您所在位置: 网站首页 / 文档列表 / 旅游娱乐 / 文档详情
旅游职业学院表演艺术专业实训乐团询价采购文件.docx 立即下载
上传人:景福****90 上传时间:2024-09-04 格式:DOCX 页数:27 大小: 金币:10 举报 版权申诉
预览加载中,请您耐心等待几秒...

旅游职业学院表演艺术专业实训乐团询价采购文件.docx

旅游职业学院表演艺术专业实训乐团询价采购文件.docx

预览

免费试读已结束,剩余 17 页请下载文档后查看

10 金币

下载文档

如果您无法下载资料,请参考说明:

1、部分资料下载需要金币,请确保您的账户上有足够的金币

2、已购买过的文档,再次下载不重复扣费

3、资料包下载后请先用软件解压,在使用对应软件打开

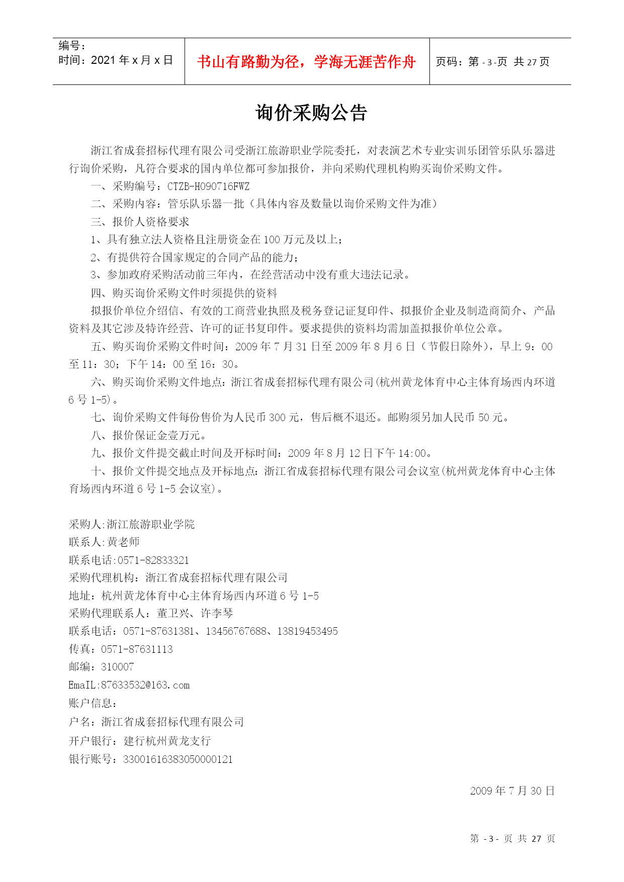
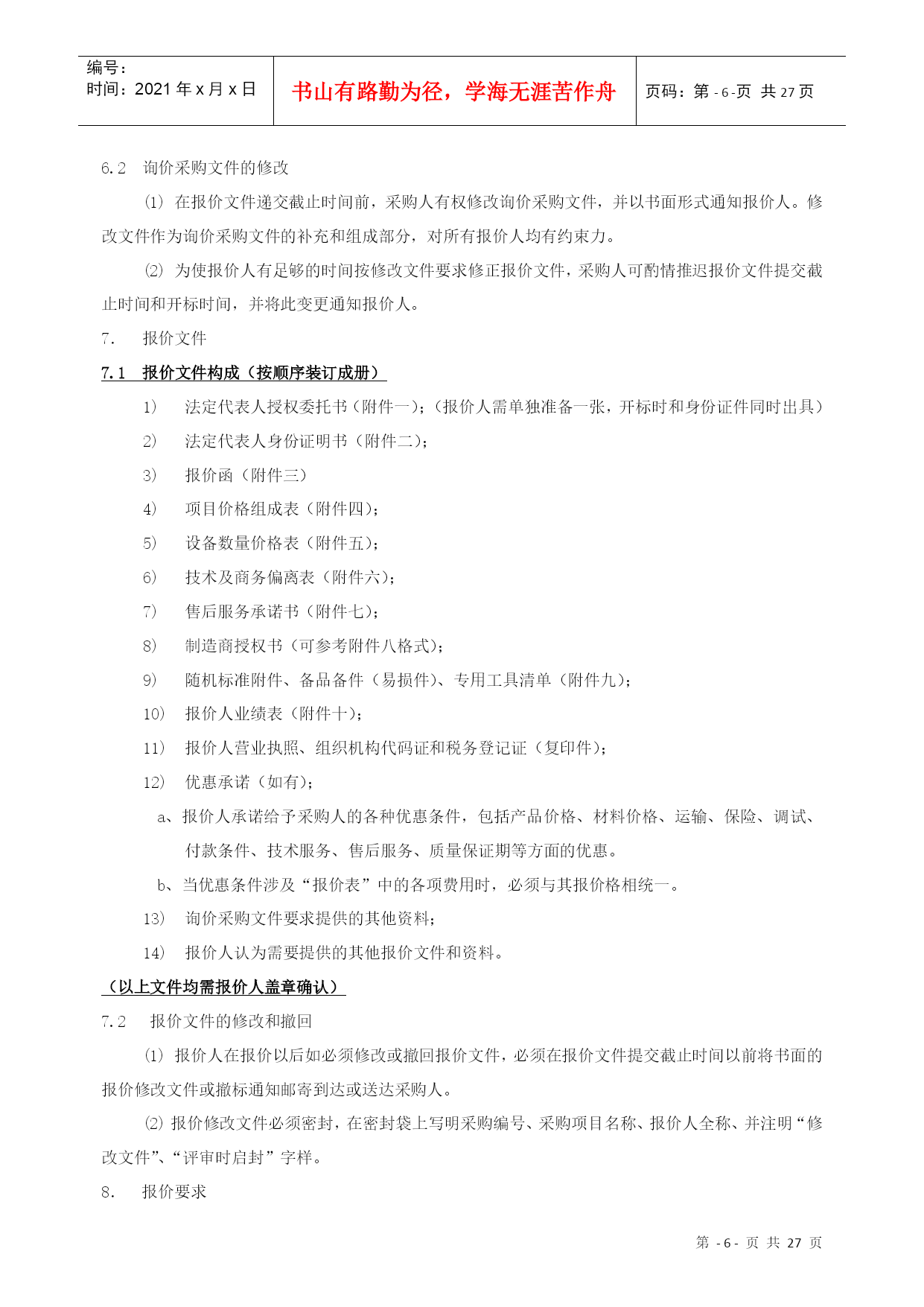
编号:时间:2021年x月x日书山有路勤为径,学海无涯苦作舟页码:第PAGE-27-页共NUMPAGES27页第PAGE\*MERGEFORMAT-27-页共NUMPAGES\*MERGEFORMAT27页浙江旅游职业学院表演艺术专业实训乐团询价采购文件项目名称:管乐队乐器采购编号:CTZB-H090716FWZ采购人:浙江旅游职业学院采购代理机构:浙江省成套招标代理有限公司二00九年七月目录TOC\o"1-3"\h\z\u询价采购公告-3-前附表-4-供应商须知-5-货物需求一览表-10-采购合同(范本)-12-法定代表人授权委托书-15-法定代表人身份证明书-16-报价函-17-项目价格组成表-18-设备数量价格表-19-技术及商务偏离表-20-售后服务承诺书-21-制造商授权书-22-随机标准附件、备品备件(易损件)、专用工具清单-23-报价人业绩表-24-评审办法-25-询价采购公告浙江省成套招标代理有限公司受浙江旅游职业学院委托,对表演艺术专业实训乐团管乐队乐器进行询价采购,凡符合要求的国内单位都可参加报价,并向采购代理机构购买询价采购文件。一、采购编号:CTZB-H090716FWZ二、采购内容:管乐队乐器一批(具体内容及数量以询价采购文件为准)三、报价人资格要求1、具有独立法人资格且注册资金在100万元及以上;2、有提供符合国家规定的合同产品的能力;3、参加政府采购活动前三年内,在经营活动中没有重大违法记录。四、购买询价采购文件时须提供的资料拟报价单位介绍信、有效的工商营业执照及税务登记证复印件、拟报价企业及制造商简介、产品资料及其它涉及特许经营、许可的证书复印件。要求提供的资料均需加盖拟报价单位公章。五、购买询价采购文件时间:2009年7月31日至2009年8月6日(节假日除外),早上9:00至11:30;下午14:00至16:30。六、购买询价采购文件地点:浙江省成套招标代理有限公司(杭州黄龙体育中心主体育场西内环道6号1-5)。七、询价采购文件每份售价为人民币300元,售后概不退还。邮购须另加人民币50元。八、报价保证金壹万元。九、报价文件提交截止时间及开标时间:2009年8月12日下午14:00。十、报价文件提交地点及开标地点:浙江省成套招标代理有限公司会议室(杭州黄龙体育中心主体育场西内环道6号1-5会议室)。采购人:浙江旅游职业学院联系人:黄老师联系电话:0571-82833321采购代理机构:浙江省成套招标代理有限公司地址:杭州黄龙体育中心主体育场西内环道6号1-5采购代理联系人:董卫兴、许李琴联系电话:0571-87631381、13456767688、13819453495传真:0571-87631113邮编:310007EmaIL:87633532@163.com账户信息:户名:浙江省成套招标代理有限公司开户银行:建行杭州黄龙支行银行账号:330016163830500001212009年7月30日前附表序号项目内容1采购内容浙江旅游职业学院表演艺术专业实训乐团管乐队乐器2采购编号CTZB-H090716FWZ3建设资金来源财政4报价资格要求1、具有独立法人资格的注册生产或经营本次采购货物的国内厂(商)家;2、注册资金100万元及以上;3、参加政府采购活动前三年内,在经营活动中没有重大违法记录。5询价采购文件发售价人民币300元整(询价采购文件售出后概不退还)。如需邮寄另加邮费50元。6答疑截止时间报价人对询价采购文件若有疑问,请在2009年8月7日15时前以书面形式(可传真)提交招标代理机构同时将疑问内容发电子邮件到87633532@163.com。(传真:0571-87631113)。报价人必须在答疑截止时间前提出对询价采购文件的疑问,否则采购人有权拒绝接收和拒绝回答未在答疑周期内的疑问。7报价文件份数正本一份、副本四份8报价保证金人民币壹万元9招标代理公司账户信息户名:浙江省成套招标代理有限公司开户银行:建行杭州黄龙支行银行账号:3300161638305000012110履约保证金合同价的10%11供货周期30日历天12质保期12个月13报价文件有效期自开标之日起90天内有效14报价文件递交至浙江省成套招标代理有限公司(杭州市黄龙体育中心主体育场西区内环道6号1-5)15报价文件递交截止时间2009年8月12日14时正16开标时间及开标地点时间:2009年8月12日14时正地点:浙江省成套招标代理有限公司会议室(杭州市黄龙体育中心主体育场西内环道6号1-5)17采购人联
单篇购买
VIP会员(1亿+VIP文档免费下)

扫码即表示接受《下载须知》

旅游职业学院表演艺术专业实训乐团询价采购文件

文档大小:

限时特价:扫码查看

• 请登录后再进行扫码购买
• 使用微信/支付宝扫码注册及付费下载,详阅 用户协议 隐私政策
• 如已在其他页面进行付款,请刷新当前页面重试
• 付费购买成功后,此文档可永久免费下载
年会员
99.0
¥199.0

6亿VIP文档任选,共次下载特权。

已优惠

微信/支付宝扫码完成支付,可开具发票

VIP尽享专属权益

VIP文档免费下载

赠送VIP文档免费下载次数

阅读免打扰

去除文档详情页间广告

专属身份标识

尊贵的VIP专属身份标识

高级客服

一对一高级客服服务

多端互通

电脑端/手机端权益通用

手机号注册 用户名注册
我已阅读并接受《用户协议》《隐私政策》
已有账号?立即登录
我已阅读并接受《用户协议》《隐私政策》
已有账号?立即登录
登录
手机号登录 微信扫码登录
微信扫一扫登录 账号密码登录

首次登录需关注“豆柴文库”公众号

新用户注册
VIP会员(1亿+VIP文档免费下)
年会员
99.0
¥199.0

6亿VIP文档任选,共次下载特权。

已优惠

微信/支付宝扫码完成支付,可开具发票

VIP尽享专属权益

VIP文档免费下载

赠送VIP文档免费下载次数

阅读免打扰

去除文档详情页间广告

专属身份标识

尊贵的VIP专属身份标识

高级客服

一对一高级客服服务

多端互通

电脑端/手机端权益通用