您所在位置: 网站首页 / 文档列表 / 保险 / 文档详情
社会保险单位参保须知.docx 立即下载
上传人:一条****然后 上传时间:2024-09-04 格式:DOCX 页数:9 大小: 金币:10 举报 版权申诉
预览加载中,请您耐心等待几秒...

社会保险单位参保须知.docx

社会保险单位参保须知.docx

预览

在线预览结束,喜欢就下载吧,查找使用更方便

10 金币

下载文档

如果您无法下载资料,请参考说明:

1、部分资料下载需要金币,请确保您的账户上有足够的金币

2、已购买过的文档,再次下载不重复扣费

3、资料包下载后请先用软件解压,在使用对应软件打开

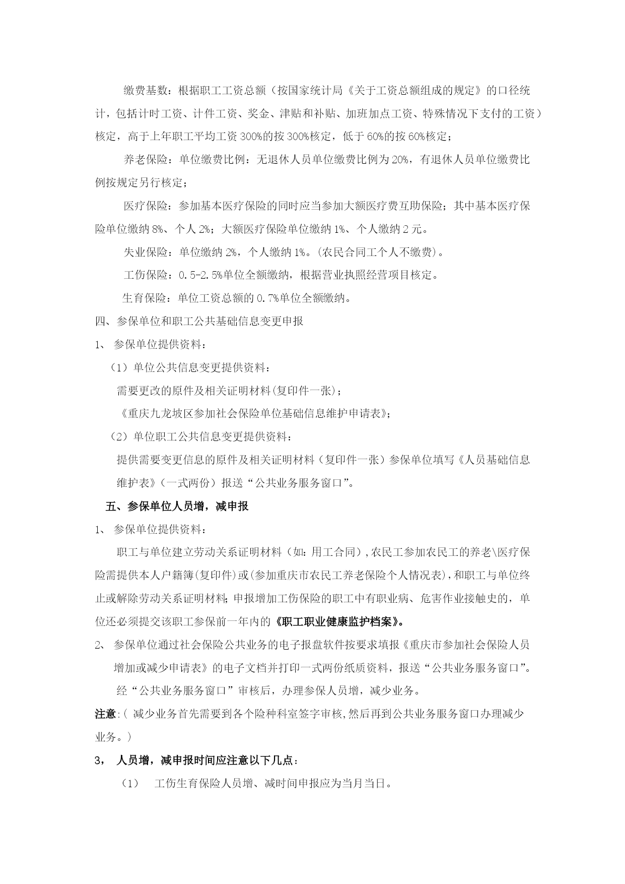
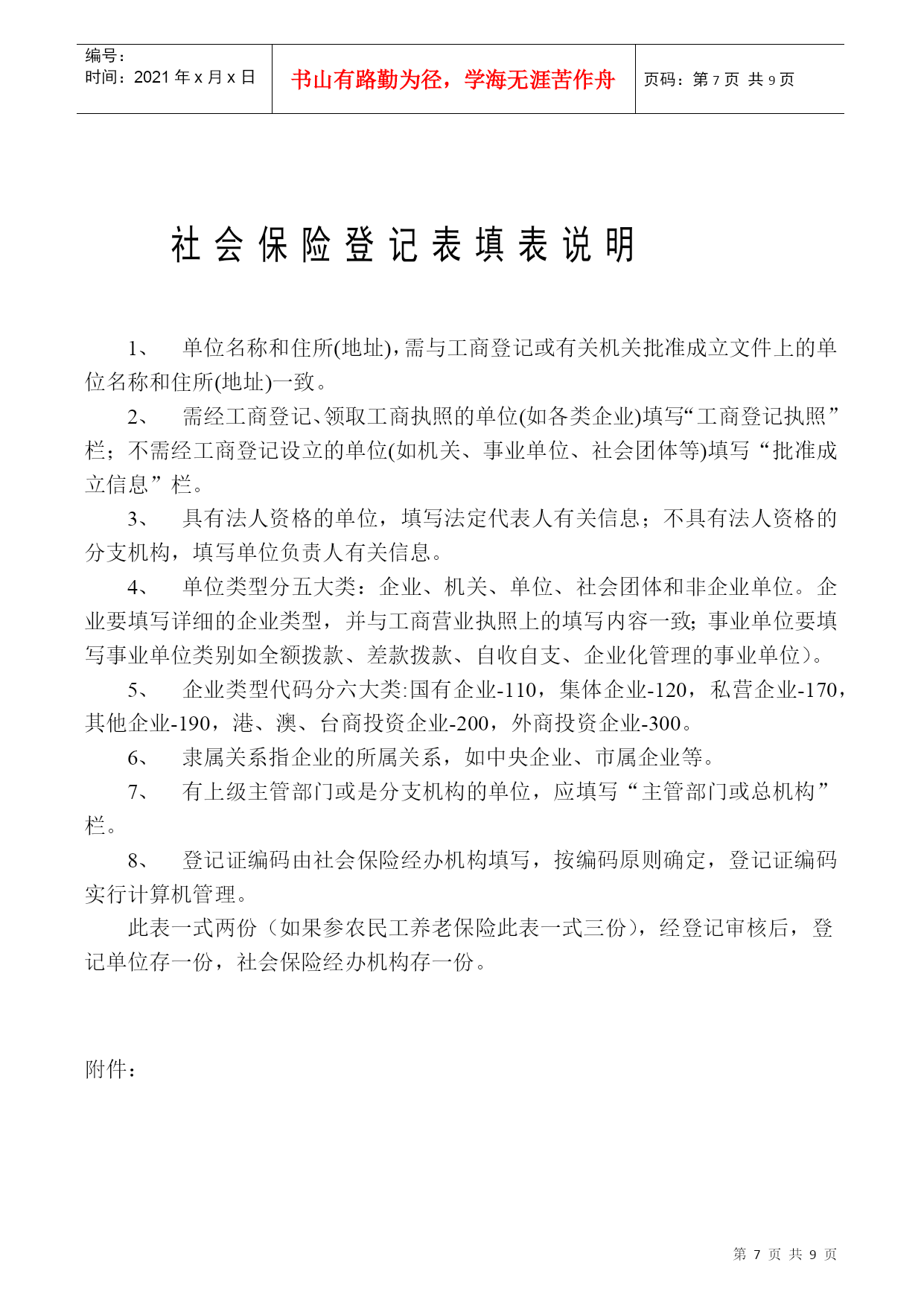
参保须知一、参保范围:国有企业、城镇集体企业、外商投资企业、城镇私营企业和其他城镇企业及其职工,实行企业化管理的事业单位及其职工,民办非企业单位及其职工,社会团体及其专职人员。二、单位参保登记申报:参保单位按要求填制《社会保险登记表》、《人员增加表》并提供其电子表格、(以上表格均一式两份封面加盖单位公章)注意:参保单位需提供资料(复印件需加盖单位公章):(1)、《工商登记执照》(副本)原件或批准成立的批文等有效证件及复印件;(2)、《组织机构代码证书》(副本)原件及复印件;(3)、《地税登记证》(副本)原件及复印件;如果没有地税顺序号必须到地税大厅取得顺序号并写在《地税登记证》(副本)复印件上。(4)、《国税登记证》(副本)原件及复印件;(备注:指针对09年新成立的单位提供)(5)、法定代表人或负责人身份证复印件;(6)、HYPERLINK"人员增加.xls"人员增加表(保存到U盘的电子报表和打印出来的纸纸材料盖单位公章)(7)、职工与单位建立劳动关系的证明材料(如:劳动合同);(8)、证明企业经营状况财务报表(资产负债表、损益表,工资表);{近期1个月}注意:(如果资产负债表、损益表显负数,请提供地税部门正常纳税的依据)。(9)、开户银行证书复印件(10)、用于拷贝社会保险公共业务的电子报盘软件的U盘一个;备注:除提交上述资料外,非法人单位另提供其所属法人单位对该非法人单位出具的委托授权书。民办非企业需提供:《民办非企业单位登记证》或《民办学校办学许可证》等有权机关批准成立的文件,《组织机构代码证书》(副本)、地税。凡地方税务关系隶属于九龙坡区的单位均应按《社会保险费征缴条例》(国务院第259号令)的规定及时到九龙坡区社保局办理社会保险登记。目前已开办的社会保险包括养老保险(农民工的养老保险),医疗保险(农民工的医疗保险),工伤保险,失业保险,生育保险。三、缴费标准:1、单位缴费额=缴费工资基数×单位缴费比例;2、个人缴费额=缴费工资基数×个人缴费比例。缴费基数:根据职工工资总额(按国家统计局《关于工资总额组成的规定》的口径统计,包括计时工资、计件工资、奖金、津贴和补贴、加班加点工资、特殊情况下支付的工资)核定,高于上年职工平均工资300%的按300%核定,低于60%的按60%核定;养老保险:单位缴费比例:无退休人员单位缴费比例为20%,有退休人员单位缴费比例按规定另行核定;医疗保险:参加基本医疗保险的同时应当参加大额医疗费互助保险;其中基本医疗保险单位缴纳8%、个人2%;大额医疗保险单位缴纳1%、个人缴纳2元。失业保险:单位缴纳2%,个人缴纳1%。(农民合同工个人不缴费)。工伤保险:0.5-2.5%单位全额缴纳,根据营业执照经营项目核定。生育保险:单位工资总额的0.7%单位全额缴纳。四、参保单位和职工公共基础信息变更申报参保单位提供资料:(1)单位公共信息变更提供资料:需要更改的原件及相关证明材料(复印件一张);《重庆九龙坡区参加社会保险单位基础信息维护申请表》;(2)单位职工公共信息变更提供资料:提供需要变更信息的原件及相关证明材料(复印件一张)参保单位填写《人员基础信息维护表》(一式两份)报送“公共业务服务窗口”。五、参保单位人员增,减申报参保单位提供资料:职工与单位建立劳动关系证明材料(如:用工合同),农民工参加农民工的养老\医疗保险需提供本人户籍簿(复印件)或(参加重庆市农民工养老保险个人情况表),和职工与单位终止或解除劳动关系证明材料;申报增加工伤保险的职工中有职业病、危害作业接触史的,单位还必须提交该职工参保前一年内的《职工职业健康监护档案》。参保单位通过社会保险公共业务的电子报盘软件按要求填报《重庆市参加社会保险人员增加或减少申请表》的电子文档并打印一式两份纸质资料,报送“公共业务服务窗口”。经“公共业务服务窗口”审核后,办理参保人员增,减少业务。注意:(减少业务首先需要到各个险种科室签字审核,然后再到公共业务服务窗口办理减少业务。)3,人员增,减申报时间应注意以下几点:工伤生育保险人员增、减时间申报应为当月当日。医疗保险人员增、减时间申报应为申报的次月。养老、失业保险增、减时间申报应为劳动合同、减少资料规定的时间。注:经办人员、通讯地址、联系电话的变化请及时申报。(我局日常业务办理时间为每月1-20日)公共业务科:86169265养老保险科:86169276工伤生育科:86169273医疗保险中心:86169322就业局(失业保险):86169255重庆市社会保险登记表单位名称____________申请日期____________登记证编码____________
单篇购买
VIP会员(1亿+VIP文档免费下)

扫码即表示接受《下载须知》

社会保险单位参保须知

文档大小:

限时特价:扫码查看

• 请登录后再进行扫码购买
• 使用微信/支付宝扫码注册及付费下载,详阅 用户协议 隐私政策
• 如已在其他页面进行付款,请刷新当前页面重试
• 付费购买成功后,此文档可永久免费下载
年会员
99.0
¥199.0

6亿VIP文档任选,共次下载特权。

已优惠

微信/支付宝扫码完成支付,可开具发票

VIP尽享专属权益

VIP文档免费下载

赠送VIP文档免费下载次数

阅读免打扰

去除文档详情页间广告

专属身份标识

尊贵的VIP专属身份标识

高级客服

一对一高级客服服务

多端互通

电脑端/手机端权益通用

手机号注册 用户名注册
我已阅读并接受《用户协议》《隐私政策》
已有账号?立即登录
我已阅读并接受《用户协议》《隐私政策》
已有账号?立即登录
登录
手机号登录 微信扫码登录
微信扫一扫登录 账号密码登录

首次登录需关注“豆柴文库”公众号

新用户注册
VIP会员(1亿+VIP文档免费下)
年会员
99.0
¥199.0

6亿VIP文档任选,共次下载特权。

已优惠

微信/支付宝扫码完成支付,可开具发票

VIP尽享专属权益

VIP文档免费下载

赠送VIP文档免费下载次数

阅读免打扰

去除文档详情页间广告

专属身份标识

尊贵的VIP专属身份标识

高级客服

一对一高级客服服务

多端互通

电脑端/手机端权益通用