您所在位置: 网站首页 / 文档列表 / 文化传播 / 文档详情
浙江众安文化体系样本.doc 立即下载
上传人:Do****76 上传时间:2024-09-06 格式:DOC 页数:15 大小:81KB 金币:10 举报 版权申诉
预览加载中,请您耐心等待几秒...

浙江众安文化体系样本.doc

浙江众安文化体系样本.doc

预览

免费试读已结束,剩余 5 页请下载文档后查看

10 金币

下载文档

如果您无法下载资料,请参考说明:

1、部分资料下载需要金币,请确保您的账户上有足够的金币

2、已购买过的文档,再次下载不重复扣费

3、资料包下载后请先用软件解压,在使用对应软件打开

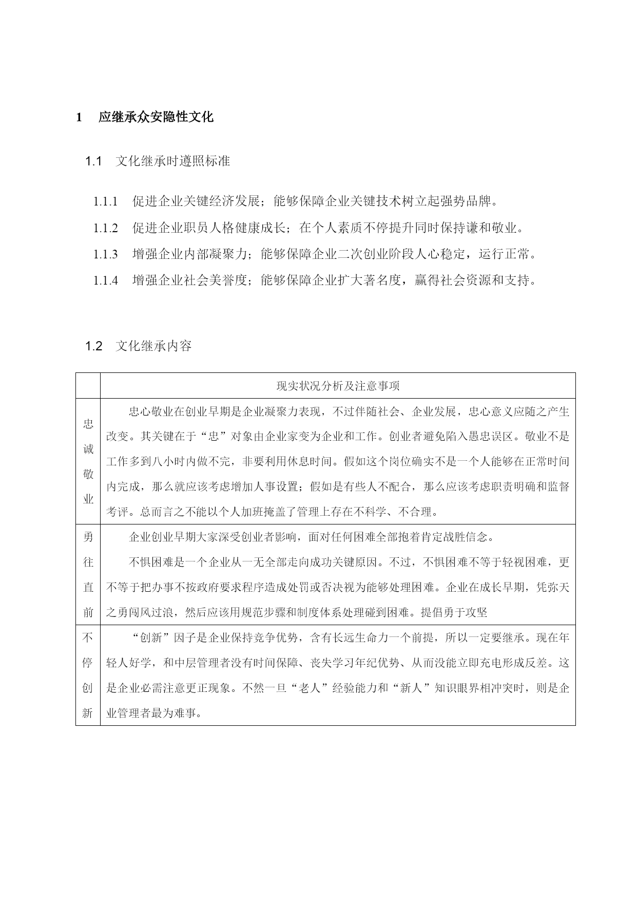
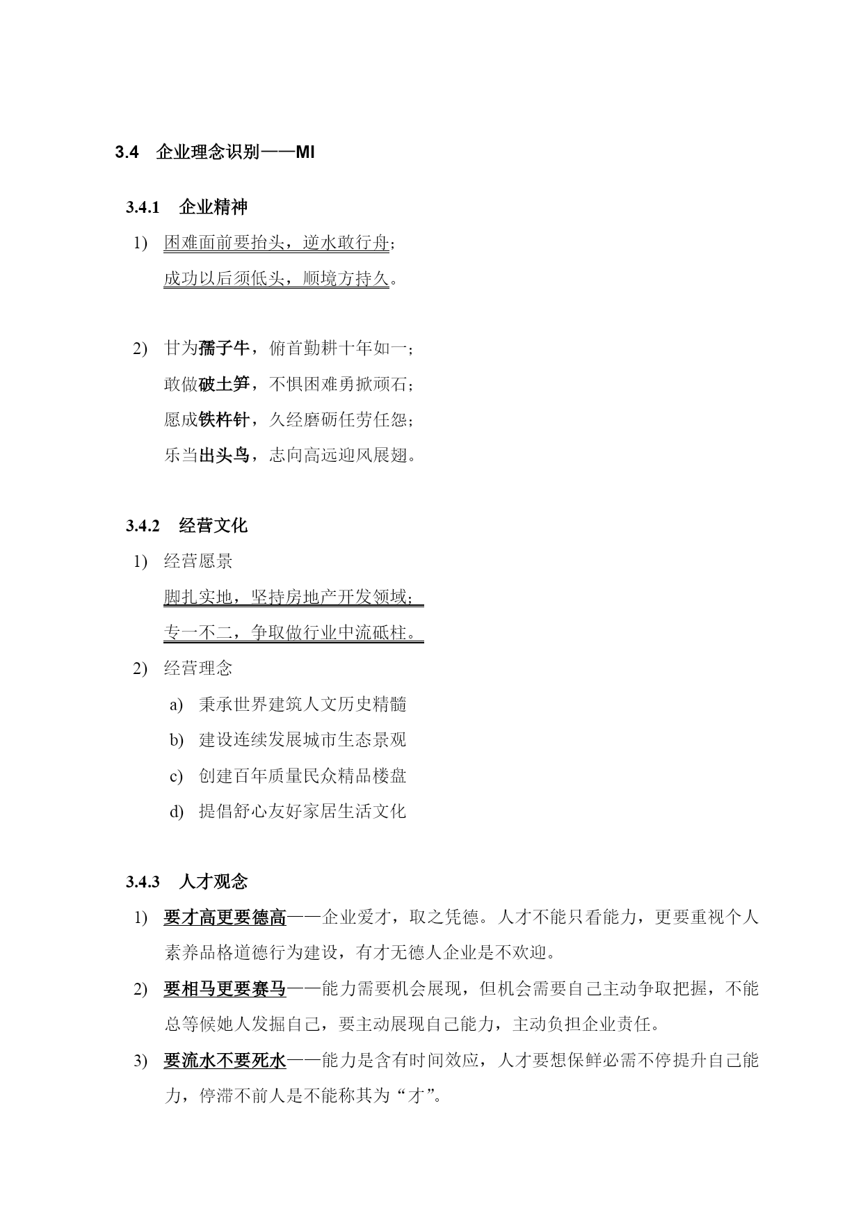
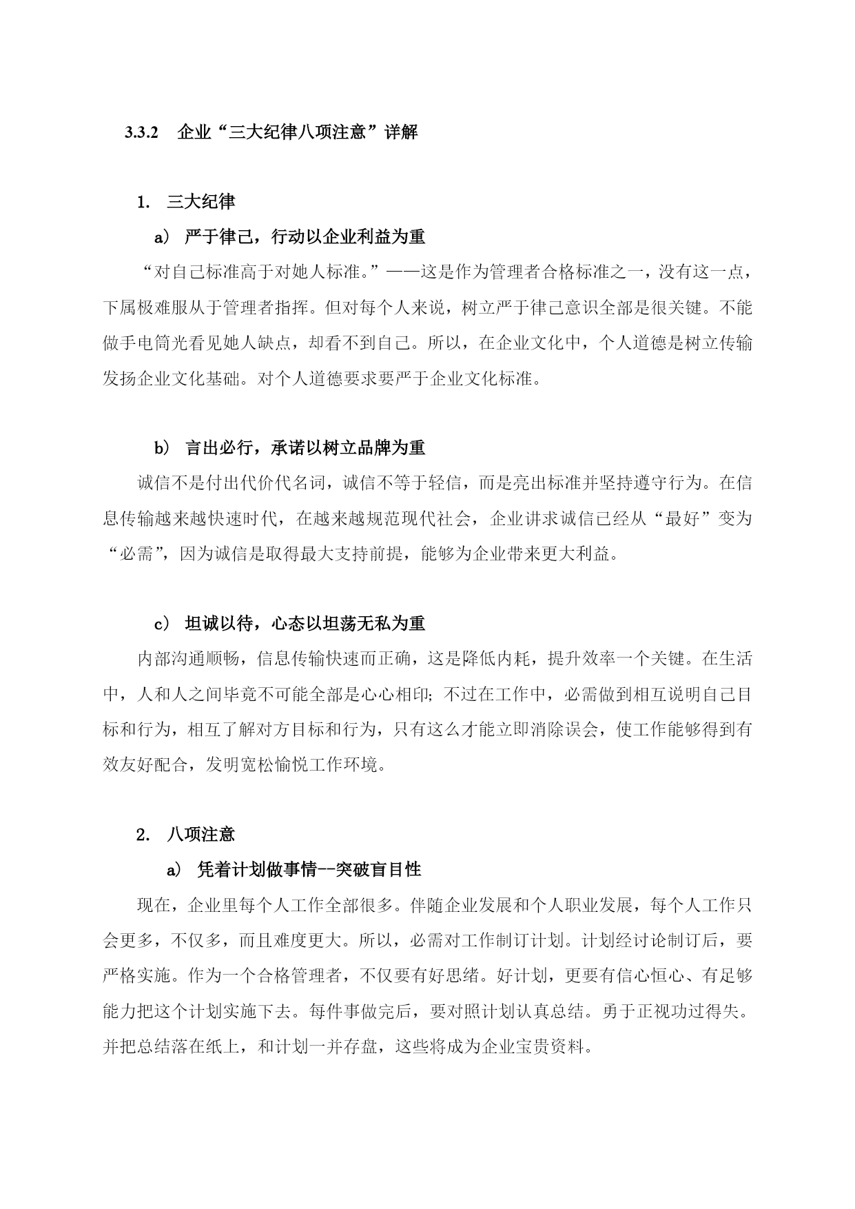
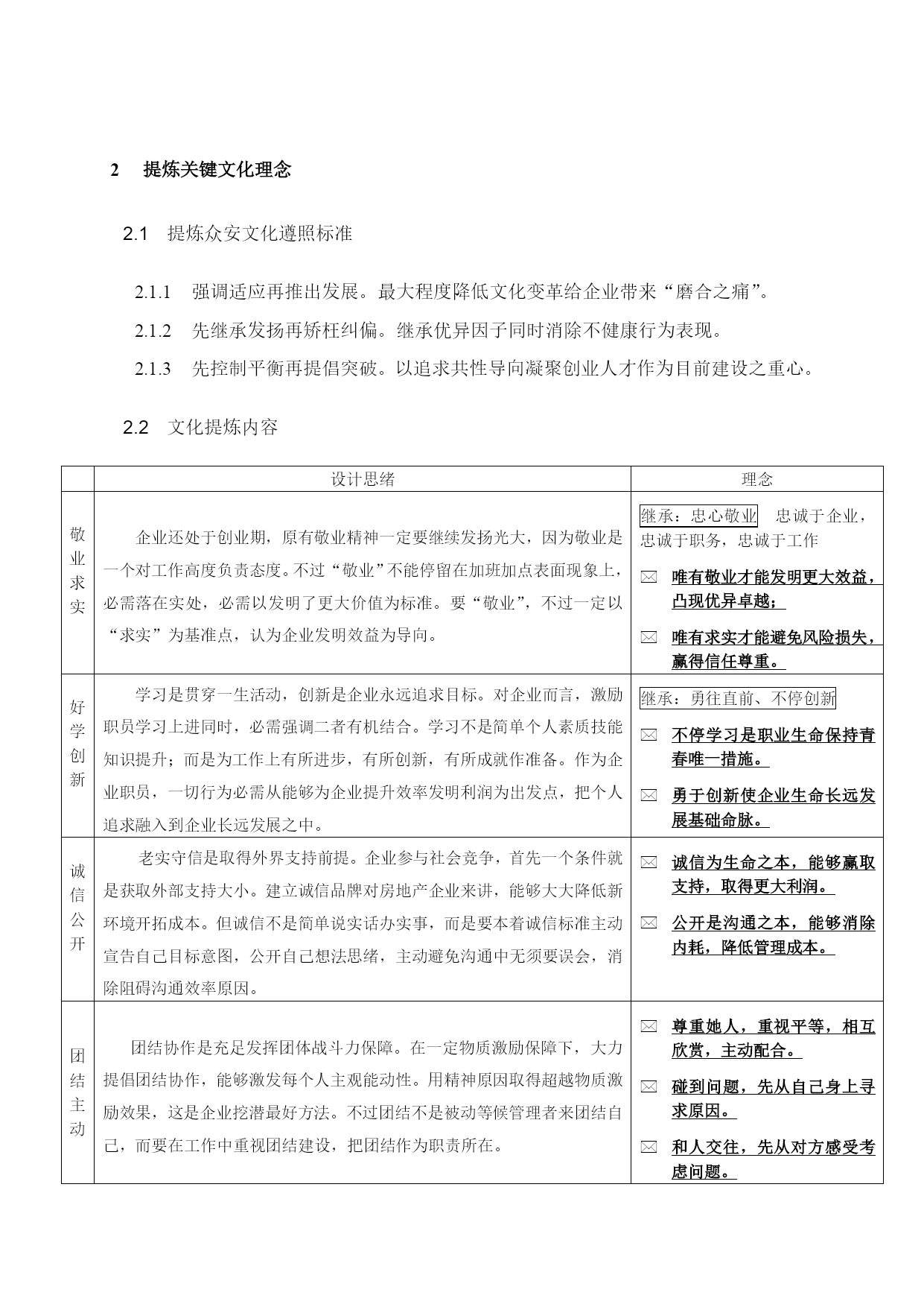
浙江众安房地产开发企业文化体系TOC\o\h\z1应继承众安隐性文化11.1文化继承时遵照标准11.2文化继承内容12提炼关键文化理念22.1提炼众安文化遵照标准22.2文化提炼内容23企业文化体系33.1文化体系设计遵照标准33.2企业关键文化33.3企业文化重心33.4企业理念识别——MI73.5企业行为识别——BI83.6文化视觉识别——VI113.7文化载体11应继承众安隐性文化文化继承时遵照标准促进企业关键经济发展;能够保障企业关键技术树立起强势品牌。促进企业职员人格健康成长;在个人素质不停提升同时保持谦和敬业。增强企业内部凝聚力;能够保障企业二次创业阶段人心稳定,运行正常。增强企业社会美誉度;能够保障企业扩大著名度,赢得社会资源和支持。文化继承内容现实状况分析及注意事项忠诚敬业忠心敬业在创业早期是企业凝聚力表现,不过伴随社会、企业发展,忠心意义应随之产生改变。其关键在于“忠”对象由企业家变为企业和工作。创业者避免陷入愚忠误区。敬业不是工作多到八小时内做不完,非要利用休息时间。假如这个岗位确实不是一个人能够在正常时间内完成,那么就应该考虑增加人事设置;假如是有些人不配合,那么应该考虑职责明确和监督考评。总而言之不能以个人加班掩盖了管理上存在不科学、不合理。勇往直前企业创业早期大家深受创业者影响,面对任何困难全部抱着肯定战胜信念。不惧困难是一个企业从一无全部走向成功关键原因。不过,不惧困难不等于轻视困难,更不等于把办事不按政府要求程序造成处罚或否决视为能够处理困难。企业在成长早期,凭弥天之勇闯风过浪,然后应该用规范步骤和制度体系处理碰到困难。提倡勇于攻坚不停创新“创新”因子是企业保持竞争优势,含有长远生命力一个前提,所以一定要继承。现在年轻人好学,和中层管理者没有时间保障、丧失学习年纪优势、从而没能立即充电形成反差。这是企业必需注意更正现象。不然一旦“老人”经验能力和“新人”知识眼界相冲突时,则是企业管理者最为难事。提炼关键文化理念提炼众安文化遵照标准强调适应再推出发展。最大程度降低文化变革给企业带来“磨合之痛”。先继承发扬再矫枉纠偏。继承优异因子同时消除不健康行为表现。先控制平衡再提倡突破。以追求共性导向凝聚创业人才作为目前建设之重心。文化提炼内容设计思绪理念敬业求实企业还处于创业期,原有敬业精神一定要继续发扬光大,因为敬业是一个对工作高度负责态度。不过“敬业”不能停留在加班加点表面现象上,必需落在实处,必需以发明了更大价值为标准。要“敬业”,不过一定以“求实”为基准点,认为企业发明效益为导向。继承:忠心敬业忠诚于企业,忠诚于职务,忠诚于工作唯有敬业才能发明更大效益,凸现优异卓越;唯有求实才能避免风险损失,赢得信任尊重。好学创新学习是贯穿一生活动,创新是企业永远追求目标。对企业而言,激励职员学习上进同时,必需强调二者有机结合。学习不是简单个人素质技能知识提升;而是为工作上有所进步,有所创新,有所成就作准备。作为企业职员,一切行为必需从能够为企业提升效率发明利润为出发点,把个人追求融入到企业长远发展之中。继承:勇往直前、不停创新不停学习是职业生命保持青春唯一措施。勇于创新使企业生命长远发展基础命脉。诚信公开老实守信是取得外界支持前提。企业参与社会竞争,首先一个条件就是获取外部支持大小。建立诚信品牌对房地产企业来讲,能够大大降低新环境开拓成本。但诚信不是简单说实话办实事,而是要本着诚信标准主动宣告自己目标意图,公开自己想法思绪,主动避免沟通中无须要误会,消除阻碍沟通效率原因。诚信为生命之本,能够赢取支持,取得更大利润。公开是沟通之本,能够消除内耗,降低管理成本。团结主动团结协作是充足发挥团体战斗力保障。在一定物质激励保障下,大力提倡团结协作,能够激发每个人主观能动性。用精神原因取得超越物质激励效果,这是企业挖潜最好方法。不过团结不是被动等候管理者来团结自己,而要在工作中重视团结建设,把团结作为职责所在。尊重她人,重视平等,相互欣赏,主动配合。碰到问题,先从自己身上寻求原因。和人交往,先从对方感受考虑问题。企业文化体系文化体系设计遵照标准将关键理念具体化,成为工作行为准则,在行为层面表现出来。关键突出要有当期针对性,相对体系构建强调逻辑性,易于了解。语言熟悉,易于宣讲,利和传输。企业关键文化敬业求实团结进取创新高效诚信公开企业文化重心企业三大纪律八项注意目标:(消除文化分析企业存在三个怪现象:合作观念差、相互信任度低、诚信口碑不够)企业销售部三大纪律严于律己,行动以企业利益为重不能顶撞用户意见言出必行,承诺以树立品牌为重不能忽略用户需求坦诚以待,心态以坦
单篇购买
VIP会员(1亿+VIP文档免费下)

扫码即表示接受《下载须知》

浙江众安文化体系样本

文档大小:81KB

限时特价:扫码查看

• 请登录后再进行扫码购买
• 使用微信/支付宝扫码注册及付费下载,详阅 用户协议 隐私政策
• 如已在其他页面进行付款,请刷新当前页面重试
• 付费购买成功后,此文档可永久免费下载
年会员
99.0
¥199.0

6亿VIP文档任选,共次下载特权。

已优惠

微信/支付宝扫码完成支付,可开具发票

VIP尽享专属权益

VIP文档免费下载

赠送VIP文档免费下载次数

阅读免打扰

去除文档详情页间广告

专属身份标识

尊贵的VIP专属身份标识

高级客服

一对一高级客服服务

多端互通

电脑端/手机端权益通用

手机号注册 用户名注册
我已阅读并接受《用户协议》《隐私政策》
已有账号?立即登录
我已阅读并接受《用户协议》《隐私政策》
已有账号?立即登录
登录
手机号登录 微信扫码登录
微信扫一扫登录 账号密码登录

首次登录需关注“豆柴文库”公众号

新用户注册
VIP会员(1亿+VIP文档免费下)
年会员
99.0
¥199.0

6亿VIP文档任选,共次下载特权。

已优惠

微信/支付宝扫码完成支付,可开具发票

VIP尽享专属权益

VIP文档免费下载

赠送VIP文档免费下载次数

阅读免打扰

去除文档详情页间广告

专属身份标识

尊贵的VIP专属身份标识

高级客服

一对一高级客服服务

多端互通

电脑端/手机端权益通用