您所在位置: 网站首页 / 文档列表 / 课程设计 / 文档详情
走向共同富裕教学设计-【通用,经典教学资料】.docx 立即下载
上传人:石头****海海 上传时间:2024-09-06 格式:DOCX 页数:7 大小:76KB 金币:6 举报 版权申诉
预览加载中,请您耐心等待几秒...

走向共同富裕教学设计-【通用,经典教学资料】.docx

走向共同富裕教学设计-【通用,经典教学资料】.docx

预览

在线预览结束,喜欢就下载吧,查找使用更方便

6 金币

下载文档

如果您无法下载资料,请参考说明:

1、部分资料下载需要金币,请确保您的账户上有足够的金币

2、已购买过的文档,再次下载不重复扣费

3、资料包下载后请先用软件解压,在使用对应软件打开

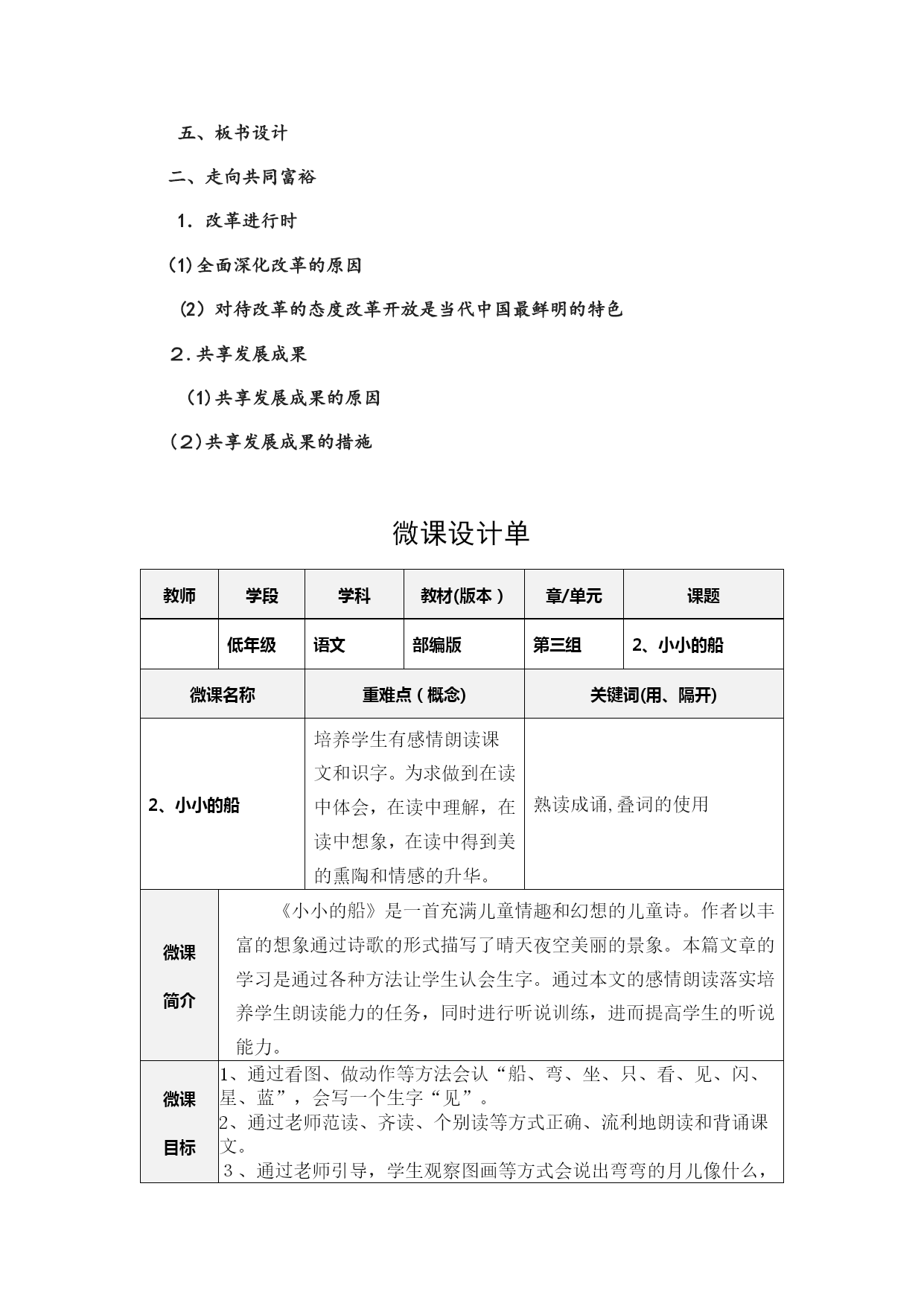
《走向共同富裕》教学设计一、教学目标情感、态度与价值观目标:增强对党和国家的热爱之情;关心改革,树立改革精神,追求共同发展,自觉为实现共同富裕添砖加瓦。能力目标:通过案例分析,理解经济新常态的相关政策;利用所学知识分析社会现象,增强对财富的认识,正确地使用财富。知识目标:知道改革开放是当代中国最鲜明的特点;理解全面深化改革的必要性,充分认识坚持改革开放的重要意义;了解共享发展成果的措施和意义。二、教材分析(一)课标要求“我与国家和社会”中的“二、认识国情、爱我中华”2.4了解全面建成小康社会的奋斗目标。知道促进城乡、区域协调发展是实现全面建设小康社会奋斗目标的一项重要要求。(二)教学内容分析本课整体围绕“富强”展开学习,“富强”为社会主义核心价值观国家层面首位、基础,而改革开放是强国富民之路。因此在了解改革开放进程、意义的基础上,进一步明确改革开放是当代中国最鲜明的特点;理解全面深化改革的必要性,充分认识坚持改革开放的重要意义;了解共享发展成果离不开社会主义制度的坚实保障。(三)教学重点难点教学重点:全面深化改革的必要性、坚持改革开放的重要性教学难点:理解我国坚持共享发展理念,坚持走共同富裕道路(四)课时安排:1课时三、学情分析本框学习中,学生通过已有认知能够列举出我国发展中存在的部分典型问题,如环境、住房、收入差距过大等问题,运用已有分析能力能够推断出这些问题所产生的影响,从而产生对如何解决,即如何共享发展成果的学习的渴望。但深化改革原因中“经济新常态”“区域协调发展”两部分内容距离学生生活较远,理解有一定困难,教师需考虑不同层次学生认知能力,把握授课深浅尺度。四、教学过程(一)导入新课出对联,猜横批上联:天下皆贫我独富,我富也贫;下联:天下皆富我亦富,此为真富。横批:共同富裕,引出课题(二)讲授新课教学环节1:分析材料,探究全面深化改革的原因材料一:主要矛盾变化啦党的十九大开幕式上,习近平总书记做出全新判断:进入中国特色社会主义新时代,我国社会主要矛盾已经转化为“人民日益增长的美好生活需要和不平衡不充分的发展之间的矛盾”。思考:(1)结合实际生活体验,分析主要矛盾从“物质文化需要”到“美好生活需要”,从“落后的社会生产”到“不平衡不充分的发展”的变化体现了什么?教师总结:是对五年来中国发展历史性成就和变革的深刻总结,也是对40年来改革发展成果的历史回应,更是对未来中国发展方向、发展目标的精准定位。(2)为了更好解决新主要矛盾,我们该如何做?将改革进行到底,推行包括经济、政治、文化、社会、生态、国防和军事以及党的建设等领域的改革,即开启全面深化改革的新征程。材料二:绿色时代靠什么阅读教材第10页“探究与分享”。分组交流思考国家电网公司为什么主动进行战略调整、转变发展方式?教师讲述:我国经济发展进入新常态,已由高速增长阶段转向高质量发展阶段。知识拓展:新常态就是不同以往的、相对稳定的状态。这是一种趋势性、不可逆的发展状态,意味着中国经济已进入一个与过去40年高速增长期不同的新阶段。材料三:农村发展变化大阅读教材第10-11页“探究与分享”。思考回答:(1)从他们的对话中,你感受到改革开放以来我国农村发生哪些巨大变化?(2)我国农村发生巨大变化,为什么还要实施乡村振兴战略?它为我国解决“三农”问题创造了哪些发展机遇?师生共同梳理:(1)农村经济加快发展,村民收入提高;基础设施建设投入多,社会保障措施到位,村民生活水平提高;休闲农业和乡村旅游业得到发展,城乡差距正在缩小;义务教育得到普及,文化事业加快发展等。(2)目前我国还处在全面建成小康社会的关键时期,我国经济发展还面临区域发展不平衡、城镇化水平不高、城乡发展不平衡不协调等现实挑战。实施乡村振兴战略能够促进区域协调发展,坚持中国特色新型城镇化道路,推动城乡发展一体化,有利于实现共同富裕,促进社会公平正义。梳理归纳:对待改革应该持有怎样的态度?(1)改革开放是当代中国最鲜明的特色(2)改革只有进行时,没有完成时。(3)不断弘扬与时俱进、锐意进取、勤于探索、勇于实践的改革创新精神,继续自强不息、自我革新。教学环节2:从现实中来,列举发展中存在的问题,探寻“共享发展”的原因活动方式:出示问题,分组讨论并汇报师生共同归纳:从决策中看,“共享发展结果”的措施改革开放40年间,中国发展取得了巨大飞跃,人民的物质生活从短缺走向富裕,从贫困走向小康,创造了世界历史上的发展奇迹。通过这节课的学习,我们对全面深化改革的必要性、坚持改革开放的重要意义以及共享发展成果的原因及措施有了新的认识。知道了党和政府采取的一系列政策措施有利于实现共同富裕,促进社会公平正义,增强对党和国家的热爱之情。同时,明白
单篇购买
VIP会员(1亿+VIP文档免费下)

扫码即表示接受《下载须知》

走向共同富裕教学设计-【通用,经典教学资料】

文档大小:76KB

限时特价:扫码查看

• 请登录后再进行扫码购买
• 使用微信/支付宝扫码注册及付费下载,详阅 用户协议 隐私政策
• 如已在其他页面进行付款,请刷新当前页面重试
• 付费购买成功后,此文档可永久免费下载
年会员
99.0
¥199.0

6亿VIP文档任选,共次下载特权。

已优惠

微信/支付宝扫码完成支付,可开具发票

VIP尽享专属权益

VIP文档免费下载

赠送VIP文档免费下载次数

阅读免打扰

去除文档详情页间广告

专属身份标识

尊贵的VIP专属身份标识

高级客服

一对一高级客服服务

多端互通

电脑端/手机端权益通用

手机号注册 用户名注册
我已阅读并接受《用户协议》《隐私政策》
已有账号?立即登录
我已阅读并接受《用户协议》《隐私政策》
已有账号?立即登录
登录
手机号登录 微信扫码登录
微信扫一扫登录 账号密码登录

首次登录需关注“豆柴文库”公众号

新用户注册
VIP会员(1亿+VIP文档免费下)
年会员
99.0
¥199.0

6亿VIP文档任选,共次下载特权。

已优惠

微信/支付宝扫码完成支付,可开具发票

VIP尽享专属权益

VIP文档免费下载

赠送VIP文档免费下载次数

阅读免打扰

去除文档详情页间广告

专属身份标识

尊贵的VIP专属身份标识

高级客服

一对一高级客服服务

多端互通

电脑端/手机端权益通用