您所在位置: 网站首页 / 文档列表 / 运营商及厂商资料 / 文档详情
全球通信计费软件市场概述与竞争分析.docx 立即下载
上传人:觅松****哥哥 上传时间:2024-09-04 格式:DOCX 页数:13 大小: 金币:10 举报 版权申诉
预览加载中,请您耐心等待几秒...

全球通信计费软件市场概述与竞争分析.docx

全球通信计费软件市场概述与竞争分析.docx

预览

免费试读已结束,剩余 3 页请下载文档后查看

10 金币

下载文档

如果您无法下载资料,请参考说明:

1、部分资料下载需要金币,请确保您的账户上有足够的金币

2、已购买过的文档,再次下载不重复扣费

3、资料包下载后请先用软件解压,在使用对应软件打开

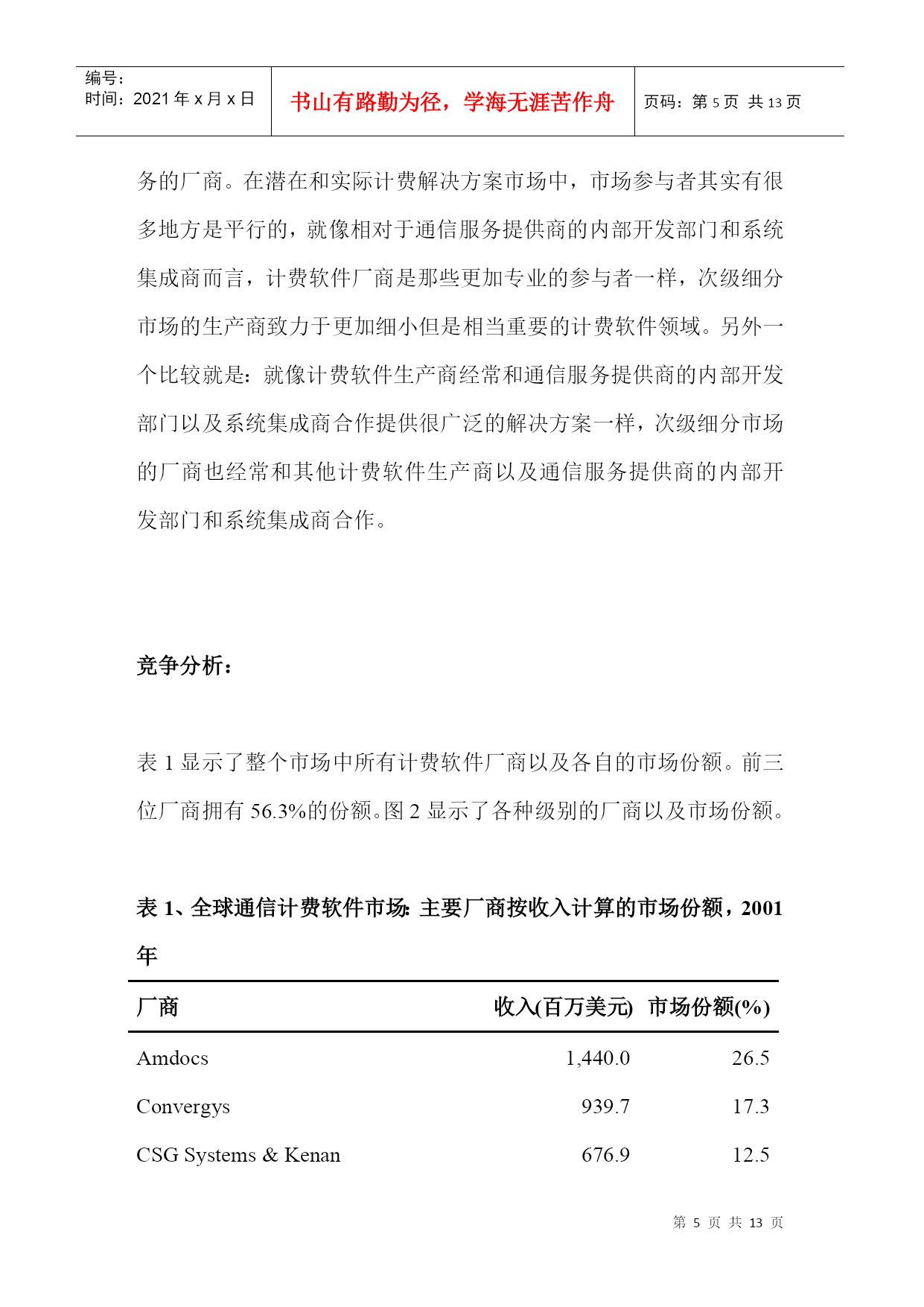
编号:时间:2021年x月x日书山有路勤为径,学海无涯苦作舟页码:第PAGE13页共NUMPAGES13页第PAGE\*MERGEFORMAT13页共NUMPAGES\*MERGEFORMAT13页全球通信计费软件市场概述与竞争分析Frost&Sullivan公司中国部主管王昕Frost&Sullivan公司电信市场客户经理秦波市场概述:信息和通信技术是一个日益增长和趋向多样化的产业。全球61亿人口中近一半的人要接触电视、可以上网的电脑、或者有线和无线的电话。大约全球经济的8%是基于通信产业之上的。按全球经济31.3兆美元计算,全球通信产业就达到2.5兆美元。其中,大部分的收入是由那些需要通过专门的软件来计费的通信服务产生的。本文所提到的市场参与者指的是那些专业为通信产业提供计费软件的开发、运营、外包、安装、维护和更新服务的公司。市场定义:Frost&Sullivan公司将全球信息和通信计费解决方案市场定义为:由计费软件厂商为通信服务提供商开发、客户化和运营软件产品;厂商提供产品化的解决方案;软件产品的服务对象是需要计费的通信服务;计费产生于通信服务之前或者之后(预付费和后付费);市场包括通过计费软件改善通信收入的获取难度而带来收入;市场收入可以来源于外包服务、软件执照、软件安装、软件更新、软件维护、咨询以及为现有的计费系统增加功能模块;市场不包括通信服务提供商的内部开发和以提供咨询业务为主的公司以及系统集成商。市场细分:通信计费软件市场进一步细分为四个主要的垂直应用市场,两种面向规模的厂商级别,还有两种次级市场。如下文所列:垂直应用:有线通话:包括本地、长途和国际电话的收费和税收;无线通话和数据:包括各种无线网络,如:2G,2.5G不久将要到来的3G,还有一些增值服务,如:短消息、可上网的个人数字助理(PDA)和其他设备;ISP,光纤和宽带网:包括从拨号到T3的铜线数据传输,光纤数据传输的计费软件,互联网ASP服务,在线支付和数据存取的计费软件;媒体,有线电视和卫星通信:指视频服务的计费软件。全球地域:北美洲拉丁美洲欧洲亚洲其他地区第一级别厂商:此类公司一般提供一整套集成的解决方案;他们的客户是全球最大的通信服务提供商;他们一般都提供一种以上的解决方案:他们将计费软件其他产品捆绑销售,如:客户关系管理软件(CRM)、通信服务执行软件、保障软件、网络硬件,或者呼叫中心外包服务;他们一般扎根于通话服务计费解决方案。大多是老牌的计费服务公司,拥有较强的品牌认同;他们收入中大部分来源于长期业务合同和外包协议;主要收入由内部销售人员实现,商业伙伴并非重要的收入来源;几乎所有的客户都是通信运营商,企业客户很少。第二级别厂商:此类公司主要提供计费解决方案中的某个模块或者具体的应用;他们仅关注全球一两个地区的一两个垂直应用市场;几乎所有的公司都应用IP或者下一代网络技术,也就是说他们扎根于数据计费服务;他们一般彼此结成商业伙伴关系,共同提供整体解决方案或者全业务计费和客户管理解决方案;收益大部分来源于软件许可收入;他们通常是新生的市场参与者;企业客户占他们收入中的绝大部分;他们经常通过伙伴关系产生重要的收入并且积极从事转销、合作销售和合作营销。次级细分市场:计费仲裁预付费在这两种专业次级细分市场中,需要指出的是第一和第二级别厂商当然也会提供一些针对预付费通信服务和仲裁服务的解决方案。但是这里的次级细分市场是指那些收入的绝大部分来源于预付费和仲裁服务的厂商。在潜在和实际计费解决方案市场中,市场参与者其实有很多地方是平行的,就像相对于通信服务提供商的内部开发部门和系统集成商而言,计费软件厂商是那些更加专业的参与者一样,次级细分市场的生产商致力于更加细小但是相当重要的计费软件领域。另外一个比较就是:就像计费软件生产商经常和通信服务提供商的内部开发部门以及系统集成商合作提供很广泛的解决方案一样,次级细分市场的厂商也经常和其他计费软件生产商以及通信服务提供商的内部开发部门和系统集成商合作。竞争分析:表1显示了整个市场中所有计费软件厂商以及各自的市场份额。前三位厂商拥有56.3%的份额。图2显示了各种级别的厂商以及市场份额。表1、全球通信计费软件市场:主要厂商按收入计算的市场份额,2001年厂商收入(百万美元)市场份额(%)Amdocs1,440.026.5Convergys939.717.3CSGSystems&Kenan676.912.5SchlumbergerSema400.07.4ADC270.05.0Certen200.03.7Portal154.82.
单篇购买
VIP会员(1亿+VIP文档免费下)

扫码即表示接受《下载须知》

全球通信计费软件市场概述与竞争分析

文档大小:

限时特价:扫码查看

• 请登录后再进行扫码购买
• 使用微信/支付宝扫码注册及付费下载,详阅 用户协议 隐私政策
• 如已在其他页面进行付款,请刷新当前页面重试
• 付费购买成功后,此文档可永久免费下载
年会员
99.0
¥199.0

6亿VIP文档任选,共次下载特权。

已优惠

微信/支付宝扫码完成支付,可开具发票

VIP尽享专属权益

VIP文档免费下载

赠送VIP文档免费下载次数

阅读免打扰

去除文档详情页间广告

专属身份标识

尊贵的VIP专属身份标识

高级客服

一对一高级客服服务

多端互通

电脑端/手机端权益通用

手机号注册 用户名注册
我已阅读并接受《用户协议》《隐私政策》
已有账号?立即登录
我已阅读并接受《用户协议》《隐私政策》
已有账号?立即登录
登录
手机号登录 微信扫码登录
微信扫一扫登录 账号密码登录

首次登录需关注“豆柴文库”公众号

新用户注册
VIP会员(1亿+VIP文档免费下)
年会员
99.0
¥199.0

6亿VIP文档任选,共次下载特权。

已优惠

微信/支付宝扫码完成支付,可开具发票

VIP尽享专属权益

VIP文档免费下载

赠送VIP文档免费下载次数

阅读免打扰

去除文档详情页间广告

专属身份标识

尊贵的VIP专属身份标识

高级客服

一对一高级客服服务

多端互通

电脑端/手机端权益通用