您所在位置: 网站首页 / 文档列表 / 机械理论及资料 / 文档详情
机械连接方案讲义.docx 立即下载
上传人:一只****iu 上传时间:2024-09-04 格式:DOCX 页数:16 大小: 金币:10 举报 版权申诉
预览加载中,请您耐心等待几秒...

机械连接方案讲义.docx

机械连接方案讲义.docx

预览

免费试读已结束,剩余 6 页请下载文档后查看

10 金币

下载文档

如果您无法下载资料,请参考说明:

1、部分资料下载需要金币,请确保您的账户上有足够的金币

2、已购买过的文档,再次下载不重复扣费

3、资料包下载后请先用软件解压,在使用对应软件打开

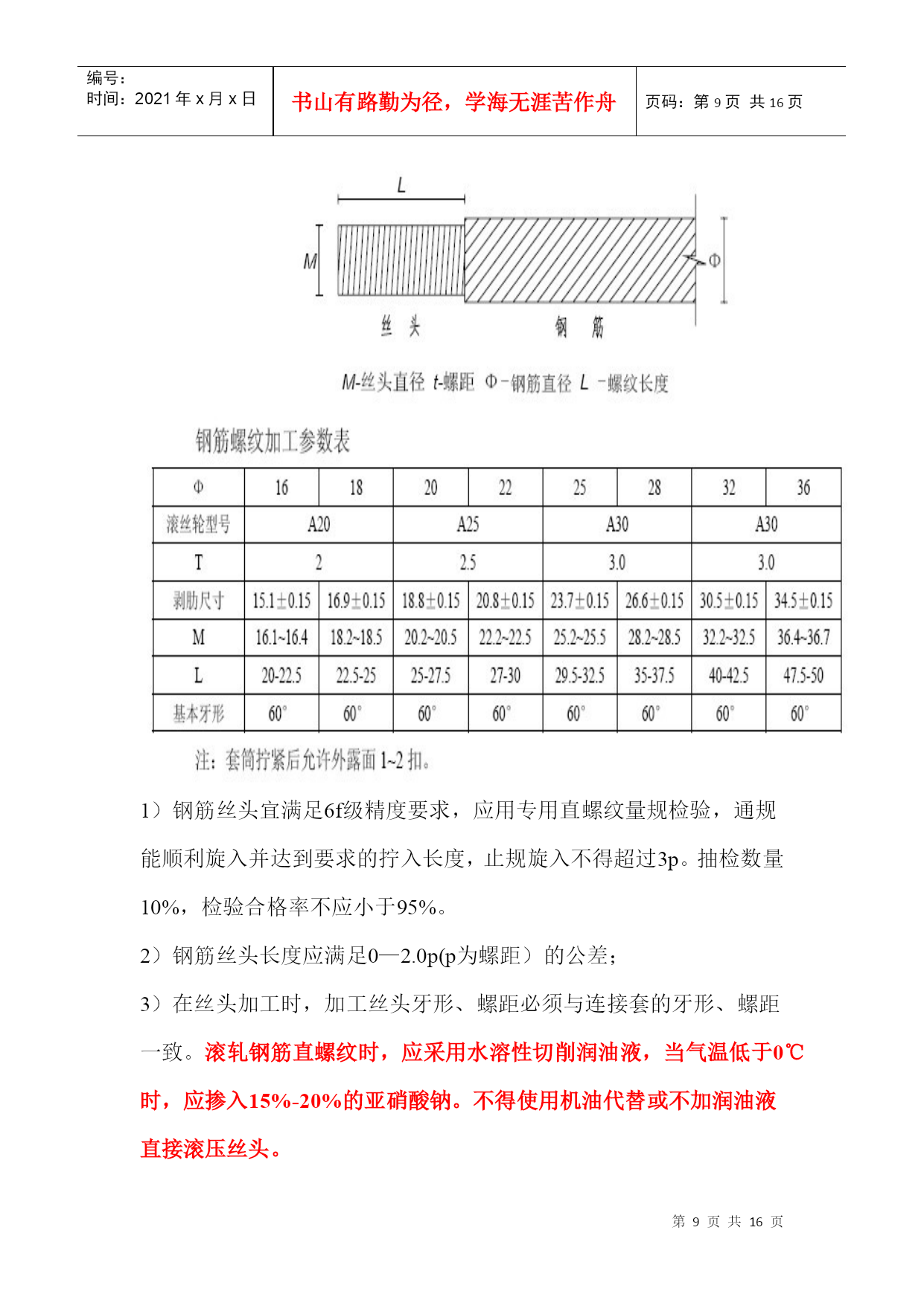
编号:时间:2021年x月x日书山有路勤为径,学海无涯苦作舟页码:第PAGE15页共NUMPAGES16页第PAGE\*MERGEFORMAT15页共NUMPAGES\*MERGEFORMAT16页目录TOC\o"1-3"\h\z\u第一章总则及工程概况21.编制依据22.编制目标23.适用范围24、工程概况2第二章钢筋机械连接工艺介绍31、钢筋机械连接施工简介32、人员要求33、原材要求3第三章钢筋机械连接操作步骤51.、钢筋连接流程图52、钢筋下料53、钢筋加工5第四章钢筋机械连接质量要求71、钢筋接头加工质量要求72、钢筋丝头加工质量要求73、套筒质量要求84、钢筋接头的安装质量要求85、套筒挤压钢筋接头的安装质量要求9第五章钢筋机械连接安全及环保要求10第六章试件要求11第一章总则及工程概况1.编制依据1)《钢筋机械连接通用技术规程》(JGJ107-2010)2)《混凝土结构设计规范》(GB50010-2002)3)《水工混凝土施工规范》(DL/T5144-2001)2.编制目标实行本作业指导书的目的是做到技术先进、安全适用、经济合理,使钢筋机械连接施工程序化,以实现本工程施工快速、优质、安全、高效,同时提高本工程的施工质量和施工队伍素质。3.适用范围本作业指导书适用于江西省送变电建设公司施工的溪洛渡-浙西±800kV特高压直流输电工程赣江大跨越工程。4、工程概况赣江大跨越金家跨越点位于丰城市小港镇下游约1km处,左岸位于丰城市曲江镇金家村,为丘陵地貌,右岸在丰城市小港镇吊上尾村,为平地。左岸跨越塔设置于赣江西岸土堤背水侧,基础外缘距堤脚50m,塔位处为水稻田;右岸跨越塔设置于“赣东堤”背水侧,基础外缘距堤脚50m,塔位处为水稻田。左岸锚塔位于丘陵旱地上,右岸锚塔位于105国道和浙赣铁路间的水稻田与水塘中。跨越方式为“耐-直-直-耐”,档距分布为“470m-1476m-500m”,铁塔呼高为“39m-163m-163m-39m”。第二章钢筋机械连接工艺介绍1、钢筋机械连接施工简介机械连接是通过钢筋与连接件的机械咬合作用或钢筋端面的承压作用,将一根钢筋中的力传递至另一根钢筋的连接方法。本工程使用的机械连接接头的类型是套筒连连接式:通过机械力使连接件钢套筒与带肋钢筋紧密咬台形成的接头;2、人员要求加工钢筋技术人员必须按该技术交底进行培训,经考核合格后方可进行上岗操作,人员应相对稳定。3、原材要求3.1、钢筋原材所有钢筋原材进场后,必须对到场钢筋的质量保证书、出厂合格证等进行复核,并按不同批次、规格、炉号及不同厂家的原材进行外观和物理性能的检测。(每批数量不得大于60t)。其中,外观检测,重点检查钢筋表面不得出现裂纹、结疤和折叠;表面的凸块和其他缺陷的深度和高度不得大于所在部位尺寸的偏差,并测量本批钢筋的直径偏差。对外观检查合格的每批钢筋中任选三根钢筋,对其母材质物理性能分别做拉伸和冷弯实验。实验合格之后才能使用。严禁使用不符合要求的原材。3.2、连接套(套筒)钢筋连接直螺纹套筒为定型产品。套筒母材质为45#钢。每批套筒进场时须核实其产品合格证,两端有保护套进行保护,经材料管理员复核合格后方可用于施工,钢筋直螺纹加工必须有检验记录。按照钢筋连接技术规程JGJ107-2010之相关要求,使用前分别对每种形式、级别、规格的连接接头进行型式检验。本工程桩基主筋采用衡水科源钢筋连接设备有限公司提供的设备及产品进行机械连接。经生产厂家所提供的产品检测报告,采用的套管规格如下:请材料加工部门按照以上表格进行开箱检测,如有不合格产品拒绝进入本工程使用。第三章钢筋机械连接操作步骤1.、钢筋连接流程图2、钢筋下料钢筋下料应使用砂轮切割机切断钢筋,切口面应与钢筋轴线垂直,不许有马蹄形活翘曲,严禁用剪断机剪断或用气割切割下料。3、钢筋加工3.1开车前准备检查电源及滚压机床安装是否水平,向机床中的减速机注入润滑油,向冷却液箱中注入足量的水溶性切削液。3.2试车接通电源检查滚压头旋转方向,当面对滚压头时,滚压头应逆时针方向旋转,检查冷却液泵的旋转方向,冷却液应供应充足,回水通畅。3.3滚压机调整安装与待加工钢筋规格相同的滚压头及调整行程块位置的准确性。3.4直螺纹丝头加工在定心夹钳内夹卡钢筋,钢筋的轴向装卡位置与滚压头端面平齐,误差应不大于4mm,启动冷却泵及主轴开关,加工中手动沿逆时针转动进给手柄,使滑台向钢筋的方向进给,此时用力应均匀,速度应适中。当钢筋咬合后松开进给手柄。此时,滑台可自动进给,待滑台碰限位行程块后,自动停止约3秒后滚压头反转
单篇购买
VIP会员(1亿+VIP文档免费下)

扫码即表示接受《下载须知》

机械连接方案讲义

文档大小:

限时特价:扫码查看

• 请登录后再进行扫码购买
• 使用微信/支付宝扫码注册及付费下载,详阅 用户协议 隐私政策
• 如已在其他页面进行付款,请刷新当前页面重试
• 付费购买成功后,此文档可永久免费下载
年会员
99.0
¥199.0

6亿VIP文档任选,共次下载特权。

已优惠

微信/支付宝扫码完成支付,可开具发票

VIP尽享专属权益

VIP文档免费下载

赠送VIP文档免费下载次数

阅读免打扰

去除文档详情页间广告

专属身份标识

尊贵的VIP专属身份标识

高级客服

一对一高级客服服务

多端互通

电脑端/手机端权益通用

手机号注册 用户名注册
我已阅读并接受《用户协议》《隐私政策》
已有账号?立即登录
我已阅读并接受《用户协议》《隐私政策》
已有账号?立即登录
登录
手机号登录 微信扫码登录
微信扫一扫登录 账号密码登录

首次登录需关注“豆柴文库”公众号

新用户注册
VIP会员(1亿+VIP文档免费下)
年会员
99.0
¥199.0

6亿VIP文档任选,共次下载特权。

已优惠

微信/支付宝扫码完成支付,可开具发票

VIP尽享专属权益

VIP文档免费下载

赠送VIP文档免费下载次数

阅读免打扰

去除文档详情页间广告

专属身份标识

尊贵的VIP专属身份标识

高级客服

一对一高级客服服务

多端互通

电脑端/手机端权益通用