您所在位置: 网站首页 / 文档列表 / 机械理论及资料 / 文档详情
机械连接方案1.docx 立即下载
上传人:努力****凌芹 上传时间:2024-09-04 格式:DOCX 页数:16 大小: 金币:10 举报 版权申诉
预览加载中,请您耐心等待几秒...

机械连接方案1.docx

机械连接方案1.docx

预览

免费试读已结束,剩余 6 页请下载文档后查看

10 金币

下载文档

如果您无法下载资料,请参考说明:

1、部分资料下载需要金币,请确保您的账户上有足够的金币

2、已购买过的文档,再次下载不重复扣费

3、资料包下载后请先用软件解压,在使用对应软件打开

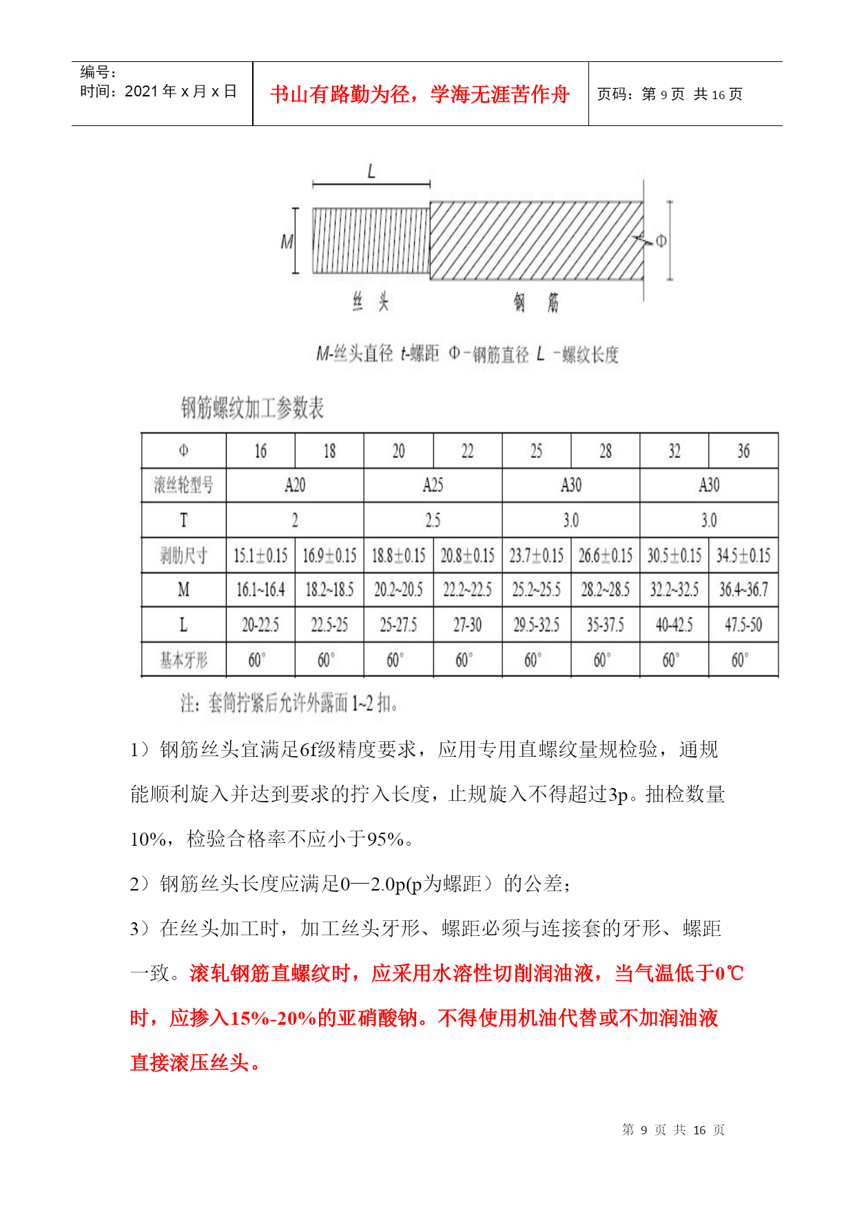
PAGE溪洛渡-浙西±800kV特高压直流输电工程赣江大跨越工程钢筋机械连接施工方案PAGE第PAGE3页编号:时间:2021年x月x日书山有路勤为径,学海无涯苦作舟页码:第PAGE15页共NUMPAGES16页第PAGE\*MERGEFORMAT15页共NUMPAGES\*MERGEFORMAT16页目录TOC\o"1-3"\h\z\uHYPERLINK\l"_Toc320218592"第一章总则及工程概况PAGEREF_Toc320218592\h2HYPERLINK\l"_Toc320218593"1.编制依据PAGEREF_Toc320218593\h2HYPERLINK\l"_Toc320218594"2.编制目标PAGEREF_Toc320218594\h2HYPERLINK\l"_Toc320218595"3.适用范围PAGEREF_Toc320218595\h2HYPERLINK\l"_Toc320218596"4、工程概况PAGEREF_Toc320218596\h2HYPERLINK\l"_Toc320218597"第二章钢筋机械连接工艺介绍PAGEREF_Toc320218597\h3HYPERLINK\l"_Toc320218598"1、钢筋机械连接施工简介PAGEREF_Toc320218598\h3HYPERLINK\l"_Toc320218599"2、人员要求PAGEREF_Toc320218599\h3HYPERLINK\l"_Toc320218600"3、原材要求PAGEREF_Toc320218600\h3HYPERLINK\l"_Toc320218601"第三章钢筋机械连接操作步骤PAGEREF_Toc320218601\h5HYPERLINK\l"_Toc320218602"1.、钢筋连接流程图PAGEREF_Toc320218602\h5HYPERLINK\l"_Toc320218603"2、钢筋下料PAGEREF_Toc320218603\h5HYPERLINK\l"_Toc320218604"3、钢筋加工PAGEREF_Toc320218604\h5HYPERLINK\l"_Toc320218605"第四章钢筋机械连接质量要求PAGEREF_Toc320218605\h7HYPERLINK\l"_Toc320218606"1、钢筋接头加工质量要求PAGEREF_Toc320218606\h7HYPERLINK\l"_Toc320218607"2、钢筋丝头加工质量要求PAGEREF_Toc320218607\h7HYPERLINK\l"_Toc320218608"3、套筒质量要求PAGEREF_Toc320218608\h8HYPERLINK\l"_Toc320218609"4、钢筋接头的安装质量要求PAGEREF_Toc320218609\h8HYPERLINK\l"_Toc320218610"5、套筒挤压钢筋接头的安装质量要求PAGEREF_Toc320218610\h9HYPERLINK\l"_Toc320218611"第五章钢筋机械连接安全及环保要求PAGEREF_Toc320218611\h10HYPERLINK\l"_Toc320218612"第六章试件要求PAGEREF_Toc320218612\h11第一章总则及工程概况1.编制依据1)《钢筋机械连接通用技术规程》(JGJ107-2010)2)《混凝土结构设计规范》(GB50010-2002)3)《水工混凝土施工规范》(DL/T5144-2001)2.编制目标实行本作业指导书的目的是做到技术先进、安全适用、经济合理,使钢筋机械连接施工程序化,以实现本工程施工快速、优质、安全、高效,同时提高本工程的施工质量和施工队伍素质。3.适用范围本作业指导书适用于江西省送变电建设公司施工的溪洛渡-浙西±800kV特高压直流输电工程赣江大跨越工程。4、工程概况赣江大跨越金家跨越点位于丰城市小港镇下游约1km处,左岸位于丰城市曲江镇金家村,为丘陵地貌,右岸在丰城市小港镇吊上尾村,为平地。左岸跨越塔设置于赣江西岸土堤背水侧,基础外缘距堤脚50m,塔位处为水稻田;右岸跨越塔设置于“赣东堤”背水侧,基础外缘
单篇购买
VIP会员(1亿+VIP文档免费下)

扫码即表示接受《下载须知》

机械连接方案1

文档大小:

限时特价:扫码查看

• 请登录后再进行扫码购买
• 使用微信/支付宝扫码注册及付费下载,详阅 用户协议 隐私政策
• 如已在其他页面进行付款,请刷新当前页面重试
• 付费购买成功后,此文档可永久免费下载
年会员
99.0
¥199.0

6亿VIP文档任选,共次下载特权。

已优惠

微信/支付宝扫码完成支付,可开具发票

VIP尽享专属权益

VIP文档免费下载

赠送VIP文档免费下载次数

阅读免打扰

去除文档详情页间广告

专属身份标识

尊贵的VIP专属身份标识

高级客服

一对一高级客服服务

多端互通

电脑端/手机端权益通用

手机号注册 用户名注册
我已阅读并接受《用户协议》《隐私政策》
已有账号?立即登录
我已阅读并接受《用户协议》《隐私政策》
已有账号?立即登录
登录
手机号登录 微信扫码登录
微信扫一扫登录 账号密码登录

首次登录需关注“豆柴文库”公众号

新用户注册
VIP会员(1亿+VIP文档免费下)
年会员
99.0
¥199.0

6亿VIP文档任选,共次下载特权。

已优惠

微信/支付宝扫码完成支付,可开具发票

VIP尽享专属权益

VIP文档免费下载

赠送VIP文档免费下载次数

阅读免打扰

去除文档详情页间广告

专属身份标识

尊贵的VIP专属身份标识

高级客服

一对一高级客服服务

多端互通

电脑端/手机端权益通用