您所在位置: 网站首页 / 文档列表 / 高考英语 / 文档详情

相关文档

最新文档

专题 05 高考英语语法【副词】核心考点聚焦 -高考英语必背手册.doc 立即下载
上传人:石头****海海 上传时间:2024-09-06 格式:DOC 页数:10 大小:128KB 金币:6 举报 版权申诉
预览加载中,请您耐心等待几秒...

专题 05 高考英语语法【副词】核心考点聚焦 -高考英语必背手册.doc

专题05高考英语语法【副词】核心考点聚焦-高考英语必背手册.doc

预览

在线预览结束,喜欢就下载吧,查找使用更方便

6 金币

下载文档

如果您无法下载资料,请参考说明:

1、部分资料下载需要金币,请确保您的账户上有足够的金币

2、已购买过的文档,再次下载不重复扣费

3、资料包下载后请先用软件解压,在使用对应软件打开

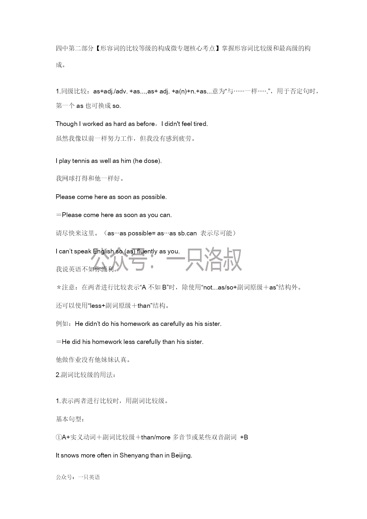
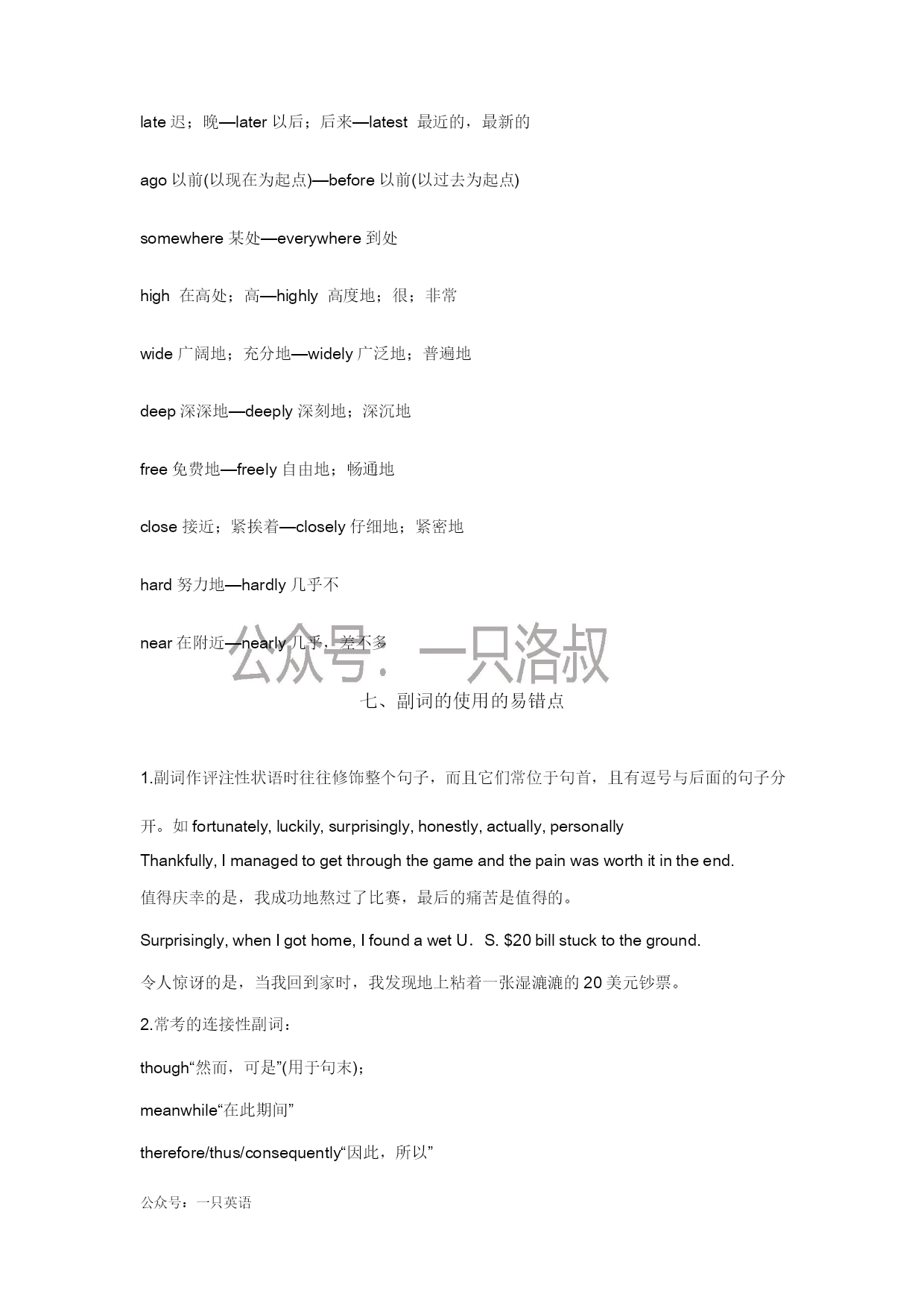
高考英语必背手册专题五副词一、副词的基本用法①副词主要用来修饰动词、形容词或其他副词,表示时间、地点、程度、方式等。Adog’seatinghabitrequiresregulartrainingbeforeitisproperlyestablished.狗的饮食习惯在正确建立之前需要定期的训练。Steamengineswereusedtopullthecarriagesanditmusthavebeenfairlyunpleasantforthepassengers,withallthesmokeandnoise.人们用蒸汽机来拉动车厢,烟雾和噪音对乘客来说肯定很不舒服。Atasteformeatisactuallybehindthechange:Animportantpartofitscornisusedtofeedchickens.这种变化的背后其实是对肉类的嗜好:玉米的一个重要部分被用来喂养鸡。Twentyminuteslater,Isucceededinfinding,inmyopinion,therightkey.二十分钟以后,我找到了自己认为正确的答案。late表示“迟,晚”,later表示“后来,以后”。②有些副词,如fortunately,luckily,surprisingly,honestly,actually,personally等作评注性状语,往往修饰整个句子,而且它们常位于句首,且有逗号与后面的句子分开。Thankfully,Imanagedtogetthroughthegameandthepainwasworthitintheend.谢天谢地,我终于打完比赛了,所有的辛苦最终都是值得的。③常考的连接性副词:though“然而,可是”(用于句末);meanwhile“在此期间”;公众号:一只英语therefore/thus/consequently“因此,所以”;moreover/furthermore“此外”;besides“另外,还有”;however“然而”;instead“相反,代替”;anyway/anyhow“尽管,即使这样”;otherwise“否则”。Thehousewastooexpensiveandtoobig.Besides,I’dgrownfondofourlittlerentedhouse.那所房子太贵、太大了。此外,我已经越来越喜欢我们租的这间小屋了。Jimwenttoanswerthephone.MeanwhileHarrystartedtopreparelunch.吉姆去接电话。与此同时,哈里开始准备午饭。二、副词的构词法微专题核心考点形容词变副词规则:1.一般情况在词尾加ly;quick,polite,immediate→quickly,politely,immediately2.一辅音字母加y结尾的,变y为i,再加ly;happy,easy,hungry→happily,easily,hungrily2.以—le结尾的词去e加y;simple,probable→simply,probably3.以—l结尾的词加ly;careful,real→carefully,really4.以—ll结尾的词加y;full→fully5.以—ic结尾的词加ally;basic,automatic,energetic→basically,automatically,energetically公众号:一只英语6.以—ue结尾的词去e加y;true→truly三、副词的种类微专题核心考点副词一般分为时间副词、地点副词、方式副词、程度副词、疑问副词、关系副词、连接副词。①时间副词如now、usually、often、always等。②地点副词如here、there、out、everywhere等。③方式副词如hard、fast、slowly等。④程度副词如very、much、still、almost等。⑤疑问副词如how、when、why、where等。⑥关系副词如when、where、why等。⑦连接副词如whether、why、when、how等。Theyoungmancouldn’taffordanewcar.Instead,heboughtausedone.这个年轻人买不起一辆新车,相反,他买了一辆二手车。Mikewasusuallyverycareful,yetthistimehemadeasmallmistake.迈克通常很仔细,但这次他犯了个小错误。Whentostarthasnotbeendecided.什么时候出发还没有决定。Admitt
单篇购买
VIP会员(1亿+VIP文档免费下)

扫码即表示接受《下载须知》

专题 05 高考英语语法【副词】核心考点聚焦 -高考英语必背手册

文档大小:128KB

限时特价:扫码查看

• 请登录后再进行扫码购买
• 使用微信/支付宝扫码注册及付费下载,详阅 用户协议 隐私政策
• 如已在其他页面进行付款,请刷新当前页面重试
• 付费购买成功后,此文档可永久免费下载
年会员
99.0
¥199.0

6亿VIP文档任选,共次下载特权。

已优惠

微信/支付宝扫码完成支付,可开具发票

VIP尽享专属权益

VIP文档免费下载

赠送VIP文档免费下载次数

阅读免打扰

去除文档详情页间广告

专属身份标识

尊贵的VIP专属身份标识

高级客服

一对一高级客服服务

多端互通

电脑端/手机端权益通用

手机号注册 用户名注册
我已阅读并接受《用户协议》《隐私政策》
已有账号?立即登录
我已阅读并接受《用户协议》《隐私政策》
已有账号?立即登录
登录
手机号登录 微信扫码登录
微信扫一扫登录 账号密码登录

首次登录需关注“豆柴文库”公众号

新用户注册
VIP会员(1亿+VIP文档免费下)
年会员
99.0
¥199.0

6亿VIP文档任选,共次下载特权。

已优惠

微信/支付宝扫码完成支付,可开具发票

VIP尽享专属权益

VIP文档免费下载

赠送VIP文档免费下载次数

阅读免打扰

去除文档详情页间广告

专属身份标识

尊贵的VIP专属身份标识

高级客服

一对一高级客服服务

多端互通

电脑端/手机端权益通用