您所在位置: 网站首页 / 文档列表 / 机械/模具设计 / 文档详情
模具制造技术培训教材.docx 立即下载
上传人:雨巷****莺莺 上传时间:2024-09-04 格式:DOCX 页数:71 大小: 金币:10 举报 版权申诉
预览加载中,请您耐心等待几秒...

模具制造技术培训教材.docx

模具制造技术培训教材.docx

预览

免费试读已结束,剩余 61 页请下载文档后查看

10 金币

下载文档

如果您无法下载资料,请参考说明:

1、部分资料下载需要金币,请确保您的账户上有足够的金币

2、已购买过的文档,再次下载不重复扣费

3、资料包下载后请先用软件解压,在使用对应软件打开

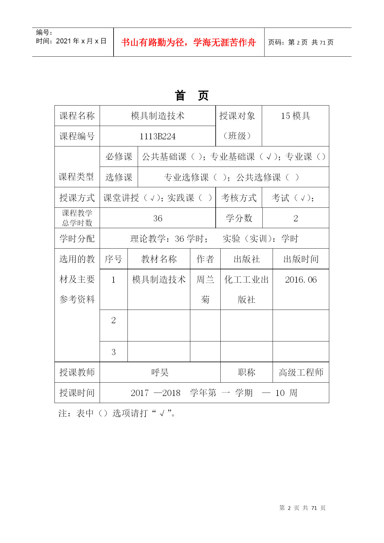
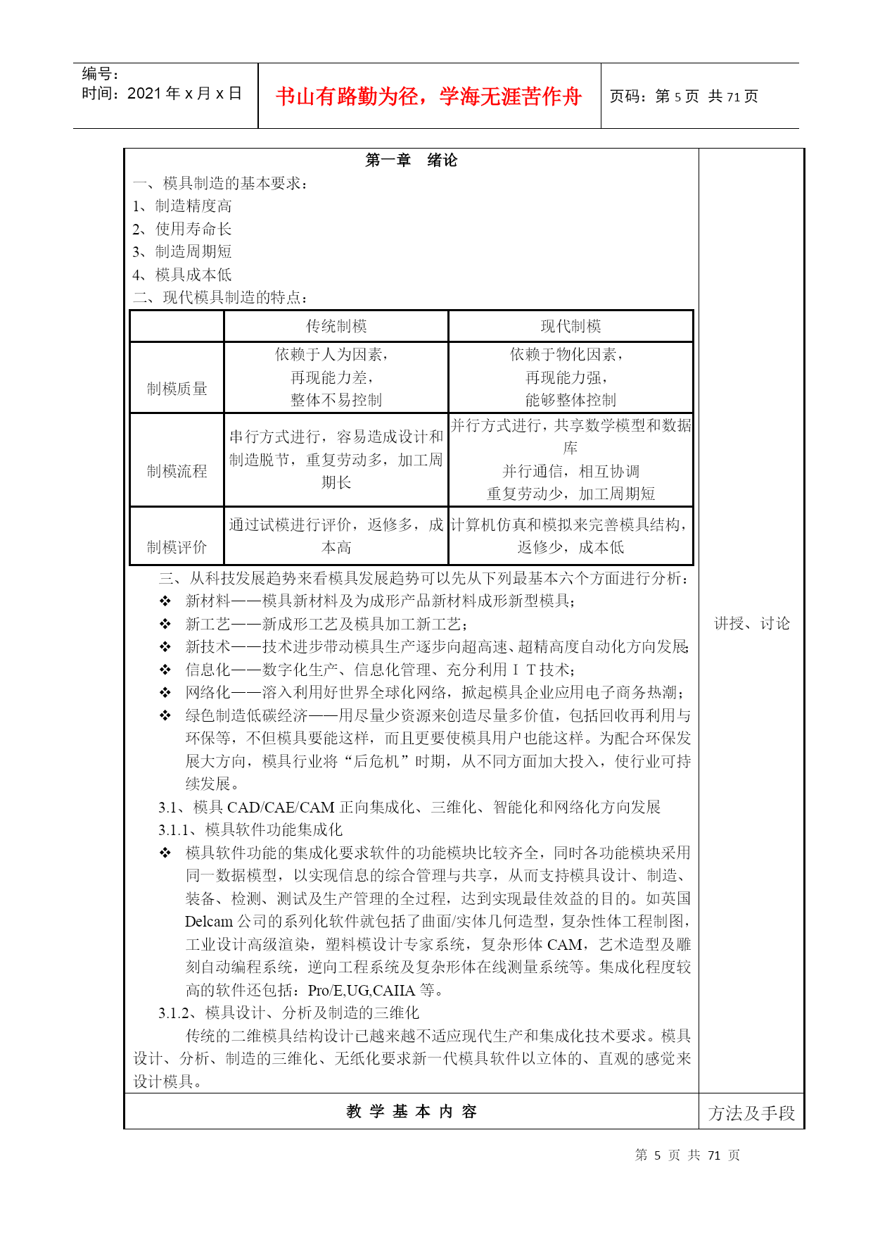
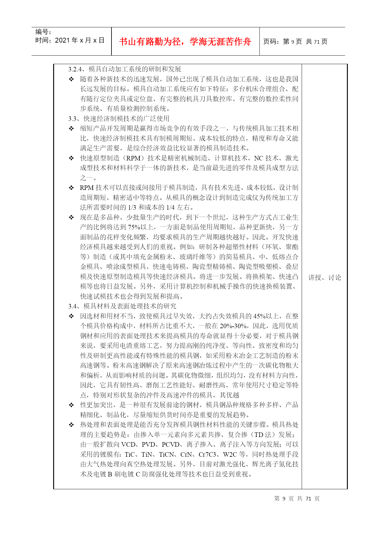
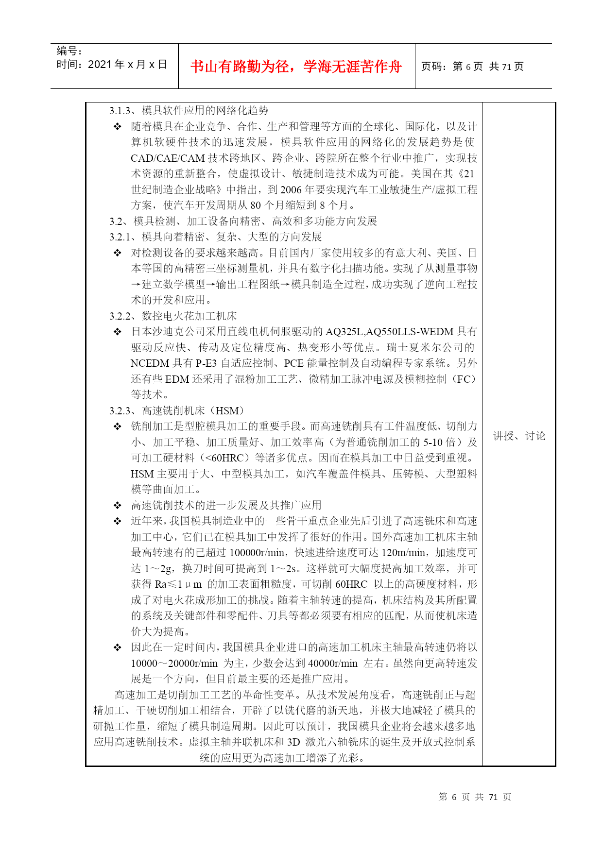
编号:时间:2021年x月x日书山有路勤为径,学海无涯苦作舟页码:第PAGE71页共NUMPAGES71页第PAGE\*MERGEFORMAT71页共NUMPAGES\*MERGEFORMAT71页教案2017―2018学年第一学期所属学院_机电与汽车工程学院_教研室数控机电教研室课程名称_模具制造技术适用班级_15模具_主讲教师___呼昊__职称__高级工程师_____2017年9月5日厦门华天涉外职业技术学院教务处制首页课程名称模具制造技术授课对象(班级)15模具课程编号1113B224课程类型必修课公共基础课();专业基础课(√);专业课()选修课专业选修课();公共选修课()授课方式课堂讲授(√);实践课()考核方式考试(√);课程教学总学时数36学分数2学时分配理论教学:36学时;实验(实训):学时选用的教材及主要参考资料序号教材名称作者出版社出版时间1模具制造技术周兰菊化工工业出版社2016.0623授课教师呼昊职称高级工程师授课时间2017—2018学年第一学期—10周注:表中()选项请打“√”。课程教案授课时间第周第1-2节课2017年9月22日课次1授课方式(请打√)理论课(√)讨论课()实践课()习题课()其他()课时安排2授课题目(教学章、节或主题):绪论教学目的、要求(分掌握、熟悉、了解三个层次):目的:了解模具技术的现状及发展趋势要求:模具制造的特点及基本要求教学内容重点及难点:重点:模具制造的特点及基本要求难点:模具制造的特点及基本要求教具多媒体、现场作业思考题课后小结1、了解模具技术的现状及发展趋势教学基本内容方法及手段第一章绪论一、模具制造的基本要求:1、制造精度高2、使用寿命长3、制造周期短4、模具成本低二、现代模具制造的特点:传统制模现代制模制模质量依赖于人为因素,再现能力差,整体不易控制依赖于物化因素,再现能力强,能够整体控制制模流程串行方式进行,容易造成设计和制造脱节,重复劳动多,加工周期长并行方式进行,共享数学模型和数据库并行通信,相互协调重复劳动少,加工周期短制模评价通过试模进行评价,返修多,成本高计算机仿真和模拟来完善模具结构,返修少,成本低三、从科技发展趋势来看模具发展趋势可以先从下列最基本六个方面进行分析:新材料——模具新材料及为成形产品新材料成形新型模具;新工艺——新成形工艺及模具加工新工艺;新技术——技术进步带动模具生产逐步向超高速、超精高度自动化方向发展;信息化——数字化生产、信息化管理、充分利用IT技术;网络化——溶入利用好世界全球化网络,掀起模具企业应用电子商务热潮;绿色制造低碳经济——用尽量少资源来创造尽量多价值,包括回收再利用与环保等,不但模具要能这样,而且更要使模具用户也能这样。为配合环保发展大方向,模具行业将“后危机”时期,从不同方面加大投入,使行业可持续发展。3.1、模具CAD/CAE/CAM正向集成化、三维化、智能化和网络化方向发展3.1.1、模具软件功能集成化模具软件功能的集成化要求软件的功能模块比较齐全,同时各功能模块采用同一数据模型,以实现信息的综合管理与共享,从而支持模具设计、制造、装备、检测、测试及生产管理的全过程,达到实现最佳效益的目的。如英国Delcam公司的系列化软件就包括了曲面/实体几何造型,复杂性体工程制图,工业设计高级渲染,塑料模设计专家系统,复杂形体CAM,艺术造型及雕刻自动编程系统,逆向工程系统及复杂形体在线测量系统等。集成化程度较高的软件还包括:Pro/E,UG,CAIIA等。3.1.2、模具设计、分析及制造的三维化传统的二维模具结构设计已越来越不适应现代生产和集成化技术要求。模具设计、分析、制造的三维化、无纸化要求新一代模具软件以立体的、直观的感觉来设计模具。讲授、讨论教学基本内容方法及手段3.1.3、模具软件应用的网络化趋势随着模具在企业竞争、合作、生产和管理等方面的全球化、国际化,以及计算机软硬件技术的迅速发展,模具软件应用的网络化的发展趋势是使CAD/CAE/CAM技术跨地区、跨企业、跨院所在整个行业中推广,实现技术资源的重新整合,使虚拟设计、敏捷制造技术成为可能。美国在其《21世纪制造企业战略》中指出,到2006年要实现汽车工业敏捷生产/虚拟工程方案,使汽车开发周期从80个月缩短到8个月。3.2、模具检测、加工设备向精密、高效和多功能方向发展3.2.1、模具向着精密、复杂、大型的方向发展对检测设备的要求越来越高。目前国内厂家使用较多的有意大利、美国、日本等国的高精密三坐标测量机,并具有数字化扫描功能。实现了从测量事物→建立数学
单篇购买
VIP会员(1亿+VIP文档免费下)

扫码即表示接受《下载须知》

模具制造技术培训教材

文档大小:

限时特价:扫码查看

• 请登录后再进行扫码购买
• 使用微信/支付宝扫码注册及付费下载,详阅 用户协议 隐私政策
• 如已在其他页面进行付款,请刷新当前页面重试
• 付费购买成功后,此文档可永久免费下载
年会员
99.0
¥199.0

6亿VIP文档任选,共次下载特权。

已优惠

微信/支付宝扫码完成支付,可开具发票

VIP尽享专属权益

VIP文档免费下载

赠送VIP文档免费下载次数

阅读免打扰

去除文档详情页间广告

专属身份标识

尊贵的VIP专属身份标识

高级客服

一对一高级客服服务

多端互通

电脑端/手机端权益通用

手机号注册 用户名注册
我已阅读并接受《用户协议》《隐私政策》
已有账号?立即登录
我已阅读并接受《用户协议》《隐私政策》
已有账号?立即登录
登录
手机号登录 微信扫码登录
微信扫一扫登录 账号密码登录

首次登录需关注“豆柴文库”公众号

新用户注册
VIP会员(1亿+VIP文档免费下)
年会员
99.0
¥199.0

6亿VIP文档任选,共次下载特权。

已优惠

微信/支付宝扫码完成支付,可开具发票

VIP尽享专属权益

VIP文档免费下载

赠送VIP文档免费下载次数

阅读免打扰

去除文档详情页间广告

专属身份标识

尊贵的VIP专属身份标识

高级客服

一对一高级客服服务

多端互通

电脑端/手机端权益通用