您所在位置: 网站首页 / 文档列表 / 机械理论及资料 / 文档详情
机械基础综合课程.docx 立即下载
上传人:一吃****成益 上传时间:2024-09-04 格式:DOCX 页数:57 大小: 金币:10 举报 版权申诉
预览加载中,请您耐心等待几秒...

机械基础综合课程.docx

机械基础综合课程.docx

预览

免费试读已结束,剩余 47 页请下载文档后查看

10 金币

下载文档

如果您无法下载资料,请参考说明:

1、部分资料下载需要金币,请确保您的账户上有足够的金币

2、已购买过的文档,再次下载不重复扣费

3、资料包下载后请先用软件解压,在使用对应软件打开

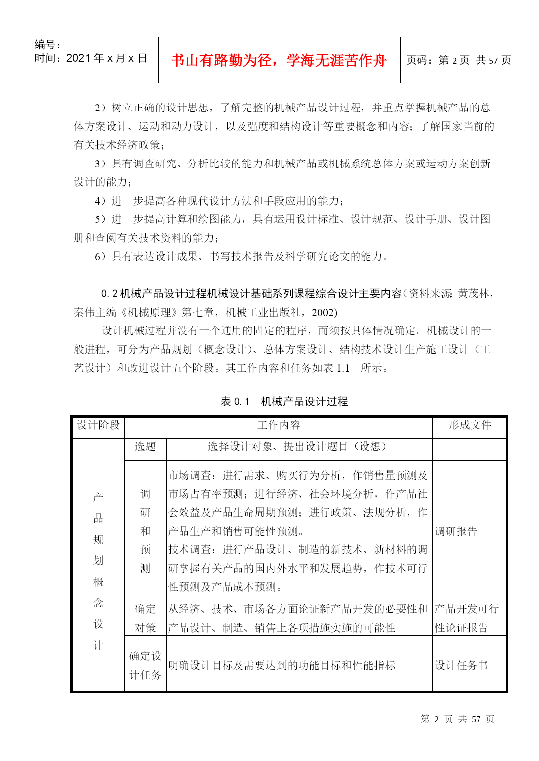
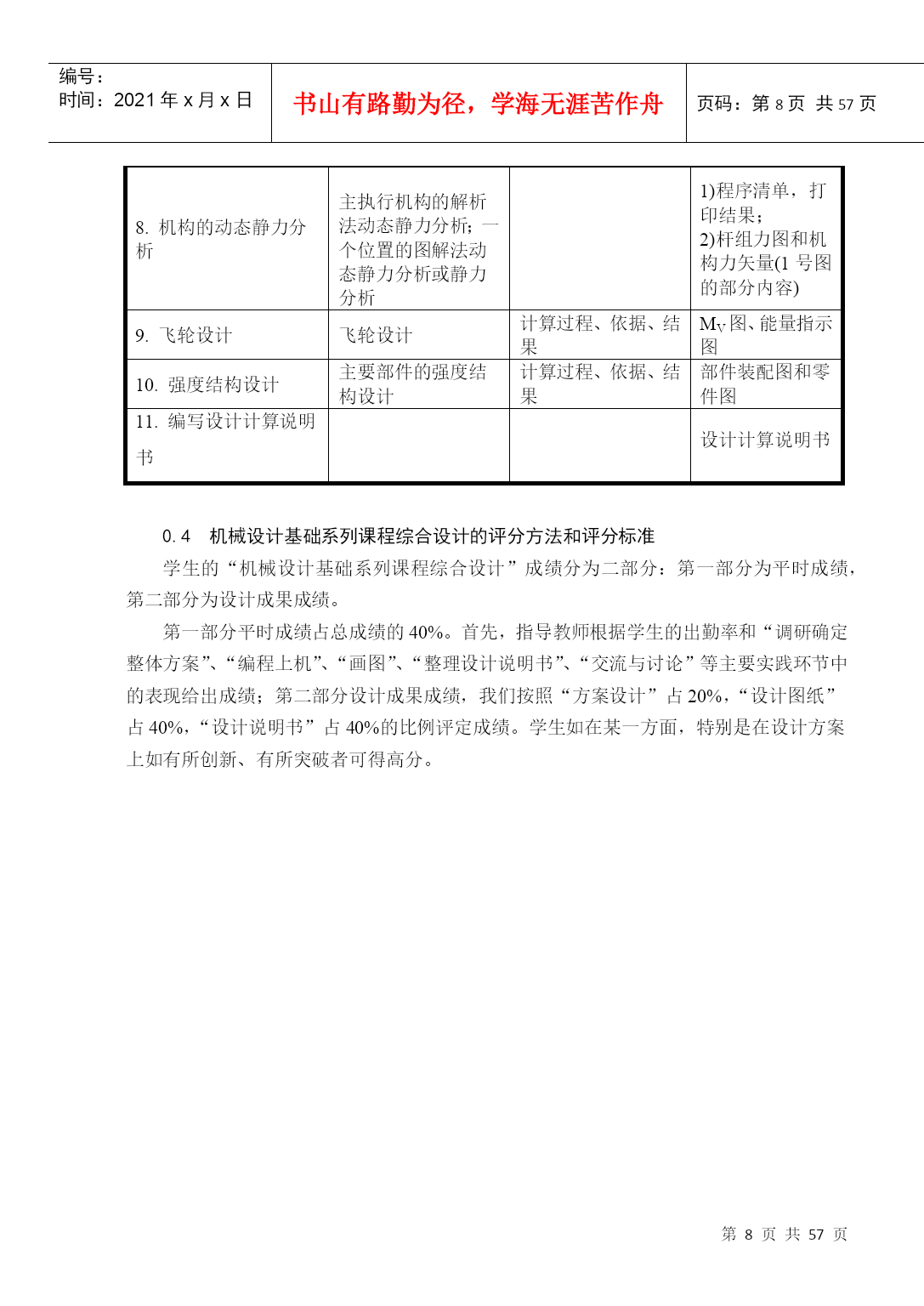
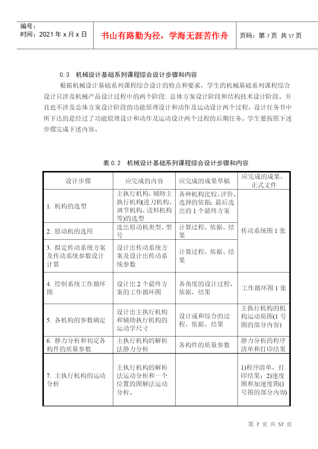
PAGEPAGE9机械基础课程综合设计指导书重庆大学国家工科机械基础课程教学基地2006年5月编号:时间:2021年x月x日书山有路勤为径,学海无涯苦作舟页码:第PAGE55页共NUMPAGES57页第PAGE\*MERGEFORMAT55页共NUMPAGES\*MERGEFORMAT57页目录绪论…………………………………………………………………………………………11.机构的选型………………………………………………………………………………91.1主执行机构的选型…………………………………………………………………91.2辅助执行机构的选型………………………………………………………………122.原动机的选用……………………………………………………………………………143.拟定传动系统方案………………………………………………………………………153.1传动系统的选择与设计……………………………………………………………153.2有级变速传动系统的转速图………………………………………………………164.绘制系统工作循环图……………………………………………………………………195.机构尺度参数确定………………………………………………………………………246.静力分析和初定各构件的质量参数……………………………………………………257.主执行机构的运动分析………………………………………………………………268.主执行机构的动态静力分析……………………………………………………………308.1静定组………………………………………………………………………………308.2主执行机构的动态静力分析图解法………………………………………………308.3主执行机构的动态静力分析解析法………………………………………………339.飞轮设计和原动机功率的校核………………………………………………………3410部分零部件的强度结构设计…………………………………………………………36附录:平面连杆机构力分析子程序使用说明……………………………………………38参考文献……………………………………………………………………………………52绪论机械基础课程综合设计是“机械原理”和“机械设计”两门课程的综合课程设计,学生在设计时也涉及“工程制图”、“机械制造技术基础”、“理论力学”、“材料力学”等基础系列课程内容作。本指导书按着学生将要进行的设计过程编写,适用于所有设计题目。学生阅读本指导书,并按要求进行课题的设计,可达到综合课程设计的基本要求。有更高要求的学生,可在指导教师的指导下,查阅其它资料,完成更多更复杂的设计工作。任务书中提出的设计要求和指导教师对学生的要求有可能是“脱离工程实际的要求而更接近机械原理课程内容训练的要求”。个别学生可在指导教师认可的条件下,展示其思维的才华,创造性地提出并实施其新颖的设计方案,但对大多数学生来说设计要求是具有强制性的。其一是内容的强制性:方案中强制性规定了涉及“机械原理”和“机械设计”两门课程的主要内容。而其中某些内容在实际的设计中可能是没有的;其二是完成任务所用方法的强制性:设计内容及要求中强制规定了既涉及图解法的内容又涉及编写程序的任务,而图解法甚至解析法编写程序在实际工程设计中都有可能不采用。其三是时间的强制性:学生必须在两周内完成设计,而工程实际的设计问题则有可能有更长的反复设计的时间。因此学生的设计过程中仅涉及机械产品设计过程的主要部分过程而不是全部过程。0.1机械设计基础系列课程综合设计实践的地位、目标和要求(资料来源:《机械基础课程综合设计大纲》)“机械原理”和“机械设计”是高等学校工科机械工程类本科生必修的“机械基础系列课程”中的两门主干技术基础课,在培养工科学生的综合素质、机械设计和创新能力方面占有不可替代的重要地位。而机械设计基础系列课程综合设计是“机械基础系列课程”中最重要的实践环节。在机械设计基础系列课程综合设计中,通过加强机械系统方案的创新构思与设计,加强机械系统多方案的评价与优选,加强设计内容的综合性和工程性,加强现代机械设计基本功的训练与培养,加强各种现代设计方法与手段的掌握与应用,使学生具有更高的综合素质,更强的机械设计和创新能力,以适应时代的要求。通过机械设计基础系列课程综合设计,学生应达到如下要求:1)更好地掌握和加深理解“机械基础系列课程”课程,特别是“机械原理”和“机械设计”两门课程的基本概念、基本理论和基本方法;2)树立正确的设计思想,了解完整的机械产品设计过程,并重点掌握机械产品的总体方案设计、运动和动力设计,以及强度
单篇购买
VIP会员(1亿+VIP文档免费下)

扫码即表示接受《下载须知》

机械基础综合课程

文档大小:

限时特价:扫码查看

• 请登录后再进行扫码购买
• 使用微信/支付宝扫码注册及付费下载,详阅 用户协议 隐私政策
• 如已在其他页面进行付款,请刷新当前页面重试
• 付费购买成功后,此文档可永久免费下载
年会员
99.0
¥199.0

6亿VIP文档任选,共次下载特权。

已优惠

微信/支付宝扫码完成支付,可开具发票

VIP尽享专属权益

VIP文档免费下载

赠送VIP文档免费下载次数

阅读免打扰

去除文档详情页间广告

专属身份标识

尊贵的VIP专属身份标识

高级客服

一对一高级客服服务

多端互通

电脑端/手机端权益通用

手机号注册 用户名注册
我已阅读并接受《用户协议》《隐私政策》
已有账号?立即登录
我已阅读并接受《用户协议》《隐私政策》
已有账号?立即登录
登录
手机号登录 微信扫码登录
微信扫一扫登录 账号密码登录

首次登录需关注“豆柴文库”公众号

新用户注册
VIP会员(1亿+VIP文档免费下)
年会员
99.0
¥199.0

6亿VIP文档任选,共次下载特权。

已优惠

微信/支付宝扫码完成支付,可开具发票

VIP尽享专属权益

VIP文档免费下载

赠送VIP文档免费下载次数

阅读免打扰

去除文档详情页间广告

专属身份标识

尊贵的VIP专属身份标识

高级客服

一对一高级客服服务

多端互通

电脑端/手机端权益通用