您所在位置: 网站首页 / 文档列表 / 课程设计 / 文档详情
巨人和孩子教学设计-【名师经典教学资料】.docx 立即下载
上传人:石头****海海 上传时间:2024-09-06 格式:DOCX 页数:13 大小:22KB 金币:6 举报 版权申诉
预览加载中,请您耐心等待几秒...

巨人和孩子教学设计-【名师经典教学资料】.docx

巨人和孩子教学设计-【名师经典教学资料】.docx

预览

免费试读已结束,剩余 3 页请下载文档后查看

6 金币

下载文档

如果您无法下载资料,请参考说明:

1、部分资料下载需要金币,请确保您的账户上有足够的金币

2、已购买过的文档,再次下载不重复扣费

3、资料包下载后请先用软件解压,在使用对应软件打开

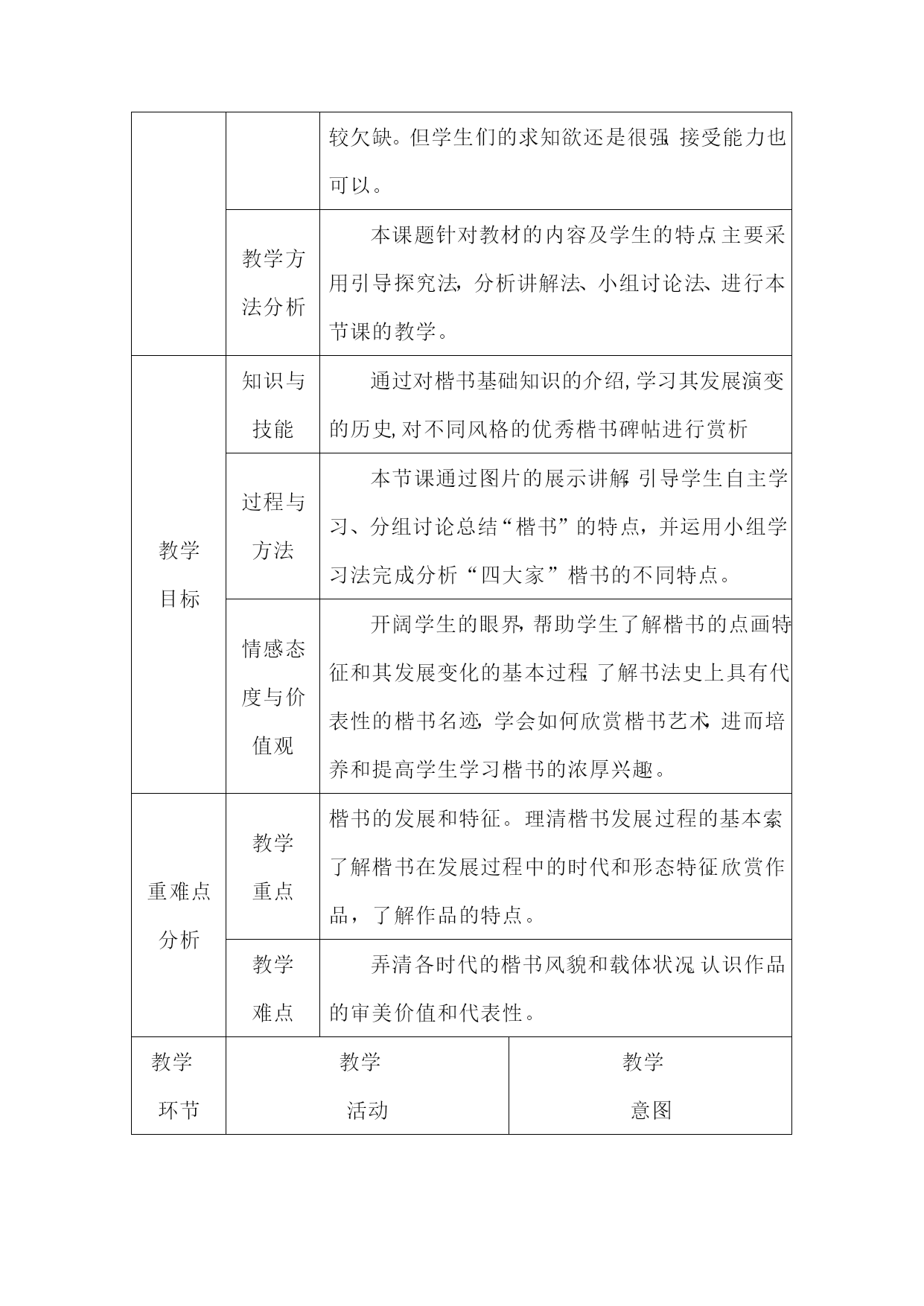
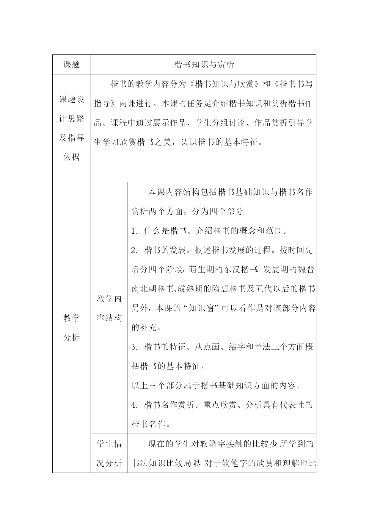
《巨人和孩子》教学设计学习目标:1、通过朗读、讨论,领会作品主题及教育意义。2、体会本文生动、精彩的语言。3、培养待人真诚、无私的品质。教学重点:1.体会文中人物的变化过程,学习分析人物的方法。2.赏析文中生动形象的景物描写,体会拟人修辞方法的妙处。教学难点:如何理解巨人禁止孩子们进入花园后,花园从此没有了春天,夏天和秋天?教学课型:自读课教学方法:教法:设疑、启发、诱导、分析、归纳、总结教学时数:一课时教学过程:二、问题切入激兴趣多媒体展示春天美丽公园图片,提问:看到如此漂亮的公园美景,你的内心一定很激动,想说点什么呢?三、预习展示说故事1、课文给我们讲述了一个怎样的故事?巨人的花园有过几次变化?孩子们带来了春天(1---2)巨人筑起一道围墙,春天不再光顾(3---10)孩子们回到花园,春天又来到了花园(11---21)四、探讨研究解困惑1、巨人封闭花园的言行表明他是一个怎样的巨人?巨人这样做给花园带来的后果是什么?2、使巨人深受感动,立即悔悟的直接原因是什么?悔悟之后的巨人做了些什么?3、花园里有了美丽的春天,孩子们又能和巨人在花园里快乐地玩耍,这些是因为巨人什么样的变化才换来的?4、选择自己喜欢的文段有感情的朗读,并简单陈述喜欢的理由5、假如巨人不变好,请续写后文五、课堂展示显身手1、巨人封闭花园的言行表明他是一个怎样的巨人?(用文中一个词语回答)。巨人这样做给花园带来的后果是什么?【自私。巨人的花园里终年是寒冬,只有北风、冰雹,还有霜和雪在园中的林间上窜下跳。小鸟无心唱歌,树儿忘了开花;春天再也没有出现,夏天也不见踪影,也没有秋天(第8、10自然段)】2、使巨人深受感动,立即悔悟的直接原因是什么?悔悟之后的“巨人”做了些什么?【巨人目睹了花园的春景,特别是他看到那棵被霜雪裹得严严实实,北风也对它肆意咆哮的树尽可能垂下枝条,并反复深情呼唤:快爬上来呀,小孩子!这种情景深深感化了他。悔悟之后的巨人轻轻下楼,悄悄打开门,把小男孩轻轻托起放在树枝上。提起斧头砍倒围墙,欢迎孩子们来玩3、花园里有了美丽的春天,孩子们又能和巨人在花园里快乐地玩耍,这些是因为巨人什么样的变化才换来的?【自私的巨人在事实的教育下改正了自己的错误,他的真诚与爱心使花园更美丽,人与人之间更和谐美好。】4、选择自己喜欢的文段有感情的朗读,并简单陈述喜欢的理由示例【小男孩伸出双臂搂着巨人的脖子,亲吻巨人的脸……巨人和孩子们一起在他们所见到的最美丽的花园中游戏玩耍。】这个情节说明了爱心能给世界也给自己带来美好和欢乐,自私则会给世界也给自己带来不幸和痛苦。5、学生自由选择自己喜欢的文段有感情的朗读,并简单陈述喜欢的理由6、教师小结(1).品味语言美:叠音词的使用,表达作者的喜爱之情。(2).品味表现手法美:比喻的运用,形象的说明花之多、花之耀眼闪亮;拟人手法的运用,形容鸟儿的鸣叫非常动听,这和孩子的欢笑声交相呼应。花儿的鲜艳、鸟儿的鸣叫、孩子们的欢颜笑语构成了一幅美妙的画面。六、拓展延伸我能行1、结合自己的经历,用下列格式说话:看到自私的巨人,我想到了———————————————。看到充满爱心的巨人,我懂得了—————————————。2、选择你看过的最喜欢的童话故事,以这样的形式做自读笔记:这是的故事。故事塑造了的形象,故事中的深深打动了我最大的收获是。七、当堂达标我最棒1.联系课文,解释画线的词语。⑴只有雪和霜对此乐不可支。⑵鸟儿们在树梢翩翩起舞,兴奋地欢唱着。2.仿句爱心是冬日的阳光,使饥寒交迫的人感到人间的温暖。爱心是,。爱心是,。爱心是,教师展示:爱心是一首飘荡在夜空里的歌谣,使孤苦无依的人获得心灵的蕴藉。爱心是一场洒落在久旱的土地上的甘霖,使心灵枯萎的人感到情感的滋润。八、教师总结:在生活中,“只要人人都献出一点爱,世界将变成美好的人间”,而“自私是一切过失和不幸的源泉”播放:《让世界充满爱》九、板书设计:童话巨人和孩子王尔德言行自私赶走孩子花园寒冬肆虐巨人变充满爱心欢迎孩子花园美景回归《巨人和孩子》说课稿康琰各位领导、各位老师,大家好!非常感谢大家来听我的课。现在我来说一说这篇课文。一、说教材这篇课文是英国作家王尔德所写,收在《义务教育课程标准实验教科书•语文》七年级(下),体裁是童话。二、说教学目标无论是小说,还是童话,都需要通过刻画人物形象来反映社会生活,揭示主题。所以,我把刻画人物形象,挖掘主题放在了第一个教学目标,作为本节课的教学重点。孩子们的到来,给巨人带来了春天和欢乐,是巨人发生从自私到充满爱心这种巨变的原因,要对它阐述明白,让学生真正理解爱的伟大力量,因此我把“引导学生领会巨人发生变化
单篇购买
VIP会员(1亿+VIP文档免费下)

扫码即表示接受《下载须知》

巨人和孩子教学设计-【名师经典教学资料】

文档大小:22KB

限时特价:扫码查看

• 请登录后再进行扫码购买
• 使用微信/支付宝扫码注册及付费下载,详阅 用户协议 隐私政策
• 如已在其他页面进行付款,请刷新当前页面重试
• 付费购买成功后,此文档可永久免费下载
年会员
99.0
¥199.0

6亿VIP文档任选,共次下载特权。

已优惠

微信/支付宝扫码完成支付,可开具发票

VIP尽享专属权益

VIP文档免费下载

赠送VIP文档免费下载次数

阅读免打扰

去除文档详情页间广告

专属身份标识

尊贵的VIP专属身份标识

高级客服

一对一高级客服服务

多端互通

电脑端/手机端权益通用

手机号注册 用户名注册
我已阅读并接受《用户协议》《隐私政策》
已有账号?立即登录
我已阅读并接受《用户协议》《隐私政策》
已有账号?立即登录
登录
手机号登录 微信扫码登录
微信扫一扫登录 账号密码登录

首次登录需关注“豆柴文库”公众号

新用户注册
VIP会员(1亿+VIP文档免费下)
年会员
99.0
¥199.0

6亿VIP文档任选,共次下载特权。

已优惠

微信/支付宝扫码完成支付,可开具发票

VIP尽享专属权益

VIP文档免费下载

赠送VIP文档免费下载次数

阅读免打扰

去除文档详情页间广告

专属身份标识

尊贵的VIP专属身份标识

高级客服

一对一高级客服服务

多端互通

电脑端/手机端权益通用