您所在位置: 网站首页 / 文档列表 / 课程设计 / 文档详情
IE设计实践.doc 立即下载
上传人:永香****能手 上传时间:2024-09-08 格式:DOC 页数:46 大小:28.1MB 金币:10 举报 版权申诉
预览加载中,请您耐心等待几秒...

IE设计实践.doc

IE设计实践.doc

预览

免费试读已结束,剩余 36 页请下载文档后查看

10 金币

下载文档

如果您无法下载资料,请参考说明:

1、部分资料下载需要金币,请确保您的账户上有足够的金币

2、已购买过的文档,再次下载不重复扣费

3、资料包下载后请先用软件解压,在使用对应软件打开

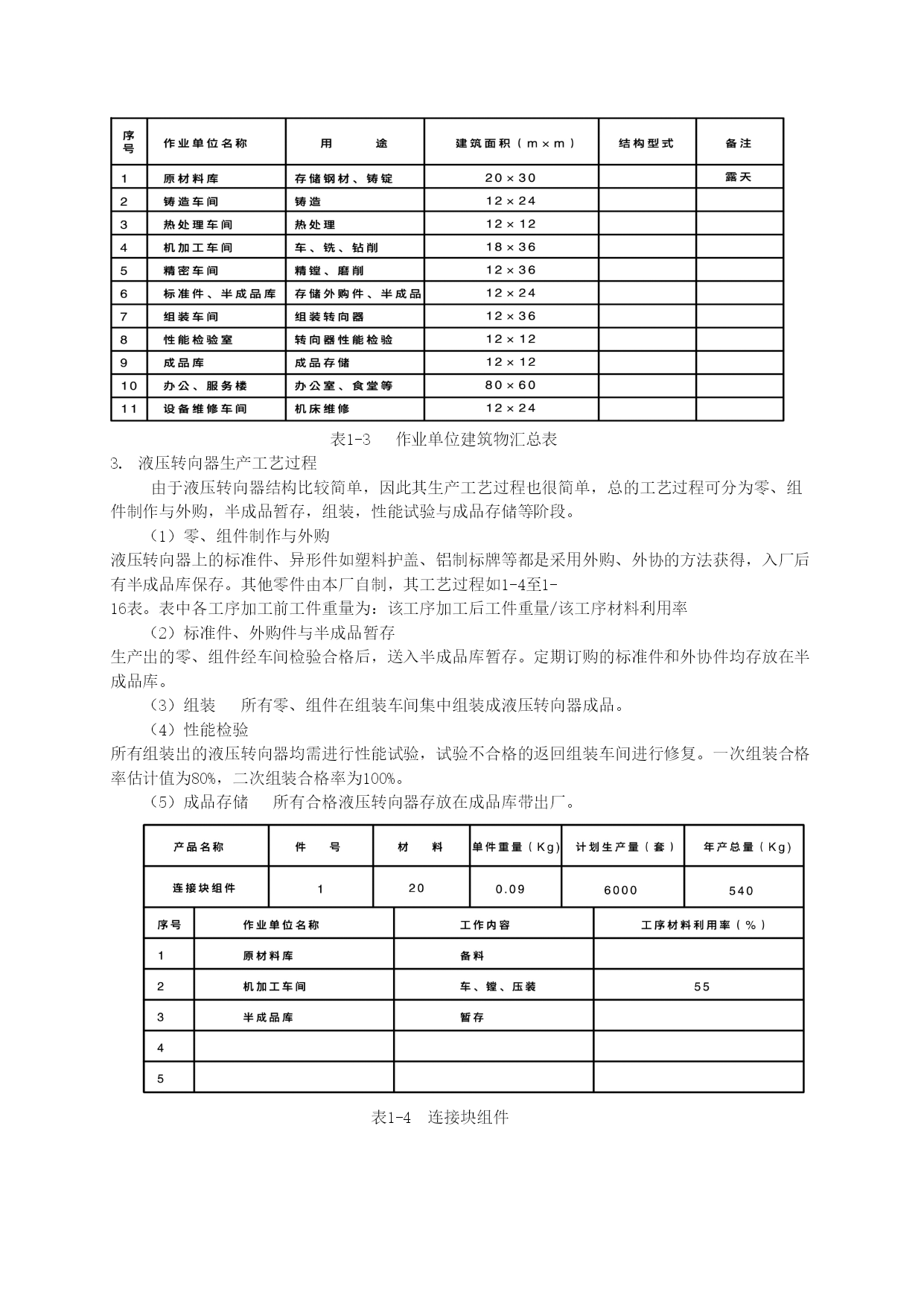
浙江工业大学设计实践报告课程名称IE设计实践专业:班级:学生姓名:指导教师:2009-2010学年短学期设施规划与物流分析设计1.课程说明2.1设计题目液压转向器厂总平面布置设计。2.2设计内容与要求《液压转向器厂总平面布置设计》内容与要求如下:液压转向器厂物流分析。液压转向器厂作业单位相互关系分析。作业单位位置相关图,相当于A1图样的坐标纸一张。作业单位面积相关图,相当于A1图样的坐标纸一张。液压转向器厂总平面布置图三套,A1图样三张。评价择优,选出最佳总平面布置图。2.3原始给定条件当地现有一叉车修理厂,占地面积为1600m×m。厂区南北长200m。东西宽为80m,所处地理位置如图,该厂职工人数300人,计划改建成年产6000套液压转向器的生产厂,需要完成工厂总平面布置设计。图1-1待建液压转向器厂厂区图液压转向器结构及有关参数液压转向器的基本结构有22个零、组件构成,每个零、组件的名称、材料、单件重量及年需求量如图1-2表1-2零件明细表作业单位划分根据液压转向器结构及工艺特点,液压转向器厂设立如1-3所示11个作业单位,分别承担原材料存储、备料、热处理、加工与装配、产品性能检验、生产管理与服务等各项生产任务。表1-3作业单位建筑物汇总表液压转向器生产工艺过程由于液压转向器结构比较简单,因此其生产工艺过程也很简单,总的工艺过程可分为零、组件制作与外购,半成品暂存,组装,性能试验与成品存储等阶段。(1)零、组件制作与外购液压转向器上的标准件、异形件如塑料护盖、铝制标牌等都是采用外购、外协的方法获得,入厂后有半成品库保存。其他零件由本厂自制,其工艺过程如1-4至1-16表。表中各工序加工前工件重量为:该工序加工后工件重量/该工序材料利用率(2)标准件、外购件与半成品暂存生产出的零、组件经车间检验合格后,送入半成品库暂存。定期订购的标准件和外协件均存放在半成品库。(3)组装所有零、组件在组装车间集中组装成液压转向器成品。(4)性能检验所有组装出的液压转向器均需进行性能试验,试验不合格的返回组装车间进行修复。一次组装合格率估计值为80%,二次组装合格率为100%。(5)成品存储所有合格液压转向器存放在成品库带出厂。表1-4连接块组件表1-5前盖表1-6挡环表1-7滑环表1-8联动器表1-9阀体表1-10阀芯表1-11阀套表1-12隔盘表1-13限位柱表1-14定子表1-15轴子表1-16后盖2.基本关系分析2.1产品P-产量Q分析企业生产的产品品种的多少及每种产品产量的高低,决定了工厂的生产类型,进而影响着工厂设备的布置形式。机械制造业设备布置的基本形式按产品在制造过程中的位置是否变化分为产品移动式和产品固定式两大类。产品移动式布置又可分为产品原则布置、工艺原则布置及成组布置形式。每一种设备布置形式各有特点,分别适合不同的生产类型。产品原则布置产品原则布置也称为流水线布置或对象原则布置。当产品品种很少而生产数量又很大时,应按产品的加工工艺过程顺序配置设备,形成流水线,这是大量生产中典型的设备布置形式。由于产品原则布置是按产品的加工、装配工艺过程顺序配置各道工序所需设备、人员及物料,因此能最大限度的满足固定品种产品的生产过程对空间和时间的客观要求,生产效率非常高,单件产品生产成本低,但生产适应性即柔性差,适合于少品种大量生产。工艺原则布置工艺原则布置也称为机群式布置。这种布置形式的特点就是把同种类型的设备和人员集中布置在一个地方,如车床工段、铣床工段、刨床工段及磨床工段,就是分别把车床、铣床、刨床和磨床集中布置在一个地方。这中布置方式便于调整设备和人员,容易适应产品的变化,生产系统的柔性大大增加。但是,当工件需要多种设备进行加工时,就不得不往返于各工序之间,增加了产品搬运次数与搬运距离,常常带来物料交叉搬运和逆向流动的问题,这种布置形式通常适用于单件生产。成组原则布置成组原则布置又称为混合原则布置。在生产品种较多、每种产品的产量又是中等程度的情况下,将工件按其外形与加工工艺的相似性进行编码分组,同组零件用相近的工艺过程进行加工。同时,将设备成组布置,即把使用频率高的机器群按工艺过程顺序组合布置成成组制造单元,整个生产系统由数个成组制造单元构成。这种布置方式既有流水线的生产效率,又有机群式布置的柔性,可以提高设备开动率、减少物流量及加工时间。成组原则布置适用于多品种、中小批量的生产类型。现代成组原则布置包括柔性制造单元和柔性制造系统两种形式。固定工位式布置产品固定工位式布置适用于大型设备如飞机、轮船的制造过程。产品固定在一个固定位置上,所需设备、人
单篇购买
VIP会员(1亿+VIP文档免费下)

扫码即表示接受《下载须知》

IE设计实践

文档大小:28.1MB

限时特价:扫码查看

• 请登录后再进行扫码购买
• 使用微信/支付宝扫码注册及付费下载,详阅 用户协议 隐私政策
• 如已在其他页面进行付款,请刷新当前页面重试
• 付费购买成功后,此文档可永久免费下载
年会员
99.0
¥199.0

6亿VIP文档任选,共次下载特权。

已优惠

微信/支付宝扫码完成支付,可开具发票

VIP尽享专属权益

VIP文档免费下载

赠送VIP文档免费下载次数

阅读免打扰

去除文档详情页间广告

专属身份标识

尊贵的VIP专属身份标识

高级客服

一对一高级客服服务

多端互通

电脑端/手机端权益通用

手机号注册 用户名注册
我已阅读并接受《用户协议》《隐私政策》
已有账号?立即登录
我已阅读并接受《用户协议》《隐私政策》
已有账号?立即登录
登录
手机号登录 微信扫码登录
微信扫一扫登录 账号密码登录

首次登录需关注“豆柴文库”公众号

新用户注册
VIP会员(1亿+VIP文档免费下)
年会员
99.0
¥199.0

6亿VIP文档任选,共次下载特权。

已优惠

微信/支付宝扫码完成支付,可开具发票

VIP尽享专属权益

VIP文档免费下载

赠送VIP文档免费下载次数

阅读免打扰

去除文档详情页间广告

专属身份标识

尊贵的VIP专属身份标识

高级客服

一对一高级客服服务

多端互通

电脑端/手机端权益通用