您所在位置: 网站首页 / 文档列表 / 电子设计 / 文档详情
于基单片机的温度控制系统的设计--毕业设计.doc 立即下载
上传人:An****99 上传时间:2024-09-07 格式:DOC 页数:34 大小:425KB 金币:10 举报 版权申诉
预览加载中,请您耐心等待几秒...

于基单片机的温度控制系统的设计--毕业设计.doc

于基单片机的温度控制系统的设计--毕业设计.doc

预览

免费试读已结束,剩余 24 页请下载文档后查看

10 金币

下载文档

如果您无法下载资料,请参考说明:

1、部分资料下载需要金币,请确保您的账户上有足够的金币

2、已购买过的文档,再次下载不重复扣费

3、资料包下载后请先用软件解压,在使用对应软件打开

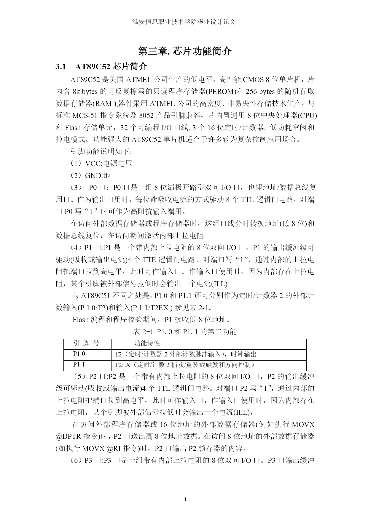
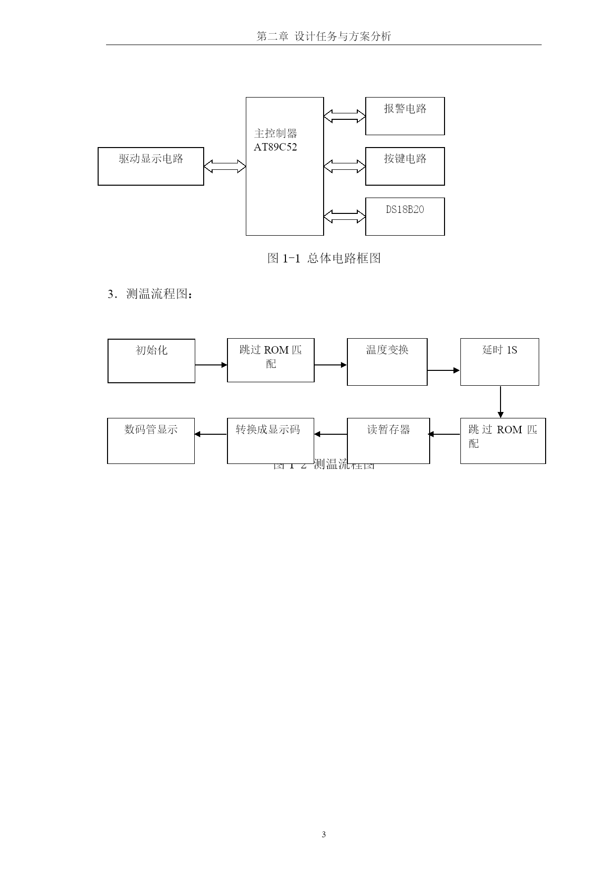
摘要PAGEII编号淮安信息职业技术学院毕业论文题目基于单片机的温度控制系统的设计学生姓名学号系部电气工程专业电气自动化班级指导教师顾问教师目录摘要PAGE30PAGE29摘要温度是一种最基本的环境参数,人们生活与环境温度息息相关,在工业生产过程中需要实时测量温度,在工业生产中也离不开温度的测量,因此研究温度的测量方法和控制具有重要的意义。本论文介绍了一种以单片机为主要控制器件,以DS18B20为温度传感器的新型数字温度计。主要包括硬件电路的设计和系统程序的设计。硬件电路主要包括主控制器,测温控制电路和显示电路等,主控制器采用单片机AT89C52,温度传感器采用美国DALLAS半导体公司生产的DS18B20,显示电路采用8位共阴极LED数码管,ULN2803A为驱动的动态扫描直读显示。测温控制电路由温度传感器和预置温度值比较报警电路组成,当实际测量温度值大于预置温度值时,发出报警信号,即发光二极管亮。系统程序主要包括主程序,测温子程序和显示子程序等。DS18B20新型单总线数字温度传感器是DALLAS公司生产的单线数字温度传感器,集温度测量和A/D转换于一体,直接输出数字量,具有接口简单、精度高、抗干扰能力强、工作稳定可靠等特点。由于采用了改进型智能温度传感器DS18B20作为检测元件,与传统的温度计相比,本数字温度计减少了外部的硬件电路,具有低成本和易使用的特点。DS18B20温度计还可以在高温报警、远距离多点测温控制等方面进行应用开发,具有很好的发展前景。此外,还介绍了系统的调试和性能分析。关键词:显示电路,单片机,AT89C52,温度传感器,DS18B20,单总线目录TOC\o"1-3"\h\z\uHYPERLINK\l"_Toc326878748"摘要PAGEREF_Toc326878748\hIHYPERLINK\l"_Toc326878749"第一章绪论PAGEREF_Toc326878749\h1HYPERLINK\l"_Toc326878750"第二章设计任务及方案分析PAGEREF_Toc326878750\h2HYPERLINK\l"_Toc326878751"2.1设计任务及要求PAGEREF_Toc326878751\h2HYPERLINK\l"_Toc326878752"2.2设计总体方案及方案论证PAGEREF_Toc326878752\h2HYPERLINK\l"_Toc326878753"2.3温度测量的方案与分析PAGEREF_Toc326878753\h2HYPERLINK\l"_Toc326878754"第三章芯片功能简介PAGEREF_Toc326878754\h4HYPERLINK\l"_Toc326878755"3.1AT89C52芯片简介PAGEREF_Toc326878755\h4HYPERLINK\l"_Toc326878756"3.2DS18B20的功能简介PAGEREF_Toc326878756\h6HYPERLINK\l"_Toc326878757"第四章系统硬件电路的设计PAGEREF_Toc326878757\h12HYPERLINK\l"_Toc326878758"4.1主控制电路和测温控制电路原理图PAGEREF_Toc326878758\h12HYPERLINK\l"_Toc326878759"4.2驱动电路模块原理图PAGEREF_Toc326878759\h12HYPERLINK\l"_Toc326878760"4.3显示模块原理图PAGEREF_Toc326878760\h13HYPERLINK\l"_Toc326878761"第五章软件编程调试及性能分析PAGEREF_Toc326878761\h15HYPERLINK\l"_Toc326878762"5.1主程序流程图PAGEREF_Toc326878762\h15HYPERLINK\l"_Toc326878763"5.2主程序PAGEREF_Toc326878763\h15HYPERLINK\l"_Toc326878764"5.3温度子程序PAGEREF_Toc326878764\h17HYPERLINK\l"_Toc326878765"5.4显示子程序PAGEREF_Toc326878765\h22HYP
单篇购买
VIP会员(1亿+VIP文档免费下)

扫码即表示接受《下载须知》

于基单片机的温度控制系统的设计--毕业设计

文档大小:425KB

限时特价:扫码查看

• 请登录后再进行扫码购买
• 使用微信/支付宝扫码注册及付费下载,详阅 用户协议 隐私政策
• 如已在其他页面进行付款,请刷新当前页面重试
• 付费购买成功后,此文档可永久免费下载
年会员
99.0
¥199.0

6亿VIP文档任选,共次下载特权。

已优惠

微信/支付宝扫码完成支付,可开具发票

VIP尽享专属权益

VIP文档免费下载

赠送VIP文档免费下载次数

阅读免打扰

去除文档详情页间广告

专属身份标识

尊贵的VIP专属身份标识

高级客服

一对一高级客服服务

多端互通

电脑端/手机端权益通用

手机号注册 用户名注册
我已阅读并接受《用户协议》《隐私政策》
已有账号?立即登录
我已阅读并接受《用户协议》《隐私政策》
已有账号?立即登录
登录
手机号登录 微信扫码登录
微信扫一扫登录 账号密码登录

首次登录需关注“豆柴文库”公众号

新用户注册
VIP会员(1亿+VIP文档免费下)
年会员
99.0
¥199.0

6亿VIP文档任选,共次下载特权。

已优惠

微信/支付宝扫码完成支付,可开具发票

VIP尽享专属权益

VIP文档免费下载

赠送VIP文档免费下载次数

阅读免打扰

去除文档详情页间广告

专属身份标识

尊贵的VIP专属身份标识

高级客服

一对一高级客服服务

多端互通

电脑端/手机端权益通用