您所在位置: 网站首页 / 文档列表 / 幼儿教育 / 文档详情
江西农村幼儿教育现状调查与思考.doc 立即下载
上传人:猫巷****提格 上传时间:2024-09-06 格式:DOC 页数:32 大小:115KB 金币:10 举报 版权申诉
预览加载中,请您耐心等待几秒...

江西农村幼儿教育现状调查与思考.doc

江西农村幼儿教育现状调查与思考.doc

预览

免费试读已结束,剩余 22 页请下载文档后查看

10 金币

下载文档

如果您无法下载资料,请参考说明:

1、部分资料下载需要金币,请确保您的账户上有足够的金币

2、已购买过的文档,再次下载不重复扣费

3、资料包下载后请先用软件解压,在使用对应软件打开

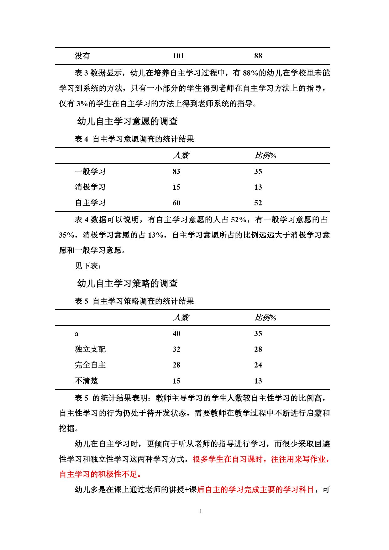
PAGE江西农村幼儿教育现状调查与思考摘要:江西省农村幼儿教育面临如下问题,第一,学科发展失衡,第二,幼小衔接不到位,第三,幼儿自主学习性不强,第四,幼儿卫生教育落后。这些问题严重制约了江西省农村幼儿教育发展。本文分析了江西省农村幼儿教育面临的问题,并针对这些问题,提出了相应的解决策略。关键词:江西省:农村;幼儿教育JiangxiruralchildhoodeducationpresentsituationinvestigationandponderAbstract:theruralpreschooleducationinJiangxiprovinceisfacingthefollowingproblems,first,thedisciplinedevelopmentimbalance,second,youngconvergencedoesnotreachthedesignatedposition,third,children'sautonomouslearningisnotstrong,fourth,children'shealtheducation.TheseproblemshaveseriouslyrestrictedthedevelopmentofruralpreschooleducationinJiangxiprovince.ThispaperanalyzestheruralpreschooleducationinJiangxiprovinceproblems,aimingattheseproblems,putforwardthecorrespondingstrategiestosolve.Keywords:RuralPreschoolEducationinJiangxiProvince:;目录TOC\o"1-2"\h\z\uHYPERLINK\l"_Toc327337808"一、江西农村幼儿教育现状PAGEREF_Toc327337808\h1HYPERLINK\l"_Toc327337809"(一)学科发展不均衡PAGEREF_Toc327337809\h1HYPERLINK\l"_Toc327337810"(二)幼小衔接不到位PAGEREF_Toc327337810\h1HYPERLINK\l"_Toc327337811"(三)自主学习性不强PAGEREF_Toc327337811\h2HYPERLINK\l"_Toc327337812"(四)幼儿不良生活习惯PAGEREF_Toc327337812\h8HYPERLINK\l"_Toc327337813"二、问题存在的原因PAGEREF_Toc327337813\h9HYPERLINK\l"_Toc327337814"(一)学科发展不均衡存在的原因PAGEREF_Toc327337814\h9HYPERLINK\l"_Toc327337815"(二)幼小衔接不到位原因PAGEREF_Toc327337815\h10HYPERLINK\l"_Toc327337816"(三)自主学习探究PAGEREF_Toc327337816\h10HYPERLINK\l"_Toc327337817"(四)幼儿不良生活习惯产生原因PAGEREF_Toc327337817\h12HYPERLINK\l"_Toc327337818"三、推进江西农村幼儿教育发展对策PAGEREF_Toc327337818\h13HYPERLINK\l"_Toc327337819"(一)均衡学科发展PAGEREF_Toc327337819\h13HYPERLINK\l"_Toc327337820"(二)做好衔接工作PAGEREF_Toc327337820\h16HYPERLINK\l"_Toc327337821"(三)开创自主学习PAGEREF_Toc327337821\h18HYPERLINK\l"_Toc327337822"(四)幼儿园矫正良好卫生习惯策略PAGEREF_Toc327337822\h21HYPERLINK\l"_Toc327337823"参考书籍PAGEREF_Toc327337823\h24HYPERLINK\l"_Toc327337824"致谢词PAGEREF_Toc327337824\h26
单篇购买
VIP会员(1亿+VIP文档免费下)

扫码即表示接受《下载须知》

江西农村幼儿教育现状调查与思考

文档大小:115KB

限时特价:扫码查看

• 请登录后再进行扫码购买
• 使用微信/支付宝扫码注册及付费下载,详阅 用户协议 隐私政策
• 如已在其他页面进行付款,请刷新当前页面重试
• 付费购买成功后,此文档可永久免费下载
年会员
99.0
¥199.0

6亿VIP文档任选,共次下载特权。

已优惠

微信/支付宝扫码完成支付,可开具发票

VIP尽享专属权益

VIP文档免费下载

赠送VIP文档免费下载次数

阅读免打扰

去除文档详情页间广告

专属身份标识

尊贵的VIP专属身份标识

高级客服

一对一高级客服服务

多端互通

电脑端/手机端权益通用

手机号注册 用户名注册
我已阅读并接受《用户协议》《隐私政策》
已有账号?立即登录
我已阅读并接受《用户协议》《隐私政策》
已有账号?立即登录
登录
手机号登录 微信扫码登录
微信扫一扫登录 账号密码登录

首次登录需关注“豆柴文库”公众号

新用户注册
VIP会员(1亿+VIP文档免费下)
年会员
99.0
¥199.0

6亿VIP文档任选,共次下载特权。

已优惠

微信/支付宝扫码完成支付,可开具发票

VIP尽享专属权益

VIP文档免费下载

赠送VIP文档免费下载次数

阅读免打扰

去除文档详情页间广告

专属身份标识

尊贵的VIP专属身份标识

高级客服

一对一高级客服服务

多端互通

电脑端/手机端权益通用