您所在位置: 网站首页 / 文档列表 / 给排水/暖通与智能化 / 文档详情
013通风与空调系统调试-经典通用宝藏文档.doc 立即下载
上传人:石头****海海 上传时间:2024-09-05 格式:DOC 页数:10 大小:57KB 金币:6 举报 版权申诉
预览加载中,请您耐心等待几秒...

013通风与空调系统调试-经典通用宝藏文档.doc

013通风与空调系统调试-经典通用宝藏文档.doc

预览

在线预览结束,喜欢就下载吧,查找使用更方便

6 金币

下载文档

如果您无法下载资料,请参考说明:

1、部分资料下载需要金币,请确保您的账户上有足够的金币

2、已购买过的文档,再次下载不重复扣费

3、资料包下载后请先用软件解压,在使用对应软件打开

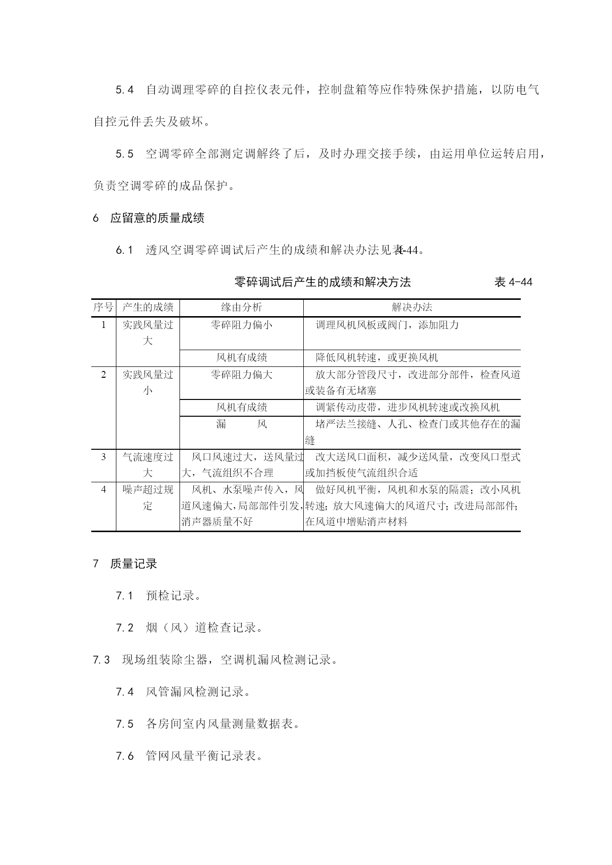
透风与空调零碎调试1范围本工艺标准适用于透风与空凋零碎调试及运转。2施工预备2.1仪器仪表要求及次要仪表工具:2.1.1透风与空调零碎调试所运用的仪器仪表应有出厂合格证明书和鉴定文件。2.1.2严厉履行计量法,不准在调试工作岗位上运用无检定合格印、证或超过检定周期和经检定不合格的计量仪器仪表。2.1.3必须了解各种常用测试仪表的构造原理和功能,严厉掌握它们的运用和校验方法,按规定的操作步骤进行测试。2.1.4综合效果测定时,所运用的仪表精度级别应高于被测对象的级别。2.1.5搬运和运用仪器仪表要轻拿轻放,防止震动和撞击,不运用仪表时应放在专用工具仪表箱内,防潮防污秽等。2.1.6测量温度的仪表;测量湿度的仪表;测量风速的仪表;测量风压的仪表;其它常用的电工仪表、转数表、粒子计数器、声级仪、钢卷尺、手电钻、活扳子、改锥、克丝钳子、铁锤、高凳、手电筒、对讲机、计算器、测杆等。2.2作业条件2.2.1透风空调零碎必须安装终了,运转调试之前会同建设单位进行全面检查,全部符合设计、施工及验收规范和工程质量检验评定标准的要求,才能进行运转和调试。2.2.2透风空调零碎运转所需用的水、电、汽及紧缩空气等,应具备运用条件,现场清理干净。2.2.3运转调试之前做好以下工作预备:2.2.3.1应有运转调试方案,内容包括调试目的要求,工夫进度计划,调试项目,程序和采取的方法等;2.2.3.2按运转调试方案,备好仪表和工具及调试记录表格;2.2.3.3熟习透风空调零碎的全部设计材料,计算的形状参数,领会设计意图,掌握风管零碎、冷源和热源零碎、电零碎的工作原理;2.2.3.4风道零碎的调理阀、防火阀、排烟阀、造风口和回风口内的阀板、叶片应在开启的工作形状地位。2.2.4透风空调零碎风量调试之前,先应对风机单机试运转,装备残缺符合设计要求后,方可进行调试工作。3操作工艺3.1调试工艺程序如下:预备工作透风空调零碎运空调自动调理零碎转调试前的检查控制线路的检查透风空调零碎的调理器及检测仪风量测试与调解表单体功能校验空调器装备性自动调理零碎及检能测定与调解测仪表联动校验空调零碎综合效果测定材料整理编制交工调试报告3.2预备工作:3.2.1熟习空调零碎设计图纸和有关技术文件,室内、外空气计算参数,风量、冷热负荷、恒温精度要求等,弄清送(回)风零碎、供冷和供热零碎、自动调理零碎的全过程。3.2.2绘制透风空调零碎的透视表示图。3.2.3调试人员会同设计、施工和建设单位深化现场,查清空调零碎安装质量不合格的地方,查清施工与设计不符的地方,记录在缺陷明细表中,限期修正完。3.2.4备好调试所需的仪器仪表和必要工具,消弭缺陷明细表中的各种毛病。电源、水源、冷、热源预备就绪后,即可按计划进行运转和调试。3.3透风空调零碎运转前的检查;3.3.1核对透风机、电动机的型号、规格能否与设计符合。3.3.2检查地脚螺栓能否拧紧、减振台座能否平,皮带轮或联轴器能否找正。3.3.3检查轴承处能否有足够的光滑油,加注光滑油的品种和数量应符合装备技术文件的规定。3.3.4检查电机及有接地要求的风机、风管接地线连接能否可靠。3.3.5检查风机调理阀门,开后应灵活、定位安装可靠。3.3.6风机启动可连续运转,运转应不少于两个小时。3.3.7透风空调装备单机试运转和风管零碎漏风量测定合格后,方可进行零碎联动试运转,并不少于8h时。3.4透风空调零碎的风量测定与调解:3.4.1按工程实践情况,绘制零碎单线透视图、应标明风管尺寸,测点截面地位,送(回)风口的地位,同时标明设计风量。风速、截面面积及风口外框面积(图4-40)。图4-403.4.2开风机之前,将风道和风口本身的调理阀门,放在全开地位,三通调理阀门放在两头地位(图4-41)空气处理室中的各种调理门也应放在实践运转地位。3.4.3开启风机进行风量测定与调解,先粗测总风量能否满足设计风量要求,做到心中有数,有益于下步调试工作。3.4.4零碎风量测定与调解,干管和支管的风图4-41量可用皮托管、微压计仪器进行测试。对送(回)风零碎调解采用“流量等比分配法”或“基准风口调解法”等,从零碎的最远最不利的环路开始,逐渐调向透风机。3.4.5风口风量测试可用热电风速仪、叶轮风速仪或转杯风速仪,用定点法或匀速挪动法测出平均风速,计算出风量。测试次数不少于3~5次。3.4.6零碎风量调解平衡后,应达到:3.4.6.1风口的风量、新风量、排风量,回风量的实测值与设计风量的允许值不大于10%。3.4.6.2新风量与回风量之和应近似等于总的送风量,或各送风量之和。3.4.6.3总的送风量应略大于回风量与排风量之和。3.4.6.4零碎风
单篇购买
VIP会员(1亿+VIP文档免费下)

扫码即表示接受《下载须知》

013通风与空调系统调试-经典通用宝藏文档

文档大小:57KB

限时特价:扫码查看

• 请登录后再进行扫码购买
• 使用微信/支付宝扫码注册及付费下载,详阅 用户协议 隐私政策
• 如已在其他页面进行付款,请刷新当前页面重试
• 付费购买成功后,此文档可永久免费下载
年会员
99.0
¥199.0

6亿VIP文档任选,共次下载特权。

已优惠

微信/支付宝扫码完成支付,可开具发票

VIP尽享专属权益

VIP文档免费下载

赠送VIP文档免费下载次数

阅读免打扰

去除文档详情页间广告

专属身份标识

尊贵的VIP专属身份标识

高级客服

一对一高级客服服务

多端互通

电脑端/手机端权益通用

手机号注册 用户名注册
我已阅读并接受《用户协议》《隐私政策》
已有账号?立即登录
我已阅读并接受《用户协议》《隐私政策》
已有账号?立即登录
登录
手机号登录 微信扫码登录
微信扫一扫登录 账号密码登录

首次登录需关注“豆柴文库”公众号

新用户注册
VIP会员(1亿+VIP文档免费下)
年会员
99.0
¥199.0

6亿VIP文档任选,共次下载特权。

已优惠

微信/支付宝扫码完成支付,可开具发票

VIP尽享专属权益

VIP文档免费下载

赠送VIP文档免费下载次数

阅读免打扰

去除文档详情页间广告

专属身份标识

尊贵的VIP专属身份标识

高级客服

一对一高级客服服务

多端互通

电脑端/手机端权益通用