您所在位置: 网站首页 / 文档列表 / 安全文明施工 / 文档详情
机电工程施工安全管理措施.docx 立即下载
上传人:一条****彩妍 上传时间:2024-09-07 格式:DOCX 页数:14 大小:37KB 金币:10 举报 版权申诉
预览加载中,请您耐心等待几秒...

机电工程施工安全管理措施.docx

机电工程施工安全管理措施.docx

预览

免费试读已结束,剩余 4 页请下载文档后查看

10 金币

下载文档

如果您无法下载资料,请参考说明:

1、部分资料下载需要金币,请确保您的账户上有足够的金币

2、已购买过的文档,再次下载不重复扣费

3、资料包下载后请先用软件解压,在使用对应软件打开

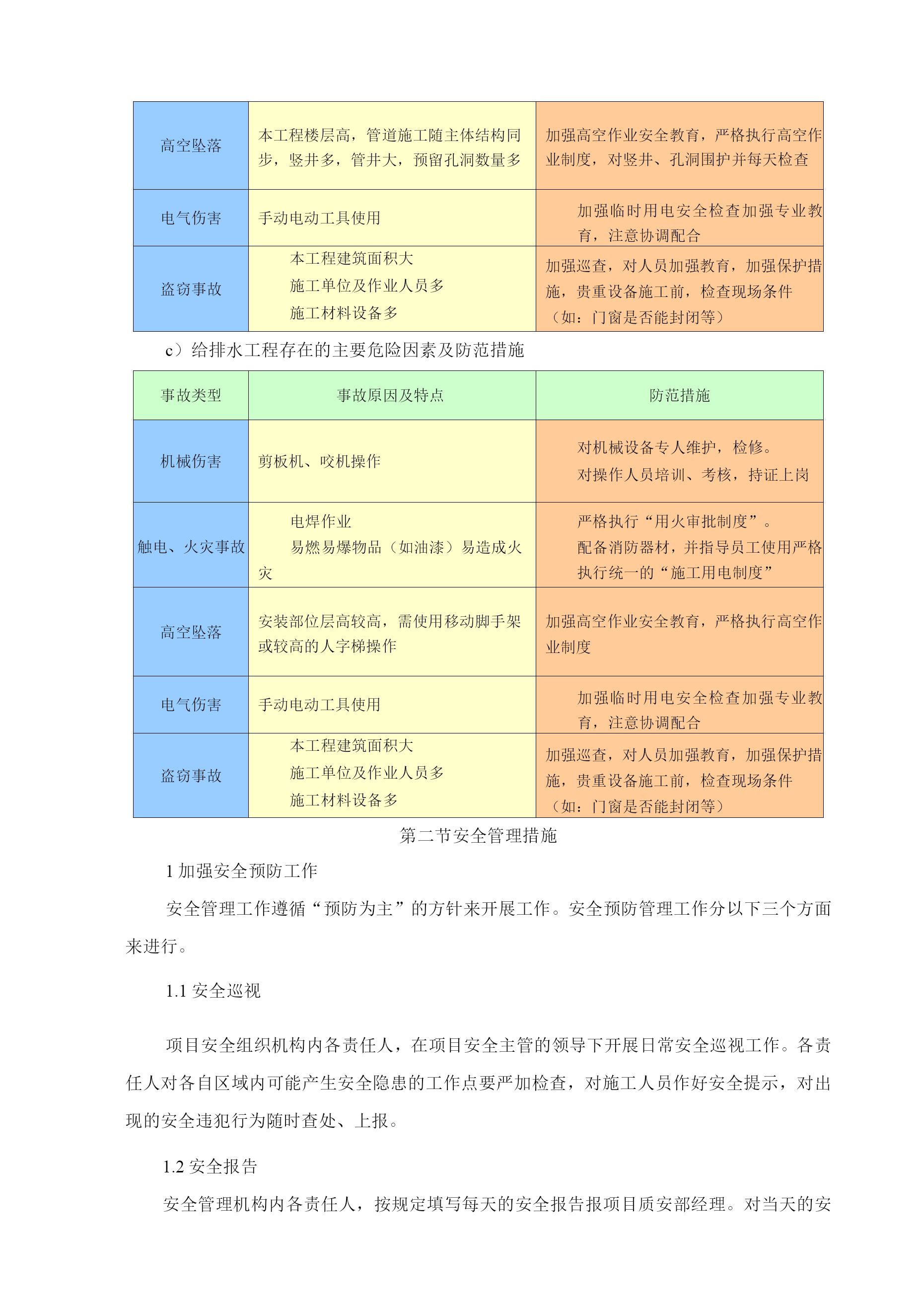
机电工程施工安全管理措施目录TOC\o"1-5"\h\z施工安全管理1第一节安全管理策划11安全目标4安全管理制度a)电气工程存在的主要危险因素及防范措施7第二节安全管理措施81加强安全预防工作2严格执行安全管理制度3做好现场安全标志布置4做好临时用电和施工机具的使用和管理5做好工人宿舍安全管理第三节消防管理111每日巡检2动火申报3工作例会4消防保证措施第四节安全保卫13第一节安全管理策划我司将根据OSHMS180《职业卫生安全管理体系标准》、《建筑施工安全检查标准》(JGJ59—99)、《本市建设工程施工现场管理办法》、本企业《环境和职业安全卫生管理手册》的要求管理现场,建立现场安全管理体系,制定安全生产责任制及相应的措施,确保安全生产目标的实现。1安全目标满足业主招标文件中有关安全条款的要求,并配合总承包方达到现场安全文明标化的规定;施工过程中达到“五无”目标,即“无死亡事故,无重大伤人事故,无重大机械事故,无火灾,无中毒事故。”施工现场安全检查合格率1%;坚决杜绝发生死亡及重伤事故,轻伤事故率控制在5%o以内。2项目安全管理组织业主、监理公司总部主管部门总承包单位项目经理政府安全监督部门项目技术负责人项目副经理专业工程师物资管理员安全总监合约管理资料管理员施工作业队/作业人员3安全管理职责项目部主要岗位人员安全管理职责表序号岗位名称安全管理职责1项目经理1)项目经理是施工现场安全生产的第一责任人,负责建立健全安全生产责任制和有关安全生产规章制度。2)全面负责施工现场的安全管理、安全措施、安全生产等,保证施工现场的施工安全,组织施工过程的策划,组织编制职业健康安全与环境管理规划和管理方案的制定、实施、检查、落实等。序号岗位名称安全管理职责2项目技术负责人1)参与或主持编制项目职业健康安全与环境管理方案、管理规划,落实责任并组织实施;组织项目经理部的质量、职业健康安全与环境意识教育和专业技能培训。2)贯彻安全生产方针政策,执行安全消防技术规程、规范、标准及合约规定。3)协助项目经理制定本项目安全生产管理办法和各项规章制度,并监督实施。4)组织人员编制安全技术措施和分部工程安全方案,督促安全措施落实,解决施工过程中不安全的技术问题。5)组织安全技术交底,组织编制项目应急预案,落实应急准备和响应。6)参加每周一次安全检查,对不安全因素定时、定人、定措施予以解决。3项目副经理直接对项目安全生产负责,并按“管生产必须管安全”的原则抓好项目安全生产,安排项目经理部安全活动及安全教育的开展,监督劳保用品的发放和使用,并按规定组织检查、做好记录。4安全总监1)执行国家及合肥市安全生产的方针、政策、法规和各项规章制度,执行本项目安全生产管理办法和要求。2)主持对进场工人进行安全消防教育和培训,指导施工队(班组)正确使用劳动保护用品及消防设施,行使安全生产奖惩权。3)参加专业施工员对工人的安全消防技术交底,强调安全注意事项、不安全因素、可能发生事故的地方。4)深入现场检查安全消防措施的落实情况,发现不安全因素及时纠正,当出现险情时有权采取果断措施,并对违章指挥,不服从管理,违反安全管理规定的施工队(班组)和个人,按照有关规定给予处罚。5)现场发生安全事故时,先采取应急措施,保护好现场,并立即报告。5专业工程师1)认真执行上级有关安全生产规定,负责所辖专业安全生产技术。2)负责编制本专业的安全消防技术措施,并对作业班组进行安全技术交底。3)领导班组搞好安全生产活动,组织班组学习安全消防操作规程及安全规定,指导工人正确使用消防设施和劳保用品。4)经常检查作业环境及各种设备、设施的安全状况,发现问题及时纠正解决,对重点、特殊部位施工必须检查作业人员及各种设备、设施技术状况是否符合安全消防要求,严格执行安全消防技术交底制度,落实安全消防技术措施并监督执行。5)做好新工人的岗位教育,负责对班组进行安全消防操作方法的检查指导,制止违章,以身作则,遵章守纪,确保安全检查生产。6)及时消除各级组织检查发现的整改单和自检发现的不安全隐患。6物资管理员1)根据劳动防护用品计划及时供货。2)购置的劳动防护用品必须“三证”齐全(生产许可证、产品合格证、年检证),不符合安全标准的用品必须更换,严禁发放使用。3)按要求做好材料堆放及储存,防止坍塌,仓库配备灭火器材。4)组织员工进行安全技术操作规程的教育与学习。5)对机械设备的进场、安拆、使用、维护、检修、保养进行管理,保证设备安全运行。7合约管理人员1)建立安全措施资金专管专用制度,确保安全费用合理、按时投入。2)检查落实合同中有关安全管理的要求。4序号岗位名称安全管理职责8各
单篇购买
VIP会员(1亿+VIP文档免费下)

扫码即表示接受《下载须知》

机电工程施工安全管理措施

文档大小:37KB

限时特价:扫码查看

• 请登录后再进行扫码购买
• 使用微信/支付宝扫码注册及付费下载,详阅 用户协议 隐私政策
• 如已在其他页面进行付款,请刷新当前页面重试
• 付费购买成功后,此文档可永久免费下载
年会员
99.0
¥199.0

6亿VIP文档任选,共次下载特权。

已优惠

微信/支付宝扫码完成支付,可开具发票

VIP尽享专属权益

VIP文档免费下载

赠送VIP文档免费下载次数

阅读免打扰

去除文档详情页间广告

专属身份标识

尊贵的VIP专属身份标识

高级客服

一对一高级客服服务

多端互通

电脑端/手机端权益通用

手机号注册 用户名注册
我已阅读并接受《用户协议》《隐私政策》
已有账号?立即登录
我已阅读并接受《用户协议》《隐私政策》
已有账号?立即登录
登录
手机号登录 微信扫码登录
微信扫一扫登录 账号密码登录

首次登录需关注“豆柴文库”公众号

新用户注册
VIP会员(1亿+VIP文档免费下)
年会员
99.0
¥199.0

6亿VIP文档任选,共次下载特权。

已优惠

微信/支付宝扫码完成支付,可开具发票

VIP尽享专属权益

VIP文档免费下载

赠送VIP文档免费下载次数

阅读免打扰

去除文档详情页间广告

专属身份标识

尊贵的VIP专属身份标识

高级客服

一对一高级客服服务

多端互通

电脑端/手机端权益通用