您所在位置: 网站首页 / 文档列表 / 纺织服装 / 文档详情
服装工业样板设计理论讲解.docx 立即下载
上传人:琰琬****买买 上传时间:2024-09-04 格式:DOCX 页数:13 大小: 金币:10 举报 版权申诉
预览加载中,请您耐心等待几秒...

服装工业样板设计理论讲解.docx

服装工业样板设计理论讲解.docx

预览

免费试读已结束,剩余 3 页请下载文档后查看

10 金币

下载文档

如果您无法下载资料,请参考说明:

1、部分资料下载需要金币,请确保您的账户上有足够的金币

2、已购买过的文档,再次下载不重复扣费

3、资料包下载后请先用软件解压,在使用对应软件打开

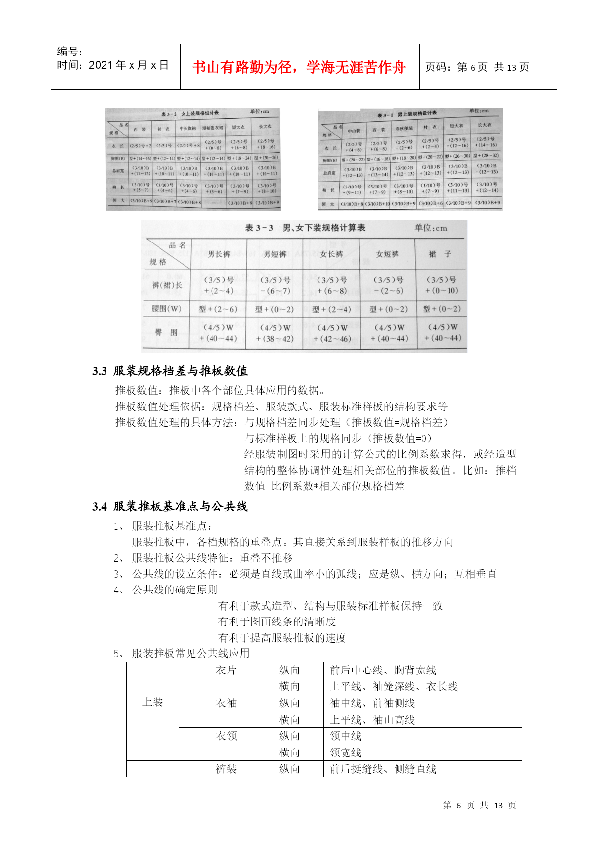
编号:时间:2021年x月x日书山有路勤为径,学海无涯苦作舟页码:第PAGE13页共NUMPAGES13页第PAGE\*MERGEFORMAT13页共NUMPAGES\*MERGEFORMAT13页工业样板设计的概述学时:1学时,讲课1学时教学要求:了解服装工业样板设计相关基本概念与常用术语;掌握服装工业样板的含义、特点、种类、作用;掌握服装基准纸样的确定;教学重点:服装工业样板的种类;服装基准纸样的确定教学方法:理论讲解基本概念和常用术语1.1概念1、服装工业纸样:为服装工业化大生产提供符合款式要求、面料要求、规格尺寸和工艺要求的可用于裁剪、缝制与整理的全套工业纸样(样板)。2、服装工业制版:在服装设计这一个系统工程中,由分解立体形态产生平面制图到加放缝份产生样板的过程。是建立在批量测量人体并加以归纳总结得到的系列数据基础上的裁剪方法,它最大限度地保持群体体态的公共性与差异性的对立统一。结构设计净样板推板毛样板(加缝份和折边)3、服装工业推板:为满足不同消费者的年龄、体型特征、穿衣习惯的不同,同一规格的服装需要制作系列规格或不同号型。工业推板就是以中间规格标准样板为基础,兼顾各个规格或号型系列之间的关系,通过科学计算,正确合理的分配尺寸,绘制出各规格或号型系列的裁剪用样板的方法4、服装工业纸样设计的主要内容:根据款式设计的要求进行基准纸样的确定;根据基准纸样的要求进行成品规格档差的确定;根据成品规格档差的要求进行全套工业纸样的制作;根据不同规格尺寸的数量进行排料和算料1.2常用术语服装样板:是服装工业纸样的简称,也是服装结构样板的简称。是服装工业化大生产用于裁剪、缝制与整理服装的重要技术资料。分为两大类:裁剪样板和工艺样板。缝份:缝制工艺名词,缝份不同其缝份量也不同。常见的缝份形式有分开缝、倒缝、包缝、来去缝、装饰缝、滚边、绷缝等。样板推档服装规格:是制作样板、裁剪、缝纫、销售的重要环节,是决定成衣质量和商品性能的重要依据。规格档差:主要包括成品规格档差(如衣长、胸围、领围、肩宽、袖长等)、各具体部位档差和细部档差(袖笼深、口袋位置等)服装号型国家标准:是净体尺寸。服装号型系列:是确定服装规格和规格档差的科学依据和统一标准。现用GB1335-1991《服装号型》标准。坐标轴放码点:又称位移点。是服装样板推档中的关键点、结构线条的拐点或交叉点。10、位移方向:每一个放码点根据规格档差在横向X轴和纵向Y轴上存在一定值的位移量,位移有八个方向。11、坐标原点:横向X轴和纵向Y轴的交叉点。12、缩水率或热缩率:面料遇水后,在面料的纵向或横向长度上发生的变化率称为缩水率;面料经加温加湿后,在面料的纵向或横向长度上发生的变化率称为热缩率。缩水率和热缩率的大小,是制定裁剪样板加放的依据。服装工业纸样的种类及特点2.1种类工业样板裁剪样板工艺样板面料样板衬里样板里子样板衬布样板内衬样板辅助样板修正样板定位样板定型样板辅助样板裁剪样板通常是在成衣生产的批量裁剪时运用的。面料样板:服装结构图中的主件部分;含有缝份、贴边;标注规定的文字标注衬里样板:与面料样板一样大,在车缝或敷衬前,把它直接放在大身下面,用于遮住有网眼的面料,以防透过薄面料看见里面的结构。通常面料和衬里一起缝合,常使用薄的里子面料,为毛样板。里子样板:缝份比面子适当增加,但贴边处相对减少;尽量不分割;标注内容衬布样板:有有纺、无纺,可缝、可粘之分。根据款式所需和具体部位确定毛样和净样。内衬样板:介于大身和里子之间,主要起保暖作用。毛织物、絮料、起绒布、法兰绒等常做内衬。辅助样板:起辅助裁剪作用,多数使用毛板。比如:夹克中常用的橡皮筋。工艺样板用于成衣生产的缝制和熨烫过程中。修正样板:即劈样。用于易变形、多分割、特殊缝制要求、对条对格等;标注定位样板:一般用于纽扣、口袋、装饰定位等,大部分为净样定型样板:勾画缝缉线;小部件整烫;门襟翻边等。大部分为净样辅助样板:仅在缝制和整烫过程中起辅助作用。比如:垫在轻薄面料的暗裥下面的窄条,以防正面出现熨烫褶皱。2.2特点1、工业样板与布料的关系缩率——缩水率、自然回缩率、缝制缩率、熨烫缩率、其它缩率。影响——成衣规格与样板规格解决办法——面料预缩;缩放样板2、工业样板与制图、工艺的关系制图——避免色差排料;省料;符合流水作业要求;保证部件装配的准确及成衣品质工艺形式——放缝;小样板3、工业样板标准化、系列化服装基准纸样的确定3.1工业样板制作程序定义:确认样板;基准样板;生产样板程序:确认样板的准备与制作——基准样板的确定——生产样板制作基本步骤:分析客户
单篇购买
VIP会员(1亿+VIP文档免费下)

扫码即表示接受《下载须知》

服装工业样板设计理论讲解

文档大小:

限时特价:扫码查看

• 请登录后再进行扫码购买
• 使用微信/支付宝扫码注册及付费下载,详阅 用户协议 隐私政策
• 如已在其他页面进行付款,请刷新当前页面重试
• 付费购买成功后,此文档可永久免费下载
年会员
99.0
¥199.0

6亿VIP文档任选,共次下载特权。

已优惠

微信/支付宝扫码完成支付,可开具发票

VIP尽享专属权益

VIP文档免费下载

赠送VIP文档免费下载次数

阅读免打扰

去除文档详情页间广告

专属身份标识

尊贵的VIP专属身份标识

高级客服

一对一高级客服服务

多端互通

电脑端/手机端权益通用

手机号注册 用户名注册
我已阅读并接受《用户协议》《隐私政策》
已有账号?立即登录
我已阅读并接受《用户协议》《隐私政策》
已有账号?立即登录
登录
手机号登录 微信扫码登录
微信扫一扫登录 账号密码登录

首次登录需关注“豆柴文库”公众号

新用户注册
VIP会员(1亿+VIP文档免费下)
年会员
99.0
¥199.0

6亿VIP文档任选,共次下载特权。

已优惠

微信/支付宝扫码完成支付,可开具发票

VIP尽享专属权益

VIP文档免费下载

赠送VIP文档免费下载次数

阅读免打扰

去除文档详情页间广告

专属身份标识

尊贵的VIP专属身份标识

高级客服

一对一高级客服服务

多端互通

电脑端/手机端权益通用