您所在位置: 网站首页 / 文档列表 / 电气安装工程 / 文档详情
某工程机电安装施工组织设计.doc 立即下载
上传人:运升****魔王 上传时间:2024-09-05 格式:DOC 页数:24 大小: 金币:10 举报 版权申诉
预览加载中,请您耐心等待几秒...

某工程机电安装施工组织设计.doc

某工程机电安装施工组织设计.doc

预览

免费试读已结束,剩余 14 页请下载文档后查看

10 金币

下载文档

如果您无法下载资料,请参考说明:

1、部分资料下载需要金币,请确保您的账户上有足够的金币

2、已购买过的文档,再次下载不重复扣费

3、资料包下载后请先用软件解压,在使用对应软件打开

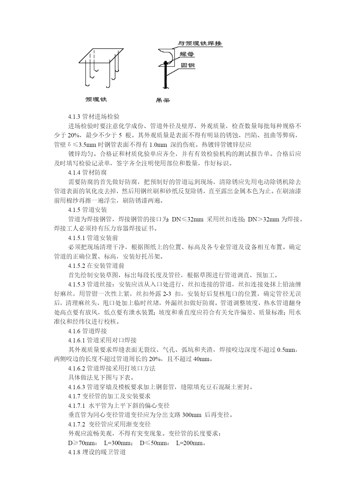
目录TOC\o"1-4"第1卷工程概况PAGEREF_Toc206998550\h2第2卷工程概述PAGEREF_Toc206998551\h4第3卷工程施工管理目标和达到目标的技术措施PAGEREF_Toc206998552\h6第4卷施工技术措施PAGEREF_Toc206998553\h10第5卷成品保护PAGEREF_Toc206998554\h30第6卷流水段划分(详见土建施组)PAGEREF_Toc206998555\h31第7卷工期安排PAGEREF_Toc206998556\h31第8卷资源计划PAGEREF_Toc206998557\h31第9卷施工协调管理措施PAGEREF_Toc206998558\h31第10卷防止扰民措施PAGEREF_Toc206998559\h35第11卷降低成本措施PAGEREF_Toc206998560\h36第12卷施工现场文明施工措施(详见土建施工组织设计)PAGEREF_Toc206998561\h37第13卷施工现场降尘、降噪、环境保护措施(详见土建施工组织设计)PAGEREF_Toc206998562\h37第14卷施工现场用水(计算见附页2)PAGEREF_Toc206998563\h37第15卷附页1PAGEREF_Toc206998564\h37第1章管理人员职责PAGEREF_Toc206998565\h37第2章附页2本工程施工用水由甲方提供DN100管道作为本工程的水源,根据现场实际情况进行管道布置。PAGEREF_Toc206998566\h41第3章工地供水组织PAGEREF_Toc206998567\h41工程概况1.1主要图集、标准、法规、施工规范、规定及操作规程:类别名称编号图集华北标通用图集《暖气工程》91SB1华北标通用图集《卫生工程》91SB2华北标通用图集《给水工程》91SB3华北标通用图集《排水工程》91SB4华北标通用图集《通风空调工程》91SB6标准规定规范规程《建筑安装工程质量检验评定统一标准》(GBJ300-88)《建筑工程质量检验评定标准》(GBJ301-88)北京市《建筑安装分项工程施工工艺标准》(GBJ01-26-96)《采暖与卫生工程施工及验收规范》(GBJ242-82)《给水排水管道工程施工及验收规范》(GBJ50268-97)《工业金属管道工程施工及验收规范》《建筑施工高空作业安全技术规范》《中华人民共和国建筑法》(GBJ50235-97)(JGJ80-91)《北京市建筑安装工程施工技术资料管理规定》第418号《北京市建筑工程暖卫设备安装质量若干规定》第036号《建筑工程冬期施工规程》(JGJ104-97)《通风与空调工程施工及验收规范》(GBJ50243-97)《建筑安装工程质量检验评定标准》(GBJ300-88)1.2质量保证手册、程序文件:1.3我国和北京市现行的安全生产、文明施工、环保及消防等有关规定。工程概述2.1专业系统简介2.2.1送、排风系统系统地下室设有送风竖井供送风需要。部分排烟系统同时兼用作排烟,地下机电用房设送、排风系统,地下室卫生间均设排风。2.2.2空调地上冬、夏季均采用户式小型中央空调系统,室内机经风管送风,冬季设热水盘管。2.2.3供热热源由本地区热交换站提供,采暖热媒温度:95℃/70℃。地下两层设暖气系统,系统采用上供上回双管系统,膨胀水箱设在首层。散热器采用铸铁四柱760型散热器,工作压力0.4MPA,试验压力0.6MPA。2.2.4给水给水系统分为高中低三个区,首、二层由市政给水直供,三至十层为中区,十一至十九层为高区,高区给水由设在地下二层的生活水泵房内的变频泵供给,在地下一层设减压阀后供中区给水,底部配水点静压不超过0.35MPA。序号项目内容1工程名称汇城花园二期2建设单位3设计单位北京市星胜建筑工程设计公司4工程规模28290M25地理位置6建筑功能综合楼2.2.5生活热水热水系统分为高中低区,由热交换间供给,在地下一层设减压阀后供低区热水。2.2.6排水工程地下室污水流至污水泵坑,经污水泵排至室外。首、二层单独排放。2.2.7雨水工程本工程雨水为内排。2.2.8消防工程消防水管及喷洒管均由室外引入,消防水管在地下形成环状。地下车库及地上各层均设置自动喷洒。地下室消火栓用单栓消火栓,地上部分采用双栓消火栓。2.2.9材质空调送回风道、排风道均采用镀锌钢板制作,镀锌法兰接口,垫料为
单篇购买
VIP会员(1亿+VIP文档免费下)

扫码即表示接受《下载须知》

某工程机电安装施工组织设计

文档大小:

限时特价:扫码查看

• 请登录后再进行扫码购买
• 使用微信/支付宝扫码注册及付费下载,详阅 用户协议 隐私政策
• 如已在其他页面进行付款,请刷新当前页面重试
• 付费购买成功后,此文档可永久免费下载
年会员
99.0
¥199.0

6亿VIP文档任选,共次下载特权。

已优惠

微信/支付宝扫码完成支付,可开具发票

VIP尽享专属权益

VIP文档免费下载

赠送VIP文档免费下载次数

阅读免打扰

去除文档详情页间广告

专属身份标识

尊贵的VIP专属身份标识

高级客服

一对一高级客服服务

多端互通

电脑端/手机端权益通用

手机号注册 用户名注册
我已阅读并接受《用户协议》《隐私政策》
已有账号?立即登录
我已阅读并接受《用户协议》《隐私政策》
已有账号?立即登录
登录
手机号登录 微信扫码登录
微信扫一扫登录 账号密码登录

首次登录需关注“豆柴文库”公众号

新用户注册
VIP会员(1亿+VIP文档免费下)
年会员
99.0
¥199.0

6亿VIP文档任选,共次下载特权。

已优惠

微信/支付宝扫码完成支付,可开具发票

VIP尽享专属权益

VIP文档免费下载

赠送VIP文档免费下载次数

阅读免打扰

去除文档详情页间广告

专属身份标识

尊贵的VIP专属身份标识

高级客服

一对一高级客服服务

多端互通

电脑端/手机端权益通用