您所在位置: 网站首页 / 文档列表 / 设备维修与保养 / 文档详情
斗轮机的应用与维护 Microsoft Word 文档.doc 立即下载
上传人:yy****24 上传时间:2024-09-03 格式:DOC 页数:8 大小:85KB 金币:18 举报 版权申诉
预览加载中,请您耐心等待几秒...

斗轮机的应用与维护 Microsoft Word 文档.doc

斗轮机的应用与维护MicrosoftWord文档.doc

预览

在线预览结束,喜欢就下载吧,查找使用更方便

18 金币

下载文档

如果您无法下载资料,请参考说明:

1、部分资料下载需要金币,请确保您的账户上有足够的金币

2、已购买过的文档,再次下载不重复扣费

3、资料包下载后请先用软件解压,在使用对应软件打开

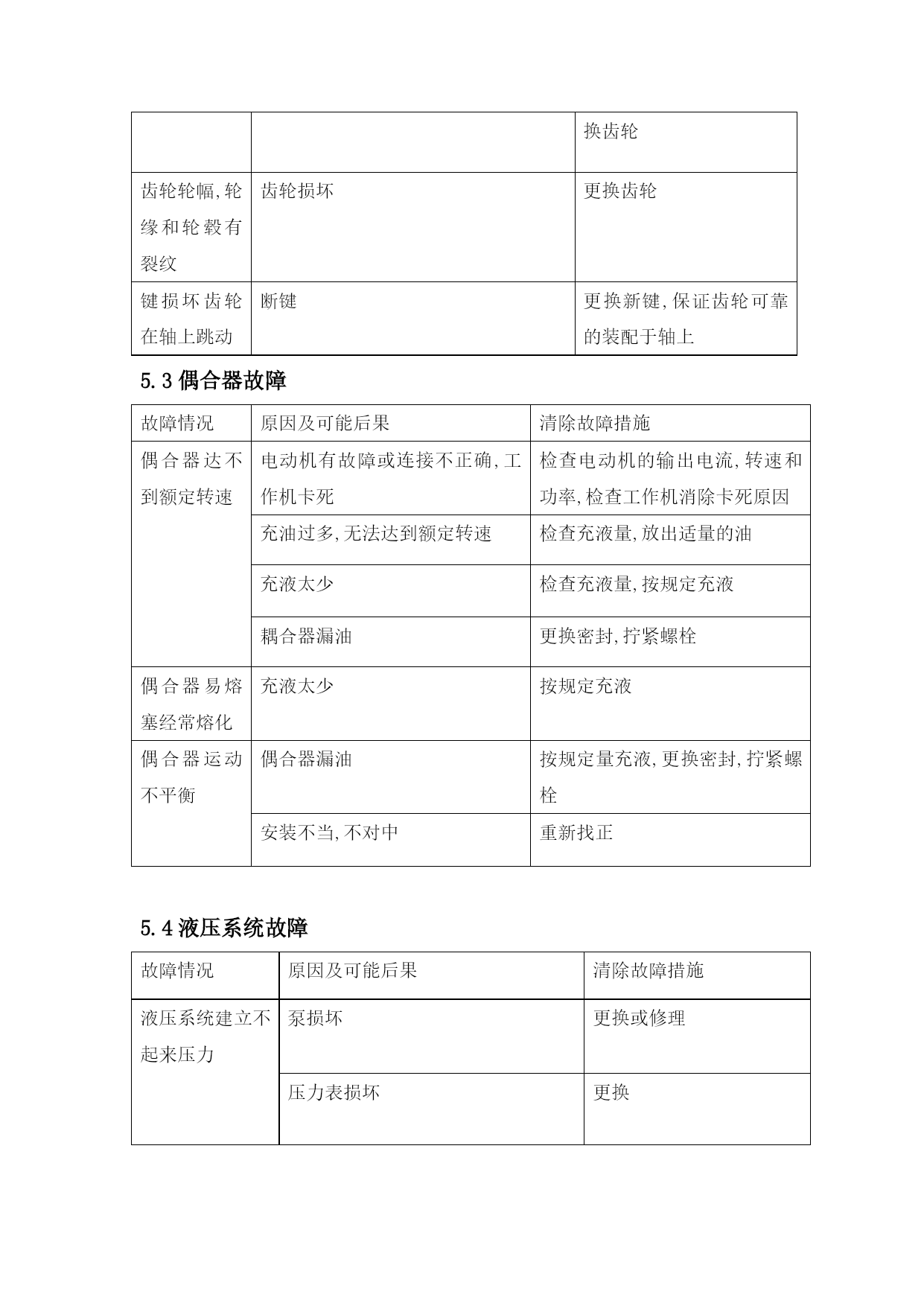
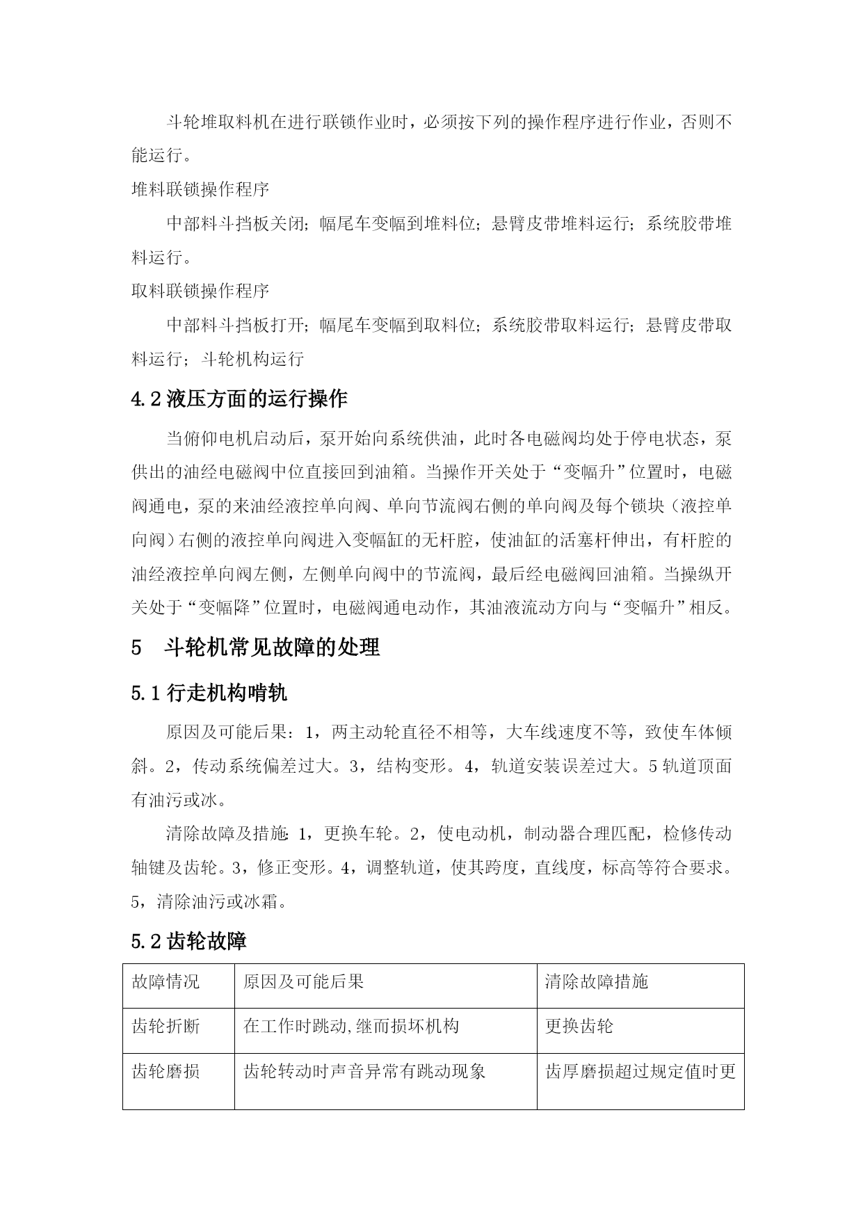
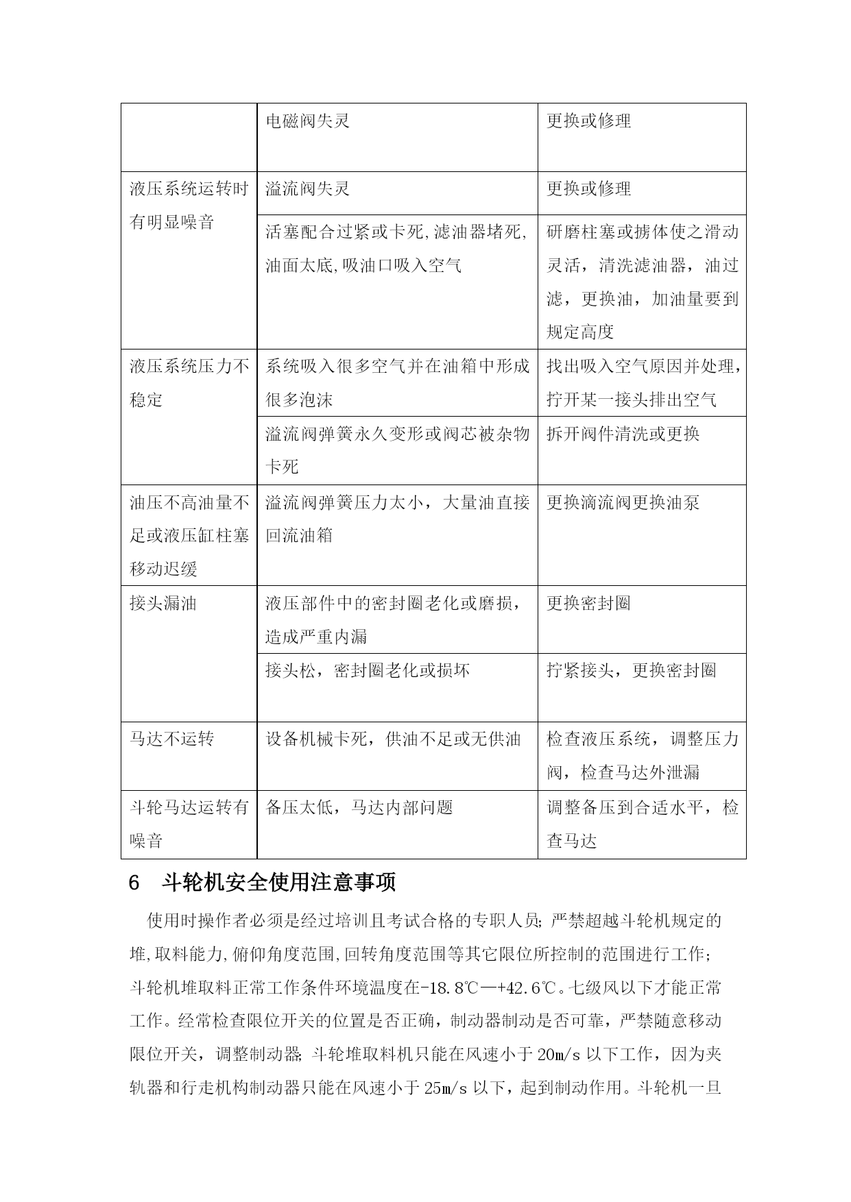
姚电#5、6机组输煤系统中斗轮机的应用与维护作者:焦予川(中国电力姚孟发电有限责任公司,河南平顶山467000)摘要:斗轮堆取料机是在斗轮挖掘机的基础上发展起来的,是一种高效率的连续装卸设备。斗轮堆取料机也是火力发电厂输煤系统中取煤和堆煤的重要设备之一。它的安全,有效运行对电厂的正常,持续运行起关键作用。正确深入的理解斗轮机的工作过程以及自动控制过程,对于提高电厂的自动化水平,合理利用有限的资源(人力,煤,煤场)是十分重要的。而斗轮机主要适用于自堆自取的散料的特性,而面对我公司大量购进汽运煤,取煤条件不理想的现状,正确掌握日常维护与操作要领,故障正确处理方法,对延长斗轮机的使用寿命,保证生产安全至关重要。关键词:斗轮机结构组成作业方式维护与保养前言DQ1200/51200.45悬臂式斗轮堆取料机是由长春发电设备有限责任公司为平顶山姚孟第二发电有限公司2×600MW机组工作开发,设计,制造的一种大型、连续、高效的散状、粒状物料堆取作业的设备。本设备具有单向堆料,折返取料功能。堆煤过程为煤沟皮带#1A/B--#2B--#3B--#7皮带—斗轮辅尾车—尾车—悬臂皮带-#5煤场;取煤过程为:#5煤场-斗轮机斗轮-悬臂皮带-辅尾车-#7皮带-#4A/B-#5A/B-#6A/B皮带-原煤仓。大车行走、回转、俯仰、斗轮转动、悬臂胶带机等传动机构之间有联锁保护。操作者必须掌握日常操作和维护要领;如果操作维护不当,不仅会缩短设备的使用寿命甚至会造成事故.斗轮机结构DQ1200/51200.45斗轮堆取料机由斗轮机构,上部金属结构、悬臂胶带机、主机梯子平台、俯仰装置及系统、行走机构、门座、中部料斗、缓冲拖架、回转机构、集中润滑装置、限位装置、检测装置、尾车、尾车梯子平台、电气室、电气系统、司机室及支架、配重组、动力电缆卷筒装置、转盘、支承铰座、基础布置及载荷等组成。主机的上部结构由前臂架、门柱、配重架及前、后拉杆等组成整体结构,其各构件之间用销轴连接,销轴由卡板固定。其前端悬挂斗轮机构,后端装有以调节上部结构的平衡的配重组。上部结构通过支承铰座固定于转盘上,支承铰座的上端与门柱尾部铰接;支承铰座的下端与转盘上平面焊接。整个上部结构可以绕支承铰座铰点摆动;由位于转盘与门柱之间的液压缸的作用实现上部结构的整体俯仰。回转支承轴承被镶嵌在回转上、下座圈中,上座圈支承转盘,下座圈固定在门座上。回转驱动装置固定在转盘上通过回转减速器输出轴小齿轮与固定在下座圈上的轴承下半体大齿圈啮合,带动上部结构绕回转中心转动。行走机构铰支座与门座支腿作成一体,工地装配焊接。斗轮机的作业方式及特点姚电#5、6机输煤系统布置一台斗轮堆取料机,折返布置,可向两侧煤场(#5煤场东西区)进行堆料或从煤场中取料经系统带折返运出。设备供电在斗轮机行走距离的中部。3.1堆料作业工艺堆料作业有以行走为主的堆料、旋转为主的堆料和定点堆料三种基本方式。3.1.1断续行走堆料堆料分数层数列进行断续行走定点堆积。作业以第一列的第一点开始,当煤堆至一定高度,发出指令控制行走机构进行微动,一堆接一堆地进行堆积,当达到行走设定范围后,进行换列操作,反方向堆积;当堆完第一层各列后,进行换层操作,继续第二层堆积。断续行走堆料形成矩型煤堆,因而煤场利用率高,堆积过程扬尘少,有利于环境保护。3.1.2连续旋转堆料堆料过程中,臂架始终固定在预定堆积高度上往返旋转堆积,达到设定次数后,行走机构微动一个设定距离,依次进行作业。旋转堆料工艺在原材料输送量不连续或量少的场合,可按输送量调整料堆设定长度,得到较规则的料堆,因而堆料作业效率较高。3.1.3断续行走+断续旋转定点堆料堆第一堆时分成数层进行堆料,以减少扬尘。换层由高度检测器发出指令,最后一层堆完后,臂架高度保持不变。按预先设定的施转方向和角度旋转到第二堆继续堆积,每达到旋转范围后,即开动行走机构微动一个设定距离,这样一直堆积到设定的料堆长度后停止作业。3.2取料作业工艺取料作业包括旋转分层取料和定点斜坡取料两种作业方式3.2.1旋转分层取料根据堆料高度又可分为分段和不分段两种作业方式。分层分段自动取料作业,首先由司机单动操作斗轮机行走,旋转、仰俯装置把斗轮置于料堆顶层作业开始点位置上,然后靠旋转控制开始取料,每达到旋转范围时行走机构微动一个设定距离,按照设定的旋转次数取完第一层后,进行换层操作。当取完最下一层后进行换段操作,把斗轮置于第二段最顶层的作业开始点上,重复进行取料。旋转分层不分段取料作业,此作业效率最高,可以避免作业过程中由于料堆塌方而造成设备的斗轮和臂架过载的危险,适用于较低,较短的料堆,在作业中臂架不会碰及料堆。3.2.2定点斜坡取料(端面取料)见定点斜坡取料工艺图。这是一种“先堆
单篇购买
VIP会员(1亿+VIP文档免费下)

扫码即表示接受《下载须知》

斗轮机的应用与维护 Microsoft Word 文档

文档大小:85KB

限时特价:扫码查看

• 请登录后再进行扫码购买
• 使用微信/支付宝扫码注册及付费下载,详阅 用户协议 隐私政策
• 如已在其他页面进行付款,请刷新当前页面重试
• 付费购买成功后,此文档可永久免费下载
年会员
99.0
¥199.0

6亿VIP文档任选,共次下载特权。

已优惠

微信/支付宝扫码完成支付,可开具发票

VIP尽享专属权益

VIP文档免费下载

赠送VIP文档免费下载次数

阅读免打扰

去除文档详情页间广告

专属身份标识

尊贵的VIP专属身份标识

高级客服

一对一高级客服服务

多端互通

电脑端/手机端权益通用

手机号注册 用户名注册
我已阅读并接受《用户协议》《隐私政策》
已有账号?立即登录
我已阅读并接受《用户协议》《隐私政策》
已有账号?立即登录
登录
手机号登录 微信扫码登录
微信扫一扫登录 账号密码登录

首次登录需关注“豆柴文库”公众号

新用户注册
VIP会员(1亿+VIP文档免费下)
年会员
99.0
¥199.0

6亿VIP文档任选,共次下载特权。

已优惠

微信/支付宝扫码完成支付,可开具发票

VIP尽享专属权益

VIP文档免费下载

赠送VIP文档免费下载次数

阅读免打扰

去除文档详情页间广告

专属身份标识

尊贵的VIP专属身份标识

高级客服

一对一高级客服服务

多端互通

电脑端/手机端权益通用