您所在位置: 网站首页 / 文档列表 / 安全文明施工 / 文档详情
安全防护施工方案培训讲义.docx 立即下载
上传人:英哲****公主 上传时间:2024-09-04 格式:DOCX 页数:40 大小: 金币:10 举报 版权申诉
预览加载中,请您耐心等待几秒...

安全防护施工方案培训讲义.docx

安全防护施工方案培训讲义.docx

预览

免费试读已结束,剩余 30 页请下载文档后查看

10 金币

下载文档

如果您无法下载资料,请参考说明:

1、部分资料下载需要金币,请确保您的账户上有足够的金币

2、已购买过的文档,再次下载不重复扣费

3、资料包下载后请先用软件解压,在使用对应软件打开

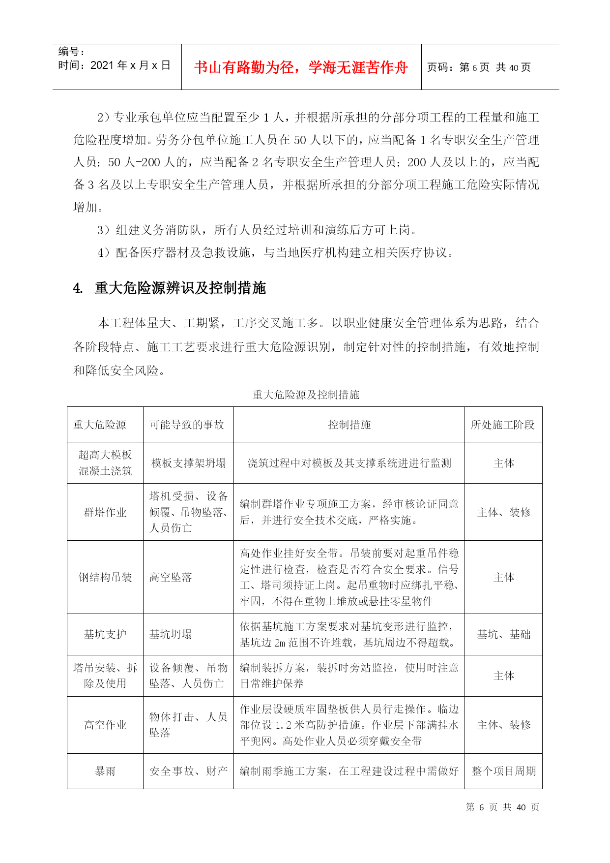
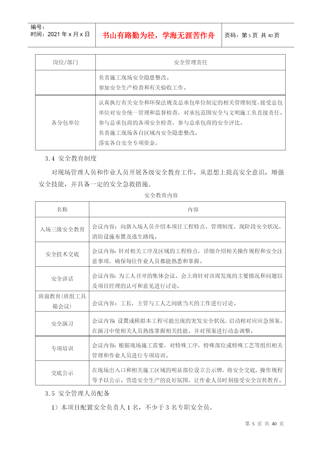
中信建设—北京建工集团联合体安全防护施工方案目录TOC\o"1-3"\h\uHYPERLINK\l"_Toc452643009"安全防护施工方案PAGEREF_Toc452643009\h1HYPERLINK\l"_Toc452643010"1.编制依据PAGEREF_Toc452643010\h1HYPERLINK\l"_Toc452643011"2.工程基本概况PAGEREF_Toc452643011\h1HYPERLINK\l"_Toc452643012"3.安全管理概况PAGEREF_Toc452643012\h2HYPERLINK\l"_Toc452643013"3.1安全管理目标PAGEREF_Toc452643013\h2HYPERLINK\l"_Toc452643014"3.2安全管理体系PAGEREF_Toc452643014\h2HYPERLINK\l"_Toc452643015"3.3安全管理职责PAGEREF_Toc452643015\h3HYPERLINK\l"_Toc452643016"3.4安全教育制度PAGEREF_Toc452643016\h5HYPERLINK\l"_Toc452643017"3.5安全管理人员配备PAGEREF_Toc452643017\h5HYPERLINK\l"_Toc452643018"4.重大危险源辨识及控制措施PAGEREF_Toc452643018\h6HYPERLINK\l"_Toc452643019"5.具体安全防护措施PAGEREF_Toc452643019\h7HYPERLINK\l"_Toc452643020"5.1临边安全防护措施PAGEREF_Toc452643020\h7HYPERLINK\l"_Toc452643021"5.2模架工程安全防护措施PAGEREF_Toc452643021\h11HYPERLINK\l"_Toc452643022"5.3钢结构施工安全保证措施PAGEREF_Toc452643022\h12HYPERLINK\l"_Toc452643023"5.4脚手架安全措施PAGEREF_Toc452643023\h16HYPERLINK\l"_Toc452643024"5.5各专业交叉作业的安全防护措施PAGEREF_Toc452643024\h17HYPERLINK\l"_Toc452643025"5.6临时用电系统的安全措施PAGEREF_Toc452643025\h17HYPERLINK\l"_Toc452643026"5.7土方开挖安全措施PAGEREF_Toc452643026\h19HYPERLINK\l"_Toc452643027"5.8中小型机械设备的安全措施PAGEREF_Toc452643027\h20HYPERLINK\l"_Toc452643028"5.9夜间作业安全措施PAGEREF_Toc452643028\h21HYPERLINK\l"_Toc452643029"5.10施工交通安全措施PAGEREF_Toc452643029\h21HYPERLINK\l"_Toc452643030"5.11生活区用电安全管理措施PAGEREF_Toc452643030\h22HYPERLINK\l"_Toc452643031"5.12主要分部分项工程安全防护措施PAGEREF_Toc452643031\h22HYPERLINK\l"_Toc452643032"5.13现场道路安全防护措施PAGEREF_Toc452643032\h24HYPERLINK\l"_Toc452643033"5.14塔吊的安全防护措施PAGEREF_Toc452643033\h24HYPERLINK\l"_Toc452643034"5.15防止塔吊行经东侧、南侧别墅区PAGEREF_Toc452643034\h26HYPERLINK\l"_Toc452643035"5.16现场电箱防砸防护措施PAGEREF_Toc452643035\h26HYPERLINK\l"_Toc452643036"5.17物料码放安全措施PAGEREF_Toc452643036\h27HYPERLI
单篇购买
VIP会员(1亿+VIP文档免费下)

扫码即表示接受《下载须知》

安全防护施工方案培训讲义

文档大小:

限时特价:扫码查看

• 请登录后再进行扫码购买
• 使用微信/支付宝扫码注册及付费下载,详阅 用户协议 隐私政策
• 如已在其他页面进行付款,请刷新当前页面重试
• 付费购买成功后,此文档可永久免费下载
年会员
99.0
¥199.0

6亿VIP文档任选,共次下载特权。

已优惠

微信/支付宝扫码完成支付,可开具发票

VIP尽享专属权益

VIP文档免费下载

赠送VIP文档免费下载次数

阅读免打扰

去除文档详情页间广告

专属身份标识

尊贵的VIP专属身份标识

高级客服

一对一高级客服服务

多端互通

电脑端/手机端权益通用

手机号注册 用户名注册
我已阅读并接受《用户协议》《隐私政策》
已有账号?立即登录
我已阅读并接受《用户协议》《隐私政策》
已有账号?立即登录
登录
手机号登录 微信扫码登录
微信扫一扫登录 账号密码登录

首次登录需关注“豆柴文库”公众号

新用户注册
VIP会员(1亿+VIP文档免费下)
年会员
99.0
¥199.0

6亿VIP文档任选,共次下载特权。

已优惠

微信/支付宝扫码完成支付,可开具发票

VIP尽享专属权益

VIP文档免费下载

赠送VIP文档免费下载次数

阅读免打扰

去除文档详情页间广告

专属身份标识

尊贵的VIP专属身份标识

高级客服

一对一高级客服服务

多端互通

电脑端/手机端权益通用