您所在位置: 网站首页 / 文档列表 / 规章制度 / 文档详情
机电队三级考核制度汇编.docx 立即下载
上传人:睿德****找我 上传时间:2024-09-04 格式:DOCX 页数:54 大小: 金币:10 举报 版权申诉
预览加载中,请您耐心等待几秒...

机电队三级考核制度汇编.docx

机电队三级考核制度汇编.docx

预览

免费试读已结束,剩余 44 页请下载文档后查看

10 金币

下载文档

如果您无法下载资料,请参考说明:

1、部分资料下载需要金币,请确保您的账户上有足够的金币

2、已购买过的文档,再次下载不重复扣费

3、资料包下载后请先用软件解压,在使用对应软件打开

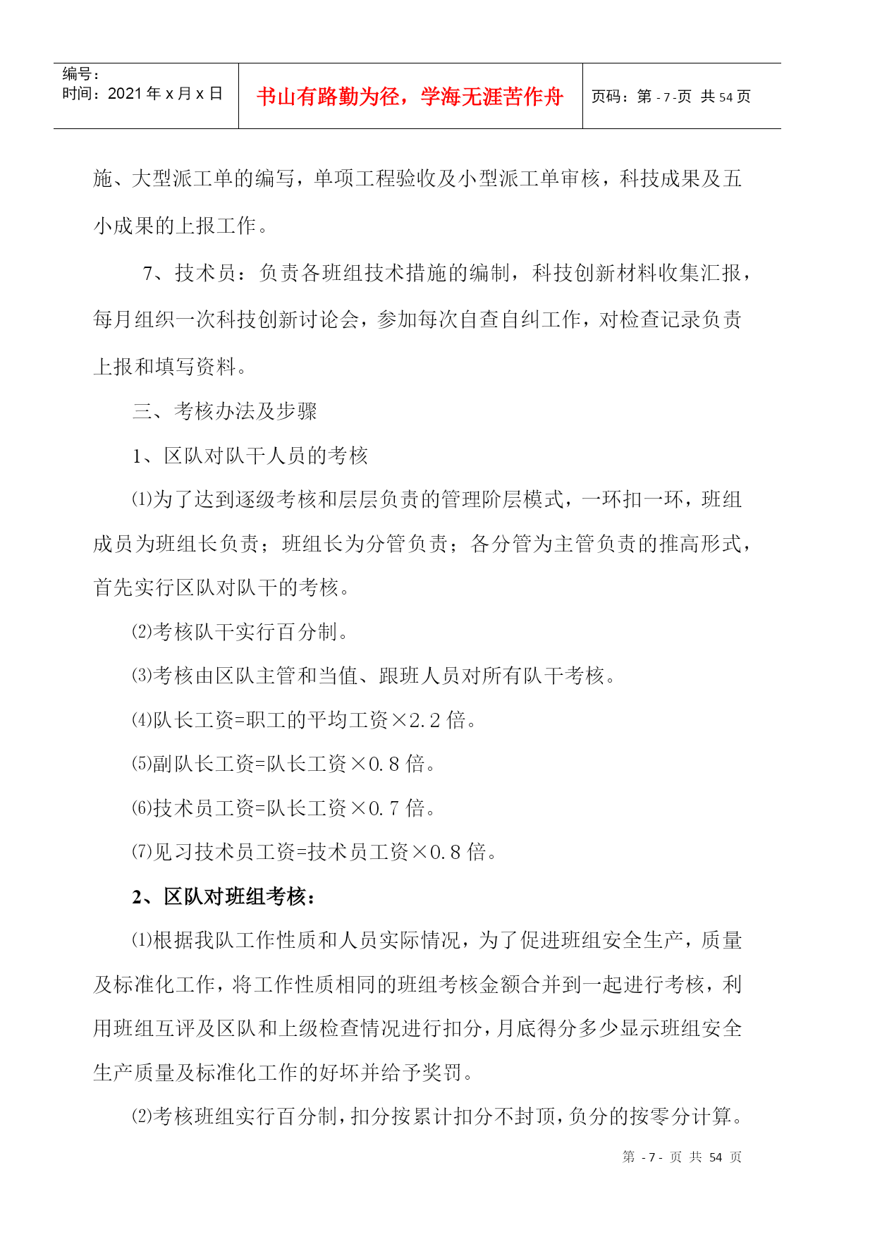
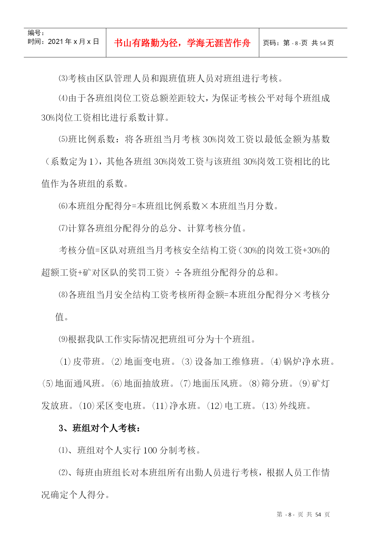
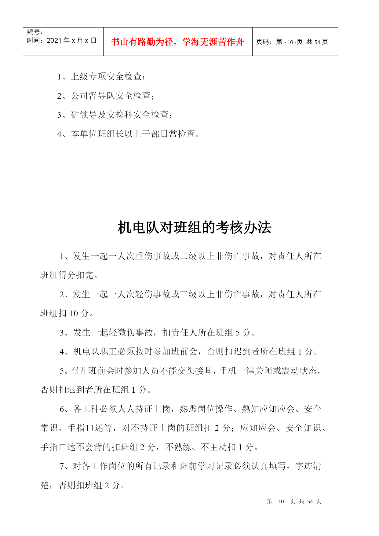
编号:时间:2021年x月x日书山有路勤为径,学海无涯苦作舟页码:第PAGE-54-页共NUMPAGES54页第PAGE\*MERGEFORMAT-54-页共NUMPAGES\*MERGEFORMAT54页河南煤业化工集团永煤公司永贵能源安顺煤矿机电队目录(一)机电队班组考核制度()(二)机电队“双基”三级考核机构()(三)机电队对班组考核办法()(四)机电队对班组考核标准()(五)机电队班组对个人考核办法()(六)机电队班组对个人考核细则()(七)机电队班组对个人考核标准()(八)机电队安全隐患计件工资考核()附:(八)机电队对班组考核记录及资料(九)机电队班组对个人考核记录及资料机电队班组考核制度为贯彻落实“安全第一、预防为主、综合治理”的安全方针,创建长效的安全文化,安全系统建设、隐患排查治理、安全质量结构工资兑现、安全质量标准化建设,积极改善生产和生活环境,全面加强安全质量管理,强化隐患排查治理和现场安全管理,努力实现安全生产“零事故”的安全文化建设愿景目标,创建本质安全型矿井,严格落实各级岗位责任制,把安全压力传递到班组和每一个职工,让每一个人都感到安全压力,经队委会研究,特制定《机电队班组考核制度》。一、认真贯彻落实党的安全生产方针和上级安全指示、指令,严格遵守安全法律、法规和有关规章制度。二、教育好各班组职工认真学习安全生产法规、制度和安全技术知识,自觉遵守“三大规程”,杜绝“三违”现象。三、积极开展“安全无事故”竞赛活动,依靠各班组抓安全,实现人人管生产、人人管安全,积极查处“三违”人员,及时制止并向队部及安检部门汇报。四、迎接上级检查及在矿组织的汇报工作中,在计划、布置、检查、总结、评比生产工作的同时,也要计划、布置、检查、总结、评比安全工作。五、加强现场管理,严格工程质量标准、发现问题及时改正、坚持开好每周一次的安全活动日会议,做到有布置、有检查、有记录。六、各班组定期对所管辖的机电设备及保护装置、安全设施、防爆性能等进行检查、测试并填写检查记录。七、各班组负责人要搞好各班组建设工作,负责各班组工作安排及落实,并负责各班组劳动纪律、工作质量及生产任务的监督管理工作。八、各班组成员有责任和义务配合工程技术人员做好管辖范围内有关制度及施工安全技术措施的编写及措施的落实工作。九、各班组职工在上班期间要做到上标准岗、干标准活。十、严格监督检查机电管理的检修、保养、规章制度等,完善设备和各类保护,杜绝电气失爆。十一、发生机电事故,及时赶赴现场,协助队干及班组负责人组织抢救、抢修、并勘查、调查事故,参加机电事故的追查分析,有义务提出处理意见和防范措施。机电队“双基”三级考核机构为贯彻落实“安全第一、预防为主、综合治理”的安全方针,创建长效的安全文化,安全系统建设、隐患排查治理、安全质量结构工资兑现、安全质量标准化建设,积极改善生产和生活环境,全面加强安全质量管理,强化隐患排查治理和现场安全管理,努力实现安全生产“零事故”的安全文化建设愿景目标,创建本质安全型矿井,严格落实各级岗位责任制,把安全压力传递到班组和每一个职工,让每一个人都感到安全压力,经队委会研究,特制定本考核办法。一、成立考核领导小组组长:马守经副组长:翟奎组员:杨龙、李宝强、尹庆旺、李坤、郭昌德、高明、刘红峰及各班组班组长。日常考核统计由安全队长翟奎负责。月底由队长及考核小组对全队考核班组情况进行平衡考核。二、领导小组成员职责1、李坤副队长分管、“胶带运输”:负责皮带班、煤质管理,全队整条胶带运输线、东翼一部、二部皮带、井底压风机房文明卫生,参加每次自查自纠工作,对辖区管线内文明生产、设备检修故障负全责。2、郭昌德副队长分管原煤筛分、参加每次自查自纠工作,对辖区管线内文明生产、设备检修故障负全责。3、杨龙副队长分管机电、矿灯房、35kv变电所、外线班、加工维修、瓦斯抽放站、空压机房、主扇房,负责全矿每年供电预防性试验,避雷测验的落实,材料供应月底预算,供水管道及生活区变电配电高低压供电到宿舍户外、广场照明灯,外线班、生活用水、矿灯房及高低压操作、供电线路、工业区广场照明灯辖区管线文明生产,井上皮带高低压供电、压风低压供电、主扇房低压供电、瓦抽高低压供电、供水管道及各用电户计量抄表预算、库房每月材料计划审核,参加每次自查自纠工作,对辖区管线内文明生产和设备检修故障负全责。4、翟奎副队长分管电工班、中央变电所、采区变电所、负责井下中变高低压供电、主排水泵房、井下压风高低压供电、东翼皮带照明、采变高低压供电、东翼运输巷五小电器,“双基”、质量标准化,监督全队
单篇购买
VIP会员(1亿+VIP文档免费下)

扫码即表示接受《下载须知》

机电队三级考核制度汇编

文档大小:

限时特价:扫码查看

• 请登录后再进行扫码购买
• 使用微信/支付宝扫码注册及付费下载,详阅 用户协议 隐私政策
• 如已在其他页面进行付款,请刷新当前页面重试
• 付费购买成功后,此文档可永久免费下载
年会员
99.0
¥199.0

6亿VIP文档任选,共次下载特权。

已优惠

微信/支付宝扫码完成支付,可开具发票

VIP尽享专属权益

VIP文档免费下载

赠送VIP文档免费下载次数

阅读免打扰

去除文档详情页间广告

专属身份标识

尊贵的VIP专属身份标识

高级客服

一对一高级客服服务

多端互通

电脑端/手机端权益通用

手机号注册 用户名注册
我已阅读并接受《用户协议》《隐私政策》
已有账号?立即登录
我已阅读并接受《用户协议》《隐私政策》
已有账号?立即登录
登录
手机号登录 微信扫码登录
微信扫一扫登录 账号密码登录

首次登录需关注“豆柴文库”公众号

新用户注册
VIP会员(1亿+VIP文档免费下)
年会员
99.0
¥199.0

6亿VIP文档任选,共次下载特权。

已优惠

微信/支付宝扫码完成支付,可开具发票

VIP尽享专属权益

VIP文档免费下载

赠送VIP文档免费下载次数

阅读免打扰

去除文档详情页间广告

专属身份标识

尊贵的VIP专属身份标识

高级客服

一对一高级客服服务

多端互通

电脑端/手机端权益通用