您所在位置: 网站首页 / 文档列表 / 咨询培训 / 文档详情
客服培训方案.docx 立即下载
上传人:盼易****君a 上传时间:2024-09-04 格式:DOCX 页数:13 大小: 金币:10 举报 版权申诉
预览加载中,请您耐心等待几秒...

客服培训方案.docx

客服培训方案.docx

预览

免费试读已结束,剩余 3 页请下载文档后查看

10 金币

下载文档

如果您无法下载资料,请参考说明:

1、部分资料下载需要金币,请确保您的账户上有足够的金币

2、已购买过的文档,再次下载不重复扣费

3、资料包下载后请先用软件解压,在使用对应软件打开

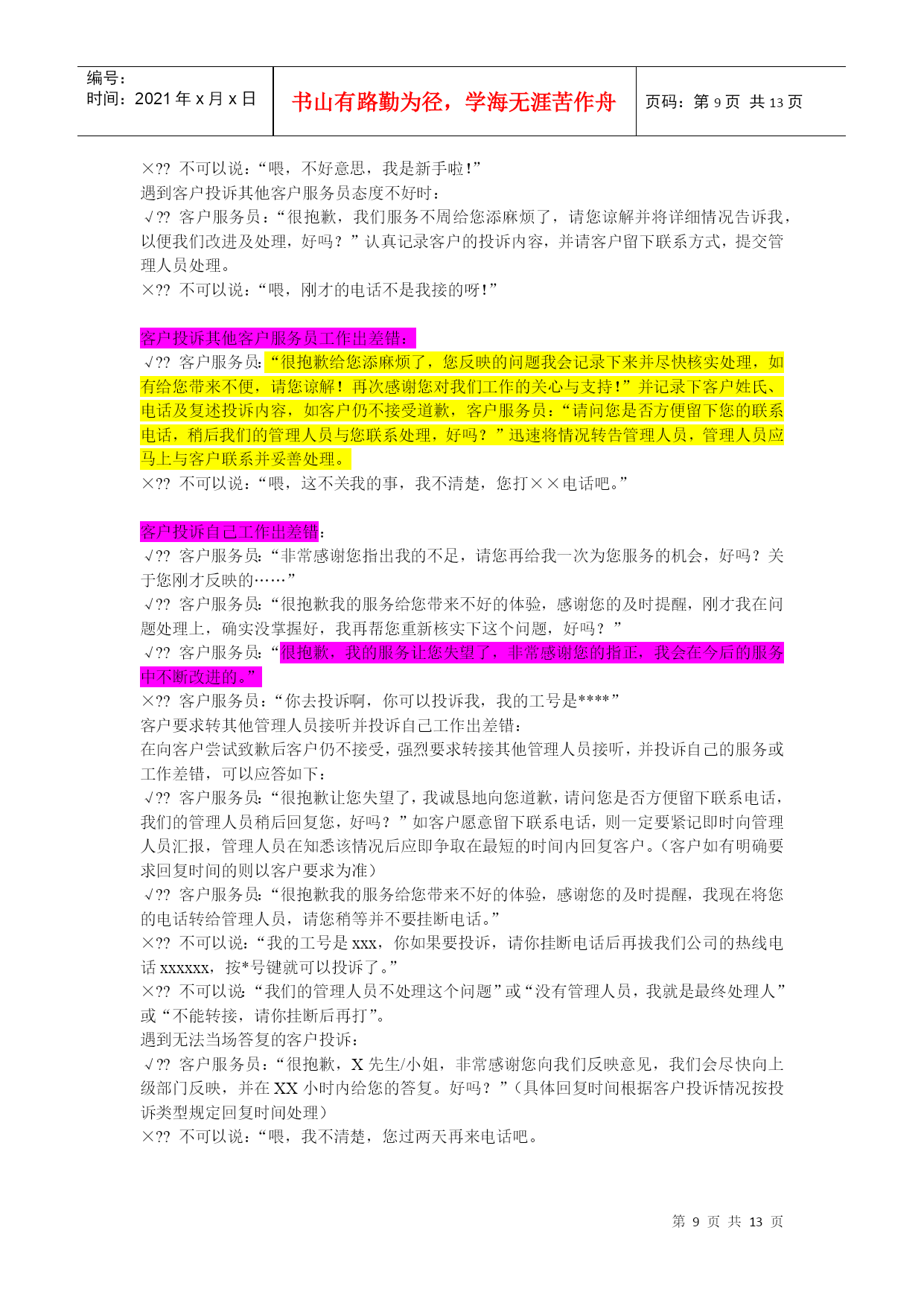
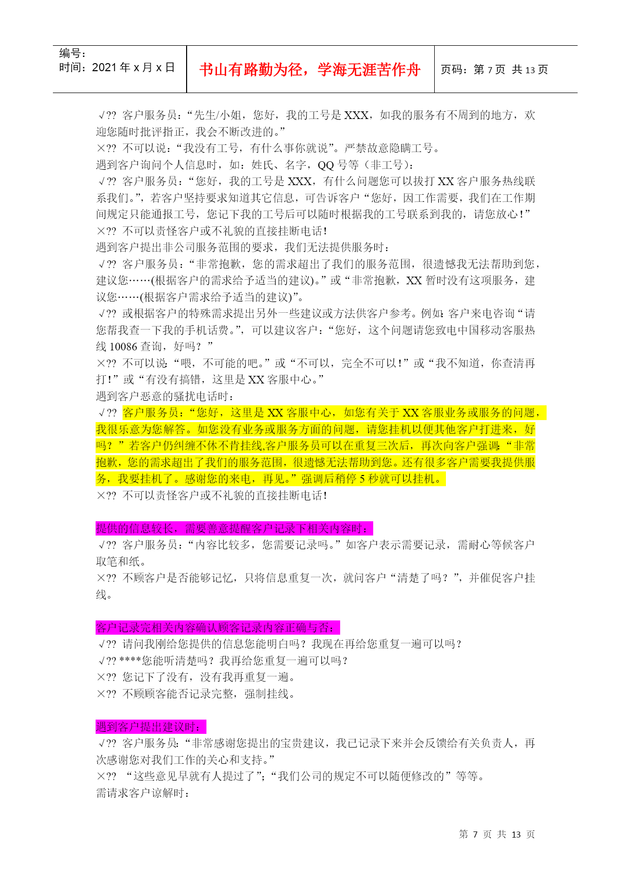
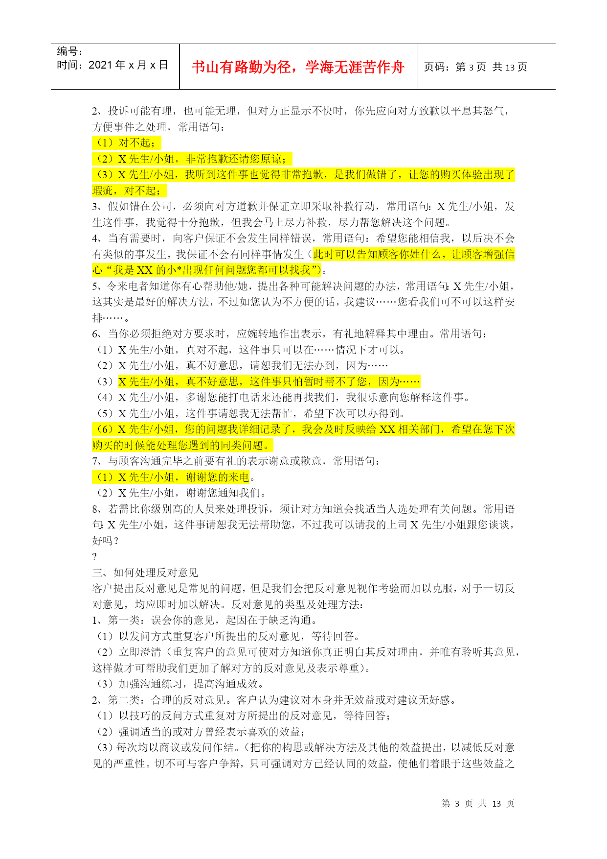
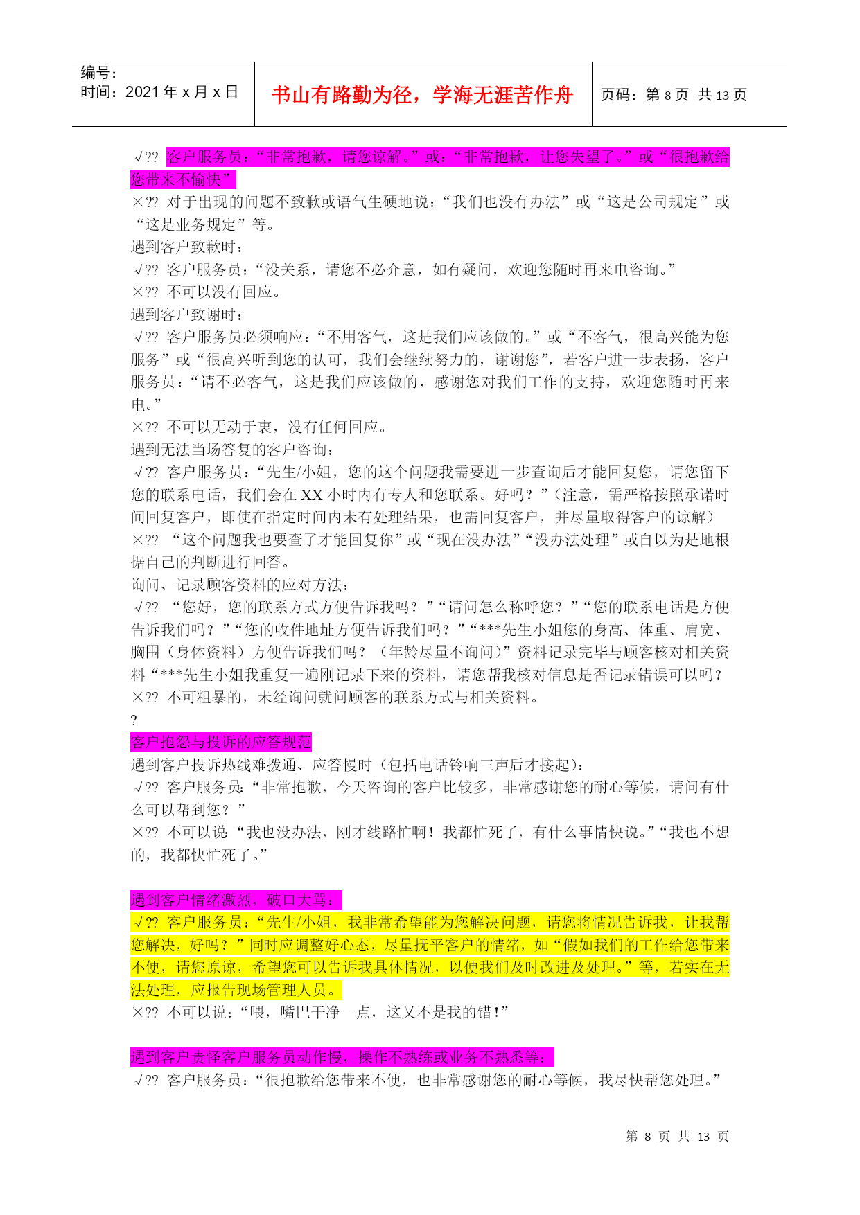
编号:时间:2021年x月x日书山有路勤为径,学海无涯苦作舟页码:第PAGE13页共NUMPAGES13页第PAGE\*MERGEFORMAT13页共NUMPAGES\*MERGEFORMAT13页一、按工作性质客服也一般分三种:售前客服(主要回答用户在购买前提出的问题,包括对商品的,以及对购物流程的.以销售为主要目的)售中客服(主要处理下单后,商品收到或交易取消前的一系列问题,查单催单为主)售后客服(主要处理投诉类问题)二、客户投诉的应对方法?每一位服务人员都有自己独特的处理投诉的方法和技巧,不同的方法和技巧适用于不同的客户、产品和场合。作为一名优秀的客户服务人员,只有了解掌握并灵活运用多种消除异议的技巧,才能在处理客户投诉的过程中得心应手。处理客户投诉的具体技巧主要有以下几种:?一、让客户发泄通常客户会带着怒气投诉或抱怨,这是十分正常的现象,此时服务人员首先应当态度谦让地接受客户的投诉和抱怨,引导客户讲出原因,然后针对问题解决。这种方法适用于所有抱怨和投诉处理,是采用最多的一种方法。这种方法应把握三个要点:一听,认真倾听客户的投诉或抱怨,搞清楚客户不满的要点所在;二表态,表明对此事的态度,使客户感到你有诚意对待他们的投诉或抱怨;三承诺,能够马上解决的当时解决,不能马上解决的给一个明确的承诺,直到客户感到满意为止。?二、委婉否认法使用委婉否认法避免陷入负面评价,就是当客户提出自己的购买异议后,服务人员肯定对方的异议,然后再陈述自己的观点。这种方法特别适用于澄清客户的错误想法、鼓励客户进一步提出自己的想法等方面,常常起到出人意料的显著效果。适用委婉否认法,应注意以下几个方面:特别适用于主观自负且自以为是的客户,这种方法的表达句型是“是的,但是”,但这种语型暗示着极强烈的否认法,因此,应用时可将其改为较委婉的“是……而……”句型,还可以使用“除非……”的句型,尽量避免出现“但是”。?三、转化法这种方法适用于误解所导致的投诉或抱怨,因此处理这种抱怨时应当首先让客户明白问题所在,当客户明白是因为误解导致争议时,问题也就解决了。应用此法应注意以下几点:1、服务人员经验丰富。采用转化法的服务人员,必须经验丰富,精通促销和服务技巧,因为只有这样的服务,才能察言观色,当机立断,适时巧妙地将客户误解转化。2、转化方式轻松自然。这种方法运用恰当,客户会理解,若转化不当,则会弄巧成拙,使客户更生气,反而会增加阻力。因此,服务人员在用此法时应心平气和,即使客户异议明显缺乏事实根据,也不能当面驳斥,而应旁敲侧击去疏导、启发和暗示。?四、主动解决问题,承认错误如果产品瑕疵或服务质量不能令客户满意,就应当承认错误,并争取客户谅解,而不能推卸责任,或者寻找借口,因为理在客户,任何推诿都会使矛盾激化。承认错误是第一步,接着应当在明确承诺的基础上迅速解决问题,不能推延时间,在事发的第一时间解决问题成本会最低,客户会最认可。一旦时间长了就会另生事端。?五、转移法转移是指对客户的异议不予理睬而将话题转入其他方面。有时客户提出异议本身就是无事生非或者比较荒谬,这时最好不予理睬,而应当迅速地转移话题,使客户感到你不想与他加剧矛盾。应用转移法,服务人员应注意以下几点:1、只有服务人员认为客户的异议是无事生非或者是荒谬的异议时,才能使用这种方法;2、服务人员对客户无关紧要的异议可以有不予理睬的念头,但外表应显得若无其事,不要让客户看出破绽,以免使客户产生被冷落的想法。同时当服务人员认为客户异议已经不存在时,应适时自然地转入另一个话题;3、客户再度提起时不可不理会。如果客户再度提起异议,服务人员就不能不理会了,因为既然再度提起,表明客户已经把该异议当真,也说明这个意见对他很重要,此时服务人员绝不能不理不睬了,应运用其他方法以转化和消除客户异议。?三、客户投诉处理技巧?一、对投诉者应注意的投诉处理技巧1、保持冷静,避免个人情绪受困扰;2、向积极方面去想,并采取积极的行动3、只讲客户希望知道的,而不是你想讲的;4、集中研究解决问题的办法,而不是运用外交词令(熟记各种可行的办法,并向客户提出适当的建议);5、避免提供过多不必要的资料/假设;6、要充满信心;7、即使客户粗鲁无礼,也要保持关注同情;8、多用类似下列的语句:(1)谢谢您提醒,我们会注意的。(2)谢谢您告诉我们。(3)我们明白您的困难/问题。(4)如果我是您,我也可能会这么做。(5)造成这样我们非常抱歉。?二、处理投诉时应有的态度及常用语句1、耐心聆听,令来电者、IM沟通顾客觉得你是关心其投诉的,并作出相应的反映或以不同的语句,重复其主要论点,常用语句:(1)好的、我明白了;(2)我明白您
单篇购买
VIP会员(1亿+VIP文档免费下)

扫码即表示接受《下载须知》

客服培训方案

文档大小:

限时特价:扫码查看

• 请登录后再进行扫码购买
• 使用微信/支付宝扫码注册及付费下载,详阅 用户协议 隐私政策
• 如已在其他页面进行付款,请刷新当前页面重试
• 付费购买成功后,此文档可永久免费下载
年会员
99.0
¥199.0

6亿VIP文档任选,共次下载特权。

已优惠

微信/支付宝扫码完成支付,可开具发票

VIP尽享专属权益

VIP文档免费下载

赠送VIP文档免费下载次数

阅读免打扰

去除文档详情页间广告

专属身份标识

尊贵的VIP专属身份标识

高级客服

一对一高级客服服务

多端互通

电脑端/手机端权益通用

手机号注册 用户名注册
我已阅读并接受《用户协议》《隐私政策》
已有账号?立即登录
我已阅读并接受《用户协议》《隐私政策》
已有账号?立即登录
登录
手机号登录 微信扫码登录
微信扫一扫登录 账号密码登录

首次登录需关注“豆柴文库”公众号

新用户注册
VIP会员(1亿+VIP文档免费下)
年会员
99.0
¥199.0

6亿VIP文档任选,共次下载特权。

已优惠

微信/支付宝扫码完成支付,可开具发票

VIP尽享专属权益

VIP文档免费下载

赠送VIP文档免费下载次数

阅读免打扰

去除文档详情页间广告

专属身份标识

尊贵的VIP专属身份标识

高级客服

一对一高级客服服务

多端互通

电脑端/手机端权益通用