您所在位置: 网站首页 / 文档列表 / 物业管理 / 文档详情
物业保洁服务方案2.docx 立即下载
上传人:王秋****哥哥 上传时间:2024-09-07 格式:DOCX 页数:17 大小:34KB 金币:10 举报 版权申诉
预览加载中,请您耐心等待几秒...

物业保洁服务方案2.docx

物业保洁服务方案2.docx

预览

免费试读已结束,剩余 7 页请下载文档后查看

10 金币

下载文档

如果您无法下载资料,请参考说明:

1、部分资料下载需要金币,请确保您的账户上有足够的金币

2、已购买过的文档,再次下载不重复扣费

3、资料包下载后请先用软件解压,在使用对应软件打开

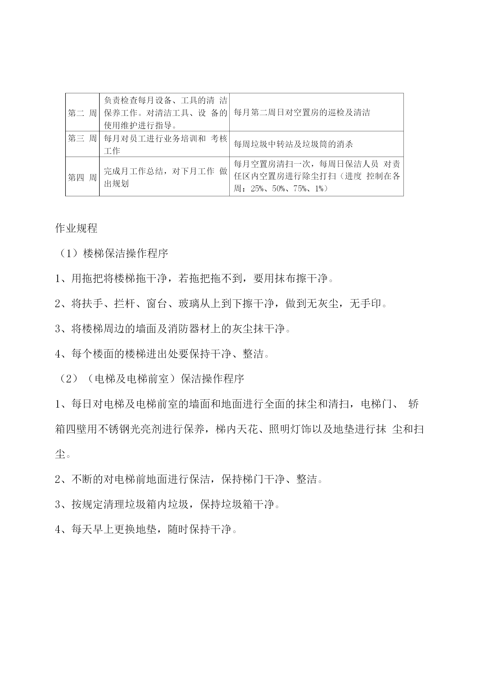
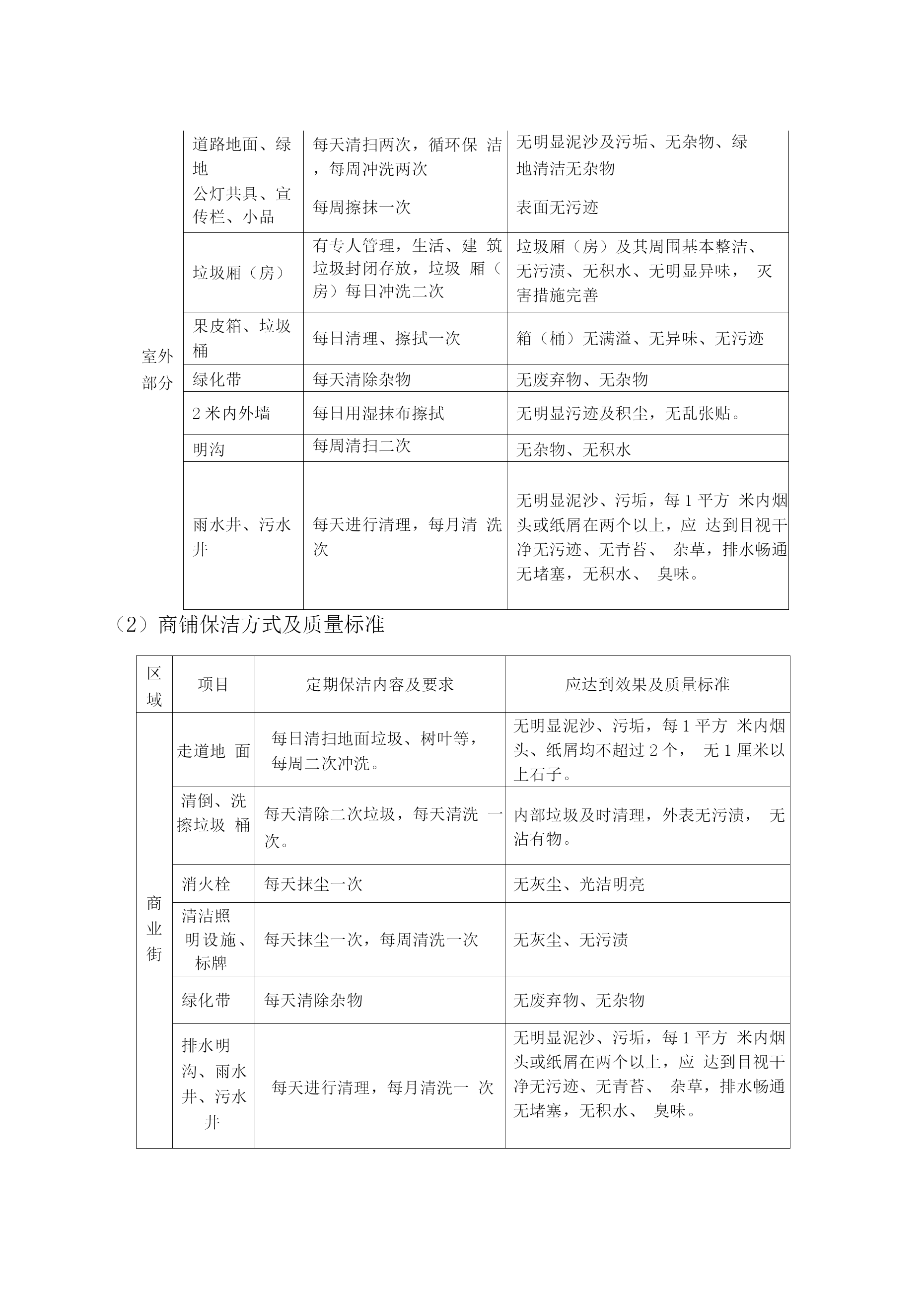
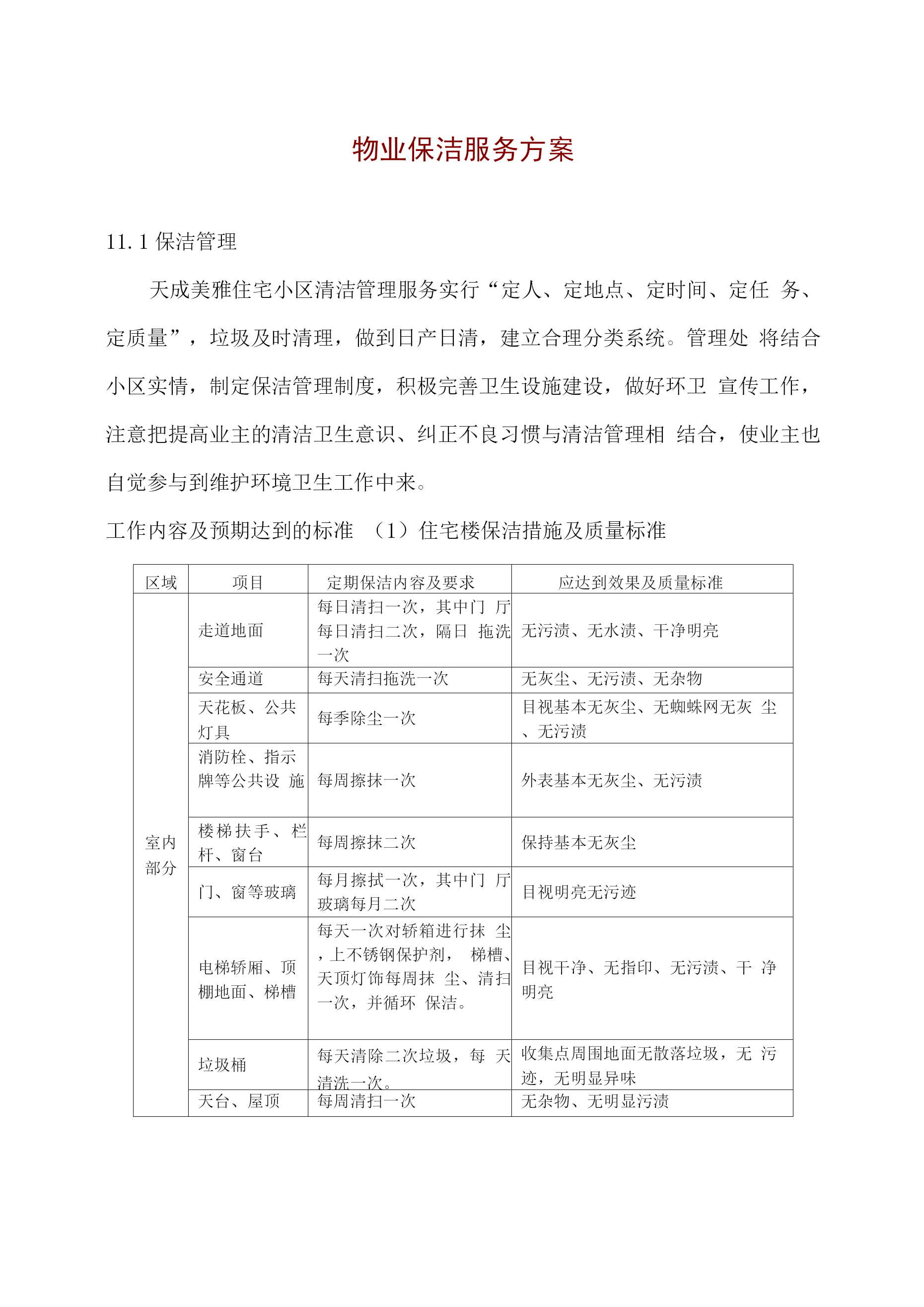
物业保洁服务方案11.1保洁管理天成美雅住宅小区清洁管理服务实行“定人、定地点、定时间、定任务、定质量”,垃圾及时清理,做到日产日清,建立合理分类系统。管理处将结合小区实情,制定保洁管理制度,积极完善卫生设施建设,做好环卫宣传工作,注意把提高业主的清洁卫生意识、纠正不良习惯与清洁管理相结合,使业主也自觉参与到维护环境卫生工作中来。工作内容及预期达到的标准(1)住宅楼保洁措施及质量标准区域项目定期保洁内容及要求应达到效果及质量标准室内部分走道地面每日清扫一次,其中门厅每日清扫二次,隔日拖洗一次无污渍、无水渍、干净明亮安全通道每天清扫拖洗一次无灰尘、无污渍、无杂物天花板、公共灯具每季除尘一次目视基本无灰尘、无蜘蛛网无灰尘、无污渍消防栓、指示牌等公共设施每周擦抹一次外表基本无灰尘、无污渍楼梯扶手、栏杆、窗台每周擦抹二次保持基本无灰尘门、窗等玻璃每月擦拭一次,其中门厅玻璃每月二次目视明亮无污迹电梯轿厢、顶棚地面、梯槽每天一次对轿箱进行抹尘,上不锈钢保护剂,梯槽、天顶灯饰每周抹尘、清扫一次,并循环保洁。目视干净、无指印、无污渍、干净明亮垃圾桶每天清除二次垃圾,每天清洗一次。收集点周围地面无散落垃圾,无污迹,无明显异味天台、屋顶每周清扫一次无杂物、无明显污渍道路地面、绿地每天清扫两次,循环保洁,每周冲洗两次无明显泥沙及污垢、无杂物、绿地清洁无杂物公灯共具、宣传栏、小品每周擦抹一次表面无污迹垃圾厢(房)有专人管理,生活、建筑垃圾封闭存放,垃圾厢(房)每日冲洗二次垃圾厢(房)及其周围基本整洁、无污渍、无积水、无明显异味,灭害措施完善果皮箱、垃圾桶每日清理、擦拭一次箱(桶)无满溢、无异味、无污迹绿化带每天清除杂物无废弃物、无杂物2米内外墙每日用湿抹布擦拭无明显污迹及积尘,无乱张贴。明沟每周清扫二次无杂物、无积水雨水井、污水井每天进行清理,每月清洗次无明显泥沙、污垢,每1平方米内烟头或纸屑在两个以上,应达到目视干净无污迹、无青苔、杂草,排水畅通无堵塞,无积水、臭味。室外部分(2)商铺保洁方式及质量标准区域项目定期保洁内容及要求应达到效果及质量标准商业街走道地面每日清扫地面垃圾、树叶等,每周二次冲洗。无明显泥沙、污垢,每1平方米内烟头、纸屑均不超过2个,无1厘米以上石子。清倒、洗擦垃圾桶每天清除二次垃圾,每天清洗一次。内部垃圾及时清理,外表无污渍,无沾有物。消火栓每天抹尘一次无灰尘、光洁明亮清洁照明设施、标牌每天抹尘一次,每周清洗一次无灰尘、无污渍绿化带每天清除杂物无废弃物、无杂物排水明沟、雨水井、污水井每天进行清理,每月清洗一次无明显泥沙、污垢,每1平方米内烟头或纸屑在两个以上,应达到目视干净无污迹、无青苔、杂草,排水畅通无堵塞,无积水、臭味。地下车库保洁方式及质量标准区域项目定期保洁内容及要求应达到效果及质量标准地下车库车道、地面每日清扫车道、地面垃圾、树叶等,及时收集垃圾并予以处理每周二次冲洗。掸净墙面灰土,地面每周冲洗一次无明显泥沙、污渍及油渍,每1平方米内烟头、纸屑均不超过2个,无1厘米以上石子。无明显灰尘、立柱、墙面有半干抹布擦拭光亮无挂尘,胶渍及其它污迹消火箱每天抹尘一次无灰尘、光洁明亮清洁照明设施、标牌每天抹尘一次,每周清洗一次无灰尘、无污渍环境消毒及消杀方案环境消毒方案消毒部位消毒次数消毒方式消毒药剂门把手消毒四次/天抹擦84消毒剂栏杆扶手消毒四次/天抹擦84消毒剂电梯按扭循环消毒/天抹擦健之素消毒剂水龙头消毒二次/天抹擦健之素消毒剂大便器消毒一次/天浸泡洁厕剂、84消毒剂小便器消毒一次/天浸泡84消毒剂垃圾桶消毒一次/天浸泡84消毒剂环境消杀方案:目的:灭蚊、蝇、蟑螂、净化小区环境消杀频次:每周一次消杀消杀区域:1、各楼宇的梯、梯间及楼宇周围。2、会所及配套的娱乐场所。3、公厕、沙井、化粪池、垃圾箱等室外公共区域。4、员工食堂和宿舍。消杀常用药剂:敌敌畏、灭害灵、敌百虫、拜力坦等喷洒剂。程序:1、好防护衣帽。2、将喷杀药品按要求进行稀释注入喷雾器里。3、对上述区域进行喷杀。注意事项:1、梯间喷杀时不要将药液喷在扶手或业主的门面上。2、员工宿舍喷杀时不要将药液喷洒在餐具及生活用品上。3、食堂喷杀时不要将药液喷洒在食品和器具上。4、不要在业主出入高峰期喷药。3)灭鼠程序:1、先将一张写有“灭鼠专用”的纸片。2、将鼠药成堆状放在纸张上。3、尽量放在隐蔽处或角落等小孩拿不到的地方。4、禁止成片或随意撒放。5、一周后,撤回饵料,期间注意捡拾死鼠。注意事项:1、制作饵料时作业人员必须戴上罩、胶手套,禁止裸手作业。2、投放鼠药必须保证在安全的前提下进行。标准:1、目视无蚊虫在飞,无苍蝇滋生地。2、老鼠密度不超过1%,鼠洞2
单篇购买
VIP会员(1亿+VIP文档免费下)

扫码即表示接受《下载须知》

物业保洁服务方案2

文档大小:34KB

限时特价:扫码查看

• 请登录后再进行扫码购买
• 使用微信/支付宝扫码注册及付费下载,详阅 用户协议 隐私政策
• 如已在其他页面进行付款,请刷新当前页面重试
• 付费购买成功后,此文档可永久免费下载
年会员
99.0
¥199.0

6亿VIP文档任选,共次下载特权。

已优惠

微信/支付宝扫码完成支付,可开具发票

VIP尽享专属权益

VIP文档免费下载

赠送VIP文档免费下载次数

阅读免打扰

去除文档详情页间广告

专属身份标识

尊贵的VIP专属身份标识

高级客服

一对一高级客服服务

多端互通

电脑端/手机端权益通用

手机号注册 用户名注册
我已阅读并接受《用户协议》《隐私政策》
已有账号?立即登录
我已阅读并接受《用户协议》《隐私政策》
已有账号?立即登录
登录
手机号登录 微信扫码登录
微信扫一扫登录 账号密码登录

首次登录需关注“豆柴文库”公众号

新用户注册
VIP会员(1亿+VIP文档免费下)
年会员
99.0
¥199.0

6亿VIP文档任选,共次下载特权。

已优惠

微信/支付宝扫码完成支付,可开具发票

VIP尽享专属权益

VIP文档免费下载

赠送VIP文档免费下载次数

阅读免打扰

去除文档详情页间广告

专属身份标识

尊贵的VIP专属身份标识

高级客服

一对一高级客服服务

多端互通

电脑端/手机端权益通用