您所在位置: 网站首页 / 文档列表 / 传媒 / 文档详情
公共广播电视的基本模式.docx 立即下载
上传人:静芙****可爱 上传时间:2024-09-04 格式:DOCX 页数:43 大小: 金币:10 举报 版权申诉
预览加载中,请您耐心等待几秒...

公共广播电视的基本模式.docx

公共广播电视的基本模式.docx

预览

免费试读已结束,剩余 33 页请下载文档后查看

10 金币

下载文档

如果您无法下载资料,请参考说明:

1、部分资料下载需要金币,请确保您的账户上有足够的金币

2、已购买过的文档,再次下载不重复扣费

3、资料包下载后请先用软件解压,在使用对应软件打开

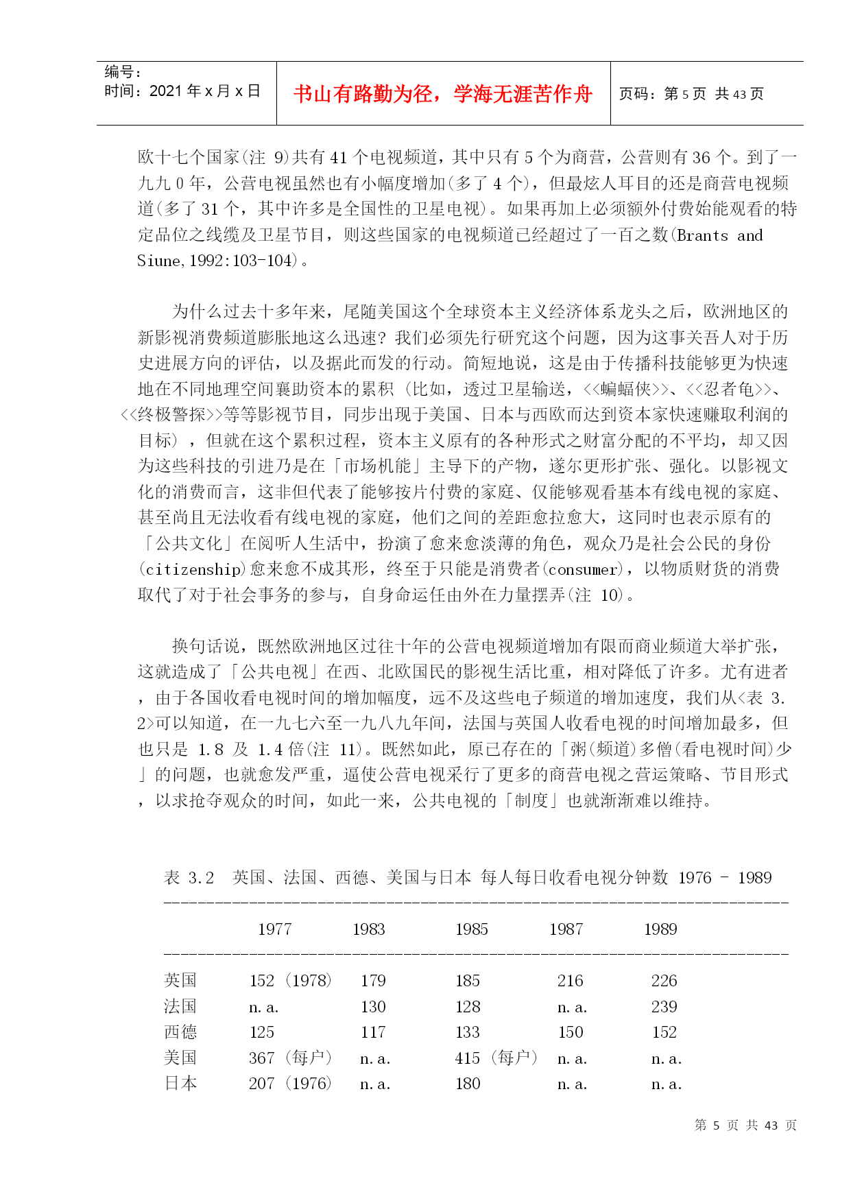
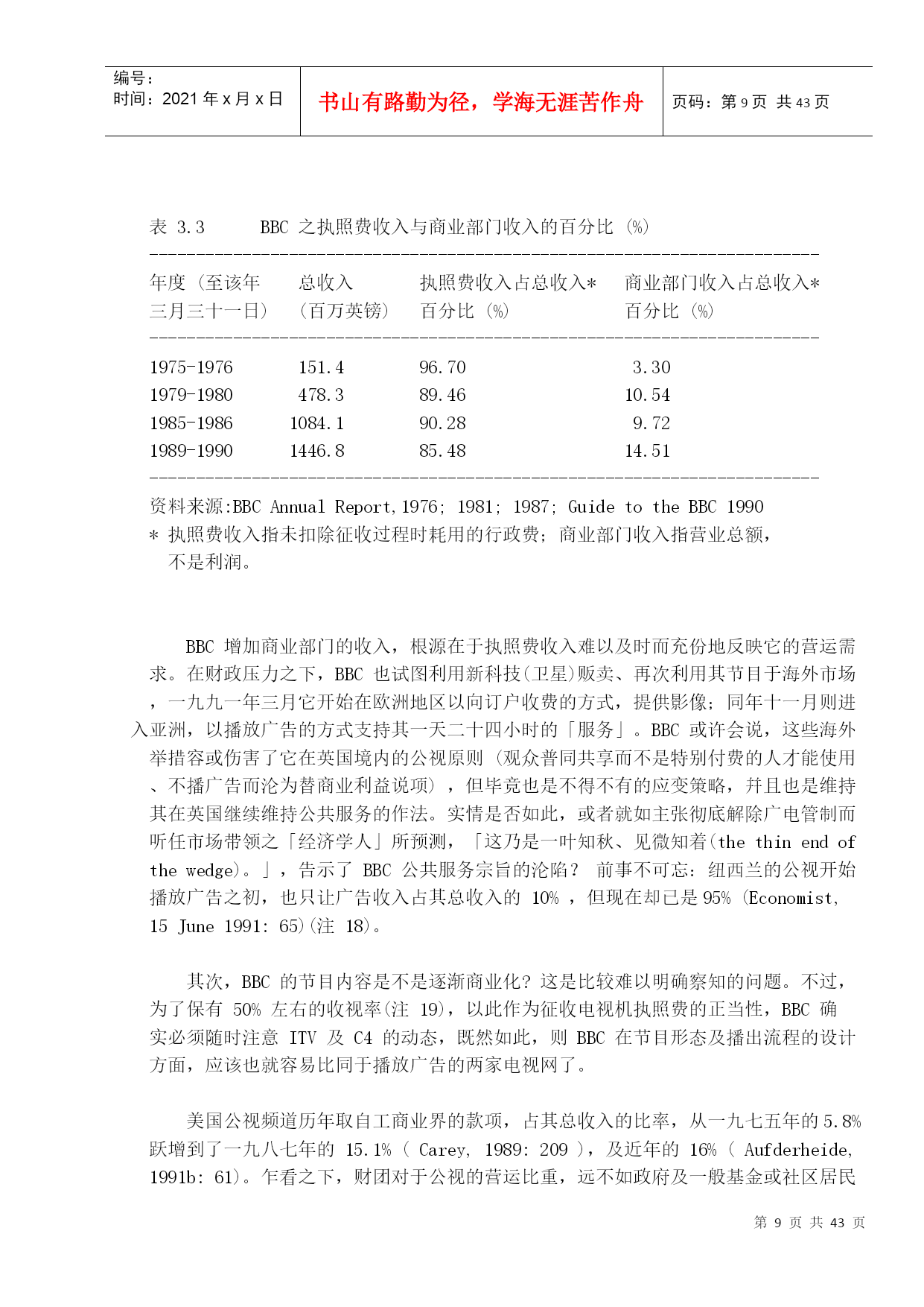
编号:时间:2021年x月x日书山有路勤为径,学海无涯苦作舟页码:第PAGE42页共NUMPAGES43页第PAGE\*MERGEFORMAT42页共NUMPAGES\*MERGEFORMAT43页<公共电视的解构与建构>原刊于郑瑞城(1993,编)<<解构广电媒体>>,台北:自立晚报出版社。后收于冯建三(1995)<<广电资本运动的政治经济学>>,<<台湾社会研究丛刊之五>>,台北:唐山出版社。第三章公共电视的解构与建构前言「必也正名乎」。名不正而言不顺的困扰,在讨论关于公共电视的问题时,尤其明显;因为不同定义的公共电视,涉及了不同的人事及经费等等方面的设计,也产生了互异的社会文化效应。本章先行厘清三种公共电视的模式,接着说明这些名词虽然相同、但内涵差异巨大的不同公共电视模式,它们晚近十多年来,究竟面临了什么样的挑战。透过这些知彼的功夫,本文随即转而探讨在如此背景之下,我国由「政府」主导而创设的「公共」电视,究竟存在着什么样的原因、隐藏着什么样的意义,而它从无到有的演变过程,又是什么。最后,本章将以去(一九九一)年八月五日「公共电视台筹备委员会」举行公听会以后的「公共电视法草案」为蓝本,幷追踪该草案截至本文完成之前的发展,然后加以评估幷提出建议(特别是人事与经费方面)。历经了这些分析,本文期望能够得出比较符合民主精神与实质的公共电视「台」的雏形,除此之外,更是冀求能够替未来重组本地整体电视生态,使其符应公共电视「制度」的要求,预留契机。因此,如实说来,本章的写作旨趣,幷不满足于创造一家新而合乎民主的电视网,而是希望铺陈改造既有电视结构的张本。当然,能够达成前项目标,已经不是容易之举。在此认知下,犹然标举后项标的,究竟是否好高骛远而予人笑柄,尚待我们的社会自行以行动,验证于来日。第一节什么是「公共」电视:三种模式依照一般看法,所谓「公共领域」,指涉的是行动者在国家与市场范畴之间,发现了一块空间,足以让他(她)在不受政治及商业力量的不当干扰之下,独立成事。换句话说,公共原则是否存在、以什么条件存在而适用于何种对像及其适用程度的深浅,涉及政治、经济与(不同阶级之)行动者三造的拮抗及连横关系(注1)。电视的表现是否具有公共服务的性质,同样可以依此关系,细作观察;根据已经存在的实例,我们按照其适用范围的大小,分疏得出三个层次的公共电视:上焉者是「大鱼模式」的公共电视,次则是「小鱼模式」聊备一格,下焉者则是鱼目混珠、甚至有欺世盗名的嫌疑,或许可以「虾米模式」称之。以下由浅入深,进一步说明这些模式的实质内涵(注2)。1.1「虾米模式」的公共电视:以「节目」为单位起自一九八四年五月二十日,截至目前为止,我国所称谓的「公共」电视,即是这个模式的代表。它由国家机器(本例由新闻局为其代理)出面,协商现有三家商业电视台交换若干时间,使用其现有传播设备,放送若干节目与广告分开进行的广播。以台湾现制为例,这种模式的公共电视,一个标准公共节目播放之前,先有三分钟(政令)广告,然后又有五分钟(商业)广告,最后才是二十二分钟正片。先不就其内容判断这是否符合前述的公共原则,单就其「形式」而言,这样子的节目安排而冠以公共电视之名,是否恰当?现行<<广播电视法>>第三十一条第三款规定,「广告应于节目前后播出,不得于节目中间插播;但节目时间达半小时者,得插播一次或二次」。假使我们不将正片之前的八分钟(五分钟政令加上三分钟商业的)广告列入计算,则这个节目之时间是二十二分而不及半小时,只是依法而不能插播广告,这与其它商业节目所需遵守者相同,如何能够称作是公共电视的节目?换个方式计算而将正片前的二类广告尽数纳入,则这个节目的长度刚好是三十分钟,已达插播广告的条件但未插播,我们可以说这是值得肯定的作为吗吗?不能。因为,果真依此计算,则这个公视节目的广告时间是八分钟,正片时间是二十二分钟,二者播出时间的比率是36.4%,但广电法同条第一款规定,「电台播送广告,不得超过播送总时间百分之十五」,广告量是商业节目合法广告量的二倍有余,却称作是公视节目,似乎道理不通(至于播放广告的电视台,在特定意义上,仍然可以为电视「制度」所容许,是另一个问题,详见本章[注6])。其次,我们再以最初浅层次的「内容」作为衡量标准,这样子的节目是否可以称作是公共电视?目前所谓的公视节目,确实不同于现有三台的一般节目,但如果只是以作之师的态度,制作若干知识性、教育性、文化性的影像讯号,显然不足以称作是公视的创举,因为<<广播电视法>>第十七条第一款原本已有如下规定:「新闻及政令宣导节目、教育文化节目及公共服务节目」的「播放时间占每周总时间.
单篇购买
VIP会员(1亿+VIP文档免费下)

扫码即表示接受《下载须知》

公共广播电视的基本模式

文档大小:

限时特价:扫码查看

• 请登录后再进行扫码购买
• 使用微信/支付宝扫码注册及付费下载,详阅 用户协议 隐私政策
• 如已在其他页面进行付款,请刷新当前页面重试
• 付费购买成功后,此文档可永久免费下载
年会员
99.0
¥199.0

6亿VIP文档任选,共次下载特权。

已优惠

微信/支付宝扫码完成支付,可开具发票

VIP尽享专属权益

VIP文档免费下载

赠送VIP文档免费下载次数

阅读免打扰

去除文档详情页间广告

专属身份标识

尊贵的VIP专属身份标识

高级客服

一对一高级客服服务

多端互通

电脑端/手机端权益通用

手机号注册 用户名注册
我已阅读并接受《用户协议》《隐私政策》
已有账号?立即登录
我已阅读并接受《用户协议》《隐私政策》
已有账号?立即登录
登录
手机号登录 微信扫码登录
微信扫一扫登录 账号密码登录

首次登录需关注“豆柴文库”公众号

新用户注册
VIP会员(1亿+VIP文档免费下)
年会员
99.0
¥199.0

6亿VIP文档任选,共次下载特权。

已优惠

微信/支付宝扫码完成支付,可开具发票

VIP尽享专属权益

VIP文档免费下载

赠送VIP文档免费下载次数

阅读免打扰

去除文档详情页间广告

专属身份标识

尊贵的VIP专属身份标识

高级客服

一对一高级客服服务

多端互通

电脑端/手机端权益通用