您所在位置: 网站首页 / 文档列表 / 绩效管理 / 文档详情
供应商业绩考核管理办法.doc 立即下载
上传人:玉环****找我 上传时间:2024-09-08 格式:DOC 页数:13 大小:122KB 金币:10 举报 版权申诉
预览加载中,请您耐心等待几秒...

供应商业绩考核管理办法.doc

供应商业绩考核管理办法.doc

预览

免费试读已结束,剩余 3 页请下载文档后查看

10 金币

下载文档

如果您无法下载资料,请参考说明:

1、部分资料下载需要金币,请确保您的账户上有足够的金币

2、已购买过的文档,再次下载不重复扣费

3、资料包下载后请先用软件解压,在使用对应软件打开

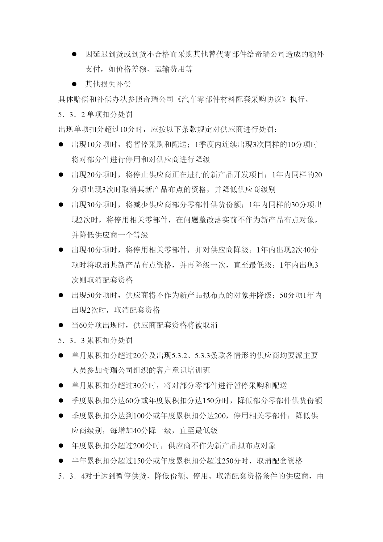
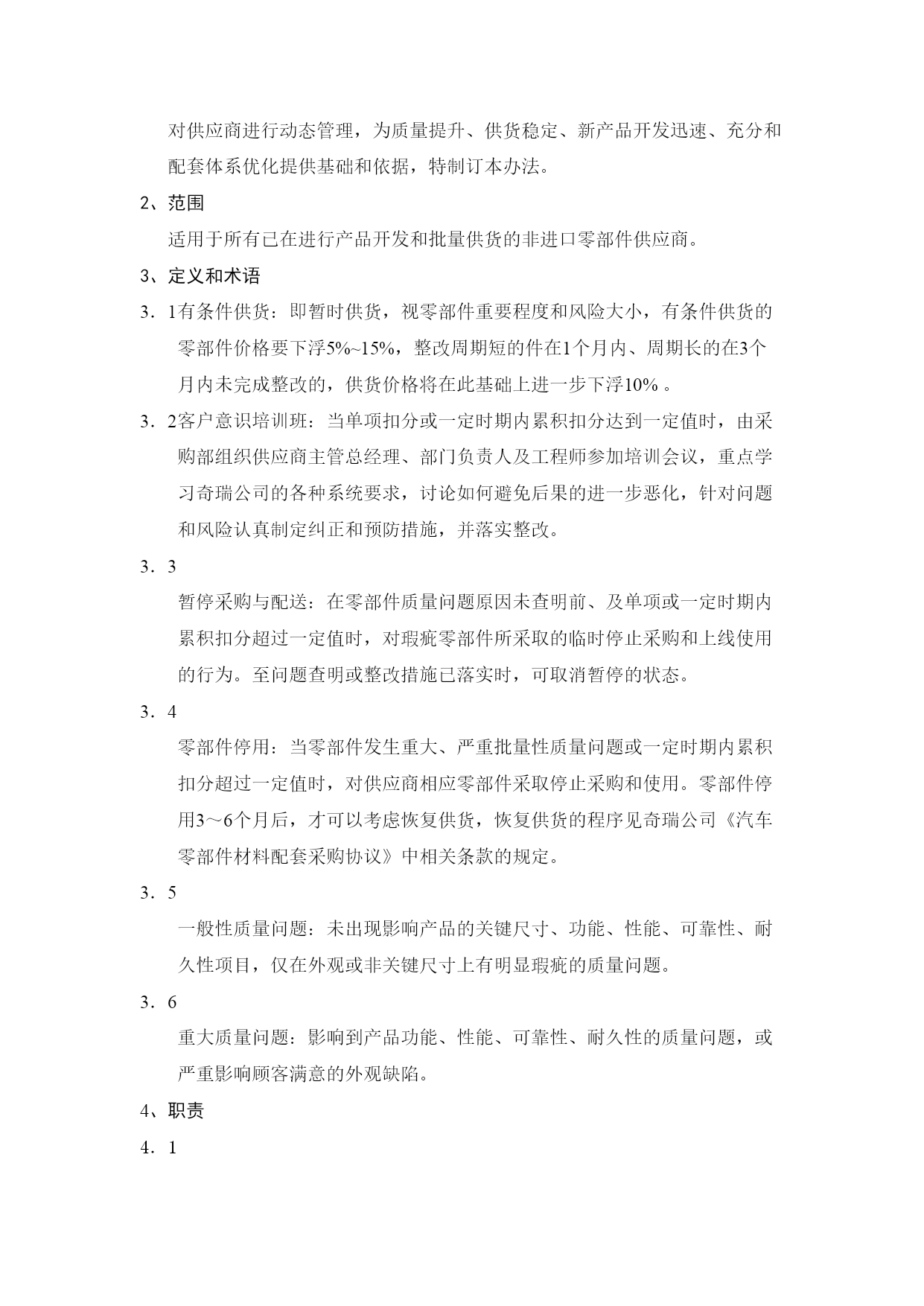
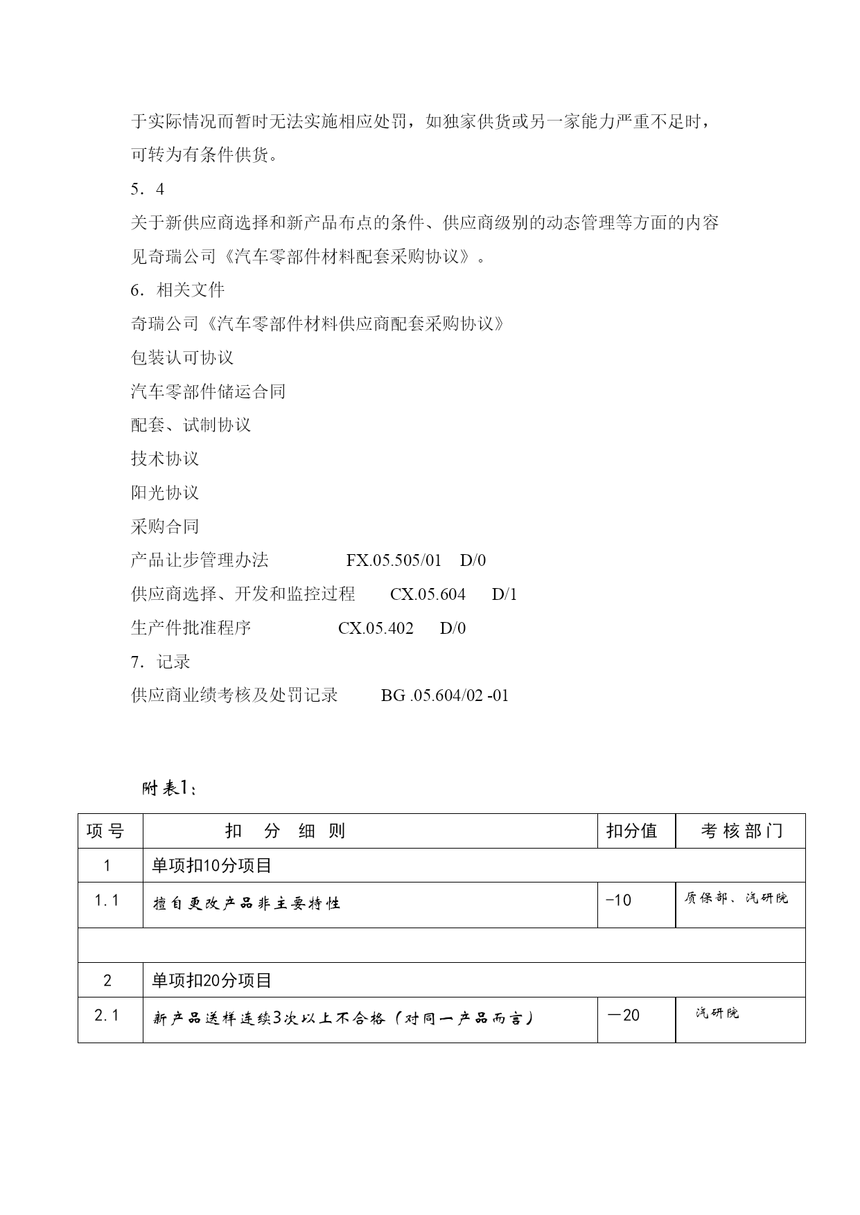
供应商业绩考核管理办法(试行)受控状态:受控号:持有者:发放日期:2004年1月14日编制/日期:郭元鲍思语2004.01.05审核/日期:高立新查精学2004.01.05批准/日期:李立忠2004.01.07周必仁2004.01.12目的对供应商进行动态管理,为质量提升、供货稳定、新产品开发迅速、充分和配套体系优化提供基础和依据,特制订本办法。范围适用于所有已在进行产品开发和批量供货的非进口零部件供应商。3、定义和术语3.1有条件供货:即暂时供货,视零部件重要程度和风险大小,有条件供货的零部件价格要下浮5%~15%,整改周期短的件在1个月内、周期长的在3个月内未完成整改的,供货价格将在此基础上进一步下浮10%。3.2客户意识培训班:当单项扣分或一定时期内累积扣分达到一定值时,由采购部组织供应商主管总经理、部门负责人及工程师参加培训会议,重点学习奇瑞公司的各种系统要求,讨论如何避免后果的进一步恶化,针对问题和风险认真制定纠正和预防措施,并落实整改。3.3暂停采购与配送:在零部件质量问题原因未查明前、及单项或一定时期内累积扣分超过一定值时,对瑕疵零部件所采取的临时停止采购和上线使用的行为。至问题查明或整改措施已落实时,可取消暂停的状态。3.4零部件停用:当零部件发生重大、严重批量性质量问题或一定时期内累积扣分超过一定值时,对供应商相应零部件采取停止采购和使用。零部件停用3~6个月后,才可以考虑恢复供货,恢复供货的程序见奇瑞公司《汽车零部件材料配套采购协议》中相关条款的规定。3.5一般性质量问题:未出现影响产品的关键尺寸、功能、性能、可靠性、耐久性项目,仅在外观或非关键尺寸上有明显瑕疵的质量问题。3.6重大质量问题:影响到产品功能、性能、可靠性、耐久性的质量问题,或严重影响顾客满意的外观缺陷。职责4.1由采购部、质保部、汽研院分别对供应商从供货、物流、服务、备件、质量、产品开发等各方面进行扣分并按月汇总,上传至SCM系统;4.2采购部负责对扣分的汇总和公布,归口管理供应商业绩考核记录的存档和维护;4.3采购部负责供应商处置的执行,处置方案由三部门共同提出并报公司分管领导批准;4.4质保部、汽研院对业绩评价情况进行查询、核对,对执行情况和效果进行监督,并提出改进要求。5.考核程序5.1处罚类别赔偿和补偿参加客户意识培训班学习暂停采购及配送新产品开发限制供应商降级削减供货份额零部件停用取消配套资格5.2扣分项目及细则详见附表1。5.3罚则5.3.1供应商要对由其造成的奇瑞经济和品牌损失进行赔偿和补偿,包括但不限于以下方面:停线损失返工人工费及连带损失售后索赔及连带损失因延迟到货或到货不合格而采购其他替代零部件给奇瑞公司造成的额外支付,如价格差额、运输费用等其他损失补偿具体赔偿和补偿办法参照奇瑞公司《汽车零部件材料配套采购协议》执行。5.3.2单项扣分处罚出现单项扣分超过10分时,应按以下条款规定对供应商进行处罚:出现10分项时,将暂停采购和配送;1季度内连续出现3次同样的10分项时将对部分件进行停用和对供应商进行降级出现20分项时,将停止供应商正在进行的新产品开发项目;1年内同样的20分项出现3次时取消其新产品布点的资格,并降低供应商级别出现30分项时,将减少供应商部分零部件供货份额;1年内同样的30分项出现2次时,将停用相关零部件,在问题整改落实前不作为新产品布点对象,并降低供应商一个等级出现40分项时,将停用相关零部件,并对供应商降级;1年内出现2次40分项时将取消其新产品布点资格,并再降级一次,直至最低级;1年内出现3次则取消配套资格出现50分项时,供应商将不作为新产品拟布点的对象并降级;50分项1年内出现2次时,取消配套资格当60分项出现时,供应商配套资格将被取消5.3.3累积扣分处罚单月累积扣分超过20分及出现5.3.2、5.3.3条款各情形的供应商均要派主要人员参加奇瑞公司组织的客户意识培训班单月累积扣分超过30分时,将对部分零部件进行暂停采购和配送季度累积扣分达60分或年度累积扣分达150分时,降低部分零部件供货份额季度累积扣分达到100分或年度累积扣分达200,停用相关零部件;降低供应商级别,每增加40分降一级,直至最低级年度累积扣分超过200分时,供应商不作为新产品拟布点对象半年累积扣分超过150分或年度累积扣分超过250分时,取消配套资格5.3.4对于达到暂停供货、降低份额、停用、取消配套资格条件的供应商,由于实际情况而暂时无法实施相应处罚,如独家供货或另一家能力严重不足时,可转为有条件供货。5.4关于新供应商选择和新产品布点的条件、供应商级别的动态管理等方面的内容见奇
单篇购买
VIP会员(1亿+VIP文档免费下)

扫码即表示接受《下载须知》

供应商业绩考核管理办法

文档大小:122KB

限时特价:扫码查看

• 请登录后再进行扫码购买
• 使用微信/支付宝扫码注册及付费下载,详阅 用户协议 隐私政策
• 如已在其他页面进行付款,请刷新当前页面重试
• 付费购买成功后,此文档可永久免费下载
年会员
99.0
¥199.0

6亿VIP文档任选,共次下载特权。

已优惠

微信/支付宝扫码完成支付,可开具发票

VIP尽享专属权益

VIP文档免费下载

赠送VIP文档免费下载次数

阅读免打扰

去除文档详情页间广告

专属身份标识

尊贵的VIP专属身份标识

高级客服

一对一高级客服服务

多端互通

电脑端/手机端权益通用

手机号注册 用户名注册
我已阅读并接受《用户协议》《隐私政策》
已有账号?立即登录
我已阅读并接受《用户协议》《隐私政策》
已有账号?立即登录
登录
手机号登录 微信扫码登录
微信扫一扫登录 账号密码登录

首次登录需关注“豆柴文库”公众号

新用户注册
VIP会员(1亿+VIP文档免费下)
年会员
99.0
¥199.0

6亿VIP文档任选,共次下载特权。

已优惠

微信/支付宝扫码完成支付,可开具发票

VIP尽享专属权益

VIP文档免费下载

赠送VIP文档免费下载次数

阅读免打扰

去除文档详情页间广告

专属身份标识

尊贵的VIP专属身份标识

高级客服

一对一高级客服服务

多端互通

电脑端/手机端权益通用