您所在位置: 网站首页 / 文档列表 / 物流与供应链 / 文档详情
物流成本管理-全面预算编制实验报告.docx 立即下载
上传人:书生****文章 上传时间:2024-09-07 格式:DOCX 页数:8 大小:33KB 金币:10 举报 版权申诉
预览加载中,请您耐心等待几秒...

物流成本管理-全面预算编制实验报告.docx

物流成本管理-全面预算编制实验报告.docx

预览

在线预览结束,喜欢就下载吧,查找使用更方便

10 金币

下载文档

如果您无法下载资料,请参考说明:

1、部分资料下载需要金币,请确保您的账户上有足够的金币

2、已购买过的文档,再次下载不重复扣费

3、资料包下载后请先用软件解压,在使用对应软件打开

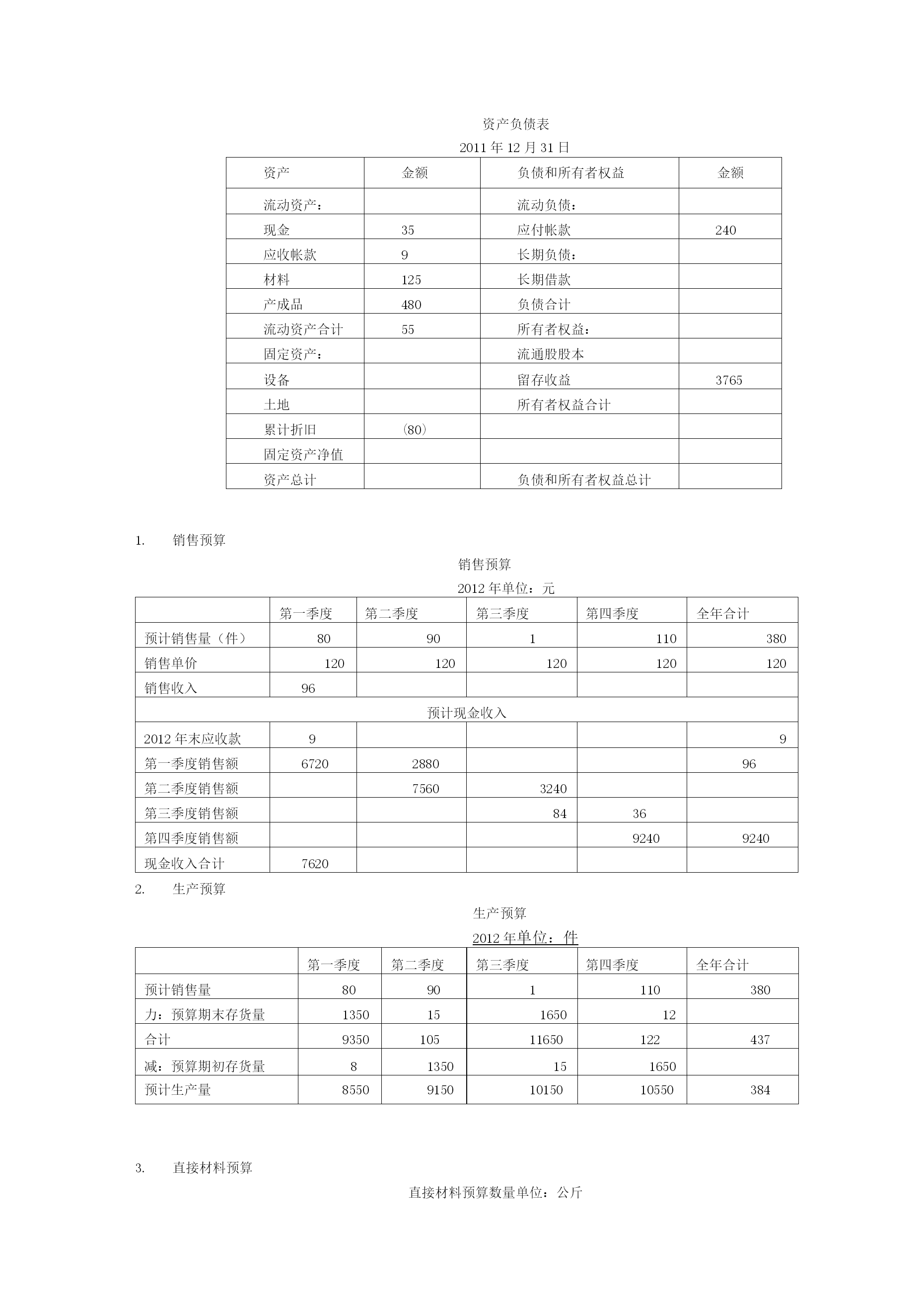
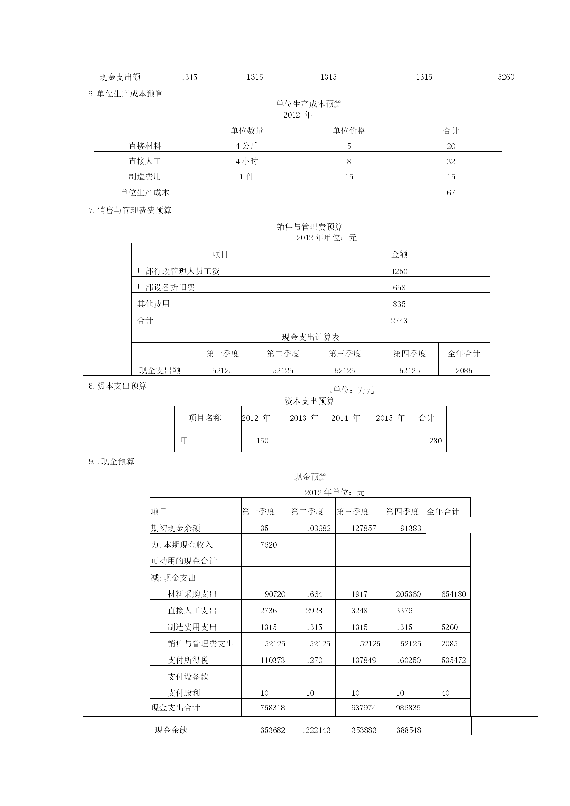
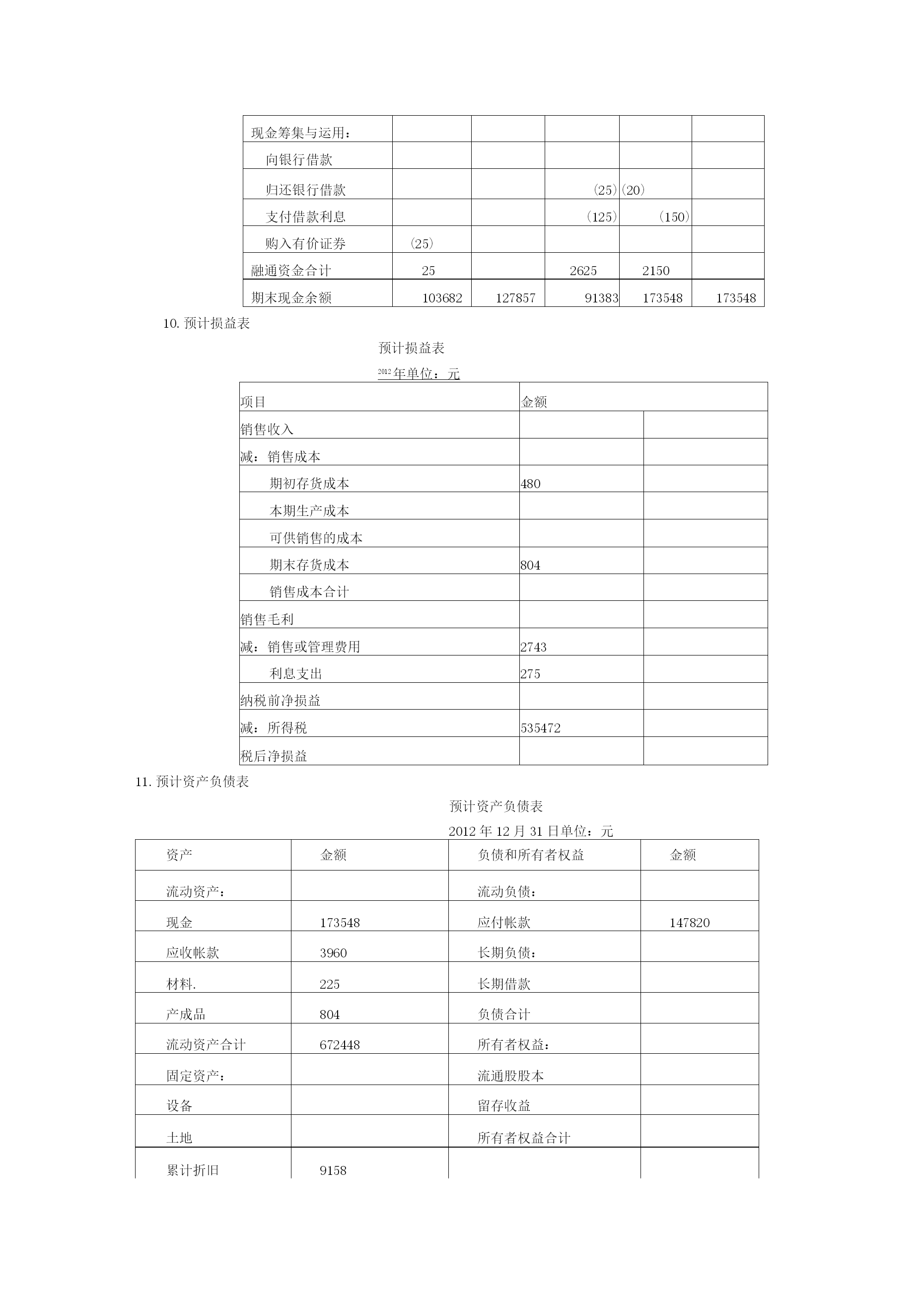
实验报告实验项目名称全面预算编制实验实验室X7408所属课程名称物流成本管理与控制实验类型设计型实验实验日期班级学号姓名成绩实验概述:【实验准备】复习全面预算编制的基本原理【实验目的及要求】掌握全面预算编制的基本原理。掌握全面预算编制各类成本计算表的编制。【实验原理】本实验根据企业的历史数据和市场调查得到的有关资料,以销售预算为编制起点,在销售预算的基础上分别编制生产预算、直接材料预算、直接人工预算、制造费用预算、单位生产成本预算、销售与管理费预算、资本支出预算、现金预算。在各项经营预算的基础上,结合上一年度的资产负债表可得出本年度的预计损益表和资产负债表。预计损益表综合反映计划期内预计销售收入、销售成本和预计可实现的利润或可能发生的亏损,有助于管理人员及时调整经营策略。预计资产负债表反映企业预算期末财务状况的总概括性预算,有助于企业预测未来期间的经营状况。【实验环境】(使用的软硬件)软件:MSOFFICE23硬件:CPUP4,RAM256M实验内容:【实验方案设计】(1)销售预算。计算每一季度和全年的销售量、销售收入以及预计现金收入。(2)生产预算。在销售预算的基础上,计算出为满足预算期的销售量以及期末存货所需的预计生产量。(3)直接材料预算。在生产预算的基础上,根据单位产品材料消耗量和每单位材料外购成本,得出每季度和全年的材料采购金额。依据购料款的支付形式,计算出每季度和全年的采购现金支出。(4)直接人工预算。根据预计生产量、单位产品人工耗时、单位直接人工成本,计算出各季度的直接人工成本。(5)制造费用预算。将各项目的制造费用相加,得出总制造费用。其中,制造费用每季度的现金支出应扣除折车间设备旧费后再平均分配。(6)单位生产成本预算。单位生产成本为单位直接材料、直接人工、制造费用之和。(7)销售与管理预算。每一季度的销售与管理费用现金支出应扣除厂部设备折旧费后再平均。(8)资本支出预算。该企业在2012年的第二季度投资150万元。(9)现金预算。以各项预算为基础,核算出各季度和全年的现金收入、现金支出、现金余缺、资金的筹集和应用,得出期末的现金余额。(10)编制预计损益表。将销售收入减销售成本、销售与管理费用、税金,得到税后净损益。(11)编制预计资产负债表。依据上年度资产负债表和全面预算中的其他预算,计算资产总计及负债和所有者权益总计。单位:元【实验过程】(实验步骤、记录、数据、分析)资产金额负债和所有者权益金额流动资产:流动负债:现金35应付帐款240应收帐款9长期负债:材料125长期借款产成品480负债合计流动资产合计55所有者权益:固定资产:流通股股本设备留存收益3765土地所有者权益合计累计折旧(80)固定资产净值资产总计负债和所有者权益总计资产负债表2011年12月31日销售预算销售预算2012年单位:元第一季度第二季度第三季度第四季度全年合计预计销售量(件)80901110380销售单价120120120120120销售收入96预计现金收入2012年末应收款99第一季度销售额6720288096第二季度销售额75603240第三季度销售额8436第四季度销售额92409240现金收入合计7620生产预算生产预算2012年单位:件第一季度第二季度第三季度第四季度全年合计预计销售量80901110380力:预算期末存货量135015165012合计935010511650122437减:预算期初存货量81350151650预计生产量855091501015010550384直接材料预算直接材料预算数量单位:公斤__2012年金额单位:元第一季度第二季度第三季度第四季度全年合计预计生产量855091501015010550384单位产品材料消耗量4444预计生产需用量3423664064221536力:预计期末材料库存货量36604060422045合计378604066044820467减:预计期初材料库存货量25366040604220预计材料采购量353603704076042480155660材料外购单价55555预计材料采购金额17681850203821247780预计现金支出年初应付账款24000240第一季度采购额707208841768001768第二季度采购额07409251851850第三季度采购额008152010192038第四季度采购额000849602124采购现金支出合计9072016641917205360654180直接人工预算直接人工预算2012年第一季度第二季度第三季度第四季度全年合计预计生产量(件)855091501015010550384单位产品人工工时(工时)4
单篇购买
VIP会员(1亿+VIP文档免费下)

扫码即表示接受《下载须知》

物流成本管理-全面预算编制实验报告

文档大小:33KB

限时特价:扫码查看

• 请登录后再进行扫码购买
• 使用微信/支付宝扫码注册及付费下载,详阅 用户协议 隐私政策
• 如已在其他页面进行付款,请刷新当前页面重试
• 付费购买成功后,此文档可永久免费下载
年会员
99.0
¥199.0

6亿VIP文档任选,共次下载特权。

已优惠

微信/支付宝扫码完成支付,可开具发票

VIP尽享专属权益

VIP文档免费下载

赠送VIP文档免费下载次数

阅读免打扰

去除文档详情页间广告

专属身份标识

尊贵的VIP专属身份标识

高级客服

一对一高级客服服务

多端互通

电脑端/手机端权益通用

手机号注册 用户名注册
我已阅读并接受《用户协议》《隐私政策》
已有账号?立即登录
我已阅读并接受《用户协议》《隐私政策》
已有账号?立即登录
登录
手机号登录 微信扫码登录
微信扫一扫登录 账号密码登录

首次登录需关注“豆柴文库”公众号

新用户注册
VIP会员(1亿+VIP文档免费下)
年会员
99.0
¥199.0

6亿VIP文档任选,共次下载特权。

已优惠

微信/支付宝扫码完成支付,可开具发票

VIP尽享专属权益

VIP文档免费下载

赠送VIP文档免费下载次数

阅读免打扰

去除文档详情页间广告

专属身份标识

尊贵的VIP专属身份标识

高级客服

一对一高级客服服务

多端互通

电脑端/手机端权益通用