您所在位置: 网站首页 / 文档列表 / 公路/桥梁 / 文档详情
机械成孔专项施工方案讲义.docx 立即下载
上传人:努力****采萍 上传时间:2024-09-04 格式:DOCX 页数:47 大小: 金币:10 举报 版权申诉
预览加载中,请您耐心等待几秒...

机械成孔专项施工方案讲义.docx

机械成孔专项施工方案讲义.docx

预览

免费试读已结束,剩余 37 页请下载文档后查看

10 金币

下载文档

如果您无法下载资料,请参考说明:

1、部分资料下载需要金币,请确保您的账户上有足够的金币

2、已购买过的文档,再次下载不重复扣费

3、资料包下载后请先用软件解压,在使用对应软件打开

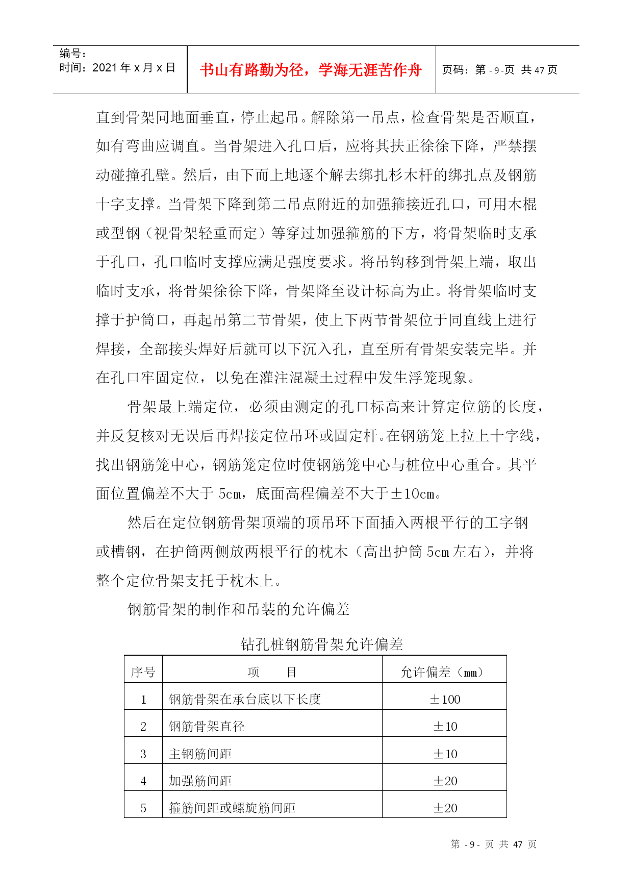
PAGE\*MERGEFORMAT-4-桩基工程机械成孔专项施工方案编制:审核:审批:分包单位:总承包单位:总承包审批:2016年5月20日目录一、工程概况…………………………………………………02页二、编制目的…………………………………………………02页三、编制依据…………………………………………………02页四、施工总体目标……………………………………………03页五、施工准备工作……………………………………………03页六、主要施工方法……………………………………………9页七、溶洞及灌注事故的预防及处理…………………………12页八、质量控制标准……………………………………………19页九、现场施工平面布置………………………………………22页十、施工管理措施……………………………………………22页十一、质量保证措施…………………………………………29页十二、工期保证措施…………………………………………30页十三、安全生产及措施………………………………………32页十四、文明施工措施与方案…………………………………39页十五、安全应急预案…………………………………………42页附件一:项目管理班子主要人员基本情况表附件二:主要劳动力使用计划表附件三:主要施工设备表附件四:施工平面布置图编号:时间:2021年x月x日书山有路勤为径,学海无涯苦作舟页码:第PAGE-48-页共NUMPAGES47页第PAGE\*MERGEFORMAT-48-页共NUMPAGES\*MERGEFORMAT47页一、工程概况本工程位于贵州省息烽县;本工程基础设计等级为丙级,场地类别为中硬土Ⅱ类场地,属于中风化白岩。基础持力层:中风化石灰岩:地基承载力特征值fak=2700kPa;教学综合楼的+1100.25,办公综合楼+1100.45。本工程采用基础型式:机械成孔形式,嵌岩深度不小于0.8m且不小于D/2(D为孔桩直径)。桩身混凝土为C25、C35砼,钢筋保护层厚度50mm,钢筋:HRB400、HPB325、HRB500。本工程共有孔桩约93根,孔桩形状、直径、配筋详设计施工结构图。二、编制目的本工程拟采用旋挖钻孔,为明确旋挖钻灌注桩作业的工艺流程、操作要点和相应的工艺标准,指导、规范桩基作业施工。三、编制依据1、根据“四川得圆岩土工程有限公司”提供《息烽县云环小学岩土工程勘察报告》(详勘阶段)、现场踏勘、施工调查所获得的资料和信息;2、贵州开磷设计研究院提供的设计施工图,等相关资料文件。3、国家和地方现行有关设计、施工规范、规则、标准和定额;(1)《建筑地基基础工程施工质量验收规范》(GB50007-2011)(2)《建筑桩基技术规范》(JGJ94-2008)(3)《施工现场临时用电安全技术规范》(JGJ46-2005)(4)《建筑施工安全检查标准》(JGJ59-2011)(5)《建筑桩基检测技术规范》(JGJ106-2014)四、施工总体目标本工程由我单位将以“一流管理、一流质量、一流服务”的指导思想,严格按照现行的质量验收要求进行施工,将其作为本项目的施工重点,集中项目部优质资源(人、财、物),进行科学管理和精心组织施工,确保旋挖施工达到高速优质,并按期完成。我公司将做到:(1)质量目标:本工程按国家有关验评标准的要求进行验收,工程质量合格、一次性通过验收。(2)安全管理目标:杜绝死亡事故、重伤事故、重大交通事故和火灾事故,轻重伤频率控制在3‰以下。(3)文明施工及环保目标:贯彻执行建设部、国家环境保护局及贵阳市有关建设文明工程施工法规并结合施工区施工的具体要求,做到施工现场容貌整洁,确保施工不影响现场周围环境污染。职工带证上岗,施工噪声符合国家规定,控制施工粉尘排放,并且保证不影响周边单位工作人员的工作和生活环境,实现现场文明施工标准化。五、施工准备工作1、施工准备a、技术准备(1)开工前应具备场地工程地质资料和必要的水文地质资料,施工图及图纸会审纪要。(2)施工现场环境和邻近区域内的地上地下管线(高压线、管道、电缆)、地下构筑物、危险建筑、实际地质情况与设计上的部分差别等的调查资料,提前做好准备工作。确保不影响现场的施钻及其它工作。(3)具有可操作性的桩基工程的施工组织设计或施工方案和有关施工工艺的试验参考资料。(4)工程地质资料作好全面的施工准备,施工前对工程的地质情况尤其是对岩石及回填土的特性进行必要的研究,对钻孔过程中可能会遇到的问题及突发事件采取针对性的措施及应急处理方案。b、机械设备准备根据现场施工要求,安排性能好的机械设备进场,并对进场设备进
单篇购买
VIP会员(1亿+VIP文档免费下)

扫码即表示接受《下载须知》

机械成孔专项施工方案讲义

文档大小:

限时特价:扫码查看

• 请登录后再进行扫码购买
• 使用微信/支付宝扫码注册及付费下载,详阅 用户协议 隐私政策
• 如已在其他页面进行付款,请刷新当前页面重试
• 付费购买成功后,此文档可永久免费下载
年会员
99.0
¥199.0

6亿VIP文档任选,共次下载特权。

已优惠

微信/支付宝扫码完成支付,可开具发票

VIP尽享专属权益

VIP文档免费下载

赠送VIP文档免费下载次数

阅读免打扰

去除文档详情页间广告

专属身份标识

尊贵的VIP专属身份标识

高级客服

一对一高级客服服务

多端互通

电脑端/手机端权益通用

手机号注册 用户名注册
我已阅读并接受《用户协议》《隐私政策》
已有账号?立即登录
我已阅读并接受《用户协议》《隐私政策》
已有账号?立即登录
登录
手机号登录 微信扫码登录
微信扫一扫登录 账号密码登录

首次登录需关注“豆柴文库”公众号

新用户注册
VIP会员(1亿+VIP文档免费下)
年会员
99.0
¥199.0

6亿VIP文档任选,共次下载特权。

已优惠

微信/支付宝扫码完成支付,可开具发票

VIP尽享专属权益

VIP文档免费下载

赠送VIP文档免费下载次数

阅读免打扰

去除文档详情页间广告

专属身份标识

尊贵的VIP专属身份标识

高级客服

一对一高级客服服务

多端互通

电脑端/手机端权益通用