您所在位置: 网站首页 / 文档列表 / 施工组织 / 文档详情
深基坑安全专项施工方案培训讲义.docx 立即下载
上传人:一吃****昕靓 上传时间:2024-09-04 格式:DOCX 页数:144 大小: 金币:10 举报 版权申诉
预览加载中,请您耐心等待几秒...

深基坑安全专项施工方案培训讲义.docx

深基坑安全专项施工方案培训讲义.docx

预览

免费试读已结束,剩余 134 页请下载文档后查看

10 金币

下载文档

如果您无法下载资料,请参考说明:

1、部分资料下载需要金币,请确保您的账户上有足够的金币

2、已购买过的文档,再次下载不重复扣费

3、资料包下载后请先用软件解压,在使用对应软件打开

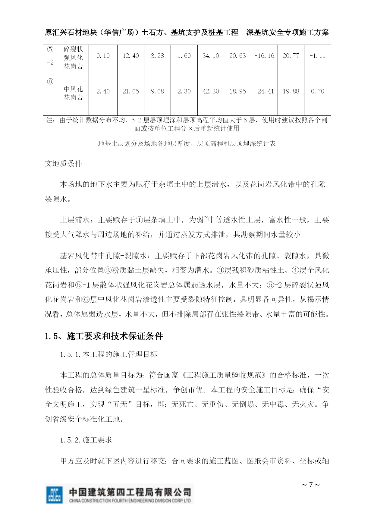
原汇兴石材地块(华信广场)土石方、基坑支护及桩基工程深基坑安全专项施工方案~PAGE\*MERGEFORMAT101~目录TOC\o"1-2"\h\uHYPERLINK\l_Toc29032第一章工程概况PAGEREF_Toc290323HYPERLINK\l_Toc312471.1、工程总体概况PAGEREF_Toc312473HYPERLINK\l_Toc327061.2、深基坑及场地标高概况PAGEREF_Toc327063HYPERLINK\l_Toc48371.3、工程周边情况介绍PAGEREF_Toc48374HYPERLINK\l_Toc90201.4、工程地质情况PAGEREF_Toc90204HYPERLINK\l_Toc127121.5、施工要求和技术保证条件PAGEREF_Toc127127HYPERLINK\l_Toc12799第二章编制依据PAGEREF_Toc127999HYPERLINK\l_Toc12376第三章施工计划PAGEREF_Toc1237611HYPERLINK\l_Toc288323.1、施工进度计划PAGEREF_Toc2883211HYPERLINK\l_Toc44843.2、用水、用电计划PAGEREF_Toc448411HYPERLINK\l_Toc37293.3、设备计划PAGEREF_Toc372914HYPERLINK\l_Toc106043.4、材料计划PAGEREF_Toc1060415HYPERLINK\l_Toc202973.5、施工进度保证措施PAGEREF_Toc2029716HYPERLINK\l_Toc13588第四章施工工艺技术PAGEREF_Toc1358821HYPERLINK\l_Toc34514.1、土方开挖的总体规划部署PAGEREF_Toc345121HYPERLINK\l_Toc304984.2、基坑支护形式PAGEREF_Toc3049821HYPERLINK\l_Toc289354.3、土方开挖施工方法PAGEREF_Toc2893525HYPERLINK\l_Toc287984.4、基坑支护施工方法PAGEREF_Toc2879837HYPERLINK\l_Toc13717第五章施工安全保证措施PAGEREF_Toc1371752HYPERLINK\l_Toc151115.1、组织措施PAGEREF_Toc1511152HYPERLINK\l_Toc38395.2、技术措施PAGEREF_Toc383955HYPERLINK\l_Toc324755.3、应急预案PAGEREF_Toc3247562HYPERLINK\l_Toc250665.4、监测监控PAGEREF_Toc2506674HYPERLINK\l_Toc32521第六章劳动力计划PAGEREF_Toc3252181HYPERLINK\l_Toc312916.1、专职安全生产管理人员PAGEREF_Toc3129181HYPERLINK\l_Toc247396.2、特种作业人员PAGEREF_Toc2473981HYPERLINK\l_Toc303026.3、劳动力管理措施PAGEREF_Toc3030281HYPERLINK\l_Toc10121第七章其它保证措施PAGEREF_Toc1012182HYPERLINK\l_Toc54787.1、建立质量管理体系PAGEREF_Toc547882HYPERLINK\l_Toc323577.2、加强质量管理工作PAGEREF_Toc3235782HYPERLINK\l_Toc183247.3、基坑开挖质量保证措施PAGEREF_Toc1832483HYPERLINK\l_Toc193777.4、人员保证措施PAGEREF_Toc1937784HYPERLINK\l_Toc71207.5、设备保证措施PAGEREF_Toc712084HYPERLINK\l_Toc255327.6、材料保证措施PAGEREF_Toc2553284HYPERLINK\l_Toc14862
单篇购买
VIP会员(1亿+VIP文档免费下)

扫码即表示接受《下载须知》

深基坑安全专项施工方案培训讲义

文档大小:

限时特价:扫码查看

• 请登录后再进行扫码购买
• 使用微信/支付宝扫码注册及付费下载,详阅 用户协议 隐私政策
• 如已在其他页面进行付款,请刷新当前页面重试
• 付费购买成功后,此文档可永久免费下载
年会员
99.0
¥199.0

6亿VIP文档任选,共次下载特权。

已优惠

微信/支付宝扫码完成支付,可开具发票

VIP尽享专属权益

VIP文档免费下载

赠送VIP文档免费下载次数

阅读免打扰

去除文档详情页间广告

专属身份标识

尊贵的VIP专属身份标识

高级客服

一对一高级客服服务

多端互通

电脑端/手机端权益通用

手机号注册 用户名注册
我已阅读并接受《用户协议》《隐私政策》
已有账号?立即登录
我已阅读并接受《用户协议》《隐私政策》
已有账号?立即登录
登录
手机号登录 微信扫码登录
微信扫一扫登录 账号密码登录

首次登录需关注“豆柴文库”公众号

新用户注册
VIP会员(1亿+VIP文档免费下)
年会员
99.0
¥199.0

6亿VIP文档任选,共次下载特权。

已优惠

微信/支付宝扫码完成支付,可开具发票

VIP尽享专属权益

VIP文档免费下载

赠送VIP文档免费下载次数

阅读免打扰

去除文档详情页间广告

专属身份标识

尊贵的VIP专属身份标识

高级客服

一对一高级客服服务

多端互通

电脑端/手机端权益通用