您所在位置: 网站首页 / 文档列表 / 资本运营 / 文档详情
资源与运营管理模拟二.doc 立即下载
上传人:海昌****姐淑 上传时间:2024-09-06 格式:DOC 页数:13 大小:119KB 金币:10 举报 版权申诉
预览加载中,请您耐心等待几秒...

资源与运营管理模拟二.doc

资源与运营管理模拟二.doc

预览

免费试读已结束,剩余 3 页请下载文档后查看

10 金币

下载文档

如果您无法下载资料,请参考说明:

1、部分资料下载需要金币,请确保您的账户上有足够的金币

2、已购买过的文档,再次下载不重复扣费

3、资料包下载后请先用软件解压,在使用对应软件打开

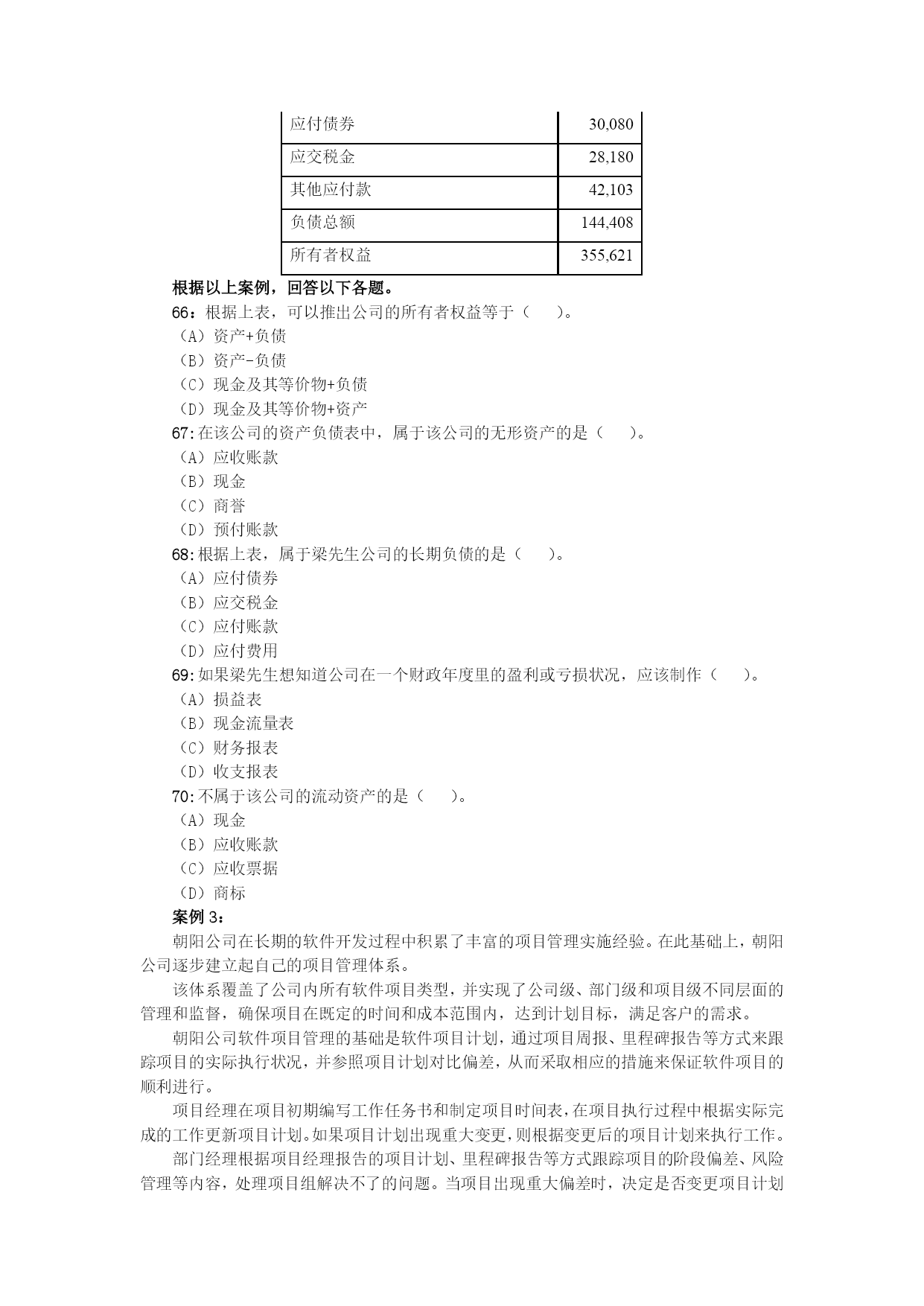
《资源与运营管理》模拟二一、单项选择题(1~60题,每题1分,共60分。请从四个备选答案中选择一个最恰当的答案,将正确答案前的字母填到题目中的括号内,多选、不选或错选均不得分)1:某公司由于主要团队成员的离开导致公司的项目发生了变化,该项目领导者首先要做的事情是()。对项目的计划采取必要的调整批评责任人召开团队会议讨论该变化,以及它将会或者可能对绩效、成本和时间产生怎样的影响对项目进行检查2:除了执行概要、简介、方法和程序外,项目报告还应包括()。收益、建议、附录成果、建议、参考文献成果、建议、附录计划、建议、附录3:头脑风暴法要想取得预期的效果,对参与人员的数量有一定的要求,最合适的范围是()。(A)1-2人(C)15-20人(D)50人以上(B)5-10人4:财务预算的报表有多种形式,不属于财务预算的报表是()。预计资金流量表预计资产负债表预计利润表成本核算表5:关于危险性及其等级划分,说法正确的是()。危险性可划分为三个等级对危险性等级进行划分意义不大各个等级都会造成人员伤亡和系统破坏“会造成人员伤亡和系统损坏,要立即采取防范措施”是危险性等级的第三个级别6:资源有主要资源和辅助资源之分,说法正确的是()。用于核心业务的资源是主要资源,因此辅助资源可有可无在汽车制造方面,车间、土地是主要资源大公司才有主要资源,小公司没有主要资源主要资源和辅助资源并没有明确的界限,在一个业务中是主要资源的在另一个业务中可能是辅助资源7:某公司招聘了一名会计人员,在该员工就职后的前几周,公司应该安排()来帮助他尽快适应工作。项目团队指导伙伴客户助理8:支出(成本)包括三种形式,不属于这三种形式的是()。混合成本资本支出普通成本营业支出9:小赵是一家公司的财务总监,最近打算改进公司的财务预算,()有助于他实现这个目标。忽视新生事物对新生事物或重大变化做出理性判断只利用一种成本计算方法不重视可能会出现的重大变化10:如果一家保险公司今年卖了12,000张人寿保险单,想要预知明年的销量。长期的趋势表明销售量每年增长5%。那么,利用趋势分析法计算,预计明年销售量为()张。11400600126001800011:关于安全边际,说法正确的是()。安全边际等于盈亏临界点的销售量减去现有的销售量安全边际可以表示从现有销量到盈亏临界点还有多大差距安全边际只可以用绝对数表示安全边际越大,说明企业发生亏损的可能性越大12:星盛集团由于年度保险费比预计高,所以每月的保险费比预期的高出25元,这属于()造成的预测逆差。计划外支出销售生产力业务级别的改变企业文化13:造成1000万元以上5000万元以下直接经济损失的事故属于()事故。一般特别重大较大重大14:“运用安全系统工程原理和方法对系统中存在的风险因素进行辨识和分析,判断系统发生事故和职业危险的可能性及其严重程度,为制定防范措施提供科学依据”,体现了预防事故的()原则。个性化评估进行风险评估解决风险的起源提供指导和信息15:在组织中,最清楚某项具体工作的任职资格的人是()。人力资源部门的主管领导人力资源部门的薪酬专员做统筹计划的高级经理做过该工作的人或者该部门的领导16:广义的现金,还包括在途现金和()。资产收益发票银行存款17:传统分类中的管理费用,也可以称为()。决策性可变成本非决策性可变成本决策性固定成本非决策性固定成本18:一家零件生产企业在计算公司成本时,适合使用()成本模式。项目混合总体单位19:小李是一家外贸公司的销售员,他第一天去公司上班会被告知一些事项,除了()。公司的办公区域安排其他员工的详细薪酬情况健康和安全培训公司的规章制度20:关于关注员工发展的途经,说法不正确的是()。不要忽视看上去无关紧要的问题监督员工意味着可以凌驾于新员工之上为员工预留一定的谈话时间清楚地表明员工工作遇到困难时找谁帮助21:盈利现金比率是盈利质量分析的重要指标,关于这一概念,说法正确的是()。在一般情况下,比率越大,企业盈利质量反而低盈利现金比率=经营现金净流量/资本性支出盈利现金比率反映企业当期经营现金净流量是否足以支付资本性支出所需要的现金如果比率小于1,说明本期净利中存在尚未实现现金的收入22:某企业想预测目前市场上产品甲的需求情况,他们通常以需求因素为基础,用公式来预测未来的需求。该企业的这种预测方法称为()。统计需求分析法德尔斐法时间-序列分法析前导指数分析法23:对于产品需求的预测既有定性分析也有定量分析,()属于定性分析方法。季节性分析方法统计需求分析德尔斐法时间-序列
单篇购买
VIP会员(1亿+VIP文档免费下)

扫码即表示接受《下载须知》

资源与运营管理模拟二

文档大小:119KB

限时特价:扫码查看

• 请登录后再进行扫码购买
• 使用微信/支付宝扫码注册及付费下载,详阅 用户协议 隐私政策
• 如已在其他页面进行付款,请刷新当前页面重试
• 付费购买成功后,此文档可永久免费下载
年会员
99.0
¥199.0

6亿VIP文档任选,共次下载特权。

已优惠

微信/支付宝扫码完成支付,可开具发票

VIP尽享专属权益

VIP文档免费下载

赠送VIP文档免费下载次数

阅读免打扰

去除文档详情页间广告

专属身份标识

尊贵的VIP专属身份标识

高级客服

一对一高级客服服务

多端互通

电脑端/手机端权益通用

手机号注册 用户名注册
我已阅读并接受《用户协议》《隐私政策》
已有账号?立即登录
我已阅读并接受《用户协议》《隐私政策》
已有账号?立即登录
登录
手机号登录 微信扫码登录
微信扫一扫登录 账号密码登录

首次登录需关注“豆柴文库”公众号

新用户注册
VIP会员(1亿+VIP文档免费下)
年会员
99.0
¥199.0

6亿VIP文档任选,共次下载特权。

已优惠

微信/支付宝扫码完成支付,可开具发票

VIP尽享专属权益

VIP文档免费下载

赠送VIP文档免费下载次数

阅读免打扰

去除文档详情页间广告

专属身份标识

尊贵的VIP专属身份标识

高级客服

一对一高级客服服务

多端互通

电脑端/手机端权益通用