您所在位置: 网站首页 / 文档列表 / 金属学与金属工艺 / 文档详情
第7单元——金属 B卷.doc 立即下载
上传人:yy****24 上传时间:2024-09-03 格式:DOC 页数:3 大小:46KB 金币:16 举报 版权申诉
预览加载中,请您耐心等待几秒...

第7单元——金属 B卷.doc

第7单元——金属B卷.doc

预览

在线预览结束,喜欢就下载吧,查找使用更方便

16 金币

下载文档

如果您无法下载资料,请参考说明:

1、部分资料下载需要金币,请确保您的账户上有足够的金币

2、已购买过的文档,再次下载不重复扣费

3、资料包下载后请先用软件解压,在使用对应软件打开

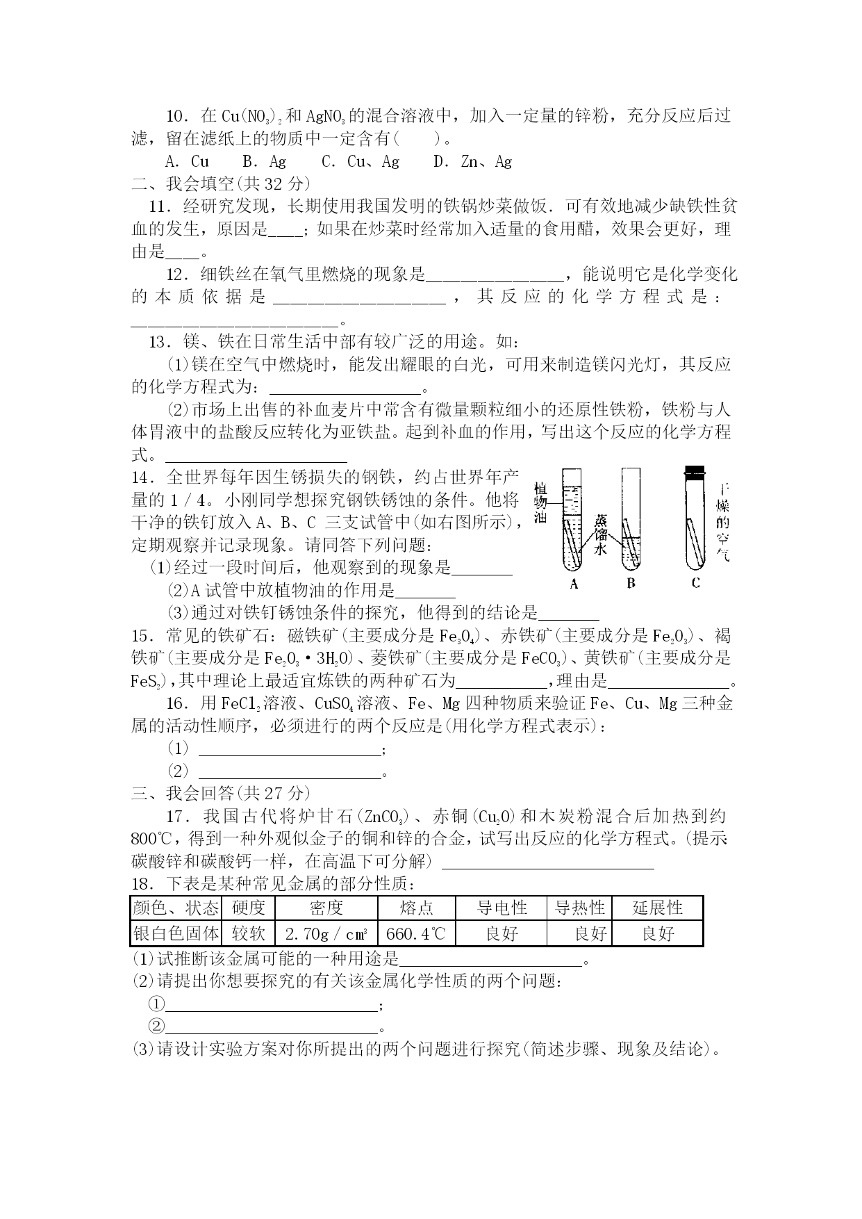
第7单元——金属B卷一、我会选择(共30分,每题只有一个正确答案)1.世界卫生组织把铝确定为食品污染源之一。铝的下列应用必须加以控制的是()。A.用铝合金制门窗B.用铝合金做飞机材料c.用金属铝制装碳酸饮料的易拉罐D.用金属铝制电线2.下列各组金属中,按金属活动性由强到弱顺序排列的是()。A.K、Mg、CuB.Zn、Na、HgC.Fe、Zn、AlD.Mg、Na、Cu3.工业生产中常将两种金属在同一容器中加热使其熔合,冷凝后得到具有金属特性的熔合物——合金。试根据下表所列的金属的熔点和沸点的数据(其他条件均已满足),判断不能制得合金的是()。金属NaKAlCuFe熔点(℃)97.863.666010831535沸点(℃)883774220025952750A.K-Na合金B.K-Fe合金C.Na-Al合金D.Fe-Cu合金4.据报道,全世界每年被锈蚀损耗的钢铁材料,约占全年钢铁产量的1/4。为防止钢铁制品锈蚀,下列措施不正确的是()。A.在车、船表面喷涂油漆B.在铁制品表面镀上一层其他金属C.将使用后的铁锅洗净、擦干D.用碱液将铁制品表面油膜洗净后放置5.纳米材料被誉为2l世纪最有前途的新型材料,许多材料达到纳米(1nm=10-9m)级的大小时,会产生许多让你料想不到的奇特的光、电、磁、热、力和化学等方面的性质。如:将金属制成纳米粉末后就变成了黑色,且不导电,机械强度也大幅度提高。下列说法错误的是()。A.纳米碳虽然质地柔软,但强度却很大B.纳米氧化锌能吸收电磁波C.金黄色的金粉应该属于纳米材料D.在空气中能自燃的铁粉应该属于纳米材料6.为适应火车提速,沪宁线上原有的短轨已全部连接为超长轨。工程技术人员常用如下反应来焊接钢轨间的缝隙:其中还原剂是()。A.FeB.Al203C.Fe203D.Al7.用实验方法比较锌、铜、银的金属活动性,可选用下列试剂中的()。A,盐酸B.硫酸铜溶液C.硝酸锌溶液D.硝酸银溶液8.在下列溶液中分别放入锌片,一段时问后把锌片取出,溶液质量增加的是()A.氯化镁溶液B.盐酸C.硫酸亚铁溶液D.硝酸银溶液9.等质量的锌和铁的样品分别跟足量盐酸反应,得到等质量的氢气,可能的情况是()。A.纯铁、纯锌B.铁中混有钱、锌中混有铜C.纯锌、含杂质的铁(杂质不与盐酸反应)D.纯铁、含杂质的锌(杂质不与盐酸反应)10.在Cu(NO3)2和AgNO3的混合溶液中,加入一定量的锌粉,充分反应后过滤,留在滤纸上的物质中一定含有()。A.CuB.AgC.Cu、AgD.Zn、Ag二、我会填空(共32分)11.经研究发现,长期使用我国发明的铁锅炒菜做饭.可有效地减少缺铁性贫血的发生,原因是____;如果在炒菜时经常加入适量的食用醋,效果会更好,理由是____。12.细铁丝在氧气里燃烧的现象是________________,能说明它是化学变化的本质依据是____________________,其反应的化学方程式是:________________________。13.镁、铁在日常生活中部有较广泛的用途。如:(1)镁在空气中燃烧时,能发出耀眼的白光,可用来制造镁闪光灯,其反应的化学方程式为:____________________。(2)市场上出售的补血麦片中常含有微量颗粒细小的还原性铁粉,铁粉与人体胃液中的盐酸反应转化为亚铁盐。起到补血的作用,写出这个反应的化学方程式。________________________14.全世界每年因生锈损失的钢铁,约占世界年产量的1/4。小刚同学想探究钢铁锈蚀的条件。他将干净的铁钉放入A、B、C三支试管中(如右图所示),定期观察并记录现象。请同答下列问题:(1)经过一段时间后,他观察到的现象是________(2)A试管中放植物油的作用是________(3)通过对铁钉锈蚀条件的探究,他得到的结论是________15.常见的铁矿石:磁铁矿(主要成分是Fe304)、赤铁矿(主要成分是Fe203)、褐铁矿(主要成分是Fe203·3H2O)、菱铁矿(主要成分是FeCO3)、黄铁矿(主要成分是FeS2),其中理论上最适宜炼铁的两种矿石为____________,理由是________________。16.用FeCl2溶液、CuS04溶液、Fe、Mg四种物质来验证Fe、Cu、Mg三种金属的活动性顺序,必须进行的两个反应是(用化学方程式表示):(1)________________________;(2)________________________。三、我会回答(共27分)17.我国古代将炉甘石(ZnC03)、赤铜(Cu20)和木炭粉混合后加热到约800℃,得到一种外观似金子的铜和锌的合金,试写出反应的化
单篇购买
VIP会员(1亿+VIP文档免费下)

扫码即表示接受《下载须知》

第7单元——金属 B卷

文档大小:46KB

限时特价:扫码查看

• 请登录后再进行扫码购买
• 使用微信/支付宝扫码注册及付费下载,详阅 用户协议 隐私政策
• 如已在其他页面进行付款,请刷新当前页面重试
• 付费购买成功后,此文档可永久免费下载
年会员
99.0
¥199.0

6亿VIP文档任选,共次下载特权。

已优惠

微信/支付宝扫码完成支付,可开具发票

VIP尽享专属权益

VIP文档免费下载

赠送VIP文档免费下载次数

阅读免打扰

去除文档详情页间广告

专属身份标识

尊贵的VIP专属身份标识

高级客服

一对一高级客服服务

多端互通

电脑端/手机端权益通用

手机号注册 用户名注册
我已阅读并接受《用户协议》《隐私政策》
已有账号?立即登录
我已阅读并接受《用户协议》《隐私政策》
已有账号?立即登录
登录
手机号登录 微信扫码登录
微信扫一扫登录 账号密码登录

首次登录需关注“豆柴文库”公众号

新用户注册
VIP会员(1亿+VIP文档免费下)
年会员
99.0
¥199.0

6亿VIP文档任选,共次下载特权。

已优惠

微信/支付宝扫码完成支付,可开具发票

VIP尽享专属权益

VIP文档免费下载

赠送VIP文档免费下载次数

阅读免打扰

去除文档详情页间广告

专属身份标识

尊贵的VIP专属身份标识

高级客服

一对一高级客服服务

多端互通

电脑端/手机端权益通用