您所在位置: 网站首页 / 文档列表 / 交通运输 / 文档详情
练习三价格、运输、保险.docx 立即下载
上传人:努力****南绿 上传时间:2024-09-04 格式:DOCX 页数:6 大小: 金币:10 举报 版权申诉
预览加载中,请您耐心等待几秒...

练习三价格、运输、保险.docx

练习三价格、运输、保险.docx

预览

在线预览结束,喜欢就下载吧,查找使用更方便

10 金币

下载文档

如果您无法下载资料,请参考说明:

1、部分资料下载需要金币,请确保您的账户上有足够的金币

2、已购买过的文档,再次下载不重复扣费

3、资料包下载后请先用软件解压,在使用对应软件打开

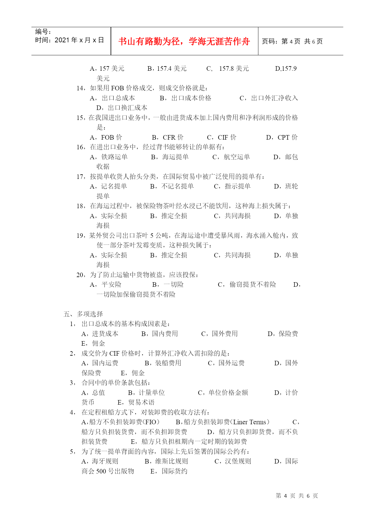
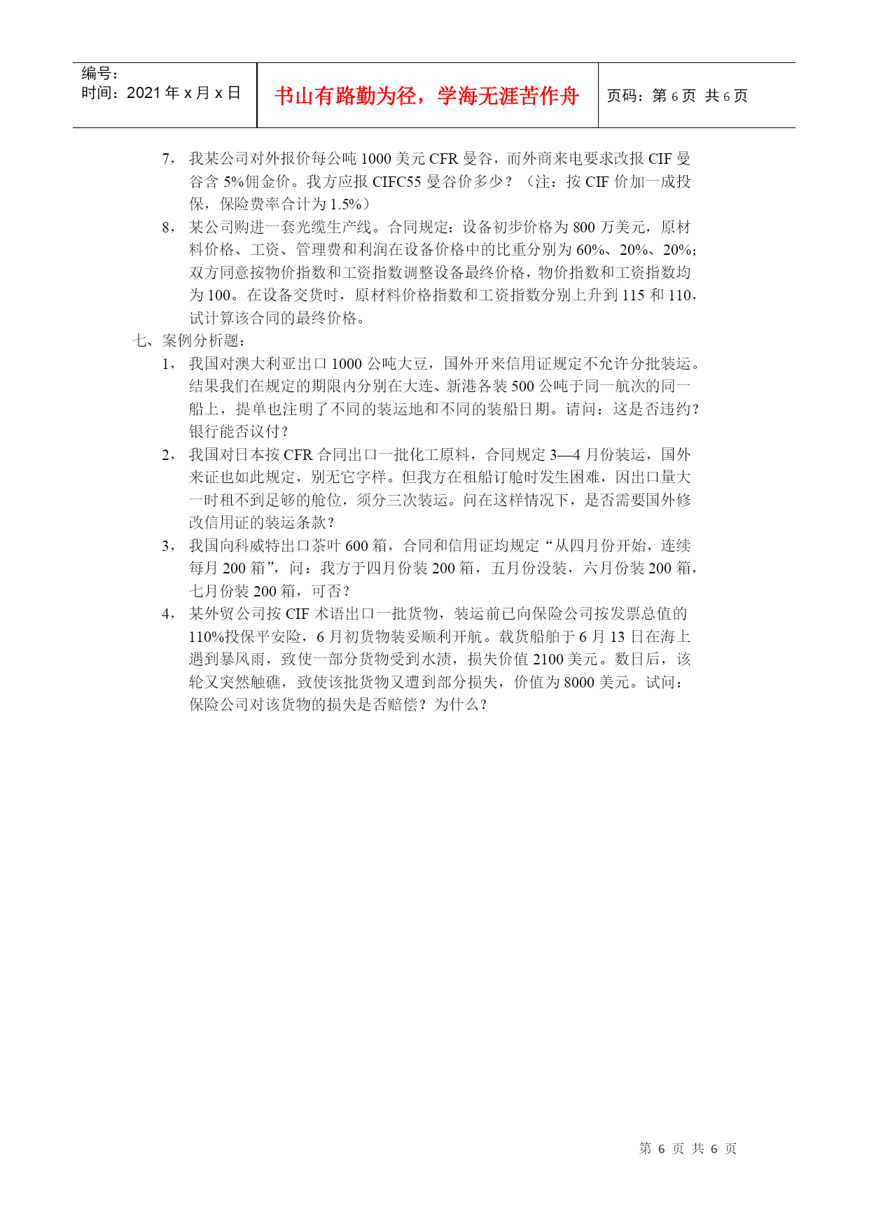
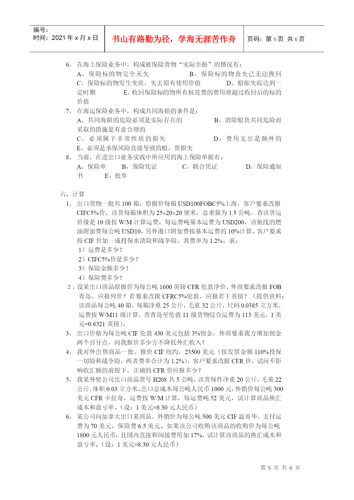
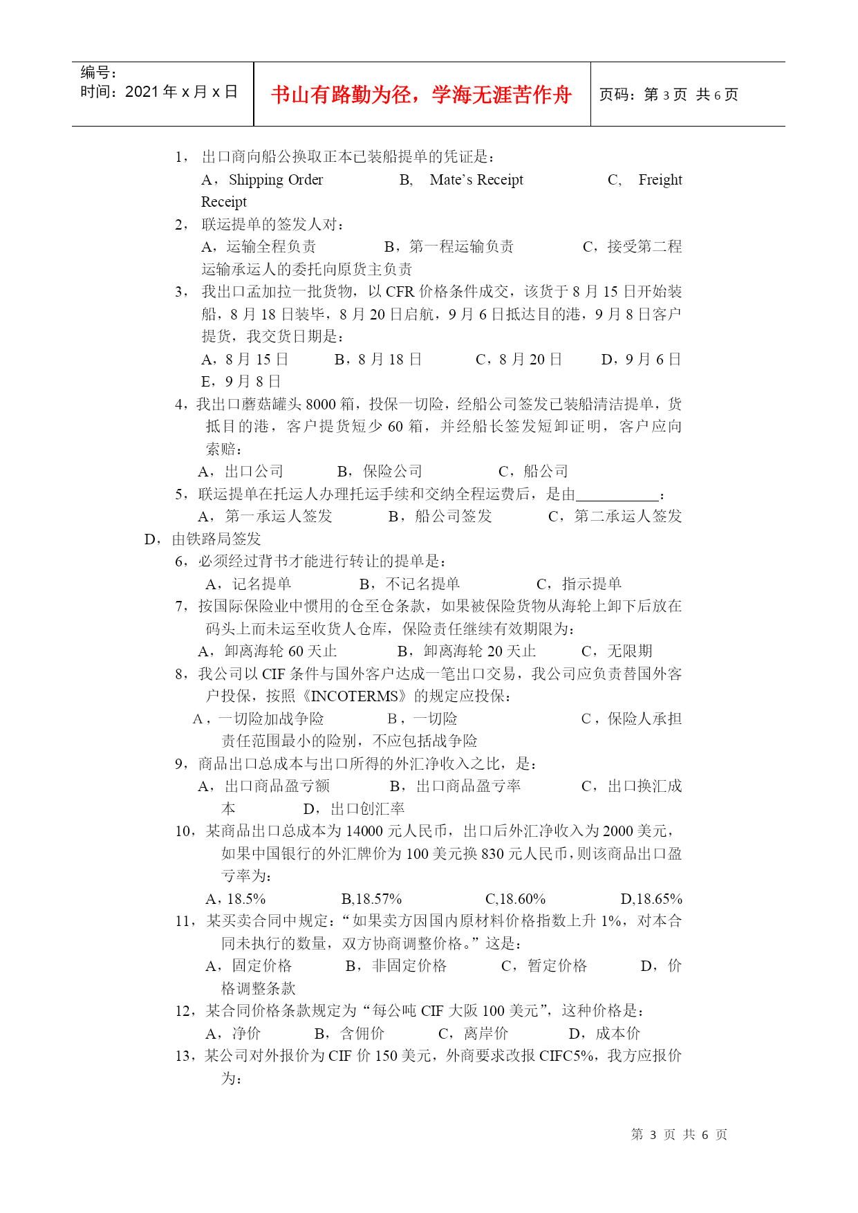
编号:时间:2021年x月x日书山有路勤为径,学海无涯苦作舟页码:第PAGE6页共NUMPAGES6页第PAGE\*MERGEFORMAT6页共NUMPAGES\*MERGEFORMAT6页练习三价格、运输、保险名词解释清洁已装船提单2,共同海损3,推定全损4,仓至仓条款5,暗佣填空1,航空运单与海运提单不同,前者不是,不能,也不能;而后者是,能,也能。2,国际海运班轮运费计算标准有、、、、、。3,提单按收货人抬头分类,可分为、、提单三种。4,海运提单的性质和作用是、、。5,我出口东非某商品1000箱,每箱毛重30公斤,体积40cm30cm30cm,经查运价表,该货运费计算标准为M/W,每运费吨为480港元,我应付运费共港元。6,来证对海运提单要求作空白抬头、空白背书,则提单收货人一栏应填,经后可转让他人,这种提单称为提单,也称为提单。7,投保人在投保一切险之后,还可根据需要加保险。8,CIC中的FPA、WA、AR分别与ICC新条款中的、、内容相似。9,在保险业务中,对部分损失,从其性质来分,可分为和。10,陆上运输货物保险的险别可分为和两种。11,保险公司对陆运险的承保范围大致相当于海运货物保险中的。12,航空运输货物保险分为和。13,根据陆运货物保险的责任起讫期限,如保险货物未到达目的地仓库或储存处所,则被保险货物到达最后卸载的车站后,保险责任以天为限。14,根据航空货物保险的责任起讫期限,如保险货物未到达目的地仓库或储存处所,则被保险货物在最后卸货地卸离飞机后,保险责任以天为限。15,邮包保险包括和两种基本险别。是非判断1,提单日期是说明装船开始的日期。2,合同规定“ShipmentduringOct.”是指十月底以前的任何时间都可以装运。3,国外客户向我定货时,要求在合同中规定“选择港:伦敦/鹿特丹/墨尔本”的条款,我方可以同意,因为这是国际上的习惯做法。4,所谓“仓至仓条款”就是指船公司负责将货物从装运地发货人的仓库运送到目的地收货人的仓库的运输条款。5,“空白抬头、空白背书”的提单是指既不填写收货人,又不须背书的提单。6,海运提单、航空运单、铁路运单都是物权凭证,都可以通过背书转让。7,如合同中规定装运条款为“2001年7/8月装运”,那么我出口公司必须将货物于七、八月两个月内,每月各装一批。8,水渍险的责任范围是除平安险责任范围以内的全部责任外,还包括由于暴风、巨浪等自然灾害引起的部分损失。9,出口货物一批,投保水渍险,途中遇到暴雨,使该批货物遭受一定损失,因此保险公司应负责赔偿这批损失。10,玻璃为易碎商品,出口投保险别应为破碎险加战争险。11,船舶航行中遇暴风雨并搁浅,为使船舶起浮,将舱面上整批钢板抛入海中,该批钢板属于部分损失。12,出口方面,中国人民保险公司承保出口货物的保险金额一般按CIF价加百分之十计算。13,一批货物经海运至伊拉克某港口,投保了一切险加战争险。载货货轮驶目的港后,因无泊位,将货物卸至驳船上。在驳船驶回码头途中,不幸被伊朗飞机炸沉。因货物已卸离载货轮船,这笔损失保险公司不负赔偿责任。14,出口陶瓷商品,因其在运输途中容易破碎,所以在投保一切险的基础上,还应加保破碎险。15,伦敦保险协会制定的《协会货物条款》中的A险、B险、C险依次取代原来的FPA、WPA、AR。16,在国际贸易中,向保险公司投保一切险后,在运输途中由于任何外来原因所造成的一切货损,均可向保险公司索赔。17,在出口业务中,保险单日期不能迟于提单日期。18,当出口换汇成本低于外汇牌价时,出口企业就有人民币盈利。19,佣金的支付要根据中间商提供服务的性质和内容而定,可以在达成交易时支付,也可在卖方收到货款后支付。20,在班轮运费中包括装卸费,船货双方不计滯期费和速遣费。21,《跟单信用证统一惯例》规定,除非信用证另有规定,允许分批和转船。22,《跟单信用证统一惯例》规定,在分批装运中任何一批未按规定装运,则本批及以后各批均告失效。23,单项选择出口商向船公换取正本已装船提单的凭证是:A,ShippingOrderB,Mate’sReceiptC,FreightReceipt联运提单的签发人对:A,运输全程负责B,第一程运输负责C,接受第二程运输承运人的委托向原货主负责我出口孟加拉一批货物,以CFR价格条件成交,该货于8月15日开始装船,8月18日装毕,8月20日启航,9月6日抵达目的港,9月8日客户提货,我交货日期是:A,8月15日B,8月18日C,8月20日D,9月6日E,9月8日4,我出口蘑菇罐头8000箱,投保一切险,经船公司签发已装船清洁提单,货抵目的港,客户提货短
单篇购买
VIP会员(1亿+VIP文档免费下)

扫码即表示接受《下载须知》

练习三价格、运输、保险

文档大小:

限时特价:扫码查看

• 请登录后再进行扫码购买
• 使用微信/支付宝扫码注册及付费下载,详阅 用户协议 隐私政策
• 如已在其他页面进行付款,请刷新当前页面重试
• 付费购买成功后,此文档可永久免费下载
年会员
99.0
¥199.0

6亿VIP文档任选,共次下载特权。

已优惠

微信/支付宝扫码完成支付,可开具发票

VIP尽享专属权益

VIP文档免费下载

赠送VIP文档免费下载次数

阅读免打扰

去除文档详情页间广告

专属身份标识

尊贵的VIP专属身份标识

高级客服

一对一高级客服服务

多端互通

电脑端/手机端权益通用

手机号注册 用户名注册
我已阅读并接受《用户协议》《隐私政策》
已有账号?立即登录
我已阅读并接受《用户协议》《隐私政策》
已有账号?立即登录
登录
手机号登录 微信扫码登录
微信扫一扫登录 账号密码登录

首次登录需关注“豆柴文库”公众号

新用户注册
VIP会员(1亿+VIP文档免费下)
年会员
99.0
¥199.0

6亿VIP文档任选,共次下载特权。

已优惠

微信/支付宝扫码完成支付,可开具发票

VIP尽享专属权益

VIP文档免费下载

赠送VIP文档免费下载次数

阅读免打扰

去除文档详情页间广告

专属身份标识

尊贵的VIP专属身份标识

高级客服

一对一高级客服服务

多端互通

电脑端/手机端权益通用