您所在位置: 网站首页 / 文档列表 / 课程设计 / 文档详情
教学讲义首页.doc 立即下载
上传人:yy****24 上传时间:2024-09-05 格式:DOC 页数:14 大小:100KB 金币:18 举报 版权申诉
预览加载中,请您耐心等待几秒...

教学讲义首页.doc

教学讲义首页.doc

预览

免费试读已结束,剩余 4 页请下载文档后查看

18 金币

下载文档

如果您无法下载资料,请参考说明:

1、部分资料下载需要金币,请确保您的账户上有足够的金币

2、已购买过的文档,再次下载不重复扣费

3、资料包下载后请先用软件解压,在使用对应软件打开

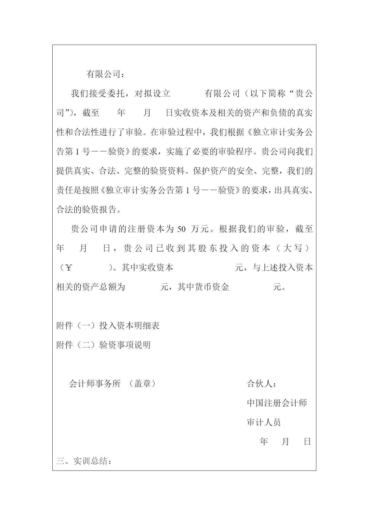
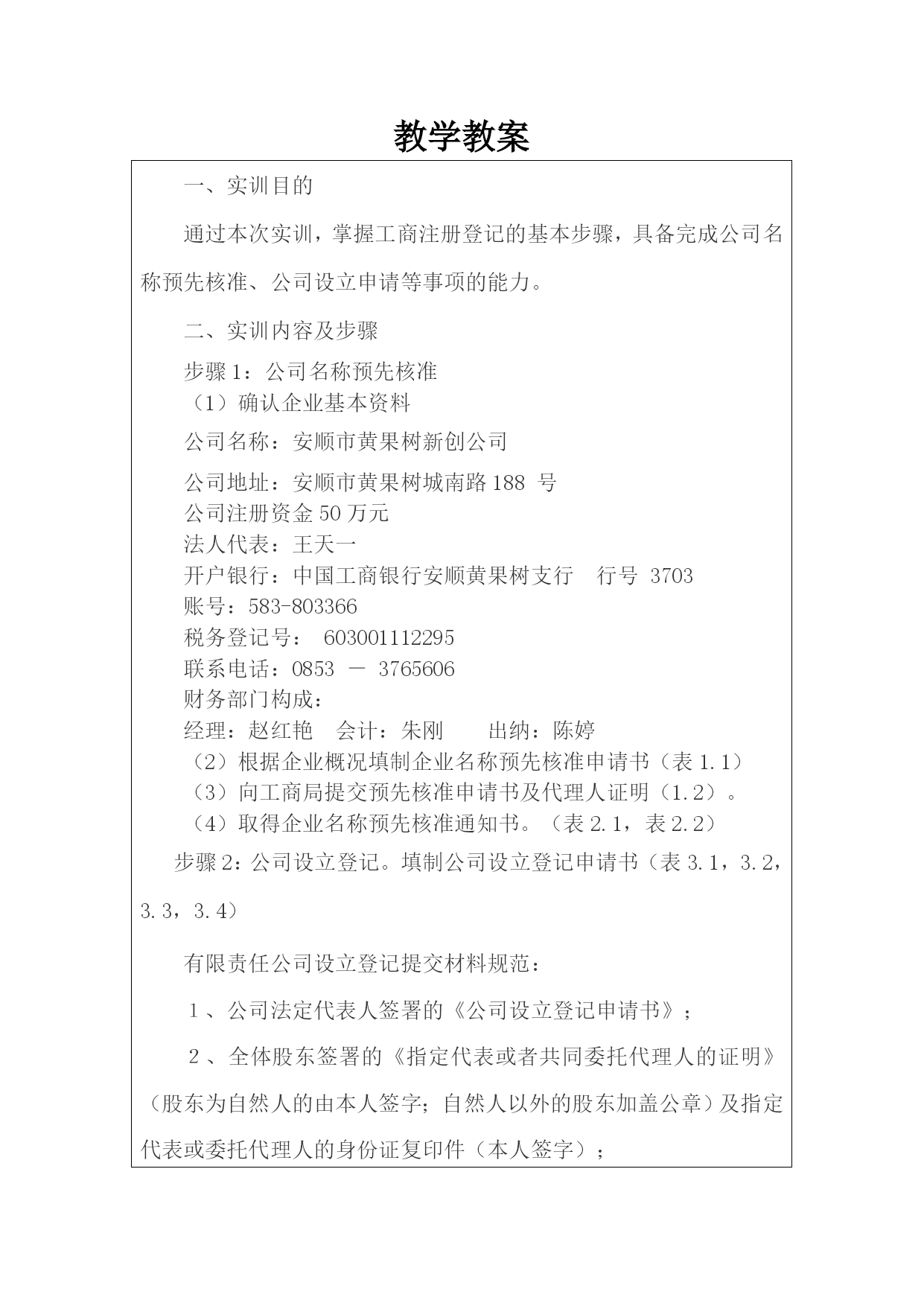
教学讲义首页课程名称企业登记注册班级09高职电一09高职电二教学时间2010年12月21日第17周星期一第1-4课时实训项目工商注册登记课型实训教学目标能力目标:具备工商登记表格填制及流程实现的能力知识目标:掌握工商注册登记的基本步骤课堂教学设计:1、教学步骤:(1)实训讲解(2)角色模拟实操(3)实训总结2、重点、难点重点:公司设立登记难点:公司设立登记3、教学方法和手段情景模拟,角色扮演,分析讨论4、参考资料《企业注册登记岗位职业技能训练》5、布置作业备注:课堂教学设计应包括:1、教学步骤;2、重点、难点;3、教学方法和手段;4、参考资料;5、布置作业教学教案一、实训目的通过本次实训,掌握工商注册登记的基本步骤,具备完成公司名称预先核准、公司设立申请等事项的能力。二、实训内容及步骤步骤1:公司名称预先核准(1)确认企业基本资料公司名称:安顺市黄果树新创公司公司地址:安顺市黄果树城南路188号公司注册资金50万元法人代表:王天一开户银行:中国工商银行安顺黄果树支行行号3703账号:583-803366税务登记号:603001112295联系电话:0853-3765606财务部门构成:经理:赵红艳会计:朱刚出纳:陈婷(2)根据企业概况填制企业名称预先核准申请书(表1.1)(3)向工商局提交预先核准申请书及代理人证明(1.2)。(4)取得企业名称预先核准通知书。(表2.1,表2.2)步骤2:公司设立登记。填制公司设立登记申请书(表3.1,3.2,3.3,3.4)有限责任公司设立登记提交材料规范:1、公司法定代表人签署的《公司设立登记申请书》;2、全体股东签署的《指定代表或者共同委托代理人的证明》(股东为自然人的由本人签字;自然人以外的股东加盖公章)及指定代表或委托代理人的身份证复印件(本人签字);应标明具体委托事项、被委托人的权限、委托期限。3、全体股东签署的公司章程(股东为自然人的由本人签字;自然人以外的股东加盖公章);4、股东的主体资格证明或者自然人身份证明复印件;股东为企业的,提交营业执照副本复印件;股东为事业法人的,提交事业法人登记证书复印件;股东人为社团法人的,提交社团法人登记证复印件;股东为民办非企业单位的,提交民办非企业单位证书复印件;股东为自然人的,提交身份证复印件。5、依法设立的验资机构出具的验资证明;6、股东首次出资是非货币财产的,提交已办理财产权转移手续的证明文件;7、董事、监事和经理的任职文件及身份证明复印件;依据《公司法》和公司章程的规定和程序,提交股东会决议、董事会决议或其他相关材料。股东会决议由股东签署(股东为自然人的由本人签字;自然人以外的股东加盖公章),董事会决议由董事签字。8、法定代表人任职文件及身份证明复印件;根据《公司法》和公司章程的规定和程序,提交股东会决议、董事会决议或其他相关材料。股东会决议由股东签署(股东为自然人的由本人签字;自然人以外的股东加盖公章),董事会决议由董事签字。9、住所使用证明;住所用途应与其规划用途相符。自有房产提交房屋产权证复印件(有关房屋未取得房屋产权证的,提交房地产管理部门的权属证明或《建筑工程规划验收合格证》、购房合同及派出所编定门牌的证明复印件);租赁房屋提交经区(县级市)国土房管局备案的租赁协议复印件。住所位于专业市场内的,提交租赁协议、市场登记证、出租方营业执照副本复印件;住所位于区(县级市)级以上政府批准设立的工业园、科技园内的,提交租赁协议复印件和园区管委会出具的场地证明文件;住所为《关于整治无证照生产经营场所若干问题的意见》(穗府办[2007]41号)第四条规定的临时生产经营场所的,还需提交所在镇政府(街道办事处)出具的《临时生产经营场所使用证明》。10、《企业名称预先核准通知书》;11、法律、行政法规和国务院决定规定设立有限责任公司必须报经批准的,提交有关的批准文件或者许可证书复印件;12、公司申请登记的经营范围中有法律、行政法规和国务院决定规定必须在登记前报经批准的项目,提交有关的批准文件或者许可证书复印件或许可证明。注:依照《公司法》、《公司登记管理条例》设立的除一人有限责任公司和国有独资公司以外的有限责任公司申请设立登记适用本规范。以上各项未注明提交复印件的,应当提交原件;提交的复印件均需持原件到登记部门核对,不能提交原件的(身份证、计生证、许可证等除外),应当注明“与原件一致”并由股东加盖公章或签字。步骤3:订立公司章程_____________有限责任公司章程第一章总则第一条依据《中华人民共和国公司法》(以下简称《公司法》及其他有关法律、行政法规的规定,由_____出资设立“______有
单篇购买
VIP会员(1亿+VIP文档免费下)

扫码即表示接受《下载须知》

教学讲义首页

文档大小:100KB

限时特价:扫码查看

• 请登录后再进行扫码购买
• 使用微信/支付宝扫码注册及付费下载,详阅 用户协议 隐私政策
• 如已在其他页面进行付款,请刷新当前页面重试
• 付费购买成功后,此文档可永久免费下载
年会员
99.0
¥199.0

6亿VIP文档任选,共次下载特权。

已优惠

微信/支付宝扫码完成支付,可开具发票

VIP尽享专属权益

VIP文档免费下载

赠送VIP文档免费下载次数

阅读免打扰

去除文档详情页间广告

专属身份标识

尊贵的VIP专属身份标识

高级客服

一对一高级客服服务

多端互通

电脑端/手机端权益通用

手机号注册 用户名注册
我已阅读并接受《用户协议》《隐私政策》
已有账号?立即登录
我已阅读并接受《用户协议》《隐私政策》
已有账号?立即登录
登录
手机号登录 微信扫码登录
微信扫一扫登录 账号密码登录

首次登录需关注“豆柴文库”公众号

新用户注册
VIP会员(1亿+VIP文档免费下)
年会员
99.0
¥199.0

6亿VIP文档任选,共次下载特权。

已优惠

微信/支付宝扫码完成支付,可开具发票

VIP尽享专属权益

VIP文档免费下载

赠送VIP文档免费下载次数

阅读免打扰

去除文档详情页间广告

专属身份标识

尊贵的VIP专属身份标识

高级客服

一对一高级客服服务

多端互通

电脑端/手机端权益通用