您所在位置: 网站首页 / 文档列表 / 交通 / 文档详情
基于的交通灯设计(完整资料).doc 立即下载
上传人:天马****23 上传时间:2024-09-08 格式:DOC 页数:57 大小:8.9MB 金币:10 举报 版权申诉
预览加载中,请您耐心等待几秒...

基于的交通灯设计(完整资料).doc

基于的交通灯设计(完整资料).doc

预览

免费试读已结束,剩余 47 页请下载文档后查看

10 金币

下载文档

如果您无法下载资料,请参考说明:

1、部分资料下载需要金币,请确保您的账户上有足够的金币

2、已购买过的文档,再次下载不重复扣费

3、资料包下载后请先用软件解压,在使用对应软件打开

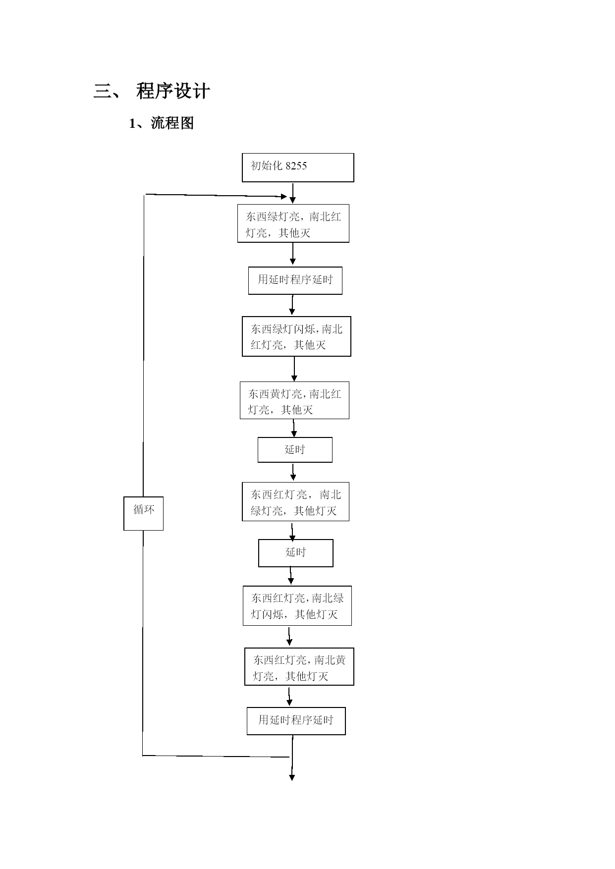
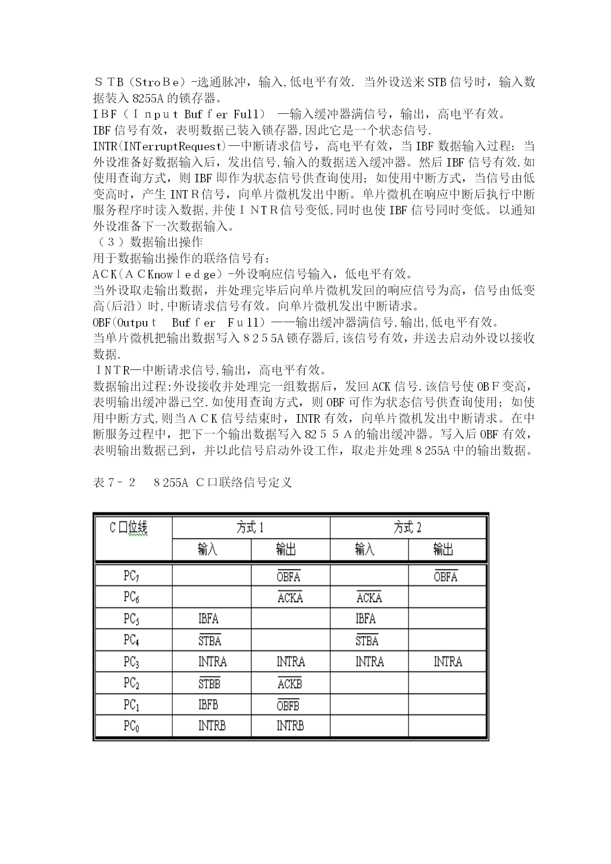
基于的交通灯设计(完整资料)(可以直接使用,可编辑优秀版资料,欢迎下载)《微型计算机原理与应用》课程设计报告班级学生姓名联系电话学号完成日期2013。12.30指导老师目录一、概述1。题目2.需求分析3.设计要求二、设计过程1。设计过程简单分析2.硬件原理3.8255芯片资料三、程序设计1.流程图2.程序代码四、总结附录概述1、题目:基于8086的交通灯设计2、需求分析:随着电子技术的发展,计算机在现代科学技术的发展中起着越来越重要的作用.多媒体技术、网络技术、智能信息处理技术、自适用控制技术、数据挖掘与处理技术等都离不开计算机.本课程设计是基于微机原理与接口技术的简单应用。运用所学的微机原理和接口技术知识完成交通灯系统.通过硬件与软件的结合,用我们刚刚学过的汇编语言编写程序模拟分析了现代城市交通控制与管理问题的现状,结合交通的实际情况阐述了交通灯控制系统的工作原理,给出了一种简单实用的交通灯控制系统的硬件、软件电路设计方案。该系统适用于单主干道的十字路口。现假定其主干道为东西方向,次干道为南北方向。3、设计要求这次课程设计的题目是交通灯控制器的设计与实现,主要是模拟十字路口的红绿灯,如图1-1所示。交通灯控制器的设计与实现主要是通过编写汇编语言程序利用8255A的A口灯的亮与灭进行控制。首先,要了解的是8255A是如何工作的,包括它的A口、B口、C口和控制端口是如何写数据的,还包括芯片的初始化等。由于只有16个发光二极管,所以还得弄清楚是每个发光二极管所代表的灯的颜色及方向.最后要在实验室通过一个软件进行调试,调试通过后即可看到设计的结果。要求:图1-1十字路口交通灯设计过程1、设计过程简单分析红,黄,绿灯可分别接在8255的A口上,灯的亮灭可直接由8255输出0,1控制。延时及闪烁由软件编程实现。2、硬件原理设计电路如下:由上述电路容易知道红,黄,绿灯分别接在8255的A口上,端口A地址为8000H,可以通过控制8255端口A输出的高低电平来控制灯的亮灭,灯的闪烁和延时可直接通过软件的延时程序解决,这样可以大大简化电路的设计.3、主要芯片资料8255介绍8255的内部结构8255A是一个40引脚的双列直插式集成电路芯片按功能可把8255A分为三个逻辑电路部分,即:口电路、总线接口电路和控制逻辑电路.(1)口电路8255A共有三个8位口,其中A口和B口是单纯的数据口,供数据I/O使用。而C口则既可以作数据口,又可以作控制口使用,用于实现A口和B口的控制功能。数据传送中A口所需的控制信号由C口高位部分(PC7~PC4)提供,因此把A口和C口高位部分合在一起称之为A组;同样理由把B口和C口低位部分(PC3~PC0)合在一起称之为B组.(2)总线接口电路总线接口电路用于实现8255A和单片微机的信号连接.其中包括:(a)数据总线缓冲器数据总线缓冲器为8位双向三态缓冲器,可直接和80C51的数据线相连,与I/O操作有关的数据、控制字和状态信息都是通过该缓冲器进行传送.(b)读/写控制逻辑与读写有关的控制信号有CS—片选信号(低电平有效)RD—读信号(低电平有效)WR—写信号(低电平有效)A0、A1—端口选择信号.8255A共有四个可寻址的端口(即A口、B口、C口和控制寄存器),用二位地址编码即可实现选择。参见下表。RESET-复位信号(高电平有效).复位之后,控制寄存器清除,各端口被置为输入方式。读写控制逻辑用于实现8255A的硬件管理:芯片的选择,口的寻址以及规定各端口和单片微机之间的数据传送方向。(c)控制逻辑电路控制逻辑电路包括A组控制和B组控制,合在一起构成8位控制寄存器。用于存放各口的工作方式控制字8255A工作方式及数据I/O操作(1)8255A的工作方式8255A共有三种工作方式,即方式0、方式1、方式2.(a)方式0基本输入/输出方式方式0下,可供使用的是两个8位口(A口和B口)及两个4位口(C口高4位部分和低4位部分)。四个口可以是输入和输出的任何组合。方式0适用于无条件数据传送,也可以把C口的某一位作为状态位,实现查询方式的数据传送.(b)方式1选通输入/输出方式A口和B口分别用于数据的输入/输出.而C口则作为数据传送的联络信号。具体定义见表7–2.可见A口和B口的联络信号都是三个,如果A或B只有一个口按方式1使用,则剩下的另外13位口线仍然可按方式0使用。如果两个口都按方式1使用,则还剩下2位口线,这两位口线仍然可以进行位状态的输入输出。方式1适用于查询或中断方式的数据输入/输出.(c)方式2双向数据
单篇购买
VIP会员(1亿+VIP文档免费下)

扫码即表示接受《下载须知》

基于的交通灯设计(完整资料)

文档大小:8.9MB

限时特价:扫码查看

• 请登录后再进行扫码购买
• 使用微信/支付宝扫码注册及付费下载,详阅 用户协议 隐私政策
• 如已在其他页面进行付款,请刷新当前页面重试
• 付费购买成功后,此文档可永久免费下载
年会员
99.0
¥199.0

6亿VIP文档任选,共次下载特权。

已优惠

微信/支付宝扫码完成支付,可开具发票

VIP尽享专属权益

VIP文档免费下载

赠送VIP文档免费下载次数

阅读免打扰

去除文档详情页间广告

专属身份标识

尊贵的VIP专属身份标识

高级客服

一对一高级客服服务

多端互通

电脑端/手机端权益通用

手机号注册 用户名注册
我已阅读并接受《用户协议》《隐私政策》
已有账号?立即登录
我已阅读并接受《用户协议》《隐私政策》
已有账号?立即登录
登录
手机号登录 微信扫码登录
微信扫一扫登录 账号密码登录

首次登录需关注“豆柴文库”公众号

新用户注册
VIP会员(1亿+VIP文档免费下)
年会员
99.0
¥199.0

6亿VIP文档任选,共次下载特权。

已优惠

微信/支付宝扫码完成支付,可开具发票

VIP尽享专属权益

VIP文档免费下载

赠送VIP文档免费下载次数

阅读免打扰

去除文档详情页间广告

专属身份标识

尊贵的VIP专属身份标识

高级客服

一对一高级客服服务

多端互通

电脑端/手机端权益通用