您所在位置: 网站首页 / 文档列表 / 室内分布 / 文档详情
酒店无线解决方案3890567790.docx 立即下载
上传人:佳晨****ng 上传时间:2024-09-04 格式:DOCX 页数:18 大小: 金币:10 举报 版权申诉
预览加载中,请您耐心等待几秒...

酒店无线解决方案3890567790.docx

酒店无线解决方案3890567790.docx

预览

免费试读已结束,剩余 8 页请下载文档后查看

10 金币

下载文档

如果您无法下载资料,请参考说明:

1、部分资料下载需要金币,请确保您的账户上有足够的金币

2、已购买过的文档,再次下载不重复扣费

3、资料包下载后请先用软件解压,在使用对应软件打开

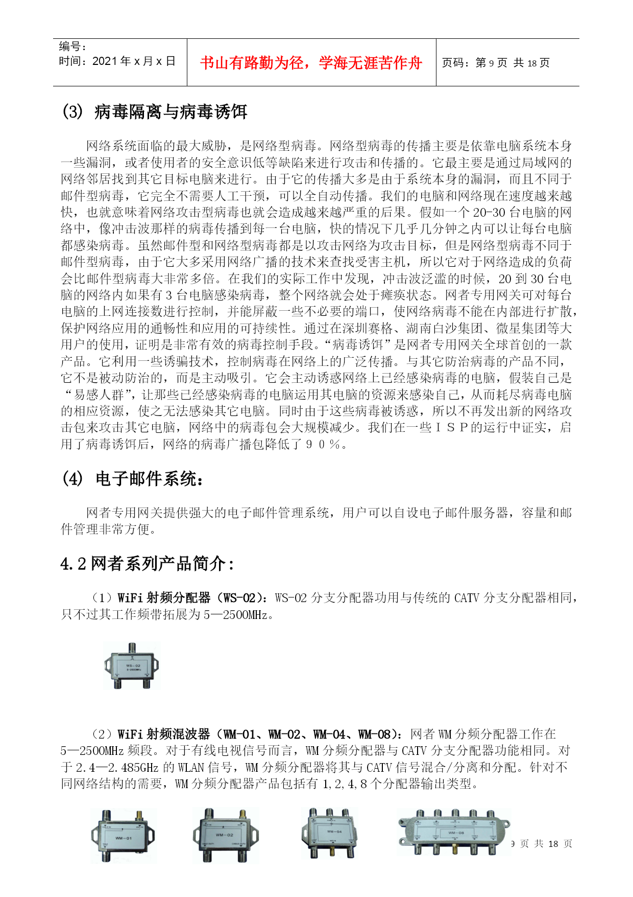
编号:时间:2021年x月x日书山有路勤为径,学海无涯苦作舟页码:第PAGE18页共NUMPAGES18页第PAGE\*MERGEFORMAT18页共NUMPAGES\*MERGEFORMAT18页酒店无线解决方案书目录TOC\o"1-3"\h\z\uHYPERLINK\l"_Toc223519595"1.背景及需求分析PAGEREF_Toc223519595\h3HYPERLINK\l"_Toc223519596"2.设计原则PAGEREF_Toc223519596\h3HYPERLINK\l"_Toc223519597"3.方案设计PAGEREF_Toc223519597\h4HYPERLINK\l"_Toc223519598"3.1系统目标PAGEREF_Toc223519598\h4HYPERLINK\l"_Toc223519599"3.2方案原理PAGEREF_Toc223519599\h4HYPERLINK\l"_Toc223519600"3.3方案简介PAGEREF_Toc223519600\h5HYPERLINK\l"_Toc223519601"酒店系统结构图:PAGEREF_Toc223519601\h6HYPERLINK\l"_Toc223519602"酒店结构布线图:PAGEREF_Toc223519602\h6HYPERLINK\l"_Toc223519603"酒店单层结构布线图:PAGEREF_Toc223519603\h6HYPERLINK\l"_Toc223519604"3.4方案说明:PAGEREF_Toc223519604\h7HYPERLINK\l"_Toc223519605"3.5工程实施简便PAGEREF_Toc223519605\h7HYPERLINK\l"_Toc223519606"4.产品简介PAGEREF_Toc223519606\h8HYPERLINK\l"_Toc223519607"4.1网者专用网关功能介绍:PAGEREF_Toc223519607\h8HYPERLINK\l"_Toc223519608"(1)上网行为管理PAGEREF_Toc223519608\h8HYPERLINK\l"_Toc223519609"(2)内部网络的安全隔离PAGEREF_Toc223519609\h8HYPERLINK\l"_Toc223519610"(3)病毒隔离与病毒诱饵PAGEREF_Toc223519610\h8HYPERLINK\l"_Toc223519611"(4)电子邮件系统:PAGEREF_Toc223519611\h9HYPERLINK\l"_Toc223519612"4.2网者系列产品简介:PAGEREF_Toc223519612\h9HYPERLINK\l"_Toc223519613"5.实际案例PAGEREF_Toc223519613\h11HYPERLINK\l"_Toc223519614"1.深圳雅枫连锁酒店PAGEREF_Toc223519614\h11HYPERLINK\l"_Toc223519615"2.上海吉林招待所PAGEREF_Toc223519615\h12HYPERLINK\l"_Toc223519616"3.富阳大酒店PAGEREF_Toc223519616\h14HYPERLINK\l"_Toc223519617"4.台湾城市商旅PAGEREF_Toc223519617\h15HYPERLINK\l"_Toc223519618"6.方案特点说明PAGEREF_Toc223519618\h15HYPERLINK\l"_Toc223519619"1、技术标准:PAGEREF_Toc223519619\h15HYPERLINK\l"_Toc223519620"2、行业和国家标准:PAGEREF_Toc223519620\h16HYPERLINK\l"_Toc223519621"附件一:CATV信号电平计算方法PAGEREF_Toc223519621\h16HYPERLINK\l"_Toc223519622"附件二:WLAN信号电
单篇购买
VIP会员(1亿+VIP文档免费下)

扫码即表示接受《下载须知》

酒店无线解决方案3890567790

文档大小:

限时特价:扫码查看

• 请登录后再进行扫码购买
• 使用微信/支付宝扫码注册及付费下载,详阅 用户协议 隐私政策
• 如已在其他页面进行付款,请刷新当前页面重试
• 付费购买成功后,此文档可永久免费下载
年会员
99.0
¥199.0

6亿VIP文档任选,共次下载特权。

已优惠

微信/支付宝扫码完成支付,可开具发票

VIP尽享专属权益

VIP文档免费下载

赠送VIP文档免费下载次数

阅读免打扰

去除文档详情页间广告

专属身份标识

尊贵的VIP专属身份标识

高级客服

一对一高级客服服务

多端互通

电脑端/手机端权益通用

手机号注册 用户名注册
我已阅读并接受《用户协议》《隐私政策》
已有账号?立即登录
我已阅读并接受《用户协议》《隐私政策》
已有账号?立即登录
登录
手机号登录 微信扫码登录
微信扫一扫登录 账号密码登录

首次登录需关注“豆柴文库”公众号

新用户注册
VIP会员(1亿+VIP文档免费下)
年会员
99.0
¥199.0

6亿VIP文档任选,共次下载特权。

已优惠

微信/支付宝扫码完成支付,可开具发票

VIP尽享专属权益

VIP文档免费下载

赠送VIP文档免费下载次数

阅读免打扰

去除文档详情页间广告

专属身份标识

尊贵的VIP专属身份标识

高级客服

一对一高级客服服务

多端互通

电脑端/手机端权益通用