您所在位置: 网站首页 / 文档列表 / 设备维修与保养 / 文档详情
矿山机电设备故障与诊断探讨论文.docx 立即下载
上传人:秀美****甜v 上传时间:2024-09-08 格式:DOCX 页数:5 大小:13KB 金币:10 举报 版权申诉
预览加载中,请您耐心等待几秒...

矿山机电设备故障与诊断探讨论文.docx

矿山机电设备故障与诊断探讨论文.docx

预览

在线预览结束,喜欢就下载吧,查找使用更方便

10 金币

下载文档

如果您无法下载资料,请参考说明:

1、部分资料下载需要金币,请确保您的账户上有足够的金币

2、已购买过的文档,再次下载不重复扣费

3、资料包下载后请先用软件解压,在使用对应软件打开

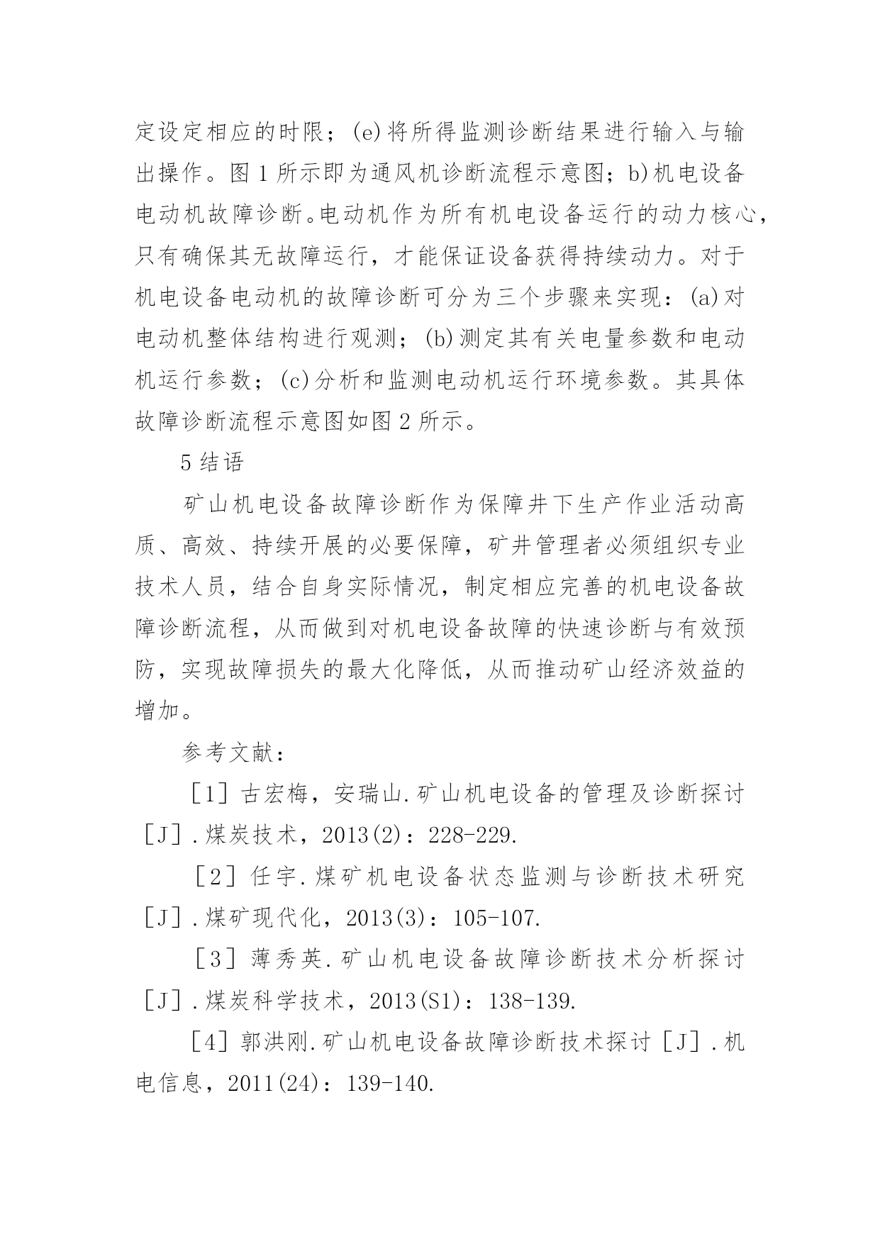
矿山机电设备故障与诊断探讨论文矿山机电设备故障与诊断探讨论文摘要:分析了矿山机电设备的常见故障原因,并探讨了机电设备故障诊断分类与常用技术方法,为矿山机电设备故障诊断研究积累理论成果,以期对众多矿井机电设备的管理维护提供指导与借鉴。关键词:矿山;机电设备;故障原因;故障诊断引言对于矿山生产而言,机电设备是保证其生产安全、连续开展的重要基础,一旦出现机电设备故障,必将对煤矿的经济效益造成严重影响。因此,如何实现机电设备运行的安全、稳定成为众多煤矿管理者所关注的焦点之一。故障诊断分析技术作为矿山机电故障有效识别的有效手段,融合了电脑技术、信息传导与处理技术等多领域的先进理念,对于快速辨识设备故障原因,进而指导后续维修,保障井下生产持续、安全开展有着积极意义。1矿山机电设备常见故障原因分析a)零部件损伤引起部件间配合出现问题。通过对以往矿山机电设备故障原因的总结分析,很多故障是由于设备长时间运行后,内部个别零件出现损伤后导致其原有运行配合关系出现异常所致。通常来说,零件的损伤是指零件在尺寸、形态上同原设计出现差别,进而诱发事故;b)设备超负荷运行。对于机电设备而言,其使用周期与运行时的负荷均存在极限值,一旦设备运行超过这一阈值,多会引发各类故障。而在井下生产中,受作业环境恶劣性、管理维护不当等因素影响,机电设备时常处于超负荷运行中,这种状态极易导致其设备故障的出现;c)用于井下煤炭生产与安全防护的各类机电设备,其作业对象为各类岩层及其相应的应力环境,这对设备自身存在一定的损耗,长时间运行中极易因设备原件的磨损等导致设备工作性能降低,严重的引起设备故障[1-2]。2矿山机电设备故障诊断类型a)事后维护检修诊断。这种诊断是指在设备故障出现后,由专业技术人员对相应设备的故障原因等进行分析和诊断,其本质上属于一种被动诊断,对设备的安全、持续运行并无实质影响。同时,由于设备已发生故障,对其原因的诊断多只能依靠个人的经验进行判定;b)定期检修诊断。这种诊断是井下设备技术人员依据自身经验和以往事故总结,针对性制定的一种有计划开展的诊断技术。不论井下机电设备是否正常,其均会依照计划开展检修与诊断作业。这种方法能有效防范机电设备疲劳性故障的发生,但对于偶发性的紧急事故无法做到有效防护;c)计划性状态检修。这种诊断是针对上文所说两种检修方式的不足,立足现代化监测技术与设备开展的。其通过对井下机电设备实施在线监测,实现对设备运行状态数据的实时记录,并经由中央电脑对相关数据的分析,对设备运行中是否存在异常状态进行判定[3-4]。3矿山机电设备故障诊断方法分析对煤矿井下机电设备故障进行检测诊断,必须立足矿井工程实际,综合考虑现场各类影响要素(酸碱性、温湿度、粉尘、振动、冲击力等)对检测仪器的影响性,选择适宜的`仪器开展作业。这是因为一些仪器检测的结果会因外界某些因素而发生变化,而检测结果的故障又会对故障诊断的精准性造成严重干扰。总体来说,矿山机电设备的故障诊断方法可大致划分为两大类:a)历史记录诊断法。这种方法立足于同类设备以往故障数据的总结分析,通过比对的方法对设备故障进行针对性诊断。一般而言,设备以往故障记录中的高频率故障类型也是日后故障监测的重点所在,应进行重点排查。特别是发生设备故障后应第一时间对总结的重点部位进行检查。这种方法能通过长期经验的积累分析,针对多发的常见故障得出行之有效的防治措施,实现故障的高效、及时处理;b)温度与压力监测诊断。这种方法是指通过对设备特定部位安设监测仪器,实施监测其温度、压力变化,以实现对设备运行状态变化的直接观测,并通过相应的计算机分析后,辨别设备是否存在安全故障隐患。这种方法针对设备故障的预防效果显著,同时其诊断精准度与效率也相对较高[5]。4常见机电设备故障诊断技术介绍a)通风机故障诊断。井下通风机是保证生产安全、持续开展的核心设备之一,对其故障的诊断通常分为五个步骤来实现:(a)对设备诊断步骤进行设计;(b)借助相关诊断设备对规划的各个监测点进行相应诊断;(c)借助电脑对不同测点所测得数据进行汇总、分析;(d)使用定时装置对各个测定设定相应的时限;(e)将所得监测诊断结果进行输入与输出操作。图1所示即为通风机诊断流程示意图;b)机电设备电动机故障诊断。电动机作为所有机电设备运行的动力核心,只有确保其无故障运行,才能保证设备获得持续动力。对于机电设备电动机的故障诊断可分为三个步骤来实现:(a)对电动机整体结构进行观测;(b)测定其有关电量参数和电动机运行参数;(c)分析和监测电动机运行环境参数。其具体故障诊断流程示意图如图2所示。5结语矿山机电设备故障诊断作为保障井下生产作业活动高质、高效、持续开展的必要保障,矿井管理者必须组织专业技术人员,结合自身实际情况,制定相应完善的机电设备故障诊断流程,从而做到对机电
单篇购买
VIP会员(1亿+VIP文档免费下)

扫码即表示接受《下载须知》

矿山机电设备故障与诊断探讨论文

文档大小:13KB

限时特价:扫码查看

• 请登录后再进行扫码购买
• 使用微信/支付宝扫码注册及付费下载,详阅 用户协议 隐私政策
• 如已在其他页面进行付款,请刷新当前页面重试
• 付费购买成功后,此文档可永久免费下载
年会员
99.0
¥199.0

6亿VIP文档任选,共次下载特权。

已优惠

微信/支付宝扫码完成支付,可开具发票

VIP尽享专属权益

VIP文档免费下载

赠送VIP文档免费下载次数

阅读免打扰

去除文档详情页间广告

专属身份标识

尊贵的VIP专属身份标识

高级客服

一对一高级客服服务

多端互通

电脑端/手机端权益通用

手机号注册 用户名注册
我已阅读并接受《用户协议》《隐私政策》
已有账号?立即登录
我已阅读并接受《用户协议》《隐私政策》
已有账号?立即登录
登录
手机号登录 微信扫码登录
微信扫一扫登录 账号密码登录

首次登录需关注“豆柴文库”公众号

新用户注册
VIP会员(1亿+VIP文档免费下)
年会员
99.0
¥199.0

6亿VIP文档任选,共次下载特权。

已优惠

微信/支付宝扫码完成支付,可开具发票

VIP尽享专属权益

VIP文档免费下载

赠送VIP文档免费下载次数

阅读免打扰

去除文档详情页间广告

专属身份标识

尊贵的VIP专属身份标识

高级客服

一对一高级客服服务

多端互通

电脑端/手机端权益通用