您所在位置: 网站首页 / 文档列表 / 公路/桥梁 / 文档详情
隧道施工换拱方案.doc 立即下载
上传人:天马****23 上传时间:2024-09-06 格式:DOC 页数:18 大小:2.7MB 金币:10 举报 版权申诉
预览加载中,请您耐心等待几秒...

隧道施工换拱方案.doc

隧道施工换拱方案.doc

预览

免费试读已结束,剩余 8 页请下载文档后查看

10 金币

下载文档

如果您无法下载资料,请参考说明:

1、部分资料下载需要金币,请确保您的账户上有足够的金币

2、已购买过的文档,再次下载不重复扣费

3、资料包下载后请先用软件解压,在使用对应软件打开

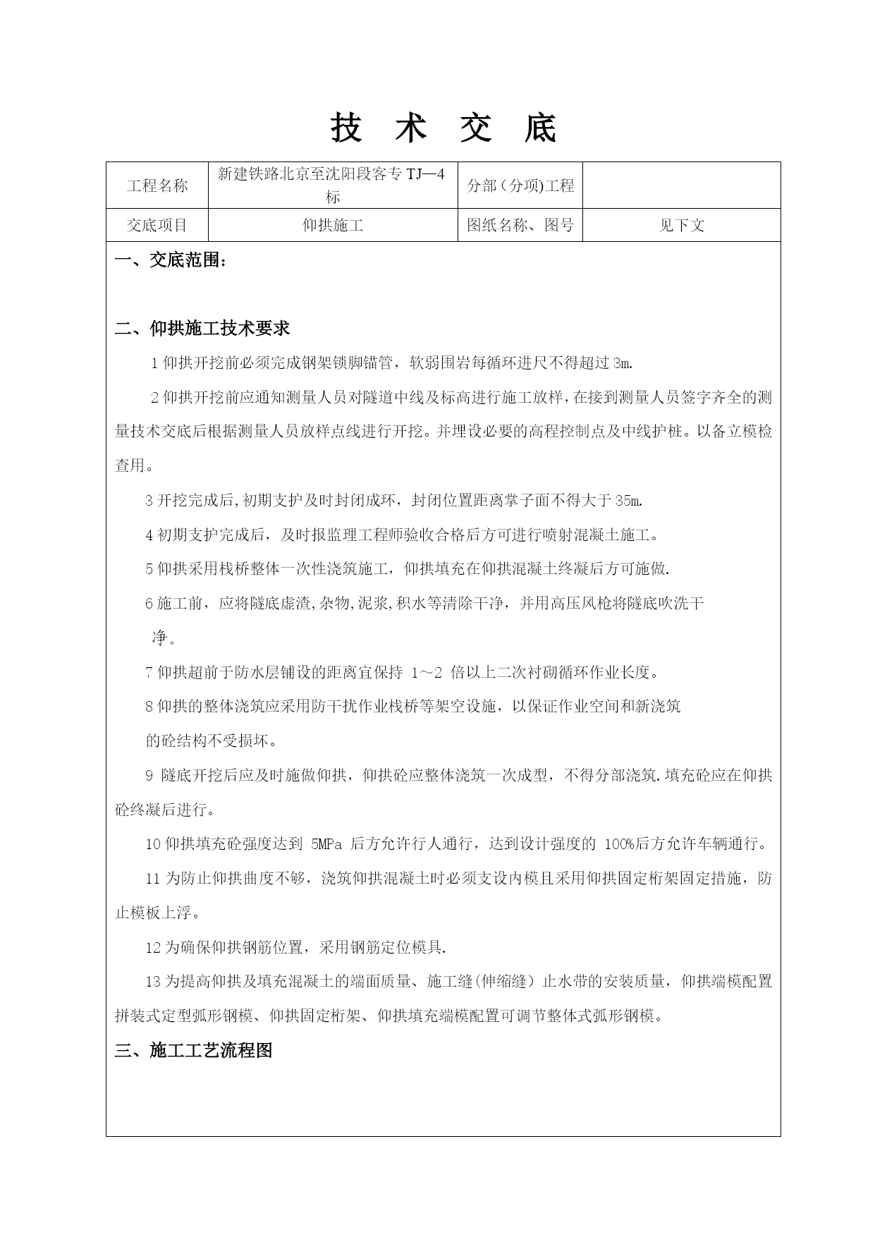
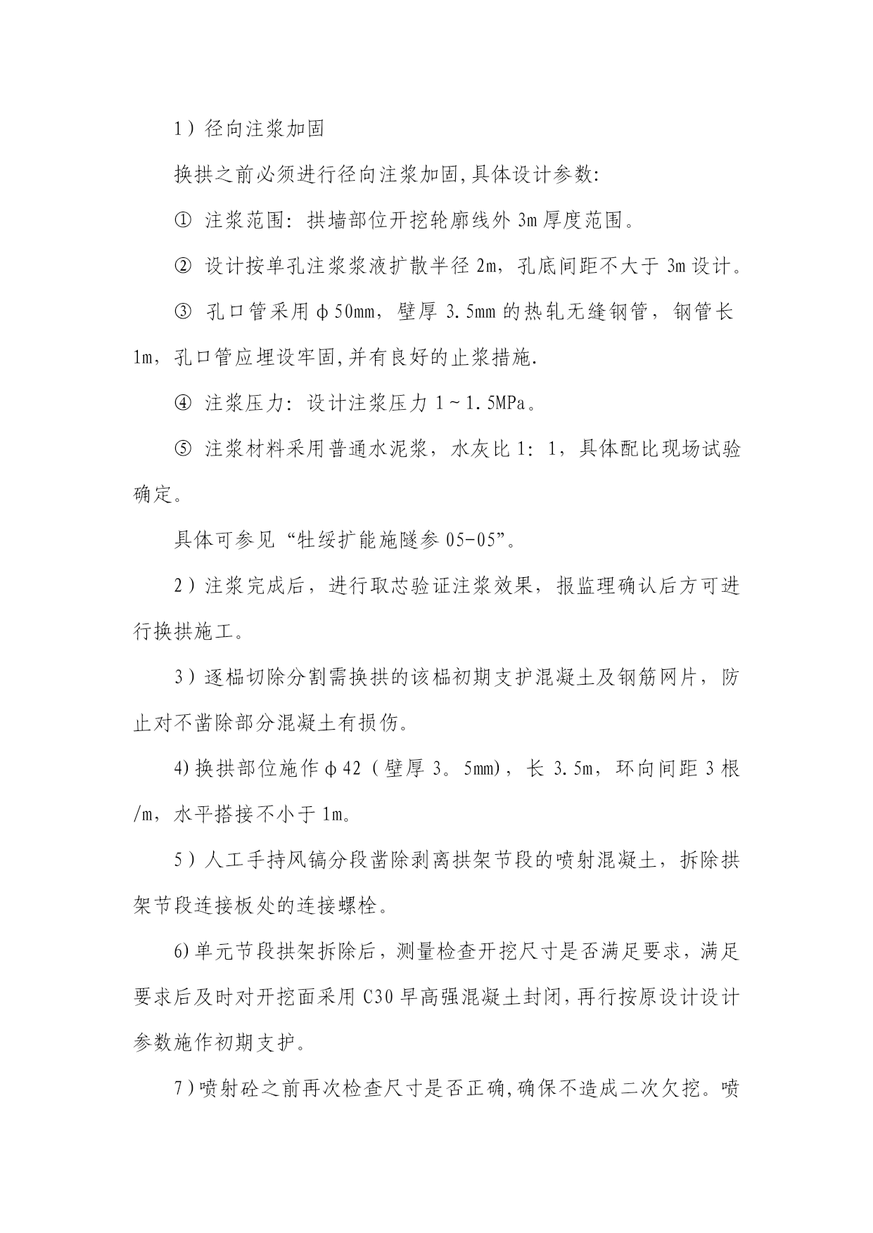
隧道施工换拱方案实用文档(实用文档,可以直接使用,可编辑优秀版资料,欢迎下载)表A。0.1换拱方案报审表工程项目名称:施工合同段:致(项目监理机构):我单位根据施工合同的有关规定已编制完成工程的换拱施工(方案),并经我单位技术负责人审查批准,请予以审查。附:换拱施工方案。施工单位(章):项目负责人:日期:年月日专业监理工程师意见:专业监理工程师:日期:年月日项目监理机构意见:项目监理机构(章):总监理工程师:日期:年月日建设单位意见:建设单位(章):负责人:日期:年月日换拱施工方案一、工程概况二、现场工程地质条件隧道施工后揭示地层为砂岩,具有明显的不均匀性,受区域地质构造的作用明显,摩擦镜面和揉皱发育,易产生层间滑动,且岩层走向不利于隧道稳定,卸荷效应强烈,导致开挖后初期支护混凝土产生开裂、掉块、钢架扭曲、剪断等大变形现象,引起多次换拱,目前按照软岩设计施工。三、换拱施工方案(一)总体思路换拱作业要注重施工安全,其总体思路是换拱前对需换拱部位进行径向注浆加固,拱架拆换遵循先上后下、一次一榀的原则进行处理,其次换拱后,欠挖一次处理到位,防止换拱完成后出现二次侵限.(二)施工方法1、换拱施工流程换拱段两端先施作二次衬砌,确认换拱段落初期支护封闭、完成仰拱及仰拱填充施作、变形收敛稳定→换拱地段径向注浆→注浆效果检测→换拱部位施作超前小导管→施作保留初支(上侧)端头锁脚锚管→分单元凿除侵限段初期支护(1榀)→开挖并安装型钢钢架→喷射C30早高强混凝土→下一榀处理2、换拱分为拱墙全环换拱和局部换拱,换拱时应遵循从上到下依次分节拆除的原则。(1)、拱墙全环换拱1)径向注浆加固换拱之前必须进行径向注浆加固,具体设计参数:①注浆范围:拱墙部位开挖轮廓线外3m厚度范围。②设计按单孔注浆浆液扩散半径2m,孔底间距不大于3m设计。③孔口管采用φ50mm,壁厚3.5mm的热轧无缝钢管,钢管长1m,孔口管应埋设牢固,并有良好的止浆措施.④注浆压力:设计注浆压力1~1.5MPa。⑤注浆材料采用普通水泥浆,水灰比1:1,具体配比现场试验确定。具体可参见“牡绥扩能施隧参05-05”。2)注浆完成后,进行取芯验证注浆效果,报监理确认后方可进行换拱施工。3)逐榀切除分割需换拱的该榀初期支护混凝土及钢筋网片,防止对不凿除部分混凝土有损伤。4)换拱部位施作φ42(壁厚3。5mm),长3.5m,环向间距3根/m,水平搭接不小于1m。5)人工手持风镐分段凿除剥离拱架节段的喷射混凝土,拆除拱架节段连接板处的连接螺栓。6)单元节段拱架拆除后,测量检查开挖尺寸是否满足要求,满足要求后及时对开挖面采用C30早高强混凝土封闭,再行按原设计设计参数施作初期支护。7)喷射砼之前再次检查尺寸是否正确,确保不造成二次欠挖。喷射砼完成后重复以上步骤对下一榀钢架进行拱架拆除、安装。(2)、拱墙局部侵限换拱方法局部换拱步骤同全环换拱步骤,不同的是在注浆完成达到预定效果后,对不侵限拱架节段进行锁脚锚管加固,锁脚锚管采用φ42钢管(壁厚5mm),每节点2根,每根长4m。四、监控量测方案施工中的监控量测是施工安全的保障,隧道换拱地段将监控量测作为工序引入作业循环,测量后及时处理量测数据,并与工程类比法相结合,及时作出评价,优化欠挖段初期支护参数,实施动态管理.隧道换拱地段监控量测每隔2m按《铁路隧道监控量测技术规程》(TB10121—2007)进行布点监测,同一断面上、中、下导各设置两测点用于围岩收敛量测,拱顶设置一沉降观测点。监控量测工作由兴源隧道技术主管督测或亲测,进一步了解和观察欠挖段换拱时围岩动态发展情况。如有异常情况及时与项目部工程部联系。五、施工注意事项1、换拱期间应加强监控量测,加强监测频率,当总变形值超过10cm或变形大于2cm/天时,立即停止换拱作业,必须设置φ300钢管斜撑或竖撑以抑制变形,必要时二次注浆加固地层.2、必须在临近无欠挖段衬砌混凝土达到强度后才开始拆除施工,换拱期间掌子面严禁作业。3、换拱作业前,必须对拱墙进行注浆加固处理。4、换拱前应量测断面轮廓,并与设计断面轮廓对比,确定换拱范围,严禁因操作失误造成误换拱或二次换拱。5、换拱前应核实监控量测,当沉降及净空收敛稳定后方可进行换拱作业.6、换拱前应先进行隧底开挖、仰拱及填充施作。初期支护封闭成环,仰拱及填充施作形成对隧底周边岩体的反压。7、拆除拱架时要随时注意围岩情况,如发现围岩破碎及掉块现象,应立即停止拆除,用喷射混凝土封闭拆除面后再次进行径向注浆加固,以稳固围岩。8、拆换拱架时,拆除完一个单元或一榀钢拱架后,应立即安装新的拱架上去,待全环初期支护完成后,才可进行下一榀钢拱架的拆除置换工作。
单篇购买
VIP会员(1亿+VIP文档免费下)

扫码即表示接受《下载须知》

隧道施工换拱方案

文档大小:2.7MB

限时特价:扫码查看

• 请登录后再进行扫码购买
• 使用微信/支付宝扫码注册及付费下载,详阅 用户协议 隐私政策
• 如已在其他页面进行付款,请刷新当前页面重试
• 付费购买成功后,此文档可永久免费下载
年会员
99.0
¥199.0

6亿VIP文档任选,共次下载特权。

已优惠

微信/支付宝扫码完成支付,可开具发票

VIP尽享专属权益

VIP文档免费下载

赠送VIP文档免费下载次数

阅读免打扰

去除文档详情页间广告

专属身份标识

尊贵的VIP专属身份标识

高级客服

一对一高级客服服务

多端互通

电脑端/手机端权益通用

手机号注册 用户名注册
我已阅读并接受《用户协议》《隐私政策》
已有账号?立即登录
我已阅读并接受《用户协议》《隐私政策》
已有账号?立即登录
登录
手机号登录 微信扫码登录
微信扫一扫登录 账号密码登录

首次登录需关注“豆柴文库”公众号

新用户注册
VIP会员(1亿+VIP文档免费下)
年会员
99.0
¥199.0

6亿VIP文档任选,共次下载特权。

已优惠

微信/支付宝扫码完成支付,可开具发票

VIP尽享专属权益

VIP文档免费下载

赠送VIP文档免费下载次数

阅读免打扰

去除文档详情页间广告

专属身份标识

尊贵的VIP专属身份标识

高级客服

一对一高级客服服务

多端互通

电脑端/手机端权益通用