您所在位置: 网站首页 / 文档列表 / 特种设备 / 文档详情
液压挖掘机电气与电子控制系统.docx 立即下载
上传人:Ja****20 上传时间:2024-09-04 格式:DOCX 页数:51 大小: 金币:10 举报 版权申诉
预览加载中,请您耐心等待几秒...

液压挖掘机电气与电子控制系统.docx

液压挖掘机电气与电子控制系统.docx

预览

免费试读已结束,剩余 41 页请下载文档后查看

10 金币

下载文档

如果您无法下载资料,请参考说明:

1、部分资料下载需要金币,请确保您的账户上有足够的金币

2、已购买过的文档,再次下载不重复扣费

3、资料包下载后请先用软件解压,在使用对应软件打开

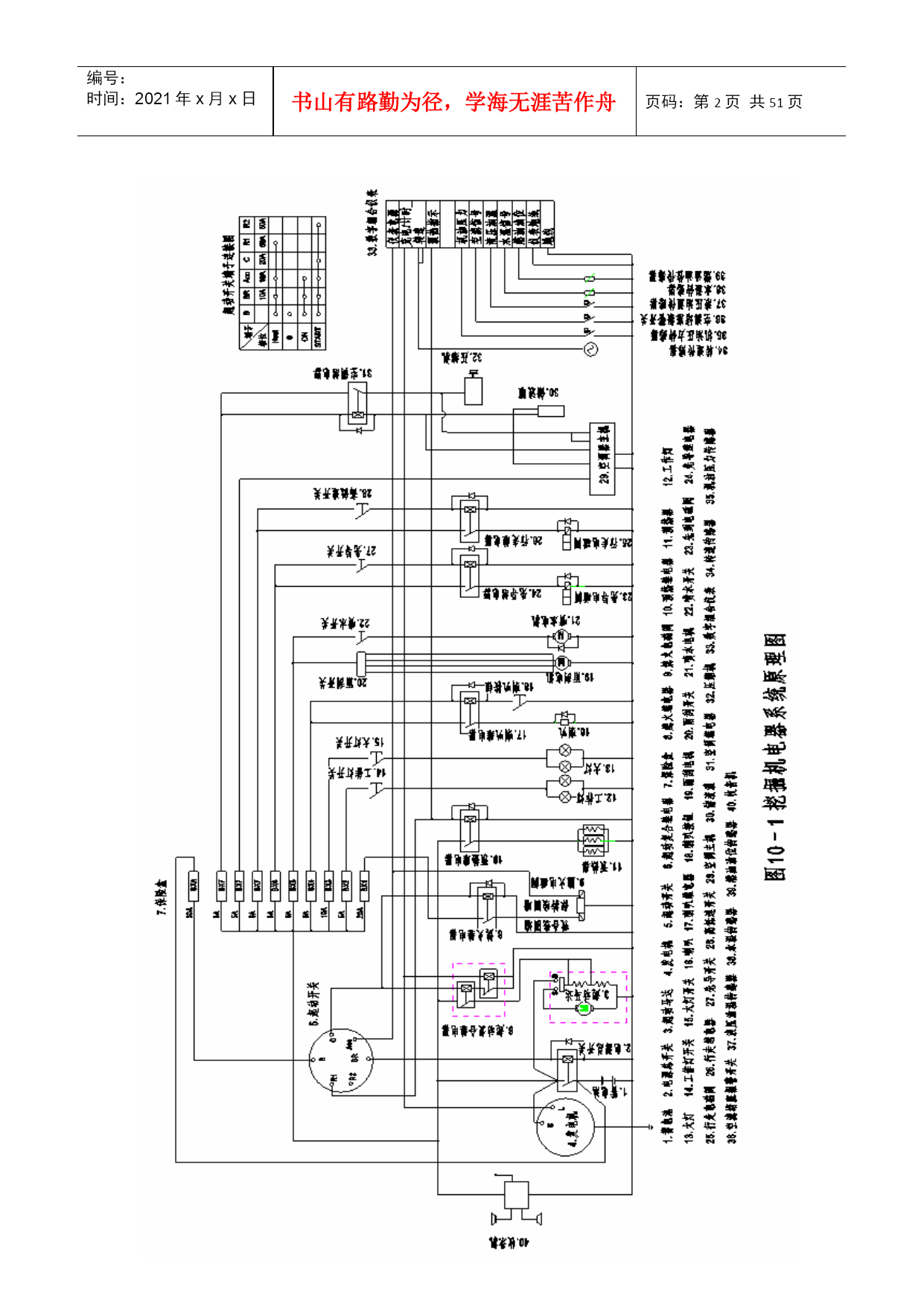
编号:时间:2021年x月x日书山有路勤为径,学海无涯苦作舟页码:第PAGE51页共NUMPAGES51页第PAGE\*MERGEFORMAT51页共NUMPAGES\*MERGEFORMAT51页挖掘机电气与电子控制系统挖掘机电气与电子控制系统主要实现挖掘机电气系统控制及工作状态监测。二十世纪九十年代前的挖掘机电气系统只起辅助作用,功能简单,主要包括发动机电路,简单仪表电路如水温表、燃油表、机油压力表、液压油温表、工作小时计等及必要的整车电气线路如灯光、嗽叭、刮雨器等,有的机型会配置空调器。但二十世纪九十年代以后,随着挖掘机技术的发展,发动机、液压系统的控制越来越复杂,对电气控制系统的要求也越来越高,挖掘机电气与电子控制系统地位也越来越重要,成为挖掘机重要的组成部分,代表了挖掘机整车技术发展水平及方向。10.1挖掘机整车电路系统组成与分析图10-1为典型挖掘机整机电气系统原理图。挖掘机电器系统主要由电源电路、发动机电路、数字组合仪表、作业电气控制系统、整车电器附件电路等组成:电源电路电源电路由蓄电池1、电源总开关2、发电机4、起动开关5、保险盒7等组成。蓄电池负极搭铁,正极接电源总开关,并通过保险丝接起动开关B端,操作人员将起动开关转至ON位置,起动开关B端与BR端接通,电源总开关线圈通电,开关主触点接通,蓄电池通过开关主触点与保险盒相连,整车电路通电。发动机起动后,发电机开始发电,发电机B端与电源总开关输出端并联,一方面对蓄电池充电,另一方面向整机供电。此时发电机L端电压升高,仪表充电指示灯熄灭。10路保险盒分别向空调、行走电磁阀、先导电磁阀、雨刮器、大灯、工作灯、预热电路等供电。发动机电路发动机电路主要由起动、预热、熄火三部分电路组成。1)起动电路起动电路由蓄电池1、起动开关5、起动复合继电器6、起动马达3等组成。发动机起动时,点火钥匙插入起动开关,转动钥匙至起动位置START,起动开关B端与C端连通,电路经B→C→起动复合继电器的常开继电器线圈→起动复合继电器的常闭继电器主触点→地,常开继电器主触点因线圈通电而吸合,从而起动马达内部继电器线圈通电,起动马达内部继电器主触点B、S接通,电流经蓄电池负极(地)→蓄电池正极→电源总开关→起动马达S→起动马达B→马达定子线圈→蓄电池负极,起动马达转动,发动机被起动。发动机起动后,发电机开始发电,L端电压升高,从而使起动复合继电器常闭继电器线圈通电,其主触点断开,起动复合继电器常开继电器主触点因线圈断电而断开,起动马达断电而停止运转,从而保护了起动马达在发动机起动后被拖动运转而损坏。2)预热电路冬天起动时,因气温低,发动机起动困难,这时起动前须预热,预热电路由蓄电池1、起动开关5、预热继电器10、预热器11等组成。起动前,起动钥匙转至预热位置HEAT,电流经起动开关B端→起动开关R1端→预热继电器线圈→低,预热继电器主触点吸合,电流经蓄电池负极(地)→蓄电池正极→电源总开关→预热继电器主触点→预热器,预热器通电加热对发动机进气管加热,同时,预热信号传送至仪表33,预热指示灯亮,预热约20秒后(不同发动机要求会不同),点火钥匙再转至起动位置START,起动发动机。这种预热电路简单,但是否需要预热、预热时间均靠操作人员掌握,有些发动机采用带预热控制器的火焰预热器。图10-2是带预热控制器的火焰预热器原理图。图10-2预热控制器外部接线图K1:点火开关ON档K2:点火开关ST档P:预热塞DL:预热指示灯D:供油电磁阀D+:接发电机D+端K:预热继电器Rt温度传感器工作原理如下:在发动机水道安装有负温度系数温度传感器Rt,当环境温度高于0℃时,开关拧到ON档指示灯亮2S后熄灭,系统不进入预热程序;当环境温度低于0℃时,把钥匙开关拧到ON档,温度传感器感应的信号传送到电子式火焰预热控制器,电路进人工作状态,预热指示灯点亮,电子式火焰顶热控制器内的电磁式继电器K触点闭合,开始向预热塞P供电,指示灯亮28S后熄灭,此时把钥匙开关拧到START档,发动机在启动马达拖动下运转,电磁阀D自动打开油路,向处于炽热的火焰预热塞供油,在进气管内喷射火焰,辅助柴油发动机在短时间内启动,当完成规定的工作程序后,控制盒自动切断电源,停止工作。如果在30秒内不起动发动机,火焰预热装置电路停止工作。发动机运转舌,交流发电机端子D+的电压很快上升到28V,电子式火焰预热控制器接收到该信号后,自动切断燃油电磁阀的供电。3)熄火电路目前发动机已普遍采用熄火电磁阀熄火电路,电路由起动开关5,熄火继电器8,熄火电磁阀9组成。当起动开关置于ON档时,电流经起动开关B→Acc→熄火电磁阀保持线圈→地,熄火电磁
单篇购买
VIP会员(1亿+VIP文档免费下)

扫码即表示接受《下载须知》

液压挖掘机电气与电子控制系统

文档大小:

限时特价:扫码查看

• 请登录后再进行扫码购买
• 使用微信/支付宝扫码注册及付费下载,详阅 用户协议 隐私政策
• 如已在其他页面进行付款,请刷新当前页面重试
• 付费购买成功后,此文档可永久免费下载
年会员
99.0
¥199.0

6亿VIP文档任选,共次下载特权。

已优惠

微信/支付宝扫码完成支付,可开具发票

VIP尽享专属权益

VIP文档免费下载

赠送VIP文档免费下载次数

阅读免打扰

去除文档详情页间广告

专属身份标识

尊贵的VIP专属身份标识

高级客服

一对一高级客服服务

多端互通

电脑端/手机端权益通用

手机号注册 用户名注册
我已阅读并接受《用户协议》《隐私政策》
已有账号?立即登录
我已阅读并接受《用户协议》《隐私政策》
已有账号?立即登录
登录
手机号登录 微信扫码登录
微信扫一扫登录 账号密码登录

首次登录需关注“豆柴文库”公众号

新用户注册
VIP会员(1亿+VIP文档免费下)
年会员
99.0
¥199.0

6亿VIP文档任选,共次下载特权。

已优惠

微信/支付宝扫码完成支付,可开具发票

VIP尽享专属权益

VIP文档免费下载

赠送VIP文档免费下载次数

阅读免打扰

去除文档详情页间广告

专属身份标识

尊贵的VIP专属身份标识

高级客服

一对一高级客服服务

多端互通

电脑端/手机端权益通用