您所在位置: 网站首页 / 文档列表 / 汽车工程手册 / 文档详情
ie五大手册——讲义msa.docx 立即下载
上传人:一只****iu 上传时间:2024-09-04 格式:DOCX 页数:11 大小: 金币:10 举报 版权申诉
预览加载中,请您耐心等待几秒...

ie五大手册——讲义msa.docx

ie五大手册——讲义msa.docx

预览

免费试读已结束,剩余 1 页请下载文档后查看

10 金币

下载文档

如果您无法下载资料,请参考说明:

1、部分资料下载需要金币,请确保您的账户上有足够的金币

2、已购买过的文档,再次下载不重复扣费

3、资料包下载后请先用软件解压,在使用对应软件打开

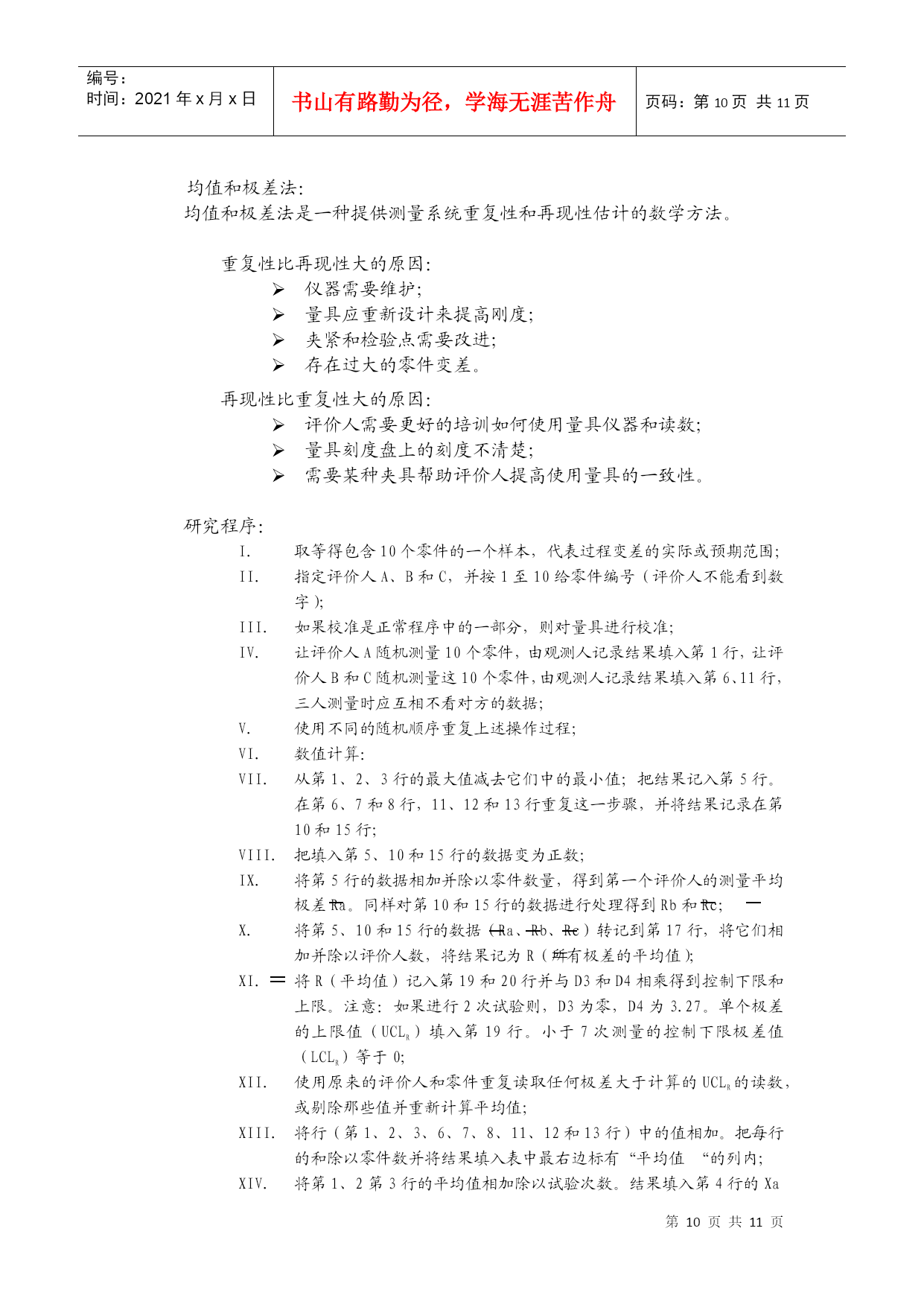
编号:时间:2021年x月x日书山有路勤为径,学海无涯苦作舟页码:第PAGE11页共NUMPAGES11页第PAGE\*MERGEFORMAT11页共NUMPAGES\*MERGEFORMAT11页第一章通用测量系统指南MSA目的:选择各种方法来评定测量系统的质量。被检产品特性检验/测量数据/测量结果输入输出赋值过程受控:量具、仪器、检测人员、程序、软件活动:测量、分析、校正适用范围:用于对每一零件能重复读数的测量系统。测量和测量过程:赋值给具体事物以表示它们之间关于特殊特性的关系;赋值过程定义为测量过程;赋予的值定义为测量值;测量过程看成一个制造过程,它产生数字(数据)作为输出。量具:任何用来获得测量结果的装置;经常用来特指在车间的装置;包括用来测量合格/不合格的装置。测量系统:用来对被测特性赋值的操作、程序、量具、设备、软件、以及操作人员的集合;用来获得测量结果的整个过程。测量变差:多次测量结果变异程度;常用σm表示;也可用测量过程过程变差R&R表示。注:测量过程(数据)服从正态分布;R&R=5.15σm99%R&R=5.15σm测量系统质量特性:测量成本;测量的容易程度;最重要的是测量系统的统计特性。常用统计特性:重复性(针对同一人,反映量具本身情况)再现性(针对不同人,反映测量方法情况)稳定性线性(针对不同尺寸的研究)注:对不同的测量系统可能需要有不同的统计特性(相对于顾客的要求)。测量系统对其统计特性的基本要求:测量系统必须处于统计控制中;测量系统的变异必须比制造过程的变异小;变异应小于公差带;测量精度应高于过程变异和公差带两者中精度较高者(十分之一);测量系统统计特性随被测项目的改变而变化时,其最大的变差应小于过程变差和公差带中的较小者。评价测量系统的三个问题:有足够的分辨力;(根据产品特性的需要)一定时间内统计上保持一致(稳定性);在预期范围(被测项目)内一致可用于过程分析或过程控制。(线性)评价测量系统的试验:确定该测量系统是否具有满足要求的统计特性;发现哪种环境因素对测量系统有显著的影响;验证统计特性持续满足要求(R&R)。程序文件要求:示例;选择待测项目和环境规范;规定收集、记录、分析数据的详细说明;关键术语和概念可操作的定义、相关标准说明、明确授权。包括:a.评定,b.评定机构的职责,c.对评定结果的处理方式及责任第二章分析/评定测量系统的方法测量系统变差的类型:偏倚重复性再现性稳定性线性偏倚:基准值偏倚观测的平均值定义:是测量结果的观测平均值与基准值的差值。又称为“准确度”。注:基准值可通过更高级别的测量设备进行多次测量取平均值。确定方法:在工具室或全尺寸检验设备上对一个基准件进行精密测量;让一位评价人用正被评价的量具测量同一零件至少10次;计算读数的平均值。偏倚原因:基准的误差;磨损的零件;制造的仪器尺寸不对;仪器测量非代表性的特性;仪器没有正确校准;评价人员使用仪器不正确。重复性:重复性定义:是由一个评价人,采用一种测量仪器,多次测量同一零件的同一特性时获得的测量值变差。测量过程的重复性意味着测量系统自身的变异是一致的。确定方法:采用极差图;如果极差图受控,则仪器变差及测量过程在研究期间是一致的;重复性标准偏差或仪器变差距(σe)的估计为R/d2*;仪器变差或重复性将为5.15R/d2*或4.65R;注(假定为两次重复测量,评价人数乘以零件数量大于15)此时代表正态分布测量结果的99%。极差图失控:调查识别为失控不一致性原因加以纠正;例外:当测量系统分辨率不足时。再现性:操作者B操作者C操作者A再现性定义:是由不同的评价人,采用相同的测量仪器,测量同一零件的同一特性时测量平均值的变差。确定方法:确定每一评价人所有平均值;从评价人最大平均值减去最小的得到极差(R0)来估计;再现性的标准偏差(σ0)估计为R0/d2*;再现性为5.15R0/d2*或3.65R0;代表正态分布测量结果的99%。稳定性:稳定性时间2时间1定义:是测量系统在某持续时间内测量同一基准或零件的单一特性时获得的测量值总变差。零件间变差:定义:――零件间固有的差异;――不包含测量的变差。确定方法:使用均值控制图:子组平均值反映出零件间的差异;零件平均值的控制限值以重复性误差为基础,而不是零件间的变差;没有一个子组平均值在这些限值之外,则零件间变差隐蔽在重复性中,测量变差支配着过程变差,如果这些零件用来代表过程变差,则此测量系统用于分析
单篇购买
VIP会员(1亿+VIP文档免费下)

扫码即表示接受《下载须知》

ie五大手册——讲义msa

文档大小:

限时特价:扫码查看

• 请登录后再进行扫码购买
• 使用微信/支付宝扫码注册及付费下载,详阅 用户协议 隐私政策
• 如已在其他页面进行付款,请刷新当前页面重试
• 付费购买成功后,此文档可永久免费下载
年会员
99.0
¥199.0

6亿VIP文档任选,共次下载特权。

已优惠

微信/支付宝扫码完成支付,可开具发票

VIP尽享专属权益

VIP文档免费下载

赠送VIP文档免费下载次数

阅读免打扰

去除文档详情页间广告

专属身份标识

尊贵的VIP专属身份标识

高级客服

一对一高级客服服务

多端互通

电脑端/手机端权益通用

手机号注册 用户名注册
我已阅读并接受《用户协议》《隐私政策》
已有账号?立即登录
我已阅读并接受《用户协议》《隐私政策》
已有账号?立即登录
登录
手机号登录 微信扫码登录
微信扫一扫登录 账号密码登录

首次登录需关注“豆柴文库”公众号

新用户注册
VIP会员(1亿+VIP文档免费下)
年会员
99.0
¥199.0

6亿VIP文档任选,共次下载特权。

已优惠

微信/支付宝扫码完成支付,可开具发票

VIP尽享专属权益

VIP文档免费下载

赠送VIP文档免费下载次数

阅读免打扰

去除文档详情页间广告

专属身份标识

尊贵的VIP专属身份标识

高级客服

一对一高级客服服务

多端互通

电脑端/手机端权益通用