您所在位置: 网站首页 / 文档列表 / 设备维修与保养 / 文档详情
设备维护检查表.doc 立即下载
上传人:天马****23 上传时间:2024-09-07 格式:DOC 页数:28 大小:1.7MB 金币:10 举报 版权申诉
预览加载中,请您耐心等待几秒...

设备维护检查表.doc

设备维护检查表.doc

预览

免费试读已结束,剩余 18 页请下载文档后查看

10 金币

下载文档

如果您无法下载资料,请参考说明:

1、部分资料下载需要金币,请确保您的账户上有足够的金币

2、已购买过的文档,再次下载不重复扣费

3、资料包下载后请先用软件解压,在使用对应软件打开

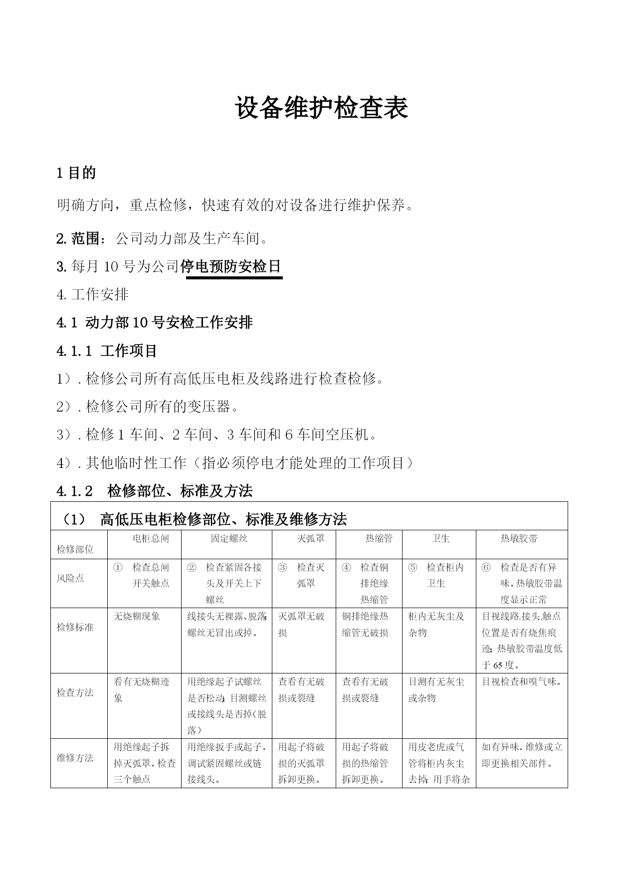
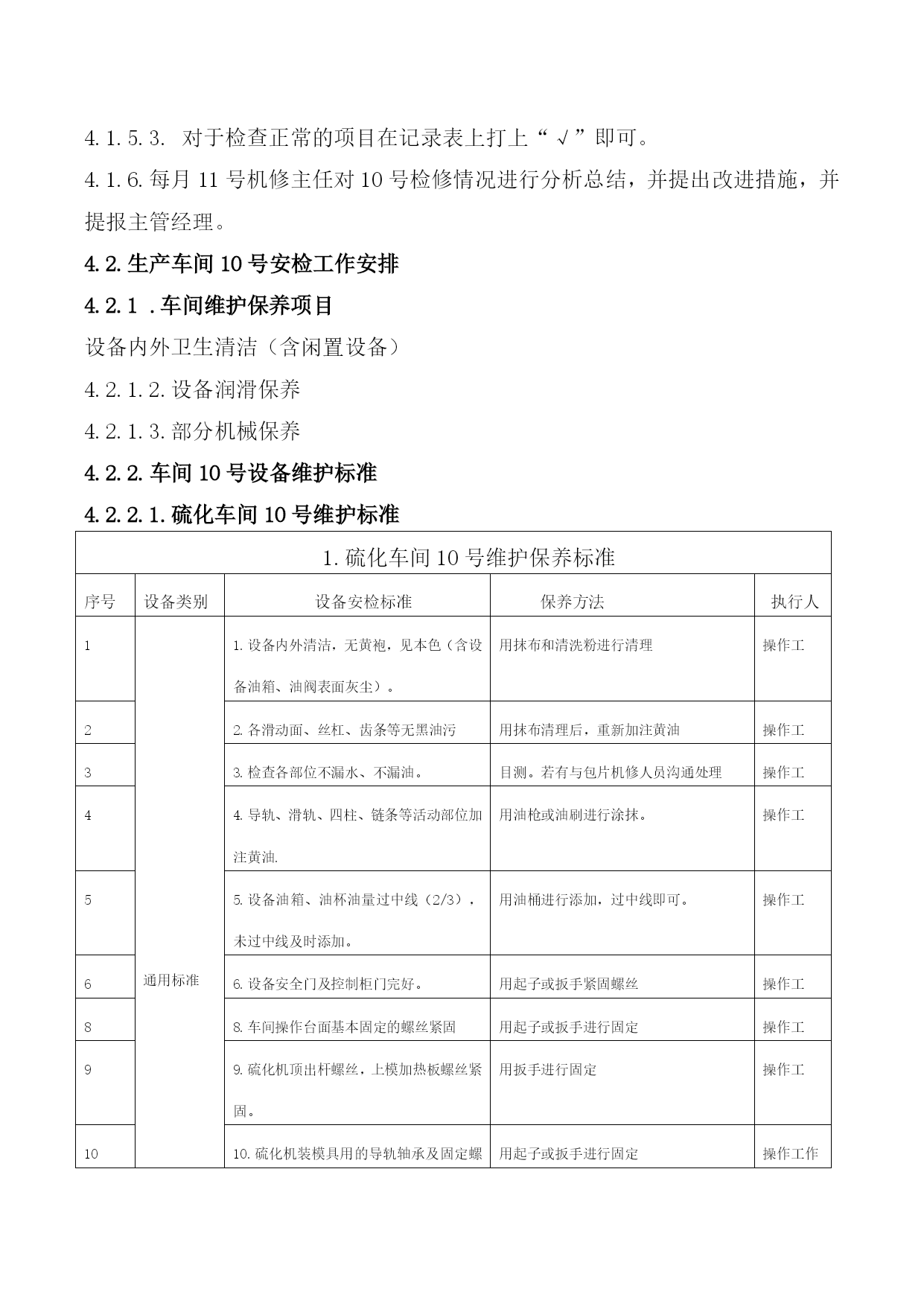
设备维护检查表优质资料(可以直接使用,可编辑优质资料,欢迎下载)设备维护检查表1目的明确方向,重点检修,快速有效的对设备进行维护保养。2.范围:公司动力部及生产车间。3.每月10号为公司停电预防安检日4.工作安排4.1动力部10号安检工作安排4.1.1工作项目1).检修公司所有高低压电柜及线路进行检查检修。2).检修公司所有的变压器。3).检修1车间、2车间、3车间和6车间空压机。4).其他临时性工作(指必须停电才能处理的工作项目)4.1.2检修部位、标准及方法(1)高低压电柜检修部位、标准及维修方法检修部位电柜总闸固定螺丝灭弧罩热缩管卫生热敏胶带风险点检查总闸开关触点检查紧固各接头及开关上下螺丝检查灭弧罩检查铜排绝缘热缩管检查柜内卫生检查是否有异味,热敏胶带温度显示正常检修标准无烧糊现象线接头无裸露、脱落;螺丝无冒出或掉。灭弧罩无破损铜排绝缘热缩管无破损柜内无灰尘及杂物目视线路.接头.触点位置是否有烧焦痕迹;热敏胶带温度低于65度。检查方法看有无烧糊迹象用绝缘起子试螺丝是否松动;目测螺丝或接线头是否掉(脱落)查看有无破损或裂缝查看有无破损或裂缝目测有无灰尘或杂物目视检查和嗅气味。维修方法用绝缘起子拆掉灭弧罩,检查三个触点用绝缘扳手或起子,调试紧固螺丝或链接线头。用起子将破损的灭弧罩拆卸更换。用起子将破损的热缩管拆卸更换。用皮老虎或气管将柜内灰尘去掉;用手将杂物清理掉。如有异味,维修或立即更换相关部件。检修人电工检查人机修主任(2)变压器检修部位、标准及维修方法检修部位线路防护接线端子变压器油接地高压保险卫生清理风险点热缩管接头固定螺丝油位变压器接地线保险丝设备表面卫生检修标准线路防护用的热缩管无破损线接头无裸露、脱落;螺丝无冒出或掉。有无报警接地线无破损、脱落完好无裸露、脱落干净无杂物检查方法看有无破损或风化现象。用绝缘起子试螺丝是否松动;目测螺丝或接线头是否掉(脱落)看报警显示看有无破损或风化现象。看有无裸露或脱落现象。看变压器表面有无杂物维修方法若出现破损,更换热缩管。用绝缘扳手或起子,调试紧固螺丝。若出现报警,就添加变压器油。若出现破损,更换接地线若出现保险丝裸露,用绝缘胶布进行缠绕;若出现损坏,则更换保险丝。用抹布将灰尘去掉;用手将杂物清理掉。检修人电工检查人机修主任(3)空压机检修部位、标准及维修方法检修部位空气滤清器油水分离器风机部分气罐排水阀气罐压力表气罐安全阀设备卫生风险点滤清器堵塞,不易过滤。油水不分器坏,气路水分不能及时排除,影响产品质量。风机扇叶及护网粉尘清理排水阀失效,气罐水无法排除压力表失效,无气压气无法输出。气罐安全阀机器内外粉尘、杂物检修标准滤清器无堵塞油水分离器完好无损。无粉尘,能看见对面网眼。排水阀完好,能正常使用。压力表在0.55-0.76mpa在有效期设备表面见本色,机器内无杂物。检修方法清理滤清器检查油水分离器用气管对准风机扇叶及护网进行上下吹,直至见本色或能看见对面网眼。用手拧开排水阀进行现场排泄检查。目测查看校检标识,看是否在有效期空压机表面灰尘用抹布擦掉;内部粉尘用气管吹检修人机修工检查人机修主任.机修人员10号检查表格(见附表一、二、三).机修检修方式4.1.4.1.高电压电检修必须是具有电工资格证人员进行,且2人同行。4.1.4.2.根据情况将人员进行搭配,分组进行,责任到人:1).电工分2组:一组检查1号车间和2号车间高低压电柜/控制柜及变压器;一组检查3号车间和6号车间高低电柜/控制柜及变压器;2).机械维修分1组:检查2车间、3车间及6车间空压机;3).属于专项工作,则机修工、电工及工装组所有人员全部参加。4.1.5检修记录.1.机修人员每检修完一个项目,都做记录(填写到相应的检查表上)。4.1.5.2.对于已处理正常的问题记录在表中临时处理栏内(含更换零部件、维修时间、维修人);对于暂时不能处理的、需外出维修或需加工的问题做好记录,并及时上报机修主任处理。4.1.5.3.对于检查正常的项目在记录表上打上“√”即可。4.1.6.每月11号机修主任对10号检修情况进行分析总结,并提出改进措施,并提报主管经理。4.2.生产车间10号安检工作安排4.2.1.车间维护保养项目设备内外卫生清洁(含闲置设备)4.2.1.2.设备润滑保养4.2.1.3.部分机械保养4.2.2.车间10号设备维护标准4.2.2.1.硫化车间10号维护标准1.硫化车间10号维护保养标准序号设备类别设备安检标准保养方法执行人1通用标准1.设备内外清洁,无黄袍,见本色(含设备油箱、油阀表面灰尘)。用抹布和清洗粉进行清理操作工22.各滑动面、丝杠、齿条等无黑油污用抹布清理后,重新加注黄油操作工33.检查各部位不漏水、
单篇购买
VIP会员(1亿+VIP文档免费下)

扫码即表示接受《下载须知》

设备维护检查表

文档大小:1.7MB

限时特价:扫码查看

• 请登录后再进行扫码购买
• 使用微信/支付宝扫码注册及付费下载,详阅 用户协议 隐私政策
• 如已在其他页面进行付款,请刷新当前页面重试
• 付费购买成功后,此文档可永久免费下载
年会员
99.0
¥199.0

6亿VIP文档任选,共次下载特权。

已优惠

微信/支付宝扫码完成支付,可开具发票

VIP尽享专属权益

VIP文档免费下载

赠送VIP文档免费下载次数

阅读免打扰

去除文档详情页间广告

专属身份标识

尊贵的VIP专属身份标识

高级客服

一对一高级客服服务

多端互通

电脑端/手机端权益通用

手机号注册 用户名注册
我已阅读并接受《用户协议》《隐私政策》
已有账号?立即登录
我已阅读并接受《用户协议》《隐私政策》
已有账号?立即登录
登录
手机号登录 微信扫码登录
微信扫一扫登录 账号密码登录

首次登录需关注“豆柴文库”公众号

新用户注册
VIP会员(1亿+VIP文档免费下)
年会员
99.0
¥199.0

6亿VIP文档任选,共次下载特权。

已优惠

微信/支付宝扫码完成支付,可开具发票

VIP尽享专属权益

VIP文档免费下载

赠送VIP文档免费下载次数

阅读免打扰

去除文档详情页间广告

专属身份标识

尊贵的VIP专属身份标识

高级客服

一对一高级客服服务

多端互通

电脑端/手机端权益通用