您所在位置: 网站首页 / 文档列表 / 设备维修与保养 / 文档详情
洗衣房设备维护及每日检查表.doc 立即下载
上传人:天马****23 上传时间:2024-09-08 格式:DOC 页数:23 大小:1MB 金币:10 举报 版权申诉
预览加载中,请您耐心等待几秒...

洗衣房设备维护及每日检查表.doc

洗衣房设备维护及每日检查表.doc

预览

免费试读已结束,剩余 13 页请下载文档后查看

10 金币

下载文档

如果您无法下载资料,请参考说明:

1、部分资料下载需要金币,请确保您的账户上有足够的金币

2、已购买过的文档,再次下载不重复扣费

3、资料包下载后请先用软件解压,在使用对应软件打开

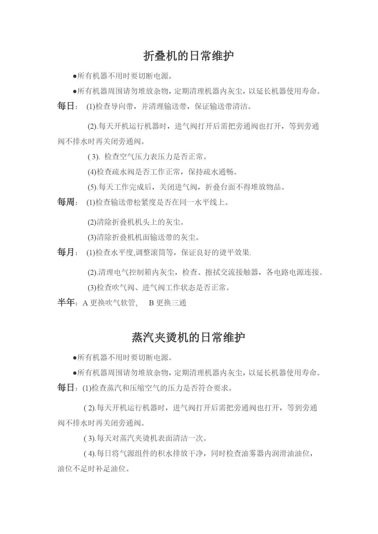
洗衣房设备维护及每日检查表优质资料(可以直接使用,可编辑优质资料,欢迎下载)水洗机日常的维护●所有机器不用时要切断电源。●所有机器周围请勿堆放杂物,定期清理机器内灰尘,以延长机器使用寿命。一、日常维护和保养(1)经常清理机器的外缸,除去洗涤剂等残留物。(2)试着在门打开的状态下,启动机器,结果洗衣机不应该在门开状态下运转。(3)检查机器是否有机械裂缝。(4)用热水冲洗皂液箱中的洗涤剂残留物。(5)清洁门密封垫圈,除去洗涤剂残留物和其他异物。(6)每天工作结束后,请关闭水、蒸汽,切断电源。(7)建议用完机器后,让装衣门和皂液箱门开着,使机器通风。(8)在操作机器前,请检查门互锁装置。(9)当每天的洗涤工作结束以后,应切断电源和关闭各汽、水、液阀打扫机器和做好环境卫二、定期维护和保养(1)机器工作二到三个月后,三角皮带应重新张紧,因为新皮带具有弹性,所以有必要这样做。否则皮带就会打滑,检查皮带是否已磨损和破裂,如有必要请张紧皮带。(2)每周检查进水口的过滤阀是否被杂物堵塞。(3)对气源处理三联过滤器应每月定期放水,油雾器油杯应即时补油,用油规格为10#或20#机械油。(4)每周检查主轴承座下部放水口是否通顺,以保证轴承无积水,延长轴承寿命。(5)虽然机器震动很小,但也引起螺栓,接插件松动,所以要每月检查螺栓、螺钉等连接件是否有松动,确保安全。(6)用手动加油泵,对轴承座两端轴承加注含有10#机油的锂基润滑脂,每运行500小时(单班工作制约为3个月)按压手动油泵两下。切勿加注过于频繁,过多加注润滑脂有可能会导致油脂被压入洗涤缸体,将洗涤物沾污。(7)常规的维护保养提高了机器的操作效率,降低了故障率,延长了机器的使用寿命,保障了机器安全运行。烘干机的日常维护●所有机器不用时要切断电源。●所有机器周围请勿堆放杂物,定期清理机器内灰尘,以延长机器使用寿命。(1)烘干机在工作时,不要打开门。(2)不要在未安装过滤网的情况下使用烘干机,否则会造成损坏,因为毛屑纤维将堵塞毛孔、风机(有发生火灾的可能),从而影响烘干机的正常功能。(3)烘干机运行时,玻璃门会变热,请勿在运行过程中触摸玻璃。(4)在取出烘干衣物时,请确定内筒是静止的,内筒滚动时,请不要将手伸入内筒。(5)一旦发生任何功能故障,必须将电源断开。(6)本机器适用于再标志上油适合机器烘干的织物,而且这些衣物必须在水中洗过。以下为不能在烘干机中烘干的东西:A含有易燃性化学物质,清洁剂和溶剂的织物,或其他易燃性物质(酒精、石油、苯、去污剂、油漆、油、油脂、蜡等)(有发生火灾或爆炸的危险)。B含有洗涤剂、发胶、指甲油等胶粘性物质。(有发生火灾或爆炸的危险)C含有泡沫橡胶或橡胶类物质(有可能燃烧)D不要在机器附近存放汽油以及其他易燃物质。经常注意检查风机、液泵、过滤器等是否有漏气、漏液。每日:(1)过滤网:每天清理2次。(2).散热器:每次使用前需打开进气阀和旁通,等旁通将冷凝水排完后方可关闭旁通,每天工作结束后,打开旁通放掉冷凝水。(3.)每天工作后,对于机器表面进行清理。每周:(1)检查热交换器进风口网,发现毛绒堵住,及时清理,保证风道畅通。(2)检查疏水器是否正常工作,发现问题及时修复或更换。对主轴及风机轴上的轴承应定期加注润滑油。(3)润滑油推荐使用2#锂基润滑脂,每次注油间隔周期5-7天。每月:(1)检查传动皮带的松紧度和磨损度,及时调整或更换皮带;检查过滤网是否有破损,及时更换。(2)每季度:检查烘干机内毛毡是否脱落;检查温度传感器和温度保护开关是否工作正常;检查电加热管是否有变形或烧断,及时更换;检查加热管线束和插脚是否老化,接触不良,及时更换。半年:电加热机型需整机清理。四辊烫平机的日常维护●所有机器不用时要切断电源。●所有机器周围请勿堆放杂物,定期清理机器内灰尘,以延长机器使用寿命。每日:(1)检查导向带,并清理输送带,保证输送带清洁。(2).每天开机运行机器时,进气阀打开后需把旁通阀也打开,等到旁通阀不排水时再关闭旁通阀;(3).每天工作完成后,机器不能停止运行,关闭进气阀,打开旁通阀等到机器温度降到常温的时候,方可停机。(4)双辊烫平机在使用过程中,滚筒内的蒸汽压力不能超过0.7Mpa(建议0.6Mpa左右),如蒸汽压力超过0.7Mpa,会存在安全隐患。(5).检查疏水阀是否工作正常,保持疏水通畅。每周:(1)检查皮带磨损及松紧度;(2)检查抽湿系统。(3)检查机器底座与地基的松紧度。(4)检查滚筒升降稳定性。每月:(1)检查水平度,调整滚筒等,保证良好的烫平效果.(2).清理电气控制箱内灰尘,检查、擦拭交流接触器,各电路电源连接头,烫平机的每个轴承需添加
单篇购买
VIP会员(1亿+VIP文档免费下)

扫码即表示接受《下载须知》

洗衣房设备维护及每日检查表

文档大小:1MB

限时特价:扫码查看

• 请登录后再进行扫码购买
• 使用微信/支付宝扫码注册及付费下载,详阅 用户协议 隐私政策
• 如已在其他页面进行付款,请刷新当前页面重试
• 付费购买成功后,此文档可永久免费下载
年会员
99.0
¥199.0

6亿VIP文档任选,共次下载特权。

已优惠

微信/支付宝扫码完成支付,可开具发票

VIP尽享专属权益

VIP文档免费下载

赠送VIP文档免费下载次数

阅读免打扰

去除文档详情页间广告

专属身份标识

尊贵的VIP专属身份标识

高级客服

一对一高级客服服务

多端互通

电脑端/手机端权益通用

手机号注册 用户名注册
我已阅读并接受《用户协议》《隐私政策》
已有账号?立即登录
我已阅读并接受《用户协议》《隐私政策》
已有账号?立即登录
登录
手机号登录 微信扫码登录
微信扫一扫登录 账号密码登录

首次登录需关注“豆柴文库”公众号

新用户注册
VIP会员(1亿+VIP文档免费下)
年会员
99.0
¥199.0

6亿VIP文档任选,共次下载特权。

已优惠

微信/支付宝扫码完成支付,可开具发票

VIP尽享专属权益

VIP文档免费下载

赠送VIP文档免费下载次数

阅读免打扰

去除文档详情页间广告

专属身份标识

尊贵的VIP专属身份标识

高级客服

一对一高级客服服务

多端互通

电脑端/手机端权益通用