您所在位置: 网站首页 / 文档列表 / 纺织服装 / 文档详情
沃尔玛服装商品知识指南.docx 立即下载
上传人:一吃****新冬 上传时间:2024-09-04 格式:DOCX 页数:37 大小: 金币:10 举报 版权申诉
预览加载中,请您耐心等待几秒...

沃尔玛服装商品知识指南.docx

沃尔玛服装商品知识指南.docx

预览

免费试读已结束,剩余 27 页请下载文档后查看

10 金币

下载文档

如果您无法下载资料,请参考说明:

1、部分资料下载需要金币,请确保您的账户上有足够的金币

2、已购买过的文档,再次下载不重复扣费

3、资料包下载后请先用软件解压,在使用对应软件打开

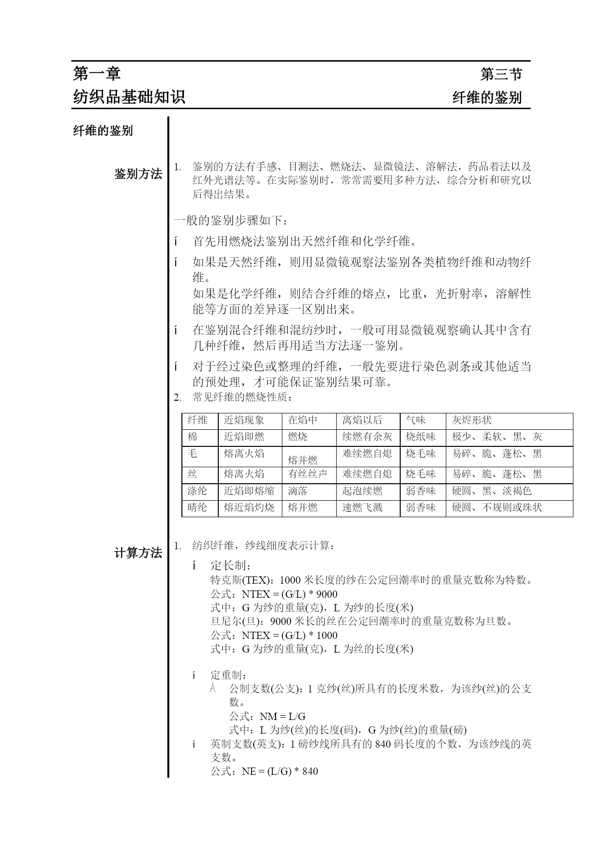
IntroductionToTrainers介绍致培训员Wal-MartChinaCO.,LTD.-Confidential-Jan.2001沃尔玛中国有限公司-机密-PagePAGE8ofNUMPAGES1MerchandiseKnowledgeManuel商品知识指南Apparel(服装)Training&Development培训与发展Copyright2001版权声明byWal-MartChinaCO.,LTD.沃尔玛中国有限公司Allrightsreserved.Thereproductionoruseofthisworkinanyformorbyanyelectronic,mechanical,orothermeans,nowknownorhereafterinvented,includingphotocopyingandrecording,andincludingrepublicationasorinconnectionwithinstructionalortrainingseminars,andinanystorageandretrievalsystem,isforbiddentoanyoneexceptanauthorizedWal-MartassociatedoingsoforthesolepurposeoftrainingWal-Martassociatesonthematerialcontainedwithin.Copiesofthisdocument,inanyform,cannotbedistributedtonon-Wal-MartassociateswithoutthewrittenpermissionoftheGlobalTrainingManagerforWal-MartStores,Inc.所有权利受到保护。除非出于培训目的而获特别授权,否则任何人,不论出于任何目的,都不能将此文件的任何部分以任何形式通过任何方式,如电子或机械印刷等,进行复制或传播,包括影印、抄录,或使用其他信息储存与回收系统。此文件任何形式的复印件,未经沃尔玛百货有限公司国际培训部书面许可,不得泄露给沃尔玛外部人员。商品知识指南服装部序言Wal-MartChinaCO.,LTD.-Confidential-December,2001沃尔玛中国有限公司-机密-序言随着沃尔玛在中国的快速发展,我们的同事面临着前所未有的挑战。丰富、专业的商品知识,有助于我们树立良好的商业形象,提高商场的销售,更好地服务我们的顾客。为了帮助我们的同事成为一名合格的零售业从业人员,在各商场培训协调员及营运专家们的大力协助下,我们于2001年合作编写了这一套《商品知识指南》。本套资料按照商场营运部门分为以下十册:商品知识指南服装部序言面包果蔬肉类海鲜熟食干货家电家居服装/鞋HBA/化妆品每一册都分门别类地对相应部门的商品进行了详细介绍,包括商品外观、性能、产地、供应商资料以及相关背景知识等。本套《商品知识指南》分别存放于相应部门经理/主管、图书馆及培训协调员处,以方便商场同事随时查阅。商场主管/员工指导可以此指南作为培训资料定期为本部门同事进行商品知识培训,帮助我们的同事更加深入和专业地了解相关商品知识,同时也能更有效地利用培训资源。由于时间和条件所限,这套资料难免会存在着一些需要充实和完善的地方。我们会定期增加新的商品资料,更新内容,以保证商场商品资料的统一性、标准性和全面性。在此,我们真诚地希望得到您的意见、建议和指正。请将你的宝贵意见和建议填在所附的修改意见反馈表,交给所在商场的培训协调员。我们会在认真地审核后,进行进一步修订和完善。修改意见反馈表没有您的大力支持和积极参与,我们难以将培训工作做得更好。若您对此培训指南有任何建议或意见,请在此页详细写下您的店号、姓名、部门及您对本指南的评语、修改内容并标注具体页码(纸张不够请另附)。请将完成的此页交给您的店内培训协调员或致电/分机_______给您的店内培训协调员。谢谢!店号:_________部门:____________姓名:____________所修改的指南名称:_____________第_______章第______节页码______评语:修改内容:需增加的商品名称及相关知识商品知识指南服装目录Wal-MartChinaCO.,LTD.-Confidential-December,2001沃尔玛中国有限公司-机密-PagePAGE7of2目录第一章纺织品基础知识第一节纺织纤维…
单篇购买
VIP会员(1亿+VIP文档免费下)

扫码即表示接受《下载须知》

沃尔玛服装商品知识指南

文档大小:

限时特价:扫码查看

• 请登录后再进行扫码购买
• 使用微信/支付宝扫码注册及付费下载,详阅 用户协议 隐私政策
• 如已在其他页面进行付款,请刷新当前页面重试
• 付费购买成功后,此文档可永久免费下载
年会员
99.0
¥199.0

6亿VIP文档任选,共次下载特权。

已优惠

微信/支付宝扫码完成支付,可开具发票

VIP尽享专属权益

VIP文档免费下载

赠送VIP文档免费下载次数

阅读免打扰

去除文档详情页间广告

专属身份标识

尊贵的VIP专属身份标识

高级客服

一对一高级客服服务

多端互通

电脑端/手机端权益通用

手机号注册 用户名注册
我已阅读并接受《用户协议》《隐私政策》
已有账号?立即登录
我已阅读并接受《用户协议》《隐私政策》
已有账号?立即登录
登录
手机号登录 微信扫码登录
微信扫一扫登录 账号密码登录

首次登录需关注“豆柴文库”公众号

新用户注册
VIP会员(1亿+VIP文档免费下)
年会员
99.0
¥199.0

6亿VIP文档任选,共次下载特权。

已优惠

微信/支付宝扫码完成支付,可开具发票

VIP尽享专属权益

VIP文档免费下载

赠送VIP文档免费下载次数

阅读免打扰

去除文档详情页间广告

专属身份标识

尊贵的VIP专属身份标识

高级客服

一对一高级客服服务

多端互通

电脑端/手机端权益通用