您所在位置: 网站首页 / 文档列表 / 保险 / 文档详情
保险公司理赔工作总结.docx 立即下载
上传人:美丽****ka 上传时间:2024-09-09 格式:DOCX 页数:57 大小:50KB 金币:10 举报 版权申诉
预览加载中,请您耐心等待几秒...

保险公司理赔工作总结.docx

保险公司理赔工作总结.docx

预览

免费试读已结束,剩余 47 页请下载文档后查看

10 金币

下载文档

如果您无法下载资料,请参考说明:

1、部分资料下载需要金币,请确保您的账户上有足够的金币

2、已购买过的文档,再次下载不重复扣费

3、资料包下载后请先用软件解压,在使用对应软件打开

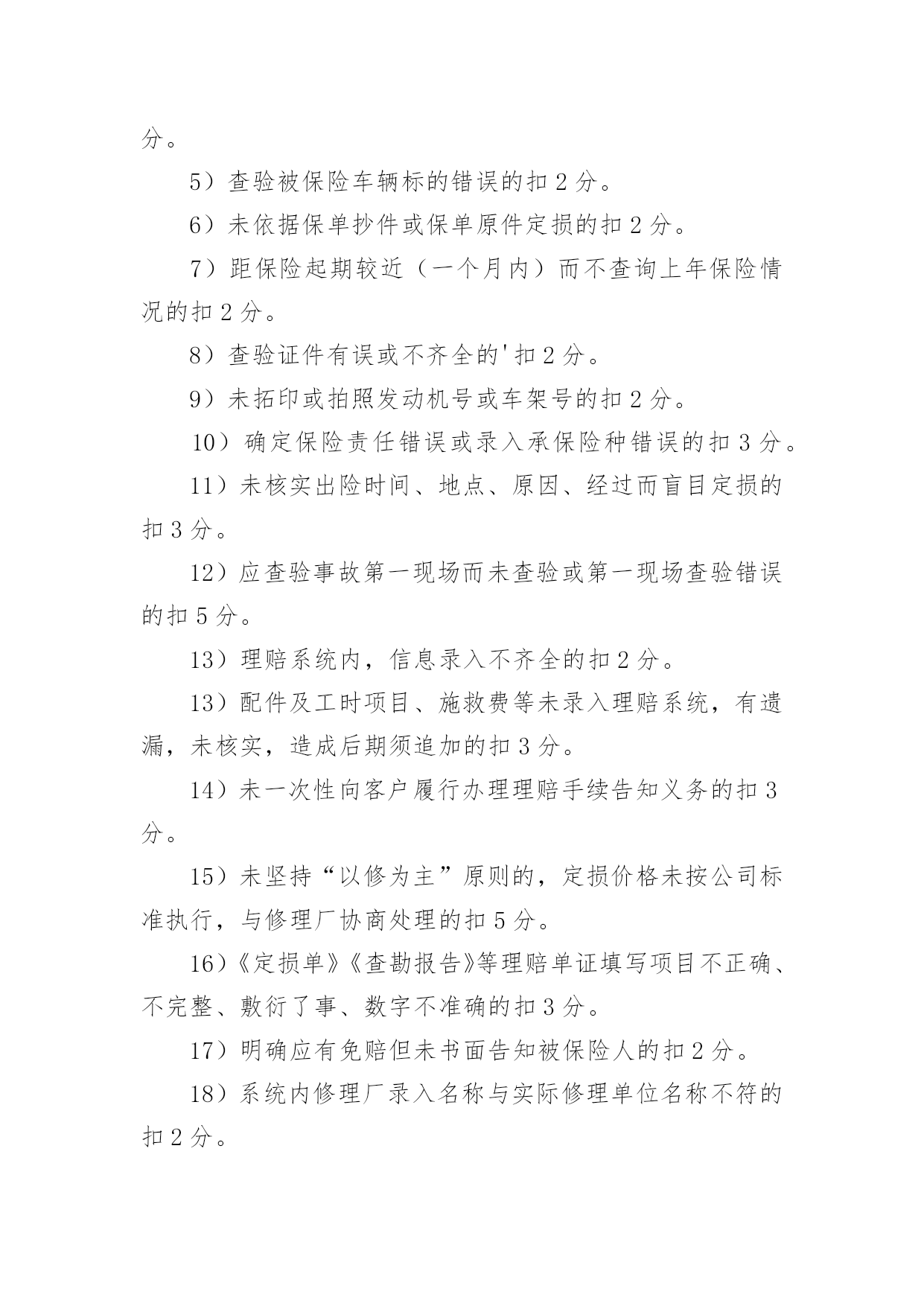
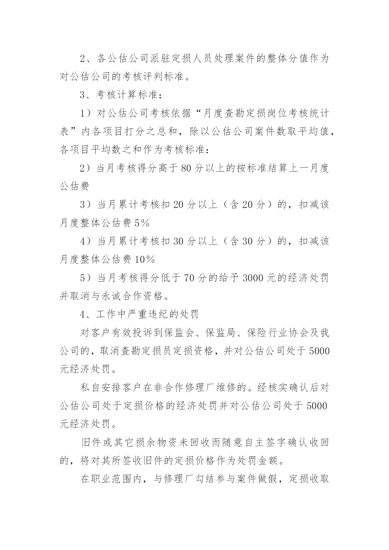
保险公司理赔工作总结总结是对取得的成绩、存在的问题及得到的经验和教训等方面情况进行评价与描述的一种书面材料,它可使零星的、肤浅的、表面的感性认知上升到全面的、系统的、本质的理性认识上来,因此我们要做好归纳,写好总结。但是却发现不知道该写些什么,以下是小编精心整理的保险公司理赔工作总结,供大家参考借鉴,希望可以帮助到有需要的朋友。保险公司理赔工作总结1查勘定损工作是车险理赔的基础也是车险理赔流程的最重要环节之一,北京分公司为了配合总公司制定的《车险查勘定损岗位考核暂行办法》的实施,为进一步规范查勘定损员工作,树立永诚保险良好的理赔形象,特制定公估公司查勘定损员理赔工作规范实施细则:一、职业道德1、道德规范,良好的职业道德是理赔工作之本,查勘定损员的职业道德就是不能为了自己的利益而损害客户及公司的利益,做到公正、廉洁。2、服务态度,查勘定损员在工作中应做到热情、耐心、友善,在语言上不得使用冷漠、随意、责难、侮辱性的话语,接待客户应使用规范化语言:您好!我是保险公司查勘定损员XXX本次事故的处理由我为您服务,请您填写《索赔申请书》,请您二、行为规范1、接受派工,查勘定损员的工作是由公司报案中心坐席人员或调度指派受理派工,任何人未经调派无权受理,查勘定损员无派工指令的不得擅自定损,涉及客户自行上门的及时联系调度并做好客户的接待。2、定损依据,查勘定损员工作依据重点是保单抄件,工作中应认真审查保单抄件中的各项内容,核查历次报案信息、损失部位、赔付情况等,严禁未核实保单信息定损,在查勘中本次出险情况与历次出险情况进行认真核查,提示客户保单年度内出险次数,清理未查勘信息,对属于有旧伤且保单生效之日起未报案的进行拍照,并告知保户不在本期保单赔付之内,须保户签字确认。3、查验标的,依据保单抄件内容核实事故车是否属于被保险车辆,对事故车及车架号进行拍照,如事故车及车架号与保单抄件不一致,应及时拓印发动机号。4、查验证件,查验行驶证车主是否与被保险人一致,特别约定中是否注明,查验准载质量、使用性质、年审情况,查验驾驶证准驾车型、审验情况以及是否无有效驾驶证等情况。属于无牌照新车出险的,应审验是否有移动证且是否在有效期内,对证件原件和购车大票原件进行拍照。5、核实事故,在工作中认真核实出险时间、地点、原因、经过、当事人与被保险人之间关系。属于确有必要的应查勘事故第一现场,以判定事故的真伪。查勘定损员现场查勘范围表车险现场查勘范围第一事故现场全损或推定全损的案件,包括盗抢、自燃、火灾、倾覆的事故。(立即赶往现场)√单方事故且事故车不能移动或仅造成保险标的尾部损失。(不包括玻璃单独破损案件)√车损超过1万元以上的案件,异地出险损失金额在3万元以上的案件。(视案情委托)√出险时间在当日晚8点至次日凌晨3点之间的保险事故。(视案情决定)√非道路上出险的保险事故。(车损在800元以上的案件)。(视案情决定)√未经交警处理的单、双方事故,有物损、人伤的案件。(视案情决定)√同一标的在同一保单年度内出险3次以上(含)的事故。(视案情决定)√标的车或三者车为老旧(车龄八年以上)或稀有车型的保险事故。√出险日期距保单起保或止期15天以内(含)的标的非新车保险事故。(视案情决定)√不论事故损失大小,存在疑点的保险事故。√6、证据收集,审验交管部门事故责任认定书,告之被保险人赔付原则,对于双方事故或多方事故重点是确认交强险是否代赔,请客户签字确认。认真查验现场痕迹、碰撞痕迹,收集有关证人、证言、标的车及受损部位、人车合影、碰撞物等进行拍照,照片应完整、齐全、清晰并有拍摄日期,证据收集无遗漏。7、责任确定,依据保单、保险条款判定事故损失情况是否属保险责任,以下三种情况查勘定损员可以当场拒赔:1)非保险期限内车辆出险的。2)非承保的车辆。3)非承保险别项下的责任。在对证件审核中发现疑点的及对是否属于保险责任当场无法判定的,或被保险人及当事人编造保险事故骗赔的则要注重证据的收集,做好调查询问笔录,询问笔录必须要由被保险人及当事人亲自签字确认。确保在第一时间、第一现场证据收集的及时性和准确性。8、告知义务,指导被保险人填写《索赔申请书》,着重提示第一时间留存案件资料,一次性告知被保险人理赔时所需单证及领赔款等事宜。9、缮制材料,《定损单》必须由被保险人亲自签字确认,《定损单》还需注意以下几点:1)必须由公司授权的查勘定损员本人定损,严禁把定损权下放修理厂或他人。2)《定损单》必须填写项目完整、数字准确,不得随意涂改,小额赔案的《定损单》必须拍照并录入理赔系统。3)查勘定损时,应注意区分本次事故与非本次事故,事故直接损失与间接损失及正常磨损的区分。4)查勘定损时,坚持“以修为主”的原则,凡能修复的不得更换新件,能更换零部件的,不得更换总成。10、材料流转,定损完成后,认真缮制《
单篇购买
VIP会员(1亿+VIP文档免费下)

扫码即表示接受《下载须知》

保险公司理赔工作总结

文档大小:50KB

限时特价:扫码查看

• 请登录后再进行扫码购买
• 使用微信/支付宝扫码注册及付费下载,详阅 用户协议 隐私政策
• 如已在其他页面进行付款,请刷新当前页面重试
• 付费购买成功后,此文档可永久免费下载
年会员
99.0
¥199.0

6亿VIP文档任选,共次下载特权。

已优惠

微信/支付宝扫码完成支付,可开具发票

VIP尽享专属权益

VIP文档免费下载

赠送VIP文档免费下载次数

阅读免打扰

去除文档详情页间广告

专属身份标识

尊贵的VIP专属身份标识

高级客服

一对一高级客服服务

多端互通

电脑端/手机端权益通用

手机号注册 用户名注册
我已阅读并接受《用户协议》《隐私政策》
已有账号?立即登录
我已阅读并接受《用户协议》《隐私政策》
已有账号?立即登录
登录
手机号登录 微信扫码登录
微信扫一扫登录 账号密码登录

首次登录需关注“豆柴文库”公众号

新用户注册
VIP会员(1亿+VIP文档免费下)
年会员
99.0
¥199.0

6亿VIP文档任选,共次下载特权。

已优惠

微信/支付宝扫码完成支付,可开具发票

VIP尽享专属权益

VIP文档免费下载

赠送VIP文档免费下载次数

阅读免打扰

去除文档详情页间广告

专属身份标识

尊贵的VIP专属身份标识

高级客服

一对一高级客服服务

多端互通

电脑端/手机端权益通用