您所在位置: 网站首页 / 文档列表 / 电气安装工程 / 文档详情
电厂机电气施工组织总设计方案.docx 立即下载
上传人:志信****pp 上传时间:2024-09-04 格式:DOCX 页数:46 大小: 金币:10 举报 版权申诉
预览加载中,请您耐心等待几秒...

电厂机电气施工组织总设计方案.docx

电厂机电气施工组织总设计方案.docx

预览

免费试读已结束,剩余 36 页请下载文档后查看

10 金币

下载文档

如果您无法下载资料,请参考说明:

1、部分资料下载需要金币,请确保您的账户上有足够的金币

2、已购买过的文档,再次下载不重复扣费

3、资料包下载后请先用软件解压,在使用对应软件打开

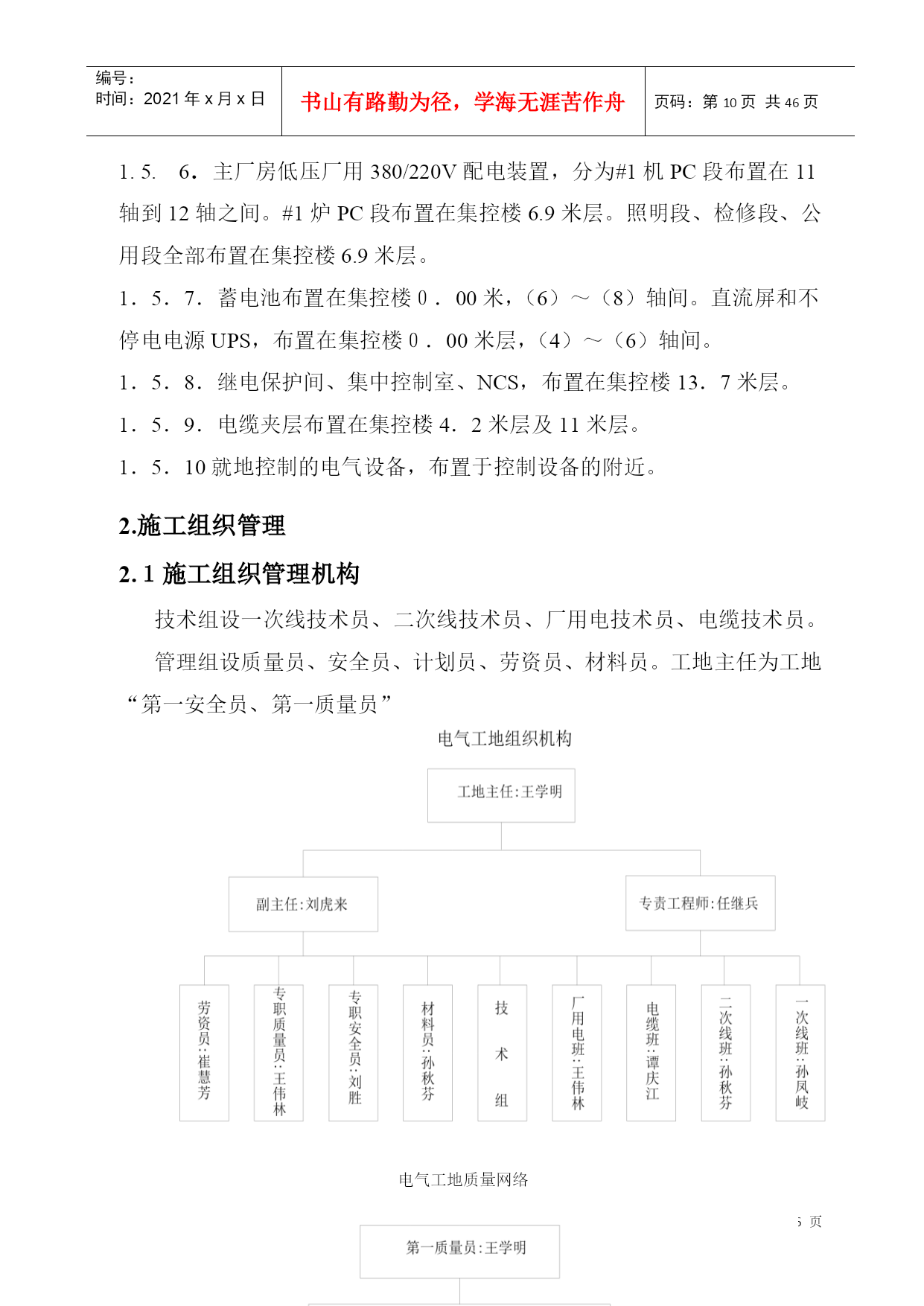
编号:时间:2021年x月x日书山有路勤为径,学海无涯苦作舟页码:第PAGE46页共NUMPAGES46页第PAGE\*MERGEFORMAT46页共NUMPAGES\*MERGEFORMAT46页目录TOC\o"1-3"编制依据PAGEREF_Toc508508571\h21.工程概况PAGEREF_Toc508508572\h22.施工组织管理PAGEREF_Toc508508573\h103.主要施工方案及重大技术措施PAGEREF_Toc508508574\h134.电气分部试运与机组整套启动PAGEREF_Toc508508575\h205.施工技术及物质供应计划PAGEREF_Toc508508576\h216.综合进度PAGEREF_Toc508508577\h287.质量、安全及降低成本保证措施308.安全文明施工保证措施及环境因素\危险源辩识及控制措施…...329节约材料,降低工程安装成本34编制依据1.内蒙古上都电厂2×600MW机组工程初步设计电气部分。2.内蒙古上都电厂2×600MW机组扩建工程施工组织总设计。3.内蒙古上都电厂2×600MW机组工程电气施工图。4.《火电工程施工组织设计导则》5.《电力建设施工及验收技术规范》1992版、《电气装置安装工程质量检验及评定标准》DL/T5161.1-5161.17--20026.《电力建设安全工作规程》DL5009.1--20021.1工程概况1.1.1厂址概况内蒙古上都电厂位于内蒙古自治区锡林郭勒盟正蓝旗境内的敦达浩特镇东南3Km,厂址建于锡林郭勒大草原南部,地处浑善达克沙地腹地。厂址平均标高为1297.85米,地下水平均埋深20.50米。上都电厂规划一期工程建设两台600MW亚临界燃煤直接空冷机组,二期工程建设两台600MW亚临界燃煤直接空冷机组。1.2工程地质、气象条件、水文资料1.2.1地质本工程厂址位于闪电河右侧阶地上。东侧局部为山地。地表以一般性草场和旱地为主。地层由上而下分别为细纱、中砂。场地土类型为中硬土,场地为非液化场地。厂址区地震动峰值加速度小于0.05g,地震动反应谱特征周期为0.35s。厂址均处于地壳相对稳定地段。2.2气象、水文资料累年极端最高温度35.2℃累年极端最低温度-36.6℃累年平均相对湿度60.9﹪1.3工程规模与范围及工程量1.3.1工程规模与范围内蒙古上都电厂2×600MW机组工程,按2×600MW机组单轴、三缸、四排汽、亚临界、一次中间再热、直接空冷凝汽冲动式汽轮机组设计,配2×2070t/h燃煤锅炉。主机设备由东方气轮机厂生产。锅炉为哈尔滨锅炉厂有限公司制造。发电机型号QFSN-600-2-22B,定子水冷、转子与铁芯氢冷型发电机,额定功率:600MW,额定电压:22KV,额定容量:667MVA,功率因数:0.9(迟相),额定转速:3000r/min,周波50HZ,效率不低于98.8%,发电机定子出线端数目为:6个。主变压器为DFP-240000/500,240000KVA,强迫油循环风冷却型变压器,额定容量:240000KVA,额定电压:500+2.5%/22KV,ud13%接线:YN/d11;厂家:特变电工衡阳变压器有限公司。我电气专业承担上都电厂一期工程A标段内电气设备的安装工作,主要施工项目主要有发变组、主控、直流系统、厂用电系统等电气设备安装工作。附属车间电气设备安装有#1机引风机室、电除尘、空冷岛、渣仓间等电气设备安装。1.3.2主要工程量1.3.2.1发电机变压器组系统序号名称型号单位数量备注1发电机QFSN-600-2-22B型600MW台12励磁变压器2200KVA台34主变压器DFP—240000/500台45高压厂用备用变压器SFS-55000/115±8X1.25%/10.5/3.15KV台2序号名称型号单位数量备注6高压厂用变压器SFS10—55000/22±2×2.5%/10.5/3.15KV台27分相封闭母线主回路外壳φ1450×10母线φ900×14米/三相598电流互感器LCW-35(G)台19分相封闭母线厂用分支回路外壳φ700×5母线φ150×10米/三相301010KV共箱封闭母线10KV、3150A铜母线米603113KV共箱封闭母线3KV、3150A铜母线米55512交直流励磁共箱封闭母线米3713中性点回路封闭母线外壳500×500米414中性点变压器柜台115短路试验装置套316中性点接地电阻柜3KV面417中性点接地电阻柜10KV面41.3.2.
单篇购买
VIP会员(1亿+VIP文档免费下)

扫码即表示接受《下载须知》

电厂机电气施工组织总设计方案

文档大小:

限时特价:扫码查看

• 请登录后再进行扫码购买
• 使用微信/支付宝扫码注册及付费下载,详阅 用户协议 隐私政策
• 如已在其他页面进行付款,请刷新当前页面重试
• 付费购买成功后,此文档可永久免费下载
年会员
99.0
¥199.0

6亿VIP文档任选,共次下载特权。

已优惠

微信/支付宝扫码完成支付,可开具发票

VIP尽享专属权益

VIP文档免费下载

赠送VIP文档免费下载次数

阅读免打扰

去除文档详情页间广告

专属身份标识

尊贵的VIP专属身份标识

高级客服

一对一高级客服服务

多端互通

电脑端/手机端权益通用

手机号注册 用户名注册
我已阅读并接受《用户协议》《隐私政策》
已有账号?立即登录
我已阅读并接受《用户协议》《隐私政策》
已有账号?立即登录
登录
手机号登录 微信扫码登录
微信扫一扫登录 账号密码登录

首次登录需关注“豆柴文库”公众号

新用户注册
VIP会员(1亿+VIP文档免费下)
年会员
99.0
¥199.0

6亿VIP文档任选,共次下载特权。

已优惠

微信/支付宝扫码完成支付,可开具发票

VIP尽享专属权益

VIP文档免费下载

赠送VIP文档免费下载次数

阅读免打扰

去除文档详情页间广告

专属身份标识

尊贵的VIP专属身份标识

高级客服

一对一高级客服服务

多端互通

电脑端/手机端权益通用