您所在位置: 网站首页 / 文档列表 / 施工组织 / 文档详情
车间机电安装施工组织设计.docx 立即下载
上传人:St****36 上传时间:2024-09-04 格式:DOCX 页数:124 大小: 金币:10 举报 版权申诉
预览加载中,请您耐心等待几秒...

车间机电安装施工组织设计.docx

车间机电安装施工组织设计.docx

预览

免费试读已结束,剩余 114 页请下载文档后查看

10 金币

下载文档

如果您无法下载资料,请参考说明:

1、部分资料下载需要金币,请确保您的账户上有足够的金币

2、已购买过的文档,再次下载不重复扣费

3、资料包下载后请先用软件解压,在使用对应软件打开

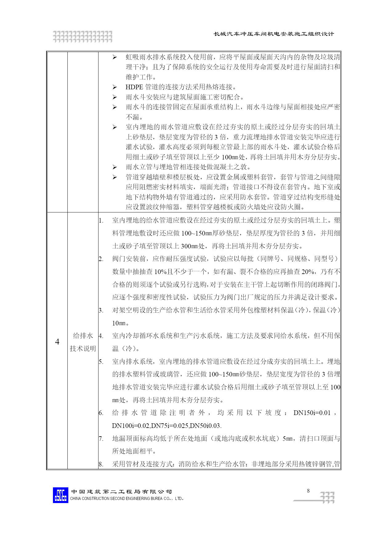
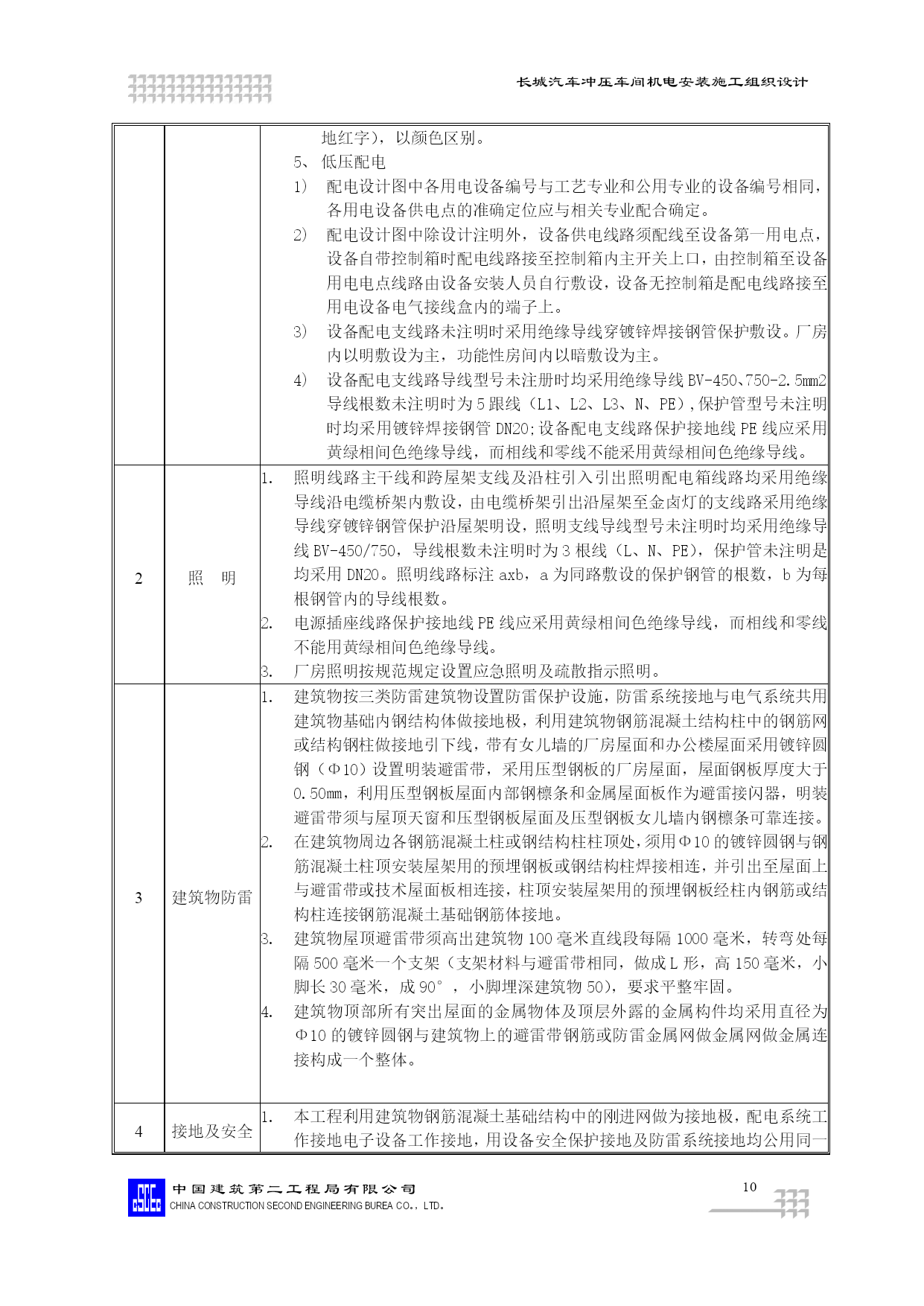
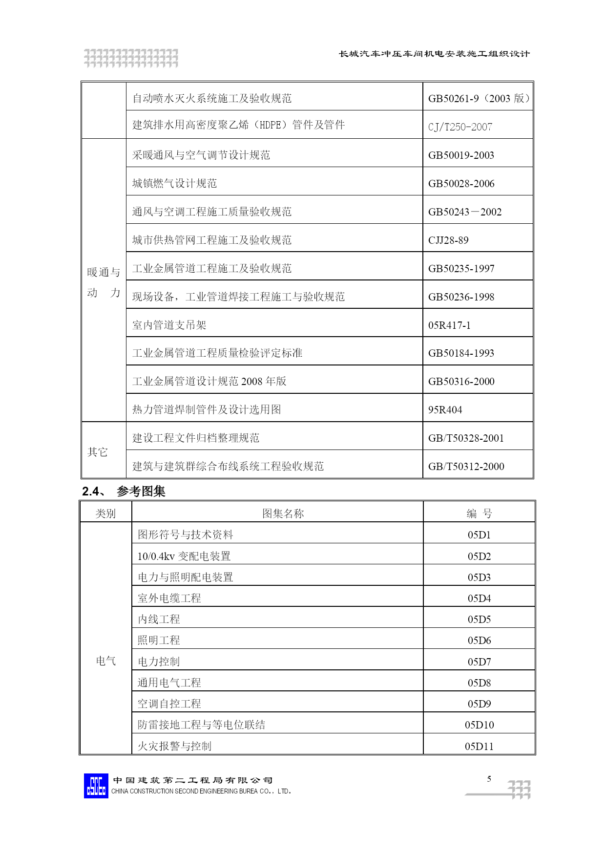
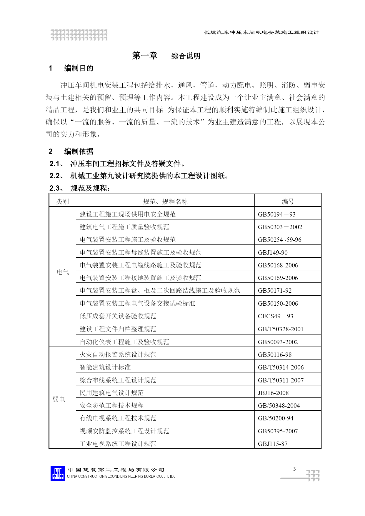
长城汽车冲压车间机电安装施工组织设计PAGEPAGE124中国建筑第二工程局有限公司CHINACONSTRUCTIONSECONDENGINEERINGBUREACO。,LTD。PAGE3TOC\o"1-2"\h\z\uHYPERLINK\l"_Toc244508654"第一章综合说明PAGEREF_Toc244508654\h3HYPERLINK\l"_Toc244508655"1编制目的PAGEREF_Toc244508655\h3HYPERLINK\l"_Toc244508656"2编制依据PAGEREF_Toc244508656\h3HYPERLINK\l"_Toc244508657"3工程总体概述PAGEREF_Toc244508657\h6HYPERLINK\l"_Toc244508658"第二章工程施工重点及难点分析PAGEREF_Toc244508658\h16HYPERLINK\l"_Toc244508659"1设计协调是保证施工顺利进行的重点PAGEREF_Toc244508659\h16HYPERLINK\l"_Toc244508660"2各专业承包商协调难度大PAGEREF_Toc244508660\h16HYPERLINK\l"_Toc244508661"3机电安装复杂PAGEREF_Toc244508661\h16HYPERLINK\l"_Toc244508662"4成品保护PAGEREF_Toc244508662\h16HYPERLINK\l"_Toc244508663"5冬期施工PAGEREF_Toc244508663\h16HYPERLINK\l"_Toc244508664"6应对措施PAGEREF_Toc244508664\h16HYPERLINK\l"_Toc244508665"第三章施工总体部署PAGEREF_Toc244508665\h18HYPERLINK\l"_Toc244508666"1项目总体目标PAGEREF_Toc244508666\h18HYPERLINK\l"_Toc244508667"2项目管理体系与管理制度PAGEREF_Toc244508667\h18HYPERLINK\l"_Toc244508668"3项目管理制度PAGEREF_Toc244508668\h18HYPERLINK\l"_Toc244508669"4工程项目管理组织机构及管理班子主要成员、部门职责PAGEREF_Toc244508669\h20HYPERLINK\l"_Toc244508670"5针对性的施工布署与组织PAGEREF_Toc244508670\h20HYPERLINK\l"_Toc244508671"第四章拟投入施工机械设备及劳动力计划PAGEREF_Toc244508671\h22HYPERLINK\l"_Toc244508672"1机电工程投入施工机械设备情况PAGEREF_Toc244508672\h22HYPERLINK\l"_Toc244508673"2劳动力配置PAGEREF_Toc244508673\h22HYPERLINK\l"_Toc244508674"第五章电气工程PAGEREF_Toc244508674\h23HYPERLINK\l"_Toc244508675"1变压器的安装PAGEREF_Toc244508675\h23HYPERLINK\l"_Toc244508676"2变电室高、低压配电柜安装PAGEREF_Toc244508676\h24HYPERLINK\l"_Toc244508677"3电气管路敷设PAGEREF_Toc244508677\h27HYPERLINK\l"_Toc244508678"4桥架安装PAGEREF_Toc244508678\h32HYPERLINK\l"_Toc244508679"5管内穿线(缆)工程PAGEREF_Toc244508679\h35HYPERLINK\l"_Toc244508680"6电缆敷设PAGEREF_Toc244508680\h38HYPERLINK\l"_Toc24450
单篇购买
VIP会员(1亿+VIP文档免费下)

扫码即表示接受《下载须知》

车间机电安装施工组织设计

文档大小:

限时特价:扫码查看

• 请登录后再进行扫码购买
• 使用微信/支付宝扫码注册及付费下载,详阅 用户协议 隐私政策
• 如已在其他页面进行付款,请刷新当前页面重试
• 付费购买成功后,此文档可永久免费下载
年会员
99.0
¥199.0

6亿VIP文档任选,共次下载特权。

已优惠

微信/支付宝扫码完成支付,可开具发票

VIP尽享专属权益

VIP文档免费下载

赠送VIP文档免费下载次数

阅读免打扰

去除文档详情页间广告

专属身份标识

尊贵的VIP专属身份标识

高级客服

一对一高级客服服务

多端互通

电脑端/手机端权益通用

手机号注册 用户名注册
我已阅读并接受《用户协议》《隐私政策》
已有账号?立即登录
我已阅读并接受《用户协议》《隐私政策》
已有账号?立即登录
登录
手机号登录 微信扫码登录
微信扫一扫登录 账号密码登录

首次登录需关注“豆柴文库”公众号

新用户注册
VIP会员(1亿+VIP文档免费下)
年会员
99.0
¥199.0

6亿VIP文档任选,共次下载特权。

已优惠

微信/支付宝扫码完成支付,可开具发票

VIP尽享专属权益

VIP文档免费下载

赠送VIP文档免费下载次数

阅读免打扰

去除文档详情页间广告

专属身份标识

尊贵的VIP专属身份标识

高级客服

一对一高级客服服务

多端互通

电脑端/手机端权益通用