您所在位置: 网站首页 / 文档列表 / 机械理论及资料 / 文档详情
机械手.docx 立即下载
上传人:小寄****淑k 上传时间:2024-09-04 格式:DOCX 页数:40 大小: 金币:10 举报 版权申诉
预览加载中,请您耐心等待几秒...

免费试读已结束,剩余 30 页请下载文档后查看

10 金币

下载文档

如果您无法下载资料,请参考说明:

1、部分资料下载需要金币,请确保您的账户上有足够的金币

2、已购买过的文档,再次下载不重复扣费

3、资料包下载后请先用软件解压,在使用对应软件打开

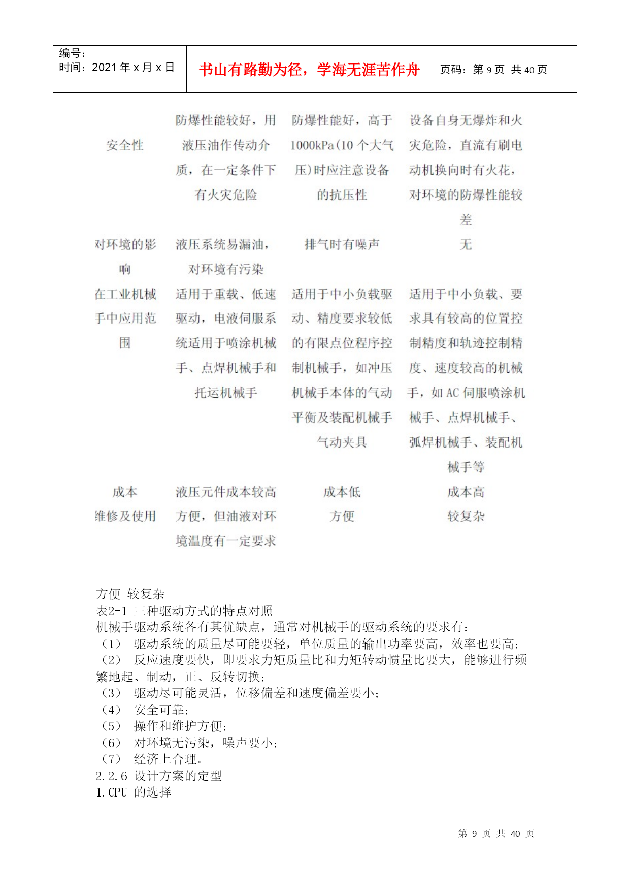
编号:时间:2021年x月x日书山有路勤为径,学海无涯苦作舟页码:第PAGE40页共NUMPAGES40页第PAGE\*MERGEFORMAT40页共NUMPAGES\*MERGEFORMAT40页江苏城市职业学院毕业论文课题名称姓名学号专业班级指导老师2011年月目录前言-----------------------------------------------------------2摘要-----------------------------------------------------------3前言--------------------------------------------------51.1机械手的概述-------------------------------------5第二章总体方案的设计----------------72.1设计要求----------------------------------------2.2基本设计思路------------------------82.3第三章3.1塑料及其分类-------------------------------------------103.2壳体塑料选材途径及注意点---------------------------------103.3注塑模的工作原理及应用-----------------------------------123.4旋钮外壳注塑成型及其存在的主要问题-----------------------133.5电火花成型机加工旋钮型腔---------------------------------15第四章Mastercam构图的方法----------------------------------174.1常用的实体建模法----------------------------------------17第五章用Mastercam绘制旋钮的外形----------------------------185.1绘制旋钮模型--------------------------------------------18第六章Mastercam刀具库设定方法------------------------------216.1铣削刀具库的建立----------------------------------------216.2刀具的发展及其选择--------------------------------------24第七章Mastercam刀具轨迹仿真--------------------------------287.1刀具轨迹的仿真-------------------------------------------287.2程序的仿真-----------------------------------------------30第八章Mastercam程序的后置处理------------------------------328.1后置处理文件--------------------------------------------328.2后处理文件编辑的一般规则--------------------------------348.3机床参数的定义------------------------------------------348.4结论---------------------------------------------------34第九章Mastercam程序----------------------------------------35毕业设计总结--------------------------------------------------39参考文献-------------------------------------------------------41摘要机械手技术涉及到电子、机械学、自动控制技术、传感器技术和计算机技等科学领域,是一门跨学科综合技术。随着工业自动化发展的需要,机械手在工业应用中越来越重要。文章主要叙述了机械手的设计过程,文章中介绍了机械手的设计理论与方法。本设计以AT89C51单片机为核心,采用LMD18200电机控制芯片达到控制直流电机的启停、速度和方向,完成了筛选机械手基本要求和发挥部分的要求。在筛选机械手设计中,采用了PWM技术对电机进行控制,通过对占空比的计算达到精
单篇购买
VIP会员(1亿+VIP文档免费下)

扫码即表示接受《下载须知》

机械手

文档大小:

限时特价:扫码查看

• 请登录后再进行扫码购买
• 使用微信/支付宝扫码注册及付费下载,详阅 用户协议 隐私政策
• 如已在其他页面进行付款,请刷新当前页面重试
• 付费购买成功后,此文档可永久免费下载
年会员
99.0
¥199.0

6亿VIP文档任选,共次下载特权。

已优惠

微信/支付宝扫码完成支付,可开具发票

VIP尽享专属权益

VIP文档免费下载

赠送VIP文档免费下载次数

阅读免打扰

去除文档详情页间广告

专属身份标识

尊贵的VIP专属身份标识

高级客服

一对一高级客服服务

多端互通

电脑端/手机端权益通用

手机号注册 用户名注册
我已阅读并接受《用户协议》《隐私政策》
已有账号?立即登录
我已阅读并接受《用户协议》《隐私政策》
已有账号?立即登录
登录
手机号登录 微信扫码登录
微信扫一扫登录 账号密码登录

首次登录需关注“豆柴文库”公众号

新用户注册
VIP会员(1亿+VIP文档免费下)
年会员
99.0
¥199.0

6亿VIP文档任选,共次下载特权。

已优惠

微信/支付宝扫码完成支付,可开具发票

VIP尽享专属权益

VIP文档免费下载

赠送VIP文档免费下载次数

阅读免打扰

去除文档详情页间广告

专属身份标识

尊贵的VIP专属身份标识

高级客服

一对一高级客服服务

多端互通

电脑端/手机端权益通用