您所在位置: 网站首页 / 文档列表 / 薪酬管理 / 文档详情
关于销售人员的薪酬制度探讨.doc 立即下载
上传人:书生****写意 上传时间:2024-09-04 格式:DOC 页数:64 大小: 金币:10 举报 版权申诉
预览加载中,请您耐心等待几秒...

关于销售人员的薪酬制度探讨.doc

关于销售人员的薪酬制度探讨.doc

预览

免费试读已结束,剩余 54 页请下载文档后查看

10 金币

下载文档

如果您无法下载资料,请参考说明:

1、部分资料下载需要金币,请确保您的账户上有足够的金币

2、已购买过的文档,再次下载不重复扣费

3、资料包下载后请先用软件解压,在使用对应软件打开

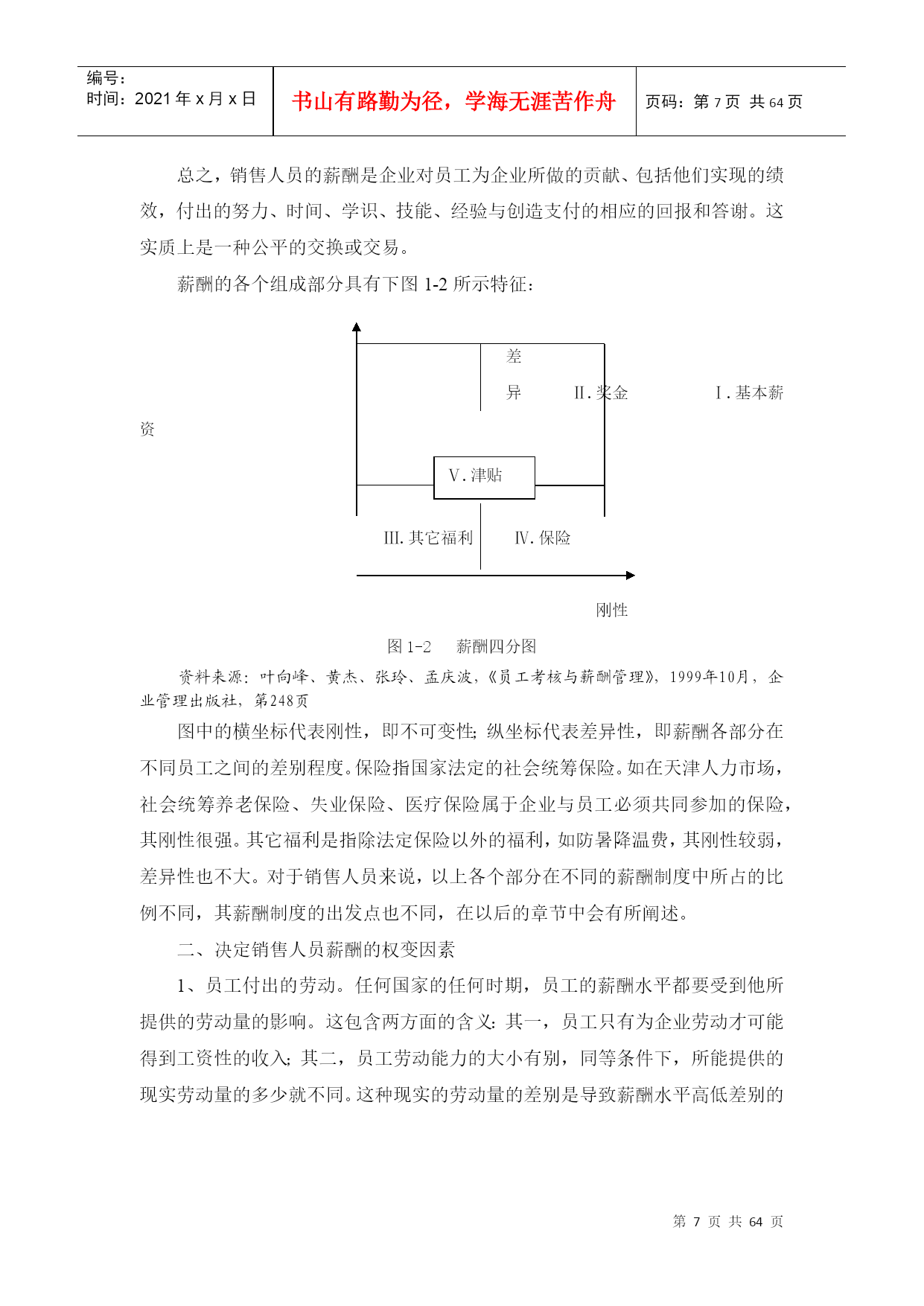
编号:时间:2021年x月x日书山有路勤为径,学海无涯苦作舟页码:第PAGE64页共NUMPAGES64页第PAGE\*MERGEFORMAT64页共NUMPAGES\*MERGEFORMAT64页前言建立一套“对内具有公平性,对外具有竞争力”的薪酬体系,是目前我国很多公司的当务之急。员工薪酬制度是寻求经营成功的最有效的管理工具之一,制定明确的薪酬体系,使其能够提供有效的信息并最终促成预期的经营成果,这对公司取得成功来说是至关重要的。员工的薪酬在人力资源体系中占有重要地位。企业用薪酬和员工交换劳动(包括脑力劳动和体力劳动),它是员工在人力市场中的价格。正如商品市场中的供求规律通过商品价格决定商品供求关系,而供求关系又反过来影响商品价格一样,供求规律这只“一只看不见的手”同样影响着销售人员的人力市场。这个市场的指挥棒就是销售人员的人力价格——薪酬。较低的岗位进入壁垒,使销售人员,尤其是有一定工作经验的销售人员,经常在各个企业之间、各个行业之间跳来跳去。牵引销售人员工作流动的驱动力有很多,但最主要的一条就是薪酬水平的高低。薪酬象一只看不见的手,将销售人员从低收入的企业推向高收入的企业,从低收入的行业推向高收入的行业。另外,薪酬还是企业的隐形传播器。薪酬体系体现的是组织内部的一套全新的价值观和实践方法。它是一套把公司的战略目标和价值观转化成具体行动方案,以及支持员工实施这些行动的管理流程。事实表明,薪酬体系正在以自己特有的方式改变着组织的精神面貌,改变着企业所有者与员工的关系以及企业的竞争力和活力,实现企业所追求的目标(不仅仅是通常的利润)。薪酬的作用逐渐转变为:不仅是因为公司需要这个体系来回报员工的贡献,而更重要的是因为公司要通过它来解决公司某些特定的问题。市场占有率对于一个企业的生命是非常重要的,这种重要性性决定了销售人员对于企业的重要性。很难想象一支士气低落,素质低下、流动频繁的销售队伍会带给企业良好的市场业绩。从某种程度上说,市场的生命力决定了企业的生命力,销售队伍的生命力决定了市场的生命力。然而,当员工们对达到想要的绩效目标并不承担责任时,组织就不可能变成一个绩效卓越的企业。承诺和责任不能靠命令和规章制度来获得,它只能靠员工的自发和自觉来形成。薪酬能够帮助建立一种任何对手都不可能复制的精神和文化。只有所有这些组成部分能够共同发挥作用,组织才能获得和保持竞争优势。正是由于一支销售队伍的质量对于在市场中栉风沐雨的企业如此重要,本文才着重探讨销售人员的薪酬制度。加之销售人员流动率比较大,薪酬公开程度低,薪酬高低差异大,岗位进入壁垒较低,从岗人数较多,因此研究其薪酬制度对于如何开发销售人员的潜力,使之为企业作出最大的贡献,格外有意义。国内外关于薪酬的研究已经很多了,专门针对销售人员的薪酬研究也或多或少的包含于其中。本文对其中的一些文献及文章进行了参考。在现实中,尤其在国外公司中,薪酬制度已经不再仅仅是对员工贡献的一种补偿。薪酬制度作为连接企业和员工的联系纽带,已经成为表明企业发展动向和引导员工行为的一个最有力的信号。这些研究促使管理者把绩效的改进看成是以薪酬的形式发生的投资带来的回报。这种变化是令人激动的,它使人力资源的管理变得更加主动和有战略意义。本人阅读了大量的文献,根据自己多年的人力资源管理经验,结合案例,对销售人员的薪酬计划进行的探讨。在此基础上,提出薪酬制度与绩效考核体系的匹配程度决定了绩效管理的持续性和有效性,薪酬制度与战略之间的匹配程度通常决定了战略是否能够有效实施。所以,本文的第三章和第四章分别就销售人员的薪酬制度与绩效考核的匹配、销售人员的薪酬制度与企业战略的匹配做了探讨。本文中还有一些作者个人的工作体会和经验,愿与有志于人力资源工作的各位同仁切磋并共勉。第一章销售人员的薪酬及其理论基础目前,国内市场竞争空前激烈,怎样才能战胜对手,提高市场占有率呢?这就要考虑企业的薪酬制度能否留住人才,企业员工之间,薪酬是否公平,与其他企业相比,薪酬是否具有竞争性。如果答案是否定的,就需要采取果断的措施,只有那些仅希望保住自己的职位和薪水的平庸的员工才会留在企业中,素质较高,能力出众并想干一番事业的优秀的员工会选择更适合自己发展的、能体现自身价值的企业。本章旨在研究销售人员的特点,明确销售人员薪酬的概念及原则,以便于在科学的理论指导下,设计有效的薪酬制度。销售人员及其管理的特点研究销售人员的薪酬,首先要研究销售人员的特点。销售人员作为企业员工中相对独立的一个群体,有明显的特点。一、销售人员的群体特点1、工作时间自由,单独行动多。2、工作绩效可以用具体成果显示出来。3、工作业绩的不稳定性。4、对工作的安定性需求不大,销售人员经常想到跳槽以改变自己的工作环境。另一方面,
单篇购买
VIP会员(1亿+VIP文档免费下)

扫码即表示接受《下载须知》

关于销售人员的薪酬制度探讨

文档大小:

限时特价:扫码查看

• 请登录后再进行扫码购买
• 使用微信/支付宝扫码注册及付费下载,详阅 用户协议 隐私政策
• 如已在其他页面进行付款,请刷新当前页面重试
• 付费购买成功后,此文档可永久免费下载
年会员
99.0
¥199.0

6亿VIP文档任选,共次下载特权。

已优惠

微信/支付宝扫码完成支付,可开具发票

VIP尽享专属权益

VIP文档免费下载

赠送VIP文档免费下载次数

阅读免打扰

去除文档详情页间广告

专属身份标识

尊贵的VIP专属身份标识

高级客服

一对一高级客服服务

多端互通

电脑端/手机端权益通用

手机号注册 用户名注册
我已阅读并接受《用户协议》《隐私政策》
已有账号?立即登录
我已阅读并接受《用户协议》《隐私政策》
已有账号?立即登录
登录
手机号登录 微信扫码登录
微信扫一扫登录 账号密码登录

首次登录需关注“豆柴文库”公众号

新用户注册
VIP会员(1亿+VIP文档免费下)
年会员
99.0
¥199.0

6亿VIP文档任选,共次下载特权。

已优惠

微信/支付宝扫码完成支付,可开具发票

VIP尽享专属权益

VIP文档免费下载

赠送VIP文档免费下载次数

阅读免打扰

去除文档详情页间广告

专属身份标识

尊贵的VIP专属身份标识

高级客服

一对一高级客服服务

多端互通

电脑端/手机端权益通用