您所在位置: 网站首页 / 文档列表 / 设备维修与保养 / 文档详情
机电设备常见故障100问(1).doc 立即下载
上传人:佳晨****ng 上传时间:2024-09-08 格式:DOC 页数:18 大小:117KB 金币:10 举报 版权申诉
预览加载中,请您耐心等待几秒...

机电设备常见故障100问(1).doc

机电设备常见故障100问(1).doc

预览

免费试读已结束,剩余 8 页请下载文档后查看

10 金币

下载文档

如果您无法下载资料,请参考说明:

1、部分资料下载需要金币,请确保您的账户上有足够的金币

2、已购买过的文档,再次下载不重复扣费

3、资料包下载后请先用软件解压,在使用对应软件打开

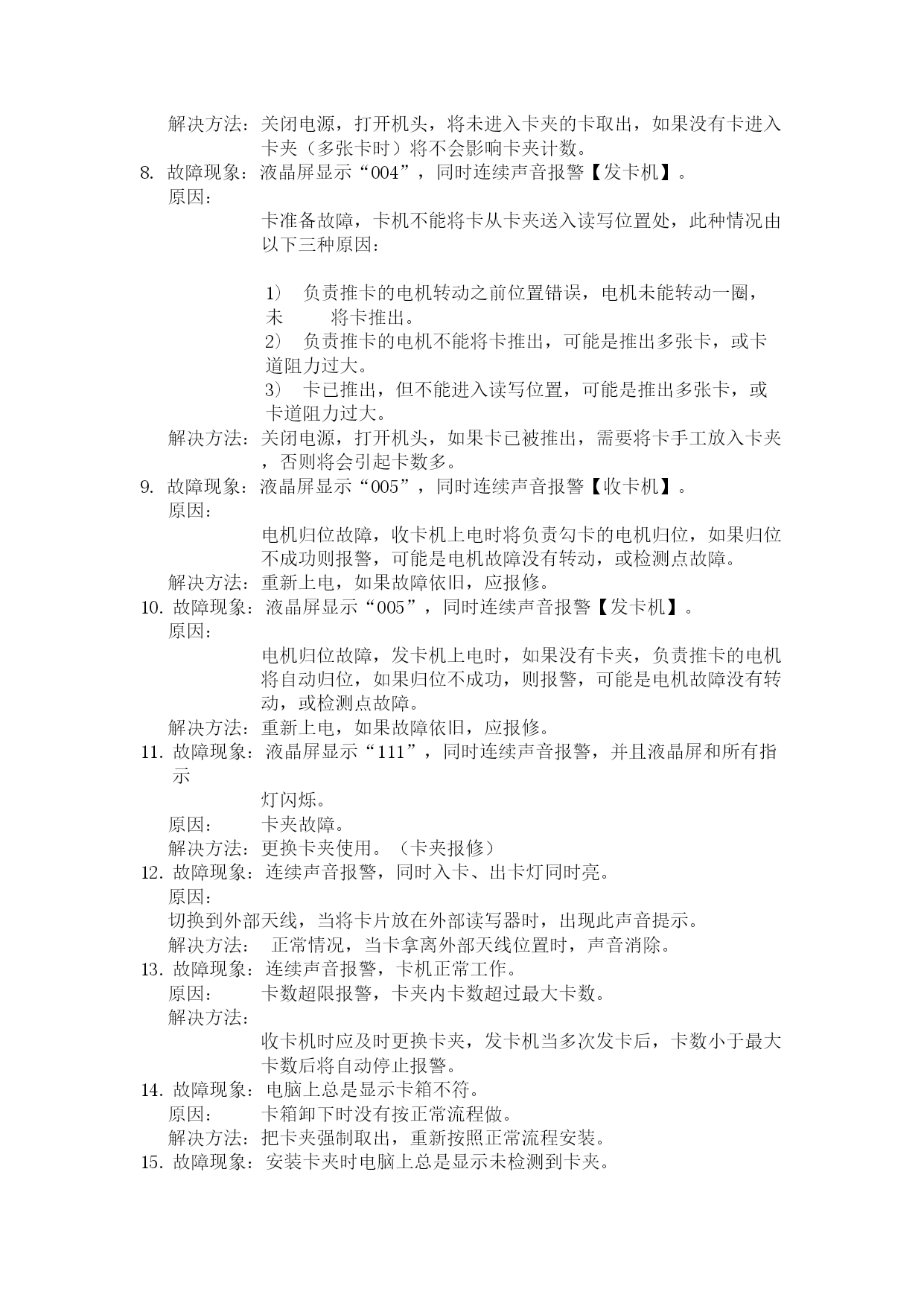
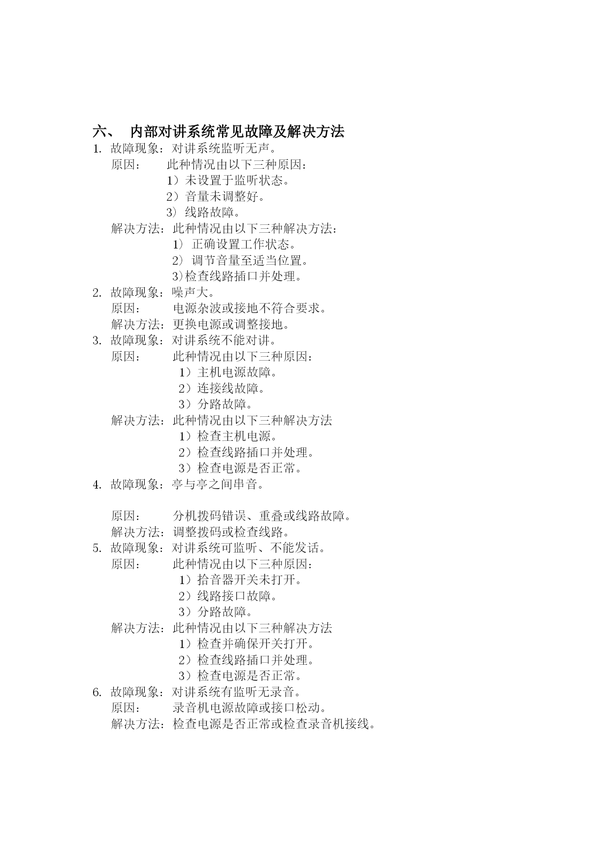
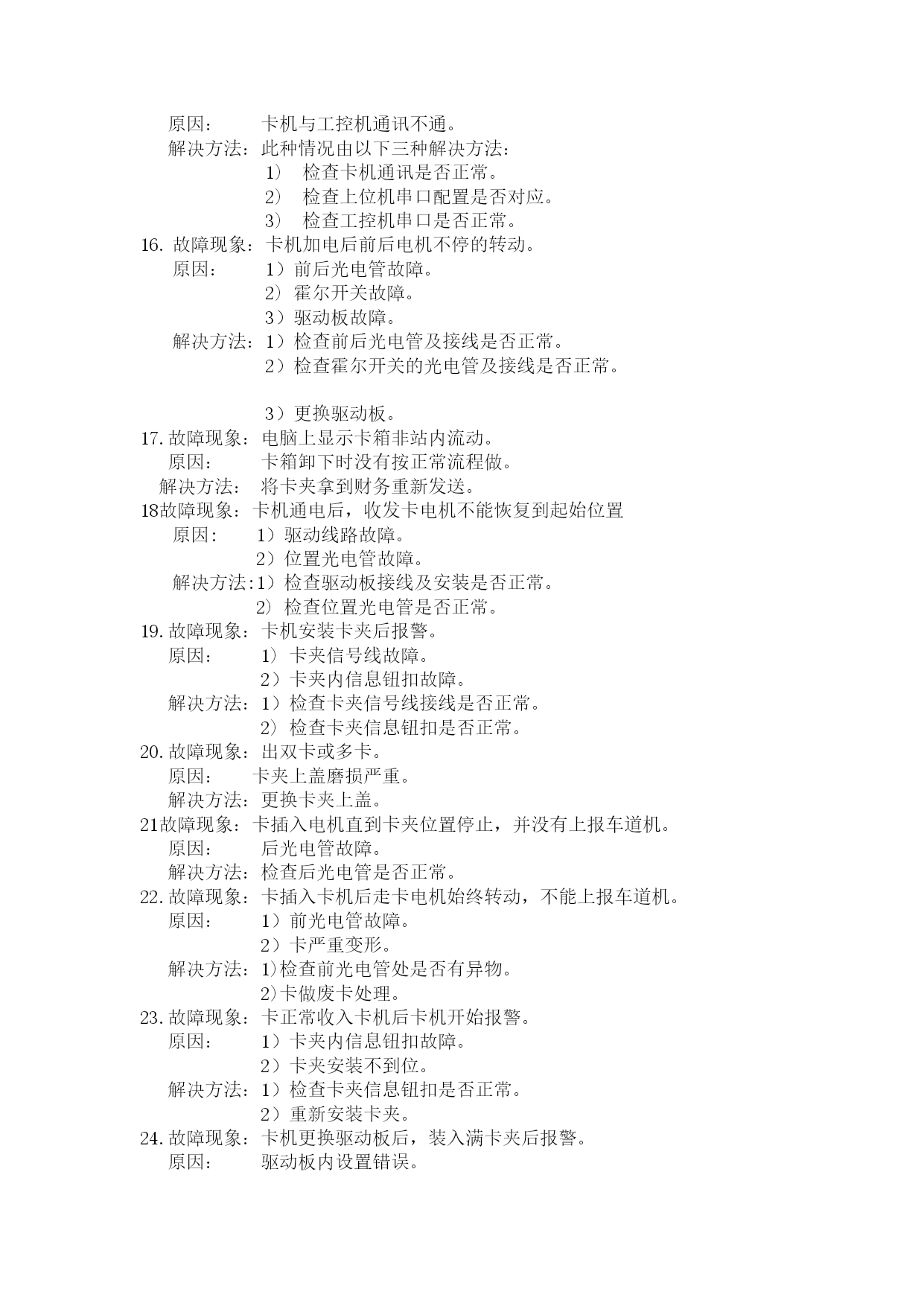
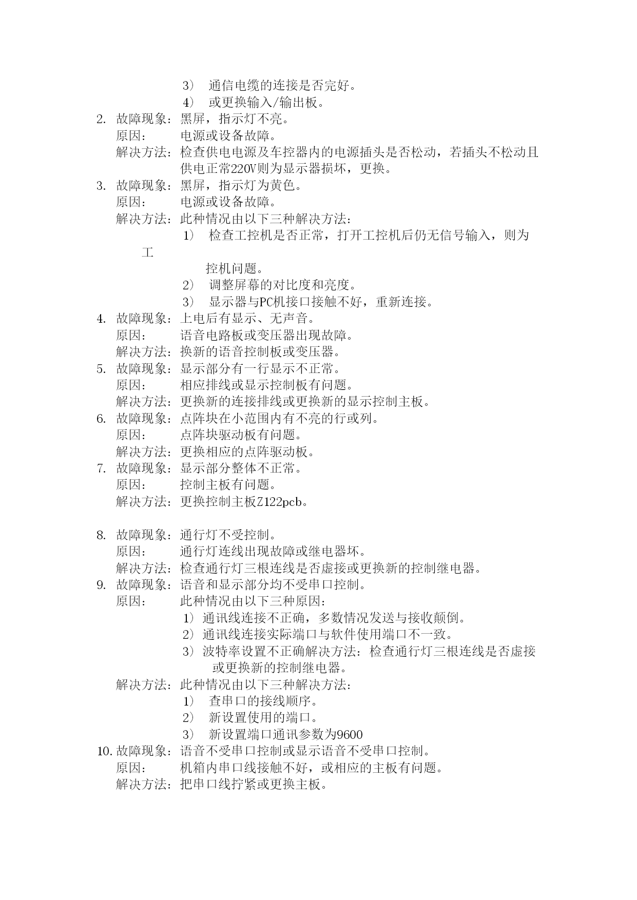
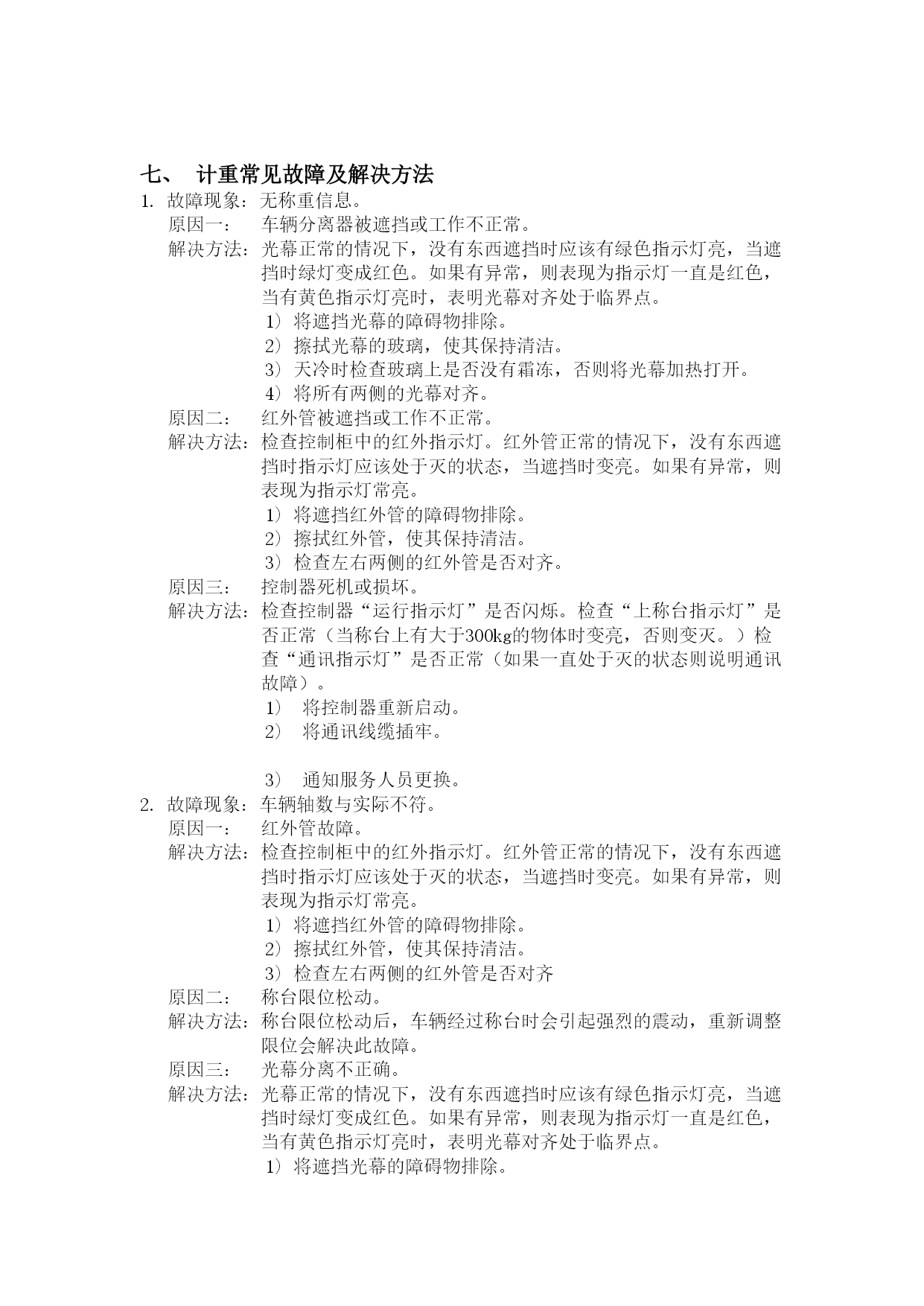
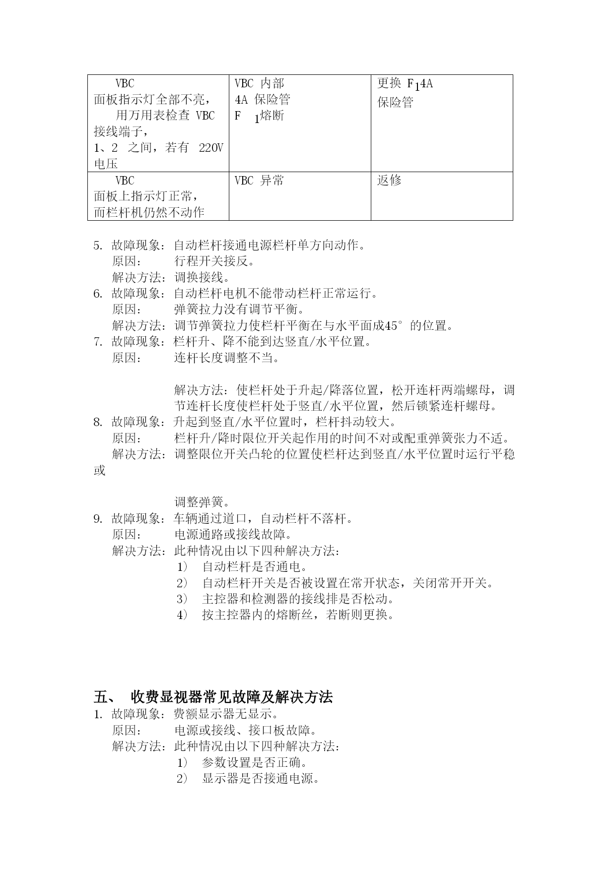
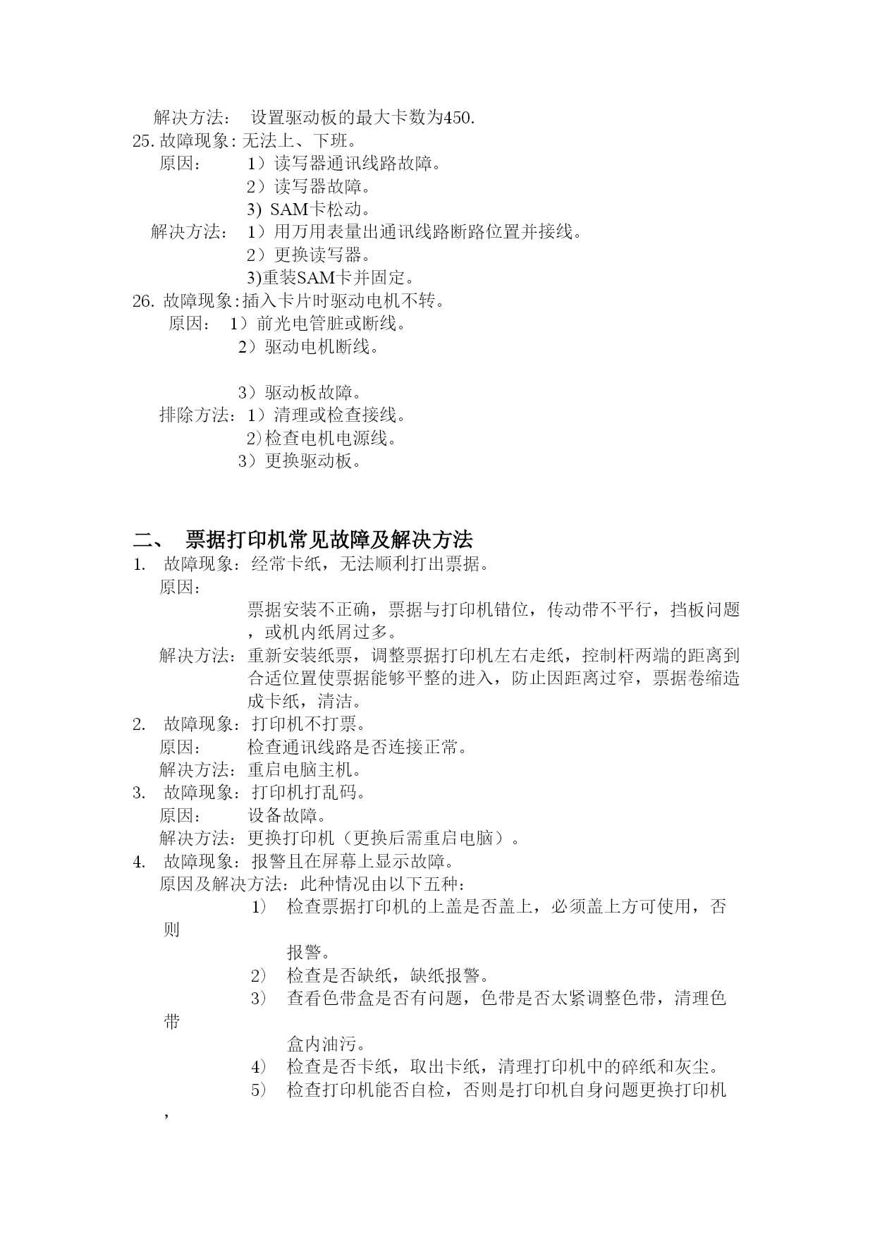
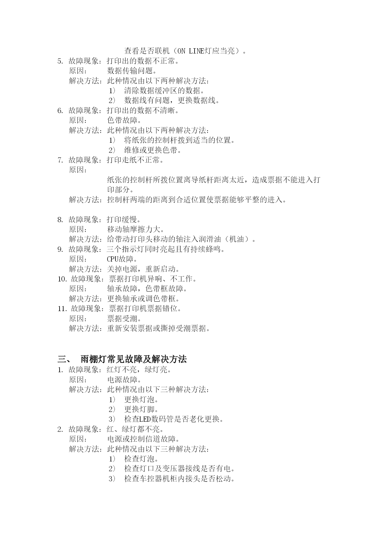
收费系统故障及解决方法卡机常见故障及解决方法故障现象:卡机出卡时报警一声。原因:卡机收到退卡命令时,将卡从读写位置吐出,同时报警。解决方法:正常情况,不用处理,可以通过09命令(不允许报警)消除报警。故障现象:液晶屏显示“000”,同时连续声音报警,并且液晶屏和所有指示、灯闪烁。原因:卡夹没装好或卡夹信息纽扣有问题。解决方法:重新安装卡夹或更换卡夹。故障现象:液晶屏显示“001”,同时连续声音报警。原因:出卡故障,卡从读写位置到卡口时不能到位(前后光电检测一有卡),可能是卡道阻力过大。解决方法:关闭电源,打开机头,将卡从卡道手工取出,不影响卡夹计数(清理前后光电管)。故障现象:液晶屏显示“002”,同时连续声音报警。原因:进卡故障,卡从外部插入时,卡机不能将卡送到读写位置(后光电检测一直检测不到卡),可能是卡道阻力过大。解决方法:关闭电源,打开机头,检查卡道,将卡手工取出,不影响卡夹数(清理后光电管)。故障现象:液晶屏显示“003”,同时连续声音报警【收卡机】。原因:落卡故障,卡机不能将卡从读写位置送入到卡勾能够勾到的位置(前光电检测一直能检测到卡),可能是卡道阻力过大,或两张卡同时插入。解决方法:关闭电源,打开机头,检查卡道,将卡手工取出,不能将卡放入卡夹内,不影响卡夹计数(清理前光电管或处理卡卡)。故障现象:液晶屏显示“003”,同时连续声音报警【发卡机】。原因:卡准备故障,负责将卡从卡夹推出的电机(后电机)不能转动,一般是电机故障。解决方法:关闭电源,卸下卡夹,打开机头,将推杆转出原来位置,上电,观察后电机是否转动,如果不转动表示后电机故障,应报修。如果卡机已将卡推出卡夹,则应将这张卡手工放入卡夹,否则将会造成卡夹卡数多一张卡。故障现象:液晶屏显示“004”,同时连续声音报警【收卡机】。原因:落卡故障,卡机不能将卡勾入卡夹(后光电检测一直有卡),可是卡道阻力过大,或同时进入多张卡。解决方法:关闭电源,打开机头,将未进入卡夹的卡取出,如果没有卡进入卡夹(多张卡时)将不会影响卡夹计数。故障现象:液晶屏显示“004”,同时连续声音报警【发卡机】。原因:卡准备故障,卡机不能将卡从卡夹送入读写位置处,此种情况由以下三种原因:负责推卡的电机转动之前位置错误,电机未能转动一圈,未将卡推出。负责推卡的电机不能将卡推出,可能是推出多张卡,或卡道阻力过大。卡已推出,但不能进入读写位置,可能是推出多张卡,或卡道阻力过大。解决方法:关闭电源,打开机头,如果卡已被推出,需要将卡手工放入卡夹,否则将会引起卡数多。故障现象:液晶屏显示“005”,同时连续声音报警【收卡机】。原因:电机归位故障,收卡机上电时将负责勾卡的电机归位,如果归位不成功则报警,可能是电机故障没有转动,或检测点故障。解决方法:重新上电,如果故障依旧,应报修。故障现象:液晶屏显示“005”,同时连续声音报警【发卡机】。原因:电机归位故障,发卡机上电时,如果没有卡夹,负责推卡的电机将自动归位,如果归位不成功,则报警,可能是电机故障没有转动,或检测点故障。解决方法:重新上电,如果故障依旧,应报修。故障现象:液晶屏显示“111”,同时连续声音报警,并且液晶屏和所有指示灯闪烁。原因:卡夹故障。解决方法:更换卡夹使用。(卡夹报修)故障现象:连续声音报警,同时入卡、出卡灯同时亮。原因:切换到外部天线,当将卡片放在外部读写器时,出现此声音提示。解决方法:正常情况,当卡拿离外部天线位置时,声音消除。故障现象:连续声音报警,卡机正常工作。原因:卡数超限报警,卡夹内卡数超过最大卡数。解决方法:收卡机时应及时更换卡夹,发卡机当多次发卡后,卡数小于最大卡数后将自动停止报警。故障现象:电脑上总是显示卡箱不符。原因:卡箱卸下时没有按正常流程做。解决方法:把卡夹强制取出,重新按照正常流程安装。故障现象:安装卡夹时电脑上总是显示未检测到卡夹。原因:卡机与工控机通讯不通。解决方法:此种情况由以下三种解决方法:检查卡机通讯是否正常。检查上位机串口配置是否对应。检查工控机串口是否正常。故障现象:卡机加电后前后电机不停的转动。原因:1)前后光电管故障。2)霍尔开关故障。3)驱动板故障。解决方法:1)检查前后光电管及接线是否正常。2)检查霍尔开关的光电管及接线是否正常。3)更换驱动板。17.故障现象:电脑上显示卡箱非站内流动。原因:卡箱卸下时没有按正常流程做。解决方法:将卡夹拿到财务重新发送。18故障现象:卡机通电后,收发卡电机不能恢复到起始位置原因:1)驱动线路故障。2)位置光电管故障。解决方法:1)检查驱动板接线及安装是否正常。2)检查位置光电管是否正常。19.故障现
单篇购买
VIP会员(1亿+VIP文档免费下)

扫码即表示接受《下载须知》

机电设备常见故障100问(1)

文档大小:117KB

限时特价:扫码查看

• 请登录后再进行扫码购买
• 使用微信/支付宝扫码注册及付费下载,详阅 用户协议 隐私政策
• 如已在其他页面进行付款,请刷新当前页面重试
• 付费购买成功后,此文档可永久免费下载
年会员
99.0
¥199.0

6亿VIP文档任选,共次下载特权。

已优惠

微信/支付宝扫码完成支付,可开具发票

VIP尽享专属权益

VIP文档免费下载

赠送VIP文档免费下载次数

阅读免打扰

去除文档详情页间广告

专属身份标识

尊贵的VIP专属身份标识

高级客服

一对一高级客服服务

多端互通

电脑端/手机端权益通用

手机号注册 用户名注册
我已阅读并接受《用户协议》《隐私政策》
已有账号?立即登录
我已阅读并接受《用户协议》《隐私政策》
已有账号?立即登录
登录
手机号登录 微信扫码登录
微信扫一扫登录 账号密码登录

首次登录需关注“豆柴文库”公众号

新用户注册
VIP会员(1亿+VIP文档免费下)
年会员
99.0
¥199.0

6亿VIP文档任选,共次下载特权。

已优惠

微信/支付宝扫码完成支付,可开具发票

VIP尽享专属权益

VIP文档免费下载

赠送VIP文档免费下载次数

阅读免打扰

去除文档详情页间广告

专属身份标识

尊贵的VIP专属身份标识

高级客服

一对一高级客服服务

多端互通

电脑端/手机端权益通用