您所在位置: 网站首页 / 文档列表 / 加工工艺 / 文档详情
机械加工基础.docx 立即下载
上传人:新槐****公主 上传时间:2024-09-04 格式:DOCX 页数:10 大小: 金币:10 举报 版权申诉
预览加载中,请您耐心等待几秒...

机械加工基础.docx

机械加工基础.docx

预览

在线预览结束,喜欢就下载吧,查找使用更方便

10 金币

下载文档

如果您无法下载资料,请参考说明:

1、部分资料下载需要金币,请确保您的账户上有足够的金币

2、已购买过的文档,再次下载不重复扣费

3、资料包下载后请先用软件解压,在使用对应软件打开

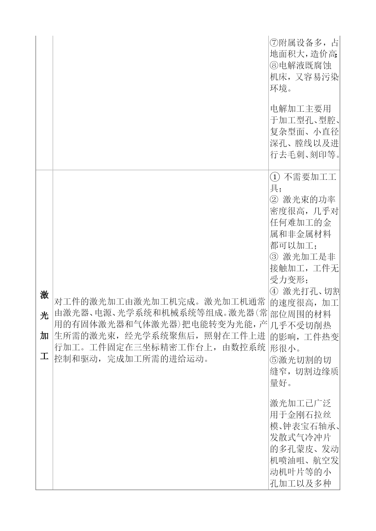
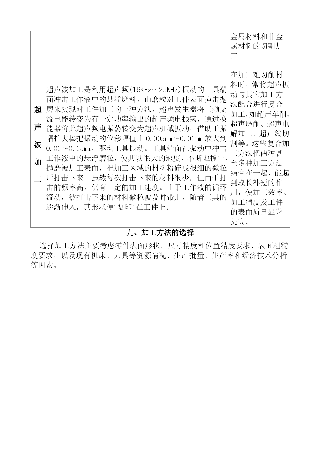
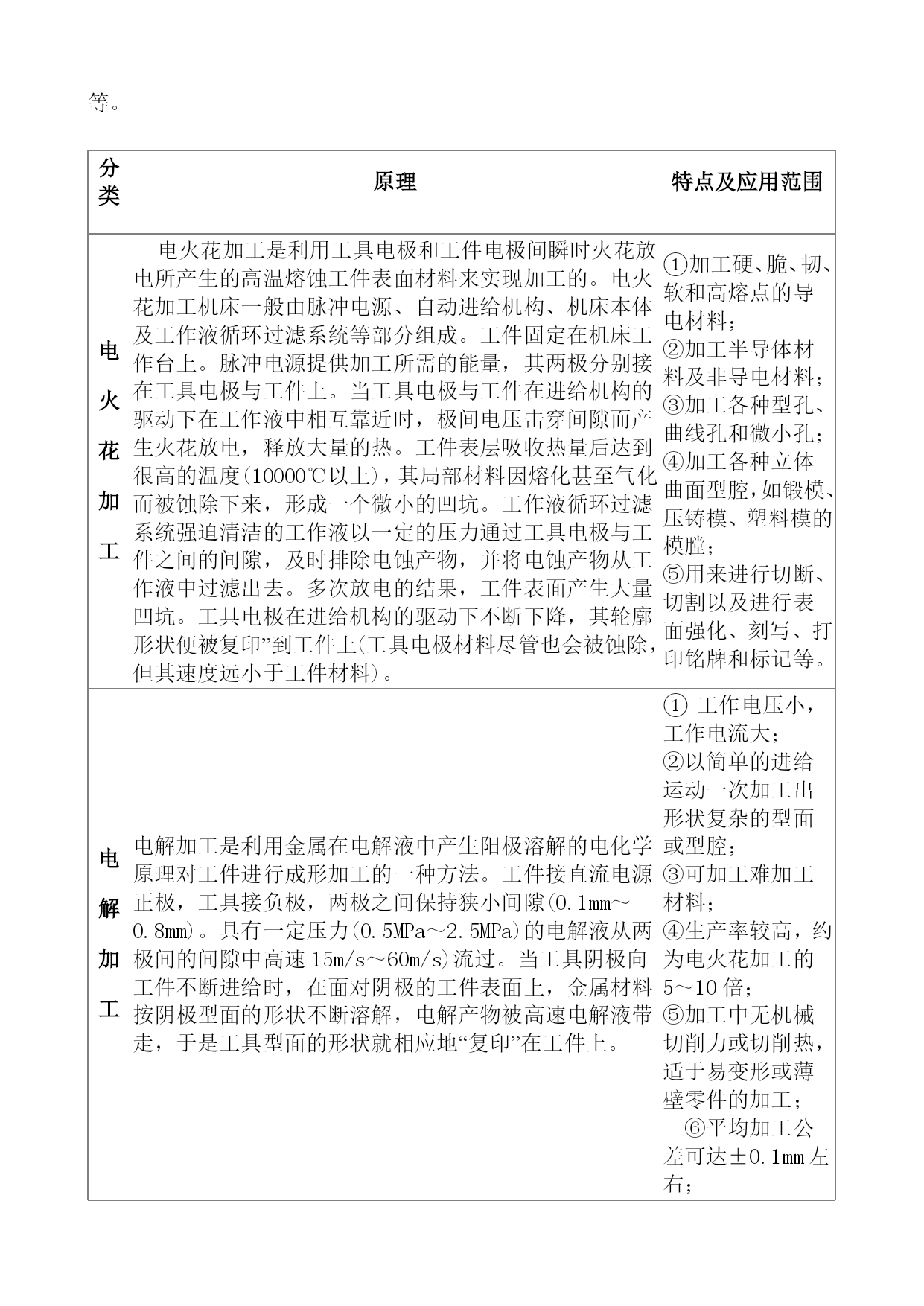
根据机床运动的不同、刀具的不同,可将去除零件毛坯多余材料的切削方法分为几种主要不同方法。主要有:车削、刨削、磨削、钻削和特种加工等。本节对这些主要方法逐一介绍。一、车削车削中工件旋转,形成主切削运动。刀具沿平行旋转轴线运动时,就形成内、外园柱面。刀具沿与轴线相交的斜线运动,就形成锥面。仿形车床或数控车床上,可以控制刀具沿着一条曲线进给,则形成一特定的旋转曲面。采用成型车刀,横向进给时,也可加工出旋转曲面来。车削还可以加工螺纹面、端平面及偏心轴等。车削加工精度一般为IT8—IT7,表面粗糙度为6.3—1.6μm。精车时,可达IT6—IT5,粗糙度可达0.4—0.1μm。车削的生产率较高,切削过程比较平稳,刀具较简单。二、铣削主切削运动是刀具的旋转。卧铣时,平面的形成是由铣刀的外园面上的刃形成的。立铣时,平面是由铣刀的端面刃形成的。提高铣刀的转速可以获得较高的切削速度,因此生产率较高。但由于铣刀刀齿的切入、切出,形成冲击,切削过程容易产生振动,因而限制了表面质量的提高。这种冲击,也加剧了刀具的磨损和破损,往往导致硬质合金刀片的碎裂。在切离工件的一般时间内,可以得到一定冷却,因此散热条件较好。按照铣削时主运动速度方向与工件进给方向的相同或相反,又分为顺铣和逆铣。顺铣铣削力的水平分力与工件的进给方向相同,工件台进给丝杠与固定螺母之间一般有间隙存在,因此切削力容易引起工件和工作台一起向前窜动,使进给量突然增大,引起打刀。在铣削铸件或锻件等表面有硬度的工件时,顺铣刀齿首先接触工件硬皮,加剧了铣刀的磨损。逆铣可以避免顺铣时发生的窜动现象。逆铣时,切削厚度从零开始逐渐增大,因而刀刃开始经历了一段在切削硬化的已加工表面上挤压滑行的阶段,加速了刀具的磨损。同时,逆铣时,铣削力将工件上抬,易引起振动,这是逆铣的不利之处。铣削的加工精度一般可达IT8—IT7,表面粗糙度为6.3—1.6μm。普通铣削一般只能加工平面,用成形铣刀也可以加工出固定的曲面。数控铣床可以用软件通过数控系统控制几个轴按一定关系联动,铣出复杂曲面来,这时一般采用球头铣刀。数控铣床对加工叶轮机械的叶片、模具的模芯和型腔等形状复杂的工件,具有特别重要的意义。三、刨削刨削时,刀具的往复直线运动为切削主运动。因此,刨削速度不可能太高,生产率较低。刨削比铣削平稳,其加工精度一般可达IT8—IT7,表面粗糙度为Ra6.3—1.6μm,精刨平面度可达0.02/1000,表面粗糙度为0.8—0.4μm。四、磨削磨削以砂轮或其它磨具对工件进行加工,其主运动是砂轮的旋转。砂轮的磨削过程实际上是磨粒对工件表面的切削、刻削和滑擦三种作用的综合效应。磨削中,磨粒本身也由尖锐逐渐磨钝,使切削作用变差,切削力变大。当切削力超过粘合剂强度时,圆钝的磨粒脱落,露出一层新的磨粒,形成砂轮的“自锐性”。但切屑和碎磨粒仍会将砂轮阻塞。因而,磨削一定时间后,需用金刚石车刀等对砂轮进行修整。磨削时,由于刀刃很多,所以加工时平稳、精度高。磨床是精加工机床,磨削精度可达IT6—IT4,表面粗糙度Ra可达1.25—0.01μm,甚至可达0.1—0.008μm。磨削的另一特点是可以对淬硬的金属材料进行加工。因此,往往作为最终加工工序。磨削时,产生热量大,需有充分的切削液进行冷却。按功能不同,磨削还可分为外园磨、内孔磨、平磨等。五、钻削与镗削在钻床上,用钻头旋转钻削孔,是孔加工的最常用方法。钻削的加工精度较低,一般只能达到IT10,表面粗糙度一般为12.5—6.3μm在钻削后常常采用扩孔和铰孔来进行半精加工和精加工。扩孔采用扩孔钻,铰孔采用铰刀进行加工。铰削加工精度一般为IT9—IT6,表面粗糙度为Ra1.6—0.4μm。扩孔、铰孔时,钻头、铰刀一般顺着原底孔的轴线,无法提高孔的位置精度。镗孔可以较正孔的位置。镗孔可在镗床上或车床上进行。在镗床上镗孔时,镗刀基本与车刀相同,不同之处是工件不动,镗刀在旋转。镗孔加工精度一般为IT9—IT7,表面粗糙度为Ra6.3—0.8mm。钻削加工镗床加工车床加工六、齿面加工齿轮齿面加工方法可分为两大类:成形法和展成法。成形法加工齿面所使用的机床一般为普通铣床,刀具为成形铣刀,需要两个简单成形运动:刀具的旋转运动和直线移动。展成法加工齿面的常用机床有滚齿机、插齿机等。七、复杂曲面加工三维曲面的切削加工,主要采用仿形铣和数控铣的方法或特种加工方法(见本节八)。仿形铣必须有原型作为靠模。加工中球头仿形头,一直以一定压力接触原型曲面。仿形头的运动变换为电感量,加工放大控制铣床三个轴的运动,形成刀头沿曲面运动的轨迹。铣刀多采用与仿形头等半径的球头铣刀。数控技术的出现为曲面加工提供了更有效的方法。在数控铣床或加工中心上加工时,是通过球头铣刀逐点按坐标值加工而成。采用加工中
单篇购买
VIP会员(1亿+VIP文档免费下)

扫码即表示接受《下载须知》

机械加工基础

文档大小:

限时特价:扫码查看

• 请登录后再进行扫码购买
• 使用微信/支付宝扫码注册及付费下载,详阅 用户协议 隐私政策
• 如已在其他页面进行付款,请刷新当前页面重试
• 付费购买成功后,此文档可永久免费下载
年会员
99.0
¥199.0

6亿VIP文档任选,共次下载特权。

已优惠

微信/支付宝扫码完成支付,可开具发票

VIP尽享专属权益

VIP文档免费下载

赠送VIP文档免费下载次数

阅读免打扰

去除文档详情页间广告

专属身份标识

尊贵的VIP专属身份标识

高级客服

一对一高级客服服务

多端互通

电脑端/手机端权益通用

手机号注册 用户名注册
我已阅读并接受《用户协议》《隐私政策》
已有账号?立即登录
我已阅读并接受《用户协议》《隐私政策》
已有账号?立即登录
登录
手机号登录 微信扫码登录
微信扫一扫登录 账号密码登录

首次登录需关注“豆柴文库”公众号

新用户注册
VIP会员(1亿+VIP文档免费下)
年会员
99.0
¥199.0

6亿VIP文档任选,共次下载特权。

已优惠

微信/支付宝扫码完成支付,可开具发票

VIP尽享专属权益

VIP文档免费下载

赠送VIP文档免费下载次数

阅读免打扰

去除文档详情页间广告

专属身份标识

尊贵的VIP专属身份标识

高级客服

一对一高级客服服务

多端互通

电脑端/手机端权益通用