您所在位置: 网站首页 / 文档列表 / 绩效管理 / 文档详情
某某粮食工业有限公司物流管理部绩效管理操作手册(DOC 45页)(1).doc 立即下载
上传人:小凌****甜蜜 上传时间:2024-09-08 格式:DOC 页数:43 大小:1.2MB 金币:10 举报 版权申诉
预览加载中,请您耐心等待几秒...

某某粮食工业有限公司物流管理部绩效管理操作手册(DOC 45页)(1).doc

某某粮食工业有限公司物流管理部绩效管理操作手册(DOC45页)(1).doc

预览

免费试读已结束,剩余 33 页请下载文档后查看

10 金币

下载文档

如果您无法下载资料,请参考说明:

1、部分资料下载需要金币,请确保您的账户上有足够的金币

2、已购买过的文档,再次下载不重复扣费

3、资料包下载后请先用软件解压,在使用对应软件打开

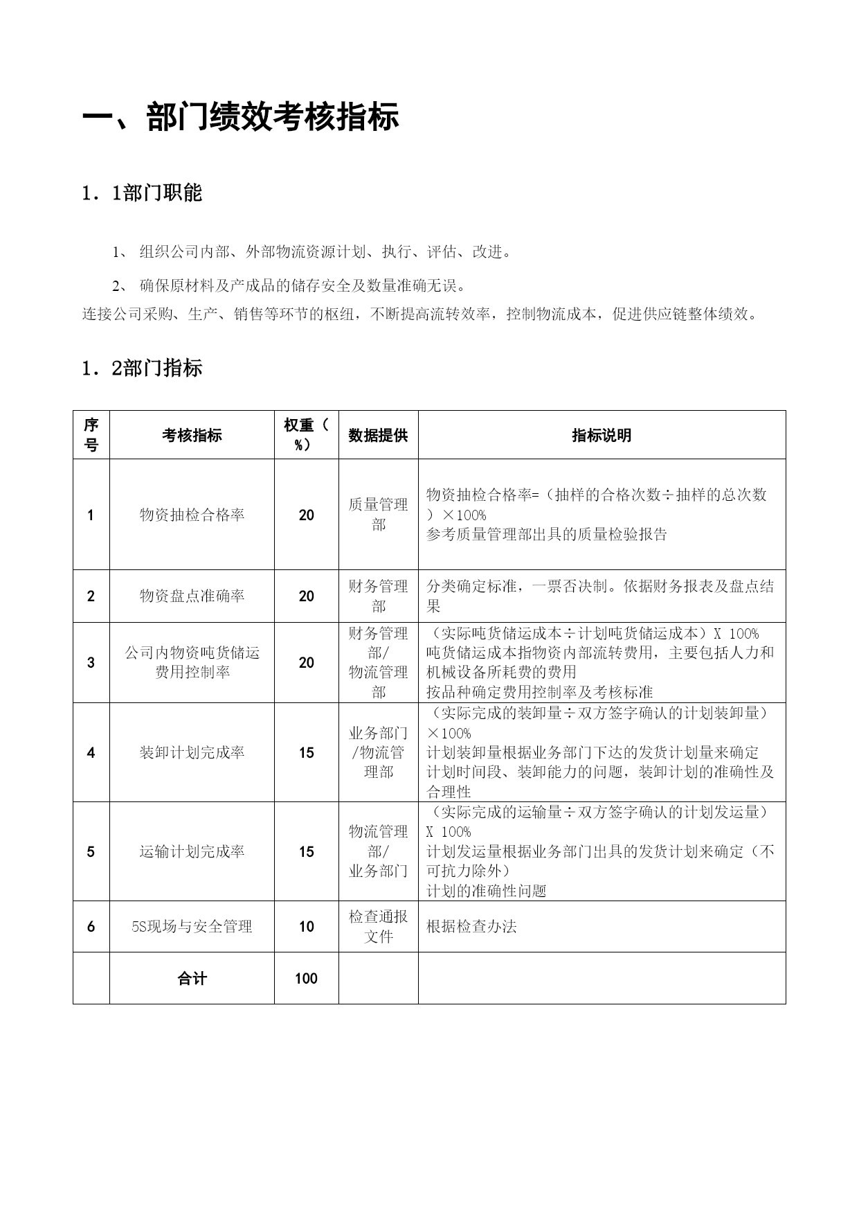
物流管理部目录TOC\o"1-3"\h\zHYPERLINK\l"_Toc103419342"一、部门绩效考核指标PAGEREF_Toc103419342\h109HYPERLINK\l"_Toc103419343"1.1部门职能PAGEREF_Toc103419343\h109HYPERLINK\l"_Toc103419344"1.2部门指标PAGEREF_Toc103419344\h109HYPERLINK\l"_Toc103419345"二、部门绩效考核评估标准PAGEREF_Toc103419345\h110HYPERLINK\l"_Toc103419346"三、岗位绩效考核指标PAGEREF_Toc103419346\h111HYPERLINK\l"_Toc103419347"3.01部门经理PAGEREF_Toc103419347\h111HYPERLINK\l"_Toc103419348"3.02部门副经理PAGEREF_Toc103419348\h111HYPERLINK\l"_Toc103419349"3.03运输管理主管PAGEREF_Toc103419349\h112HYPERLINK\l"_Toc103419350"3.04汽运管理员PAGEREF_Toc103419350\h112HYPERLINK\l"_Toc103419351"3.05铁运管理员PAGEREF_Toc103419351\h113HYPERLINK\l"_Toc103419352"3.06装卸作业主管PAGEREF_Toc103419352\h113HYPERLINK\l"_Toc103419353"3.07统计员PAGEREF_Toc103419353\h114HYPERLINK\l"_Toc103419354"3.08外租库管理员PAGEREF_Toc103419354\h115HYPERLINK\l"_Toc103419355"3.09打包房班长PAGEREF_Toc103419355\h115HYPERLINK\l"_Toc103419356"3.10散粕仓班长PAGEREF_Toc103419356\h116HYPERLINK\l"_Toc103419357"3.11保全工(包装班及散粕仓操作工)PAGEREF_Toc103419357\h116HYPERLINK\l"_Toc103419358"3.12调度员PAGEREF_Toc103419358\h116HYPERLINK\l"_Toc103419359"3.13理货员PAGEREF_Toc103419359\h117HYPERLINK\l"_Toc103419360"3.14装卸队PAGEREF_Toc103419360\h118HYPERLINK\l"_Toc103419361"3.15筒仓班长PAGEREF_Toc103419361\h118HYPERLINK\l"_Toc103419362"3.16筒仓班操作工PAGEREF_Toc103419362\h119HYPERLINK\l"_Toc103419363"3.17小包装班长PAGEREF_Toc103419363\h119HYPERLINK\l"_Toc103419364"3.18车队主管PAGEREF_Toc103419364\h120HYPERLINK\l"_Toc103419365"3.19叉车班长/拖车班长PAGEREF_Toc103419365\h120HYPERLINK\l"_Toc103419366"3.20叉车司机/拖车司机PAGEREF_Toc103419366\h121HYPERLINK\l"_Toc103419367"3.21综合库主管PAGEREF_Toc103419367\h121HYPERLINK\l"_Toc103419368"3.22备品库班长/库管员PAGEREF_Toc103419368\h122HYPERLINK\l"_Toc103419369"3.23花生米班长/保管员PAGEREF_Toc103419369\h122HYPERLINK\l"_Toc103419370"3.24物资回收员PAGEREF
单篇购买
VIP会员(1亿+VIP文档免费下)

扫码即表示接受《下载须知》

某某粮食工业有限公司物流管理部绩效管理操作手册(DOC 45页)(1)

文档大小:1.2MB

限时特价:扫码查看

• 请登录后再进行扫码购买
• 使用微信/支付宝扫码注册及付费下载,详阅 用户协议 隐私政策
• 如已在其他页面进行付款,请刷新当前页面重试
• 付费购买成功后,此文档可永久免费下载
年会员
99.0
¥199.0

6亿VIP文档任选,共次下载特权。

已优惠

微信/支付宝扫码完成支付,可开具发票

VIP尽享专属权益

VIP文档免费下载

赠送VIP文档免费下载次数

阅读免打扰

去除文档详情页间广告

专属身份标识

尊贵的VIP专属身份标识

高级客服

一对一高级客服服务

多端互通

电脑端/手机端权益通用

手机号注册 用户名注册
我已阅读并接受《用户协议》《隐私政策》
已有账号?立即登录
我已阅读并接受《用户协议》《隐私政策》
已有账号?立即登录
登录
手机号登录 微信扫码登录
微信扫一扫登录 账号密码登录

首次登录需关注“豆柴文库”公众号

新用户注册
VIP会员(1亿+VIP文档免费下)
年会员
99.0
¥199.0

6亿VIP文档任选,共次下载特权。

已优惠

微信/支付宝扫码完成支付,可开具发票

VIP尽享专属权益

VIP文档免费下载

赠送VIP文档免费下载次数

阅读免打扰

去除文档详情页间广告

专属身份标识

尊贵的VIP专属身份标识

高级客服

一对一高级客服服务

多端互通

电脑端/手机端权益通用