您所在位置: 网站首页 / 文档列表 / 管理系统 / 文档详情
信息服务远景规划方法论述.docx 立即下载
上传人:星菱****23 上传时间:2024-09-04 格式:DOCX 页数:11 大小: 金币:10 举报 版权申诉
预览加载中,请您耐心等待几秒...

信息服务远景规划方法论述.docx

信息服务远景规划方法论述.docx

预览

免费试读已结束,剩余 1 页请下载文档后查看

10 金币

下载文档

如果您无法下载资料,请参考说明:

1、部分资料下载需要金币,请确保您的账户上有足够的金币

2、已购买过的文档,再次下载不重复扣费

3、资料包下载后请先用软件解压,在使用对应软件打开

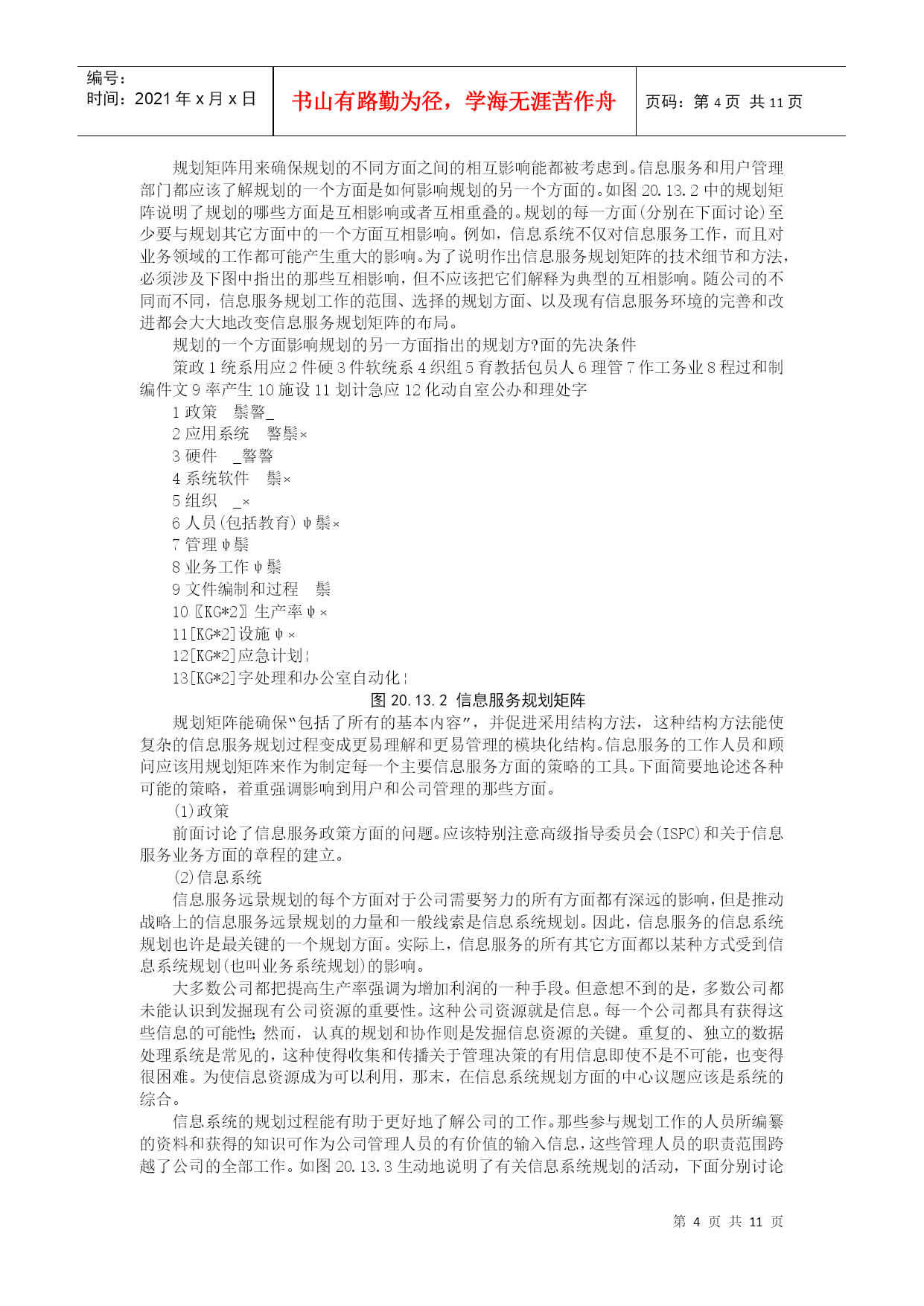
编号:时间:2021年x月x日书山有路勤为径,学海无涯苦作舟页码:第PAGE11页共NUMPAGES11页第PAGE\*MERGEFORMAT11页共NUMPAGES\*MERGEFORMAT11页信息服务规划阶段本章概述信息服务远景规划的一种方法,着重强调需要由用户管理人员参与规划过程的那些方面。信息服务远景规划的方法学按三个阶段来加以论述:第阶段——准备阶段;第阶段——制订规划阶段;第阶段——执行和维护阶段。?〓第阶段——准备阶段在着手进行信息服务远景规划所包含的那些活动之前,必须做一定的准备工作。这些准备工作涉及到态度、方案、机构、训练和熟悉情况等方面。忽略了任一方面都会给信息服务远景规划的制订工作带来不必要的困难。1.认识和支持负责信息服务远景规划的人员一定要审定用户、信息服务人员和公司管理人员是否都了解并接受了这样的观点,即信息服务规划对于达到公司的目标来说是至关重要的。一项信息服务远景规划工程必须需要整个公司全体人员的大力支持。如果管理人员和行政首脑不完全了解信息服务规划的业务范围,那么,负责人(通常是信息系统政策委员会)就应该提供必要的信息,使他们增加对信息服务规划的了解。只有完全认识信息服务远景规划的价值,才能促使全面的合作。2.信息服务规划的筹备为信息服务的规划业务配备人员的方法取决于组织机构的大小。小型计算中心的信息服务领导人本身就是工作人员,他负责执行规划过程中的各项活动。很容易证明,在具有25名专业人员以上的计算中心里设立信息服务规划的专职协调员是合适的。而对于有175名专业人员以上的大型计算中心来说,应当成立规划小组。就信息服务的战略规划而论,关键的人员是信息服务领导人、信息服务内部各项工作的管理人员、业务领域的管理人员、公司办事员;而关键的机构是信息系统政策委员会(ISPC)和信息服务远景规划委员会。信息服务远景规划委员会是由信息服务人员和用户管理人员组成的常设委员会,它不断地向信息服务的规划过程提供输入信息。3.反馈和批准信息服务的规划过程是一个反复过程,在规划进行的中间和最后都需要一个正式的、不断进行反馈的机构和明确的批准权限。虽然信息服务和公司的组织机构都有明确的权限划分,但信息服务规划的批准权限却常常是模糊的。正式的批准过程应在规划开始之前由信息系统政策委员会来确定。阐述反馈和批准权限过程的一种方法表示在下图中,该图说明了信息服务远景规划过程中各负责人之间发生的相互联系。图20.13.1在信息服务的规划过程中各负责人之间的相互联系?第?阶段——制订规划阶段在第?阶段中,要编制和批准信息服务的战略规划。一种推荐的制订规划方法图示在下图中。该图说明了信息服务规划过程中主要活动的顺序及其相互关系。每项主要活动都有编号,其编号放置在此活动框外边左上角处,或者放置在一组同类活动框上面的括号里。这些编号并不一定描述活动执行的顺序,但对下面的详细活动说明起了相互参照的作用。活动说明详细地介绍了该活动涉及到的人员、责任、判定标准、需要考虑的问题、解决问题的方法和信息的来源。1.在信息服务规划过程开始以前,下述对规划过程有一定影响的问题应该被解决、考虑或至少被确定。(1)规划——集中还是分散由于日益强调分布式数据处理,所以促成了分散规划的想法。在分散规划的情况下,规划的某些方面可在远地完成。这一种规划方式需要用户管理人员这一方更直接地参与规划工作。但即使是分散规划也应该在某个中心加以协调。(2)规划方法——自上而下还是自下而上当规划小组既利用了自上而下的信息收集方法,又利用了自下而上的信息收集方法时,信息服务规划的过程是最有效的。在自上而下的规划过程中,输入给规划过程的信息是关于总的公司目标、任务和发展方向的期望。而在自下而上的规划过程中,收集信息是在事务处理和操作这一层进行的,从有利的一点来说,输入的信息必然能反映包含了所有自身内在限制的“实际环境”。(3)规划时限根据经验,最短的规划时限不少于一年,而最长为三至十年。没有标准的规划时限,但是平均在三至五年之间。(4)规划——向前推进的还是往复进行的一个必须要提出的基本问题是:信息服务应该是往复进行的还是向前推进的?每一种方式都有其优点。具体地说,如果某个计算中心能对客观形势作出反应的话,那么培训、系统开发以及诸如此类活动的经费都要集中到批准了的项目里。另一方面,所谓向前推进的计算中心必须把经费调拨给预期将来公司的信息服务所需要的专业培训和硬件的升级换代等这样的一些活动。一般说来,这种向前推进的方式更能响应用户的要求。2.那些负责信息服务规划的人员具有六个主要的信息来源:个人、委员会、书面文件、货商、同类公司以及文献。(1)个人同那些直接或间接参与信息服务的公司
单篇购买
VIP会员(1亿+VIP文档免费下)

扫码即表示接受《下载须知》

信息服务远景规划方法论述

文档大小:

限时特价:扫码查看

• 请登录后再进行扫码购买
• 使用微信/支付宝扫码注册及付费下载,详阅 用户协议 隐私政策
• 如已在其他页面进行付款,请刷新当前页面重试
• 付费购买成功后,此文档可永久免费下载
年会员
99.0
¥199.0

6亿VIP文档任选,共次下载特权。

已优惠

微信/支付宝扫码完成支付,可开具发票

VIP尽享专属权益

VIP文档免费下载

赠送VIP文档免费下载次数

阅读免打扰

去除文档详情页间广告

专属身份标识

尊贵的VIP专属身份标识

高级客服

一对一高级客服服务

多端互通

电脑端/手机端权益通用

手机号注册 用户名注册
我已阅读并接受《用户协议》《隐私政策》
已有账号?立即登录
我已阅读并接受《用户协议》《隐私政策》
已有账号?立即登录
登录
手机号登录 微信扫码登录
微信扫一扫登录 账号密码登录

首次登录需关注“豆柴文库”公众号

新用户注册
VIP会员(1亿+VIP文档免费下)
年会员
99.0
¥199.0

6亿VIP文档任选,共次下载特权。

已优惠

微信/支付宝扫码完成支付,可开具发票

VIP尽享专属权益

VIP文档免费下载

赠送VIP文档免费下载次数

阅读免打扰

去除文档详情页间广告

专属身份标识

尊贵的VIP专属身份标识

高级客服

一对一高级客服服务

多端互通

电脑端/手机端权益通用